Магнитолы Kenwood DDX4017BT (BTR) (DAB) - инструкция пользователя по применению, эксплуатации и установке на русском языке. Мы надеемся, она поможет вам решить возникшие у вас вопросы при эксплуатации техники.
Если остались вопросы, задайте их в комментариях после инструкции.
"Загружаем инструкцию", означает, что нужно подождать пока файл загрузится и можно будет его читать онлайн. Некоторые инструкции очень большие и время их появления зависит от вашей скорости интернета.

64
Подсоединение соединителей ISO для некоторых
автомобилей VW/Audi или Opel (Vauxhall)
Вам может потребоваться модифицировать
проводку прилагаемого жгута проводки,
как это показано на рисунке.
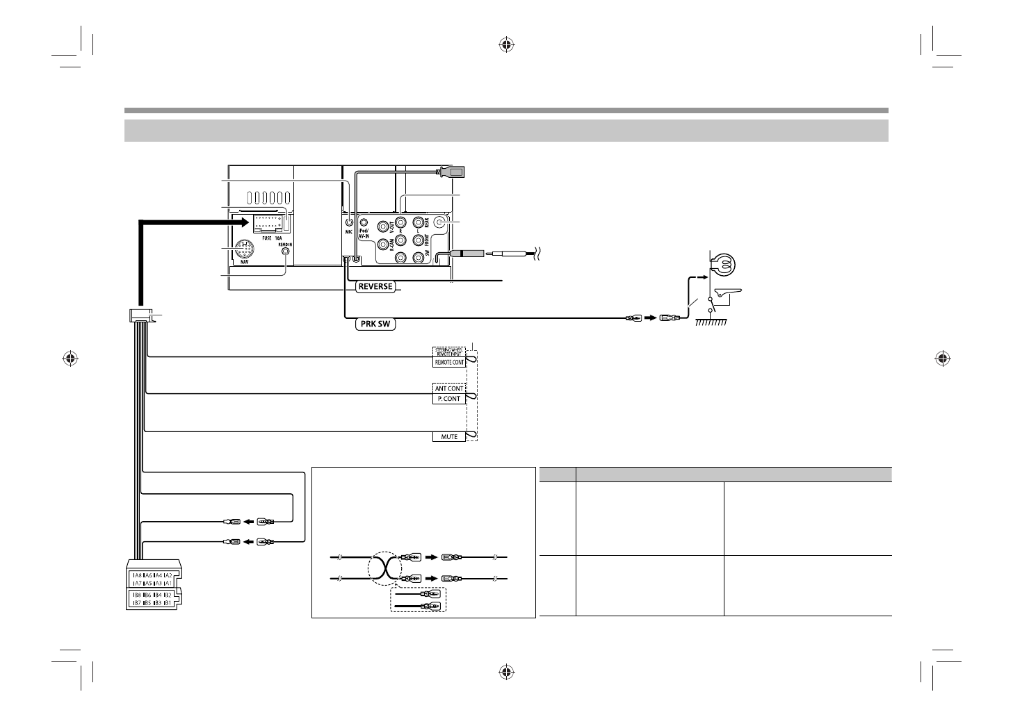
ПОДСОЕДИНЕНИЕ/УСТАНОВКА
ПОДСОЕДИНЕНИЕ/УСТАНОВКА
Подсоединение
❏
Подсоединение проводов к контактным разъемам
См. стр. 67.
Разъем USB (1,0 м):
См. стр. 65.
Подключите антенный кабель к
разъему антенны.
Предохранитель 10 А
Подсоедините к жгуту проводки лампы
заднего хода автомобиля при использовании
опционной камеры заднего вида.
Подсоедините к жгуту
проводки выключателя
обнаружения стояночного
тормоза автомобиля.
• Для обеспечения
максимальной
безопасности обязательно
подсоединяйте датчик
парковки.
На разъем регулировки мощности, если используется опционный усилитель
мощности.
(Или)
На разъем контроля антенны в автомобиле.
На разъем, который заземляется при звонке телефона или во время разговора.
(Для подсоединения системы навигации Kenwood обращайтесь к руководству,
прилагаемому к вашей системе навигации.)*
1
К адаптеру дистанционного управления (не прилагается в комплекте поставки),
совместимому с вашим автомобилем.
Фиолетовый с белой полосой
(Провод датчика заднего хода)
Светло-зеленый (Провод датчика парковки)
3
1
Синий с белой полосой (Провод регулировки мощности/контроля антенны)
Коричневый (Провод управления заглушением звука)
Голубой с желтой полосой (Провод рулевого пульта дистанционного
управления)
*
1
Только для DDX4017DAB/DDX4017BT.
*
2
Только для DDX4017DAB/DDX4017BT/DDX4017BTR.
*
3
Для DDX4017DAB: Вход антенны DAB.
Для DDX4017BT/DDX4017BTR/DDX317BT: Разъем антенны. Подсоедините антенный
кабель.
*
4
Только для DDX4017DAB.
*
5
Если никаких соединений не выполняется, не давайте кабелю выходить из-под щитка.
*
6
Для подключения 3-полосной акустической системы см. также стр. 66.
Соединитель A
Соединитель B
Контакт
Цвет и функции соединителя A и B
A4
Желтый цвет
Батарея
A5
Синий/Белый
Регулировка мощности
A6
Оранжевый/Белый
Затемнение
A7
Красный цвет
Зажигание (ACC)
A8
Черный
Подсоединение заземления
B1/B2
Фиолетовый
ª
/ Фиолетовый/Черный
·
Правый динамик (задний/высокочастотный)*
6
B3/B4
Серый
ª
/ Серый/Черный
·
Правый динамик (передний/среднечастотный)*
6
B5/B6
Белый
ª
/ Белый/Черный
·
Левый динамик (передний/среднечастотный)*
6
B7/B8
Зеленый
ª
/ Зеленый/Черный
·
Левый динамик (задний/высокочастотный)*
6
*
5
Желтый (Провод аккумуляторной батареи)
Красный (Провод зажигания)
Красный (A7)
Желтый (A4)
См. стр. 66.
См. стр. 66.*
1
См. стр. 66.*
2
*
3
Красный цвет
(Провод зажигания)
Устройство
Желтый цвет
(Провод аккумуляторной
батареи)
Автомобиль
Красный (A7)
Желтый (A4)
Проводка по умолчанию
*
4
2017DDX-Entry_E_RU.indb 64
2017DDX-Entry_E_RU.indb 64
27/9/2016 9:41:26 AM
27/9/2016 9:41:26 AM
Содержание
- 2 ВАЖНО; СОДЕРЖАНИЕ
- 3 РУССКИЙ; Как перенастроить Ваше устройство; ПЕРЕД ИСПОЛЬЗОВАНИЕМ
- 4 Начальная настройка; Регистрация защитного кода
- 5 Настройки часов
- 6 Предостережение, касающееся
- 7 ОСНОВНАЯ ИНФОРМАЦИЯ; Стандартные операции; Включение питания; Чтобы отменить приглушение звука:
- 8 Отобразите все источники; Выключение экрана; Стандартные операции на экране; Стандартные описания экрана; Экран управления источником
- 9 Главный экран; Управление на сенсорном экране
- 10 Выбор источника воспроизведения; Чтобы вернуться на главный экран
- 11 Скрытие кнопок быстрого доступа; Отобразите выпадающее меню быстрого; Чтобы закрыть выпадающее меню:
- 12 Воспроизведение диска; Установка диска; “DISC”; Извлечение диска; Воспроизведение; Для воспроизведения видео
- 13 ДИСКИ; Кнопки операций; Для воспроизведения аудио
- 14 Выбор папки/дорожки из списка; Для воспроизведения видео, кроме VCD
- 15 Выбор дорожки непосредственно на VCD; Выбор режима воспроизведения; REP
- 16 Элементы настройки
- 17 USB; Подключение устройства USB
- 18 Отобразите список папок/дорожек во
- 19 Android; Подготовка; Установка KENWOOD Music Play; О приложении KENWOOD Music Play; Подключение устройства Android; Совместимые устройств Android; Запуск воспроизведения; Запустите KENWOOD Music Play на вашем; “AndroidTM ”; в качестве; Информация о воспроизведении
- 20 Кнопки управления; Album; Выбор дорожки из меню; Выберите категорию (; BROWSE MODE
- 21 Подключение iPod/iPhone; Проводное соединение
- 24 Android для использования на экране; Использование приложения; Запустите приложение на используемом; “APPs”; в качестве источника.
- 25 “Spotify”
- 26 Введите название дорожки/имя; Выбор дорожки; Отобразите экран меню Spotify.; Требования для Spotify; iPhone или iPod touch
- 27 РАДИО; Прослушивание радио; Информация о радиоприеме; Откройте; Чтобы отключить функцию местного поиска:
- 28 Программирование радиостанций; Сохранение радиостанций; Программирование вручную; Настройте приемник на сигнал станции,; Функции FM Radio Data System
- 31 Выбор сервиса из списка; Программирование сервисов; Сохранение сервисов в памяти
- 32 Функции Radio Data System; Отключение функции резервного приема TI:; “Radio”
- 33 Настройки для цифрового радио
- 34 Настройки для камеры заднего вида; Отобразите экран настроек; Отображение картинки с камеры заднего вида
- 35 ДРУГОЕ ВНЕШНЕЕ УСТРОЙСТВО; Выход из экрана камеры; Отображение парковочных линий
- 36 Регулировка парковочных линий
- 37 Просмотр экрана навигации; Выход из экрана навигации; Настройки для блока навигации; Откройте экран настройки
- 38 Примечания; Подключение устройств Bluetooth; “BT Audio”; Выполните поиск устройства
- 41 BLUETOOTH; Прием вызова; Отклонение звонка; Завершение вызова
- 42 Отправка текста во время звонка; Отобразите экран управления телефоном.
- 43 Прямой ввод номера
- 44 Программирование телефонных номеров
- 45 Выбор аудиофайла из меню
- 47 Настройки звучания
- 50 Настройка картинки; Отобразите экран настройки картинки.; Изменение форматного соотношения; Отобразите экран выбора форматного
- 51 Масштабирование картинки; Изменение дизайна индикации; Выбор фона
- 54 Блокировка настроек; Разблокировка настройки:; Обновление системы
- 55 НАСТРОЙКИ; Регулировка позиции касания; Элементы меню настройки
- 59 ПУЛЬТ ДИСТАНЦИОННОГО УПРАВЛЕНИЯ; Обзор; Установка батареек
- 60 Прямой поиск частоты тюнера
- 61 Регистрация/изменение функций
- 62 Перед установкой устройства; ПРЕДУПРЕЖДЕНИЯ
- 63 Процедура установки; Установка устройства; Установка декоративной панели
- 64 Подсоединение; Подсоединение проводов к контактным разъемам
- 65 ПОДСОЕДИНЕНИЕ/УСТАНОВКА; Устройство Android
- 66 Подключение внешних устройств
- 67 Снятие декоративной панели; Зацепите захваты на ключе для; Демонтаж устройства; Вставьте два ключа для демонтажа
- 68 Обслуживание; Рекомендуемый способ чистки:; Конденсация влаги; Дополнительная информация; Воспроизведение файла; Воспроизведение файлов DivX
- 69 СПРАВОЧНАЯ ИНФОРМАЦИЯ; Воспроизведение диска; Типы воспроизводимых дисков
- 70 Воспроизведение USB-устройства; Воспроизводимые файлы на USB-устройстве
- 72 Список сообщений об ошибках; “Authorization Error”:; Устранение проблем; Общие сведения; Динамики при этом отключатся.
- 73 Диски
- 74 Радио; Не удается принимать ансамбль.; Spotify; Приложение не работает.; Bluetooth; Плохое качество звука телефона.; Технические характеристики; Блок монитора
- 75 Блок проигрывателя компакт-дисков
- 77 Видеохарактеристики
- 78 DIVX
Характеристики
Остались вопросы?Не нашли свой ответ в руководстве или возникли другие проблемы? Задайте свой вопрос в форме ниже с подробным описанием вашей ситуации, чтобы другие люди и специалисты смогли дать на него ответ. Если вы знаете как решить проблему другого человека, пожалуйста, подскажите ему :)












