Котел INNOVITA PARMA 20 RSi NG с закрытой камерой - инструкция пользователя по применению, эксплуатации и установке на русском языке. Мы надеемся, она поможет вам решить возникшие у вас вопросы при эксплуатации техники.
Если остались вопросы, задайте их в комментариях после инструкции.
"Загружаем инструкцию", означает, что нужно подождать пока файл загрузится и можно будет его читать онлайн. Некоторые инструкции очень большие и время их появления зависит от вашей скорости интернета.
Загружаем инструкцию

11
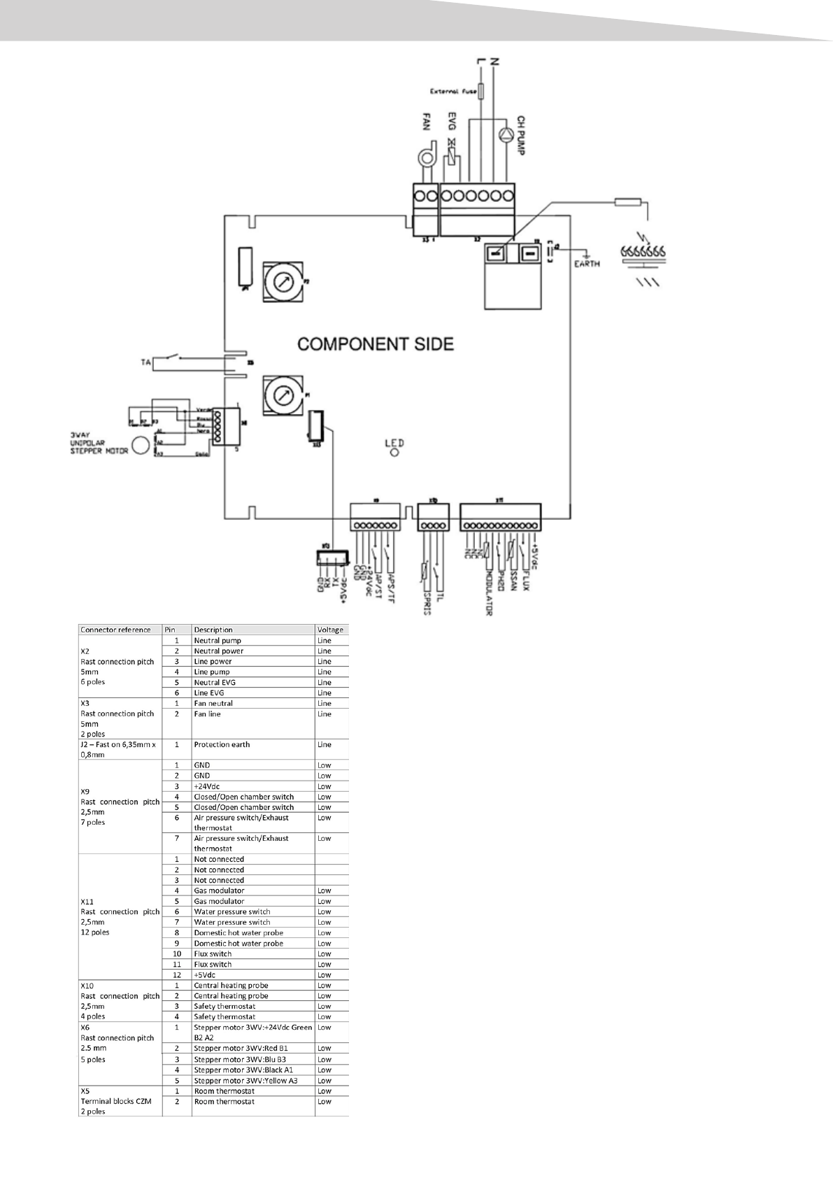
Электрическая схема
ОПИСАНИЕ ПРИБОРА
Содержание
- 3 СИМВОЛЫ; Соответствие директивам
- 4 ОПИСАНИЕ ПРИБОРА; ХАРАКТЕРИСТИКИ КОТЛА; Панель управления
- 5 NTC горячей воды
- 6 Технические данные; МОДЕЛЬ КОТЛА
- 7 ТАБЛИЦА ГАЗОВ
- 8 ИНСТРУКЦИИ ПО УСТАНОВКЕ; arm
- 9 Характеристики воды для систем отопления; Остаточный напор циркуляционного насоса; Ост; Prevalenza residua circuito idraulico caldaie Parma
- 10 Электрические соединения; Водяной контур; ЭЛЕКТРИЧЕСКИЕ СОЕДИНЕНИЯ С; TERMOSTATO
- 12 arma; - B22-ТИПОВАЯ КОНФИГУРАЦИЯ С ОТКРЫТОЙ КАМЕРОЙ И ВНУ; котлы; мм
- 14 ИСПОЛЬЗОВАНИЕ ПРИБОРА; Включение прибора; Рис; Заполнение и слив системы; ЗДЕЛЬНЫЙ ДЫМО; ВОЗМОЖНЫЕ КОНФИГУРАЦИИ ДРЕНАЖА; аксиаль
- 15 Выключение на длительные периоды времени
- 18 РУКОВОДСТВО ПОЛЬЗОВАТЕЛЯ; Правила техники безопасности
- 19 Регулировка температуры воды контура отопления:
- 20 функция антизамерзания
- 21 ГАРАНТИЙНЫЕ ОБЯЗАТЕЛЬСТВА; Отрезная часть гарантийного талона
- 24 Эксклюзивный импортёр в Российской Федерации:
Добрый вечер, после того как выключили свет давление упало , котел перестал работать , светодиодный идикатор не работает , давление подняли до 1, индикаторы не горят , котел не работает