Кондиционеры Gorenje KAS21 - инструкция пользователя по применению, эксплуатации и установке на русском языке. Мы надеемся, она поможет вам решить возникшие у вас вопросы при эксплуатации техники.
Если остались вопросы, задайте их в комментариях после инструкции.
"Загружаем инструкцию", означает, что нужно подождать пока файл загрузится и можно будет его читать онлайн. Некоторые инструкции очень большие и время их появления зависит от вашей скорости интернета.

-6-
Location for Installing Indoor Unit
Where there is no obstacle near the air outlet and air can be
easily blown to every corner.
Where piping and wall hole can be easily arranged.
Keep the required space from the unit to the ceiling and wall
according to the installation diagram on the previous page.
Where the air filter can be easily removed.
Keep the unit and remote controller 1m or more away from
television, radio etc.
Keep as far as possible from fluorescent lamps.
Do not put anything near the air inlet to obstruct it from air
absorption.
Install on a wall that is strong enough to bear the weight of the unit.
Install in a place that will not increase operation noise and vibration.
Keep away from direct sunlight and heating sources. Do not place
flammable materials or combustion apparatuses on top of the unit.
Location for Installing Outdoor Unit
Where it is convenient to install and well ventilated.
Avoid installing it where flammable gas could leak.
Keep the required distance from the wall.
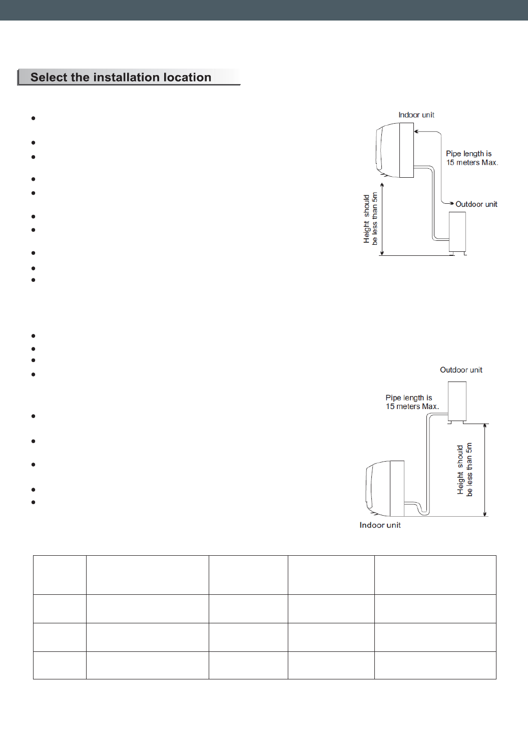
The pipe length between indoor and outdoor unit should be not
more than 5 meters in factory default status, but it can go up to
maximum 15 meters with additional refrigerant charge.
Keep the outdoor unit away from greasy dirt,
vulcanization gas exit.
Avoid installing it by the roadside where there is a risk of
muddy water.
A fixed base where it is not subject to increased operation
noise.
Where there is not any blockage of the air outlet.
Avoid installing under direct sunlight, in an aisle or sideway,
or near heat sources and ventilation fans. Keep away from
flammable materials, thick oil fog, and wet or uneven places.
Model
Max. allowed pipe length
without additional
refrigerant (m)
Limit of pipe
length (m)
Limit of Elevation
Difference H (m)
Required amount of
additional refrigerant (g/m)
2kW~5,3kW
5
15
5
20
6kW~7,3kW
5
15
5
30
8,8kW~10kW
5
15
5
40
If the height or pipe length is out of the scope of the table, please consult the dealer.
EN
Содержание
- 127 RUS; Оглавление
- 128 в охлаждающую систему или утечку охлаждающего агента.; Описание безопасности
- 129 Нельзя установить кондиционер в прачечную.; Safety instructions
- 130 Специальный инженер отвечает монтаж кондиционера.; Предварительная установка автоматического повторного пуска.; Браковка аппарата; Подготовка перед эксплуатацией; Внимание
- 131 Обратить внимание на данный случай.; Замечания безопасности
- 132 Монтажная схема продукции
- 133 Монтажное место внутренней машины; Место установки наружной машины
- 134 Установитите монтажную плиту; Сверлите отверстие для трубопровода.; Монтаж внутренней машины
- 135 Теплоизоляция соединительного; Описание монтажа продукции
- 136 Описание монтажа продукци
- 139 Монтаж наружной машины
- 140 Как очистить газовый трубопровод:
- 141 Обслуживание передней панели; Обслуживание фильтрационной сетки; Обслуживание
- 142 Условие работы; Загрязнение шума; Защитное устройство играет роль в следующих условиях.; вторичного пуска, если таймер отменен, требует снова установить.; Подогрев; Защита
- 143 Решение неисправностей; Явление неисправностей
- 144 Состав кондиционера
- 145 Показать установленную температуру; Сверкает в установленное время; Описание дисплея
- 146 Серия VT
- 148 Серия VM; факультативные
- 149 Серия VC; Аварийная кнопка; Нажмите данную кнопкудля пуска илистопа кондиционера.
Характеристики
Остались вопросы?Не нашли свой ответ в руководстве или возникли другие проблемы? Задайте свой вопрос в форме ниже с подробным описанием вашей ситуации, чтобы другие люди и специалисты смогли дать на него ответ. Если вы знаете как решить проблему другого человека, пожалуйста, подскажите ему :)