Кондиционеры Daikin SEHVX-AAW - инструкция пользователя по применению, эксплуатации и установке на русском языке. Мы надеемся, она поможет вам решить возникшие у вас вопросы при эксплуатации техники.
Если остались вопросы, задайте их в комментариях после инструкции.
"Загружаем инструкцию", означает, что нужно подождать пока файл загрузится и можно будет его читать онлайн. Некоторые инструкции очень большие и время их появления зависит от вашей скорости интернета.

Инструкция по монтажу и эксплуатации
37
EWAQ016~064BAW + EWYQ016~064BAW
Моноблочный чиллер для воды с воздушным охлаждением
4PW70082-1C – 2013.07
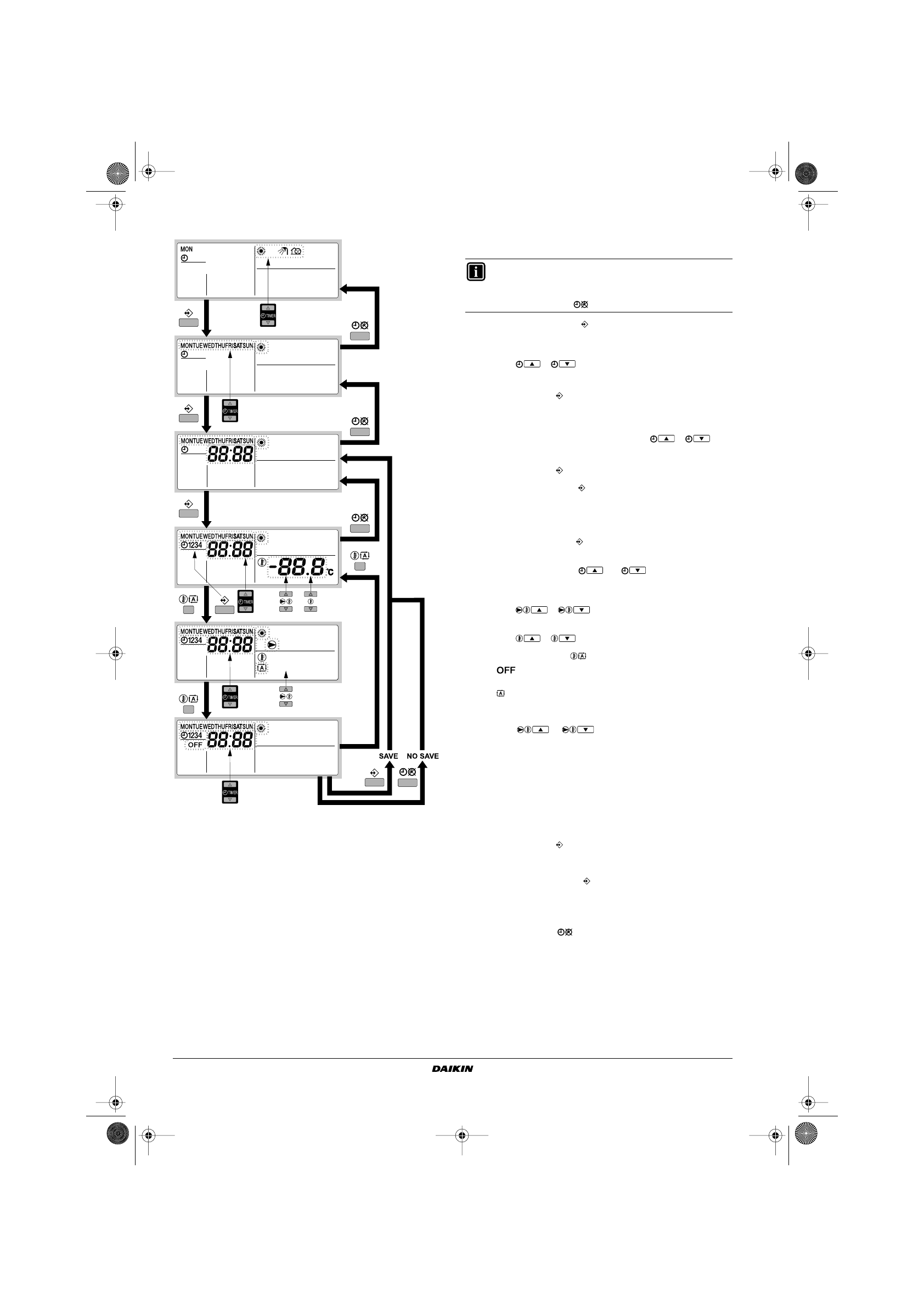
Программирование обогрева помещения
Программирование обогрева помещения осуществляется
следующим образом:
1
Нажмите кнопку , чтобы войти в режим
программирования/просмотра.
2
Выберите режим работы для программирования с помощью
кнопок
и
.
Текущий режим начнет мигать.
3
Нажмите кнопку и подтвердите выбранный режим.
Текущий день начнет мигать.
4
Выберите день, который вы желаете просмотреть или
запрограммировать, с помощью кнопок
и
.
Выбранный день начнет мигать.
5
Нажмите кнопку и подтвердите выбранный день.
6
Удерживайте кнопку в нажатом положении в течение
5 секунд, чтобы запрограммировать подробные действия.
Появится первое запрограммированное действие
выбранного дня.
7
Используйте кнопку , чтобы выбрать номер действия,
которое вы желаете запрограммировать или изменить.
8
Используйте кнопки
и
, чтобы установить
правильное время действия.
9
Задайте температуру воды на выходе с помощью
кнопок
и
.
10
Задайте температуру в помещении с помощью
кнопок
и
.
11
Используйте кнопку
для выбора:
-
: чтобы выключить обогрев и пульт дистанционного
управления.
-
: чтобы выбрать автоматический расчет температуры
воды на выходе.
Задайте соответствующее значение сдвига с помощью
кнопок
и
(более подробную информацию
о
зависимом от температуры заданном значении см.
в разделе "5.3.2.
Установка таймера расписания" на
странице 30).
12
Повторите действия с 7 по 11, чтобы запрограммировать
другие действия на выбранный день.
Запрограммировав все действия, убедитесь в том, что
дисплей показывает самый большой номер действия их
тех, которые вы желаете сохранить.
13
Нажмите кнопку и удерживайте ее в нажатом положении
в течение 5 секунд, чтобы сохранить запрограммированные
действия.
Если нажать кнопку , когда отображается действие
номер
3, то действия под номерами 1, 2 и 3 будут
сохранены, а действие под номером 4 удалено.
Вы автоматически вернетесь к действию 6.
Нажав кнопку
несколько раз, вы, возвращаясь
к
предыдущим действиям этой процедуры, в конце
вернетесь в нормальный рабочий режим.
14
Вы автоматически вернетесь к действию
6 и начнете
программировать следующий день.
5 sec
5 sec
ИНФОРМАЦИЯ
Возврат к предыдущему действию без сохранения
изменений во время программирования осуществляется
нажатием кнопки
.
4PWRU70082-1C.book Page 37 Wednesday, September 25, 2013 10:27 AM