Страница 2 - Preface; Preface; Preface; WEEE (Waste Electrcal and Electronc Equpment) Statement; ENGLISH; schlesslch an ener lokalen Altgerätesammelstelle n Ihrer Nähe.; FRANÇAIS; эти изделия в специализированные пункты приема.
Preface MS-7640 Preface v Preface MS-7640 Preface WEEE (Waste Electrcal and Electronc Equpment) Statement ENGLISH To protect the global envronment and as an envronmentalst, MSI must re- mnd you that...Under the European Unon (“EU”) Drectve on Waste Electrcal and Elec- tronc Equpment, Drectve 2002/96...
Страница 25 - Характеристики
Ru-2 MS-7640 Системная плата Характеристики Процессоры Процессоры AMD ® Phenom TM II X6/ X4/ X3/ X2, Athlon TM II X4/ X3/ X2 и Sempron TM в конструктиве AM3+ . (Для получения самой новой информации о CPU, посетите сайт http://www.ms.com/servce/cpu-support/) HyperTransport HyperTransport™ 3.0, поддер...
Страница 26 - Коннекторы
Ru-3 Русский Коннекторы Задней панели 1 PS/2 порт клавиатуры 1 PS/2 порт мыши 1 кнопка сброс CMOS 1 порт коаксиального S/PDIF-Out 1 порт оптического S/PDIF-Out 4 порта USB 2.0 2 порта USB 3.0 2 порта eSATA/ USB 2.0 Combo 1 порт LAN 1 порт IEEE 1394 6 звуковых разъемов с гибким переназначением Разъем...
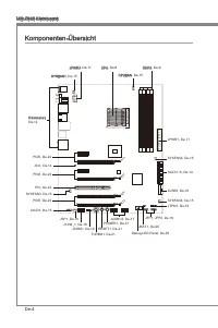
Страница 27 - Размещение компонентов системной платы
Ru-4 MS-7640 Системная плата S O C K E T A M 3 JPWR2, Ru-11 Размещение компонентов системной платы Задняя панель, Ru-12 CPU, Ru-6 CPUFAN, Ru-15 DDR3, Ru-9 SYSFAN1, Ru-15 JPWR1, Ru-11 SYSFAN2, Ru-15 SATA1~6, Ru-14 JUSB3, Ru-18 SYSFAN4, Ru-15JTPM1, Ru-19 JFP1, JFP2, Ru-16 JBAT1, Ru-20 Debug LED Panel,...
Страница 28 - направлении. Размещения отверстий для винтов показаны ниже.; Внимание; Отверстия для винтов
Ru-5 Русский S O C K E T A M 3 Отверстия для винтов При установке системной платы нужно вставить её в корпус в правильном направлении. Размещения отверстий для винтов показаны ниже. Следуйте указаниям выше указанно для установки держателей в правильном месте в корпусе и затем ввинтите винты через от...
Страница 29 - Перегрев; Внешний вид процессора AM3+; теплопроводящей пасты на процессоре.
Ru-6 MS-7640 Системная плата CPU (Центральный процессор) При установке CPU, чтобы уберечь процессор от перегрева, не забудьте установить процессорный кулер. Если у вас нет процессорного кулера, пожалуйста, свяжитесь с дилером с целью приобретения и его установки до того, как включите компьютер. Посл...
Страница 30 - Установка процессора и вентилятора
Ru-7 Русский Установка процессора и вентилятора Во избежание перегрева при работе обязательно установите вентилятор процессора. Одновременно, чтобы улучшить теплоотвод, убедитесь в том, что нанесён слой теплопроводящей пасты на процессоре перед установкой вентилятора. Следуйте данным указаниям для п...
Страница 33 - Установка модулей памяти
Ru-10 MS-7640 Системная плата Установка модулей памяти Модули памяти имеют одну прорезь в средней части. Модуль войдет в разьем только при правильной ориентации.Вставьте модуль в DIMM слот в вертикальном направлении. Затем нажмите на него, чтобы золоченые контакты глубоко погрузились в DIMM слот. Ес...
Страница 34 - Вы также можете использовать 20-контактный ATX блок питания. При; стабильной работы системной платы.
Ru-11 Русский Разъем питания 24-контактный разъем питания ATX: JPWR1 Этот разъем позволяет подключить 24-контактный коннектор питания ATX. Для его подключения убедитесь, что коннектор и контакты разъема правильно сориентированы. Затем плотно вставьте его в разъем на системной плате. Вы также можете ...
Страница 35 - Задняя панель
Ru-12 MS-7640 Системная плата Задняя панель Порт мыши/клавиатуры Стандартные разъемы DIN PS/2 ® для подключения мыши/клавиатуры с интерфейсом PS/2 ® . Кнопка очистка CMOS На плате установлена CMOS память с питанием от батарейки, хранящая данные о конфигурации системы. Данные, хранящиеся в CMOS памят...
Страница 37 - работают на чипсете; могут возникнуть потери данных при передаче.; Разъем датчика открывания корпуса: JCI1
Ru-14 MS-7640 Системная плата Коннекторы Разъем Seral ATA: SATA1~6 Данный разъем является высокоскоростным портом интерфейса Seral ATA. Любой разъем Seral ATA может соединяться с одним устройством Seral ATA. * Компоненты системной платы в изображении только для справки. SATA5_6 SATA3_4 SATA1_2 SATA1...
Страница 38 - панели и соответствует руководству Intel
Ru-15 Русский Разъем питания вентиляторов: CPUFAN, SYSFAN1~4 Разъемы питания вентиляторов поддерживают вентиляторы с питанием +12В. При подключении необходимо помнить, что красный провод подключается к шине +12В, черный - к земле GND. Если на системной плате установлена микросхема аппаратного монито...
Страница 39 - руководству Intel; Dgtal Interconnect Format) для передачи звука в цифровом формате.
Ru-16 MS-7640 Системная плата Коннекторы передней панели: JFP1, JFP2 Эти коннекторы используются для подключения кнопок и индикаторов, расположенных на передней панели корпуса. Коннектор JFP1 соответствует руководству Intel ® Front Panel I/O Connectvty Desgn. 1.Gro und 3.Su spen d LE D 5.Po wer L ED...
Страница 41 - Разъем USB передней панели: JUSB3; Выносная планка USB 3.0
Ru-18 MS-7640 Системная плата Разъем USB передней панели: JUSB3 Порт USB 3.0 является обратно совместимым устройством с USB 2.0. Поддержка скорости передачи данных до 5 Gbt/s (SuperSpeed). 11 5 V 5.US B3_T X3_C _DN 4.Gro und 3.US B3_R X3_D P 2.US B3_R X3_D N 1.FU SB_V CC2 10.N C 9.SB D0+ 8.SB D0- 7....
Страница 42 - Разъем TPM Модуля: JTPM1; Данный разъем подключается к модулю TPM (Trusted Platform Module); Модуль TPM опционально; Разъем последовательного порта: JCOM1; подключить последовательное устройство.
Ru-19 Русский Разъем TPM Модуля: JTPM1 Данный разъем подключается к модулю TPM (Trusted Platform Module) (опционально). За более подробной информацией и назначениями обращайтесь к описанию модуля TPM. * Компоненты системной платы в изображении только для справки. 11 5 V 10.N o Pin 14.G roun d 8.5V P...
Страница 43 - Перемычки; Перемычки очистки CMOS: JBAT1; Хранение; CMOS при работающей системе: это повредит системную плату.
Ru-20 MS-7640 Системная плата Перемычки Перемычки очистки CMOS: JBAT1 На плате установлена CMOS память с питанием от батарейки, хранящая данные о конфигурации системы. С помощью памяти CMOS, система автоматически загружается каждый раз при включении. Если у вас возникает необходимость сбросить конфи...
Страница 44 - Кнопка OC Gene: TURBO1; Кнопки
Ru-21 Русский На этой системной плате имеются дополнительные кнопки. Эта глава поясняет возможности каждой из кнопок. Кнопка OC Gene: TURBO1 Эта кнопка используется для автоматического разгона системы. Нажмите эту кнопку для включения функции OC Gene, когда система выключена. После нажатия кнопка фи...
Страница 45 - Слоты; Слот PCIE (Perpheral Component Interconnect Express); Слот PCIE поддерживает карты расширения интерфейса PCIE.; Слот PCI (Perpheral Component Interconnect); карты расширения, которые соответствуют спецификации PCI.; Приказ1 Приказ2 Приказ3 Приказ4
Ru-22 MS-7640 Системная плата Слоты Слот PCIE (Perpheral Component Interconnect Express) Слот PCIE поддерживает карты расширения интерфейса PCIE. PCIE x16 слот PCIE x1 слот Слот PCI (Perpheral Component Interconnect) Слот PCI позволяет установить карты LAN, SCSI, USB и другие дополнительные карты ра...
Страница 47 - Панель индикатора фаз CPU (CPU Phase LED panel)
Ru-24 MS-7640 Системная плата Индикатор фаз NB (NB Phase LED) Эти индикаторы показывают режим работы источника питания Северного моста. Информация о состоянии индикаторов приведена в таблице. ВКЛЮЧЕН ВЫКЛЮЧЕН Северный мост использует 1 фазу питания. Северный мост использует 2 фазы питания. Панель ин...
Страница 48 - Панель индикаторов загрузки (Debug LED Panel)
Ru-25 Русский Панель индикаторов загрузки (Debug LED Panel) Сообщения индикатора загрузки (Debug LED) перечислены в таблице ниже. Код Состояние D1 Выполнение теста BAT контраллера клавиатуры. Проверка пробуждения управления питанием из состояния простоя. Сохранение значения power-on CPUID в scratch ...
Страница 49 - Настройка BIOS
Ru-26 MS-7640 Системная плата Настройка BIOS В этой главе приводятся основные сведения о режиме настройки BIOS (BIOS SETUP), который позволяет установить оптимальную конфигурацию системы. Этот режим может потребоваться в следующих случаях: Во время загрузки системы появляется сообщение об ошибке с т...
Страница 50 - Контроль
Ru-27 Русский Контроль Клавиатура Мышь Описание <↑><↓> Перемещение курсора Выбор пункт <←><→> Выбор экрана <Enter> Щелчок/ Двойной щелчок левой кнопки Выбор значка/ области <Esc> Щелчок правой кнопки Переход в меню Выход или возвращение к предыдущему пункту в подм...
Страница 52 - умолчанию для оптимальной производительности системы.
Ru-29 Русский Находясь в режиме настройки BIOS, рекомендуется выполнить следующие действия. Load Optmzed Defaults : Клавишами стрелки (←, →, ↑, ↓) выберите пункт [Re- store Defaults] из меню [Save & Ext], нажмите <Enter>. И на экране появляется сообщение, выберите [Yes] и нажмите <Enter...
Страница 56 - Установите драйверы для подключения необходимых устройств.; BIOS, которые позволят улучшить производительность системы.
Ru-33 Русский Сведения о программном обеспечении Установите в привод диск Drver/Utlty (Драйверы и утилиты) из комплекта поставки системной платы. Автоматически запустится инсталляция. Нажмите на название драйвера/ утилиты и следуйте инструкциям на экране для завершения инсталляции. Диск Drver/Utlty ...