Страница 2 - WEEE (Waste Electrcal and Electronc Equpment) Statement; ENGLISH; schlesslch an ener lokalen Altgerätesammelstelle n Ihrer Nähe.; FRANÇAIS; эти изделия в специализированные пункты приема.
v MS-7522 WEEE (Waste Electrcal and Electronc Equpment) Statement ENGLISH To protect the global envronment and as an envronmentalst, MSI must remnd you that...Under the European Unon (“EU”) Drectve on Waste Electrcal and Elec- tronc Equpment, Drectve 2002/96/EC, whch takes effect on August 13, 2005,...
Страница 22 - арактеристики
Ru-2 MS-7522 Системная плата ▍ Х арактеристики Процессоры Процессоры Intel ® 7 в конструктиве LGA1366 (Для получения самой новой информации о CPU, посетите сайт http://www.ms.com/ndex.php?func=cpuform2) QPI Скорость до 6.4 ГТ/с Чипсет Северный мост: Intel ® X58 Южный мост: Intel ® ICH10R Память 6 сл...
Страница 24 - уководство
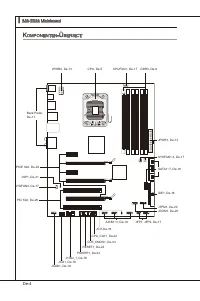
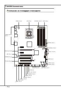
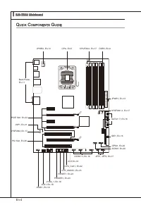
Ru-4 MS-7522 Системная плата ▍ RESET Clr CMOS р уководство по размещению компонентов Задняя панель, Ru-11 CPU, Ru-5 DDR3, Ru-9 JPWR1, Ru-13 IDE1, Ru-16 JCI1,Ru-18 JUSB1~3, Ru-19 JCOM1, Ru-20 JPWR2, Ru-13 CPUFAN1, Ru-17 J1394_1, Ru-18 CPU_CLK1, Ru-22 CLR_CMOS1, Ru-23 RESET1, Ru-23 POWER1, Ru-23 JCD1,...
Страница 25 - Внимание
Ru-5 cpu (Ц ентральный проЦессор ) При установке CPU, чтобы уберечь процессор от перегрева, убедитесь в том, что процессорный кулер установлен. Если у вас нет процессорного кулера, пожалуйста, свяжитесь с дилером с целью приобретения и его установки до того, как включите компьютер. Самую последнюю и...
Страница 26 - Установка процессора и вентилятора; Ключ для установки
Ru-6 MS-7522 Системная плата ▍ Установка процессора и вентилятора Во избежание перегрева при работе обязательно установите вентилятор процессора. Одновременно, чтобы увеличить теплорассеивание, убедитесь в том, что нанесен слой теплопроводящей пасты на процессоре при установке вентилятора. Следуйте ...
Страница 29 - Правила установки модулей памяти; Ниже приведены правила заполнения слотов памяти.
Ru-9 п амять Слоты DIMM используются для установки модулей памяти. За дополнительной информацией о совместимых компонентах посетите сайт http://www.ms.com/ndex.php?func=testreport DDR3 240-конт, 1.5V 48x2=96 конт 72x2=144 конт Правила установки модулей памяти Ниже приведены правила заполнения слотов...
Страница 31 - Модули DDR3 не взаимозаменяемы с модулями DDR2 и стандарт DDR3 не
Ru-11 Внимание Модули DDR3 не взаимозаменяемы с модулями DDR2 и стандарт DDR3 не имеет обратной совместимости. Следует устанавливать модули памяти DDR3 в разъемы DDR3.Для работы в трёхканальном/ двухканальном режиме убедитесь, что в разъемах разных каналов у вас установлены модули одного типа и один...
Страница 36 - обратитесь к документации изготовителя устройства.; Разъемы SATA1~6 работают на
Ru-16 MS-7522 Системная плата ▍ к оннекторы Разъем IDE: IDE1 Разъем поддерживает жёсткий диск IDE, дополнительное дисковое устройство и другие устройства с интерфейсом IDE. CD-ROM MSI Kdkl kdkf k kkfdkkl ddfkkksd d f ddf asdka df - d df dd addf dfdddd df adf adkjasjdkd f dfasd ddff asdfddd ddd df da...
Страница 37 - руководству Intel
Ru-17 Внимание Избегайте, пожалуйста, резких изгибов кабеля Seral ATA. В противном случае могут возникнуть потери данных при передаче.В первую очередь, пожалуйста, используйте коннекторы SATA Intel (SATA1~6). Коннекторы передней панели: JFP1, JFP2 Эти коннекторы используются для подключения кнопок и...
Страница 38 - Разъем датчика открывания корпуса: JCI1; Выносная планка IEEE1394
Ru-18 MS-7522 Системная плата ▍ Разъем датчика открывания корпуса: JCI1 К этому коннектору подключается кабель датчика, установленного в корпусе. При открывании корпуса его механизм активизируется. Система запоминает это событие и выдает предупреждение на экран. Предупреждение можно отключить в наст...
Страница 39 - правильно подключены.; Выносной разъем аудио: JAUD1; панели и соответствует руководству Intel
Ru-19 Разъем USB передней панели: JUSB1 / JUSB2 / JUSB3 Разъем, соответствует спецификации Intel ® I/O Connectvty Desgn, идеально подходит для подключения таких высокоскоростных периферийных устройств, как USB HDD, цифровые камеры, MP3 плееры, принтеры, модемы и им подобные. Выносная планка USB 2.0 ...
Страница 40 - Разъем последовательного порта: JCOM1; подключить последовательное устройство.; Разъем TPM Модуля: JTPM1; Данный разъем подключается к модулю TPM (Trusted Platform Module)
Ru-20 MS-7522 Системная плата ▍ Разъем последовательного порта: JCOM1 Данный разъем является высокоскоростным последовательным портом связи 16550A с 16-байтной передачей FIFO. К этому разъему можно непосредственно подключить последовательное устройство. 1.DC D 3.SO UT 10.N o Pin 5.Gro und 7.RT S 9.R...
Страница 41 - Выносная планка S/PDIF
Ru-21 Разъем S/PDIF-Out: JSP1 (только для видеокарты HDMI) Этот разъем используется для подключения интерфейса S/PDIF (Sony & Phlps Dgtal Interconnect Format) для передачи звука в цифровом формате к видеокарте HDMI. GND SPDIFO Выносная планка S/PDIF (опционально)
Страница 42 - ереключатели; Переключатели аппаратного разгона Base clock: CPU_CLK1
Ru-22 MS-7522 Системная плата ▍ п ереключатели Переключатели аппаратного разгона Base clock: CPU_CLK1 Перестановка переключателей позволяет разогнать Base clock для увеличения частоты процессора. Следуйте данным указаниям для установки base clock. 133 MHz (по умолчанию) 166 MHz 200 MHz Внимание Пере...
Страница 43 - нопки; включается система и гасит, когда выключается система.; Кнопка перезагрузки: RESET1; перезагрузить систему.
Ru-23 к нопки На этой системной плате имеются дополнительные кнопки (опционально) для установки функций компьютера. Эта глава поясняет возможности использования каждой из кнопок. Перемычка очистки CMOS: CLR_CMOS1 На плате установлена CMOS память с питанием от батарейки, хранящая данные о конфигураци...
Страница 44 - лоты; Слот PCI (Perpheral Component Interconnect) Express
Ru-24 MS-7522 Системная плата ▍ с лоты Слот PCI (Perpheral Component Interconnect) Express Слот PCI Express поддерживает карты расширения интерфейса PCI Express. PCI Express x16 слот PCI Express x1 слот Технология ATI CrossFreX TM (Mult-GPU) ATI CrossFreX TM обеспечивает возможность создания наиболе...
Страница 46 - Слот PCI (Perpheral Component Interconnect); карты расширения, которые соответствуют спецификации PCI.; Order1 Order2 Order3 Order4
Ru-26 MS-7522 Системная плата ▍ Слот PCI (Perpheral Component Interconnect) Слот PCI позволяет установить карты LAN, SCSI, USB и другие дополнительные карты расширения, которые соответствуют спецификации PCI. 32-bt PCI слот Внимание Перед установкой или извлечением карт расширения убедитесь, что каб...
Страница 47 - Индикаторы фаз CPU; индикаторов горят голубым при работе 5 фаз питания CPU.
Ru-27 с ветовые индикаторы RESET Clr CMOS DIMM warning LED PCIE LED Power LED Suspend LED CPU Phase LEDs PCIE LED PCIE LED PCIE LED PCIE LED PCI LED PCI LED Индикаторы фаз CPU Эти индикаторы показывают количество включенных фаз питания CPU. Подробнее см. ниже. 5 индикаторов горят голубым при работе ...
Страница 49 - астройка; Этот режим может потребоваться в следующих случаях:; BIOS . Обычно оно имеет следующий формат:
Ru-29 н астройка bioS В этой главе приводятся основные сведения о режиме настройки BIOS (BIOS SETUP), который позволяет установить оптимальную конфигурацию системы. Этот режим может потребоваться в следующих случаях: Во время загрузки системы появляется сообщение об ошибке с требованием запустить BI...
Страница 50 - Войдя в режим настройки, вы сразу увидите Главное меню.
Ru-30 MS-7522 Системная плата ▍ Вход в режим настройки Включите питание компьютера. При этом запустится процедура POST (Тест включения питания). Когда на экране появится приведенное ниже сообщение, нажмите клавишу <DEL> для входа в режим настройки. Press DEL to enter SETUP (Нажмите DEL для вхо...
Страница 54 - и предоставляет возможности для разгона системы.; Не меняйте эти настройки, если вы не знакомы с данным чипсетом.
Ru-34 MS-7522 Системная плата ▍ Представляем Cell Menu: Это меню предназначено для опытных пользователей и предоставляет возможности для разгона системы. 4. Внимание Не меняйте эти настройки, если вы не знакомы с данным чипсетом. Current Core / DRAM / QPI Frequency Эти пункты показывают текущую част...
Страница 60 - BIOS, которые позволят улучшить производительность системы.
Ru-40 MS-7522 Системная плата ▍ с ведения о программном обеспечении Установите в DVD привод диск Drver/Utlty (Драйверы и утилиты) из комплекта поставки системной платы. Автоматически запустится инсталляция. Просто нажмите на название драйвера/ утилиты и следуйте инструкциям на экране для завершения ...