Clarion DB148R - инструкции и руководства
Магнитола Clarion DB148R - инструкции пользователя по применению, эксплуатации и установке на русском языке читайте онлайн в формате pdf
Инструкции:
Инструкция по эксплуатации Clarion DB148R
1
2
3
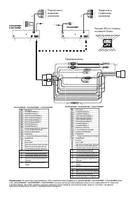
4
5
6
7
8
9
10
11
12
13
14
15
16
17
18
19
20
21
22
23
24
Clarion Магнитолы Инструкции
-
Clarion AX523R(RB)
Инструкция по эксплуатации
-
Clarion CX609E
Инструкция по эксплуатации
-
Clarion CZ100E(EG)(ER)
Инструкция по эксплуатации
-
Clarion CZ109E(EG)(ER)
Инструкция по эксплуатации
-
Clarion CZ200E(EG)(ER)
Инструкция по эксплуатации
-
Clarion CZ201E(EG)(ER)
Инструкция по эксплуатации
-
Clarion CZ202E(EG)(ER)
Инструкция по эксплуатации
-
Clarion CZ209E(EG)(ER)
Инструкция по эксплуатации
-
Clarion CZ301E
Инструкция по эксплуатации
-
Clarion CZ309E
Инструкция по эксплуатации
-
Clarion CZ500E
Инструкция по эксплуатации
-
Clarion CZ501E(EG)(ER)
Инструкция по эксплуатации
-
Clarion CZ702E
Инструкция по эксплуатации
-
Clarion DB568RUSB
Инструкция по эксплуатации
-
Clarion DRZ9255
Инструкция по эксплуатации
-
Clarion DUB278RMP
Инструкция по эксплуатации
-
Clarion DXZ388RUSB
Инструкция по эксплуатации
-
Clarion DXZ389RGUSB(RUSB)
Инструкция по эксплуатации
-
Clarion DXZ578RUSB
Инструкция по эксплуатации
-
Clarion DXZ588RUSB
Инструкция по эксплуатации