Страница 2 - Благодарим Вас; за покупку этого изде; Держите; Сведения об этом устройстве; RDS; ПРЕДУПРЕЖДЕНИЕ; Перед началом эксплуатации
Меры предосторожности ВАЖНЫЕ МЕРЫ ПРЕДОСТОРОЖНОСТИ 4 Безопасность движения 5 Во избежание разрядки аккумуляторной батареи 5 Перед началом эксплуатации Сведения об этом устройстве 6 Коды регионов для дисков DVD video 6 Сведения об этом руководстве 6 При возникновении проблем 6 Демонстрационный режим ...
Страница 3 - ВНИМАНИЕ; Pioneer CarStereo-Pass; ЛАЗЕРНЫЙ ПРОДУКТ КЛАСС 1; При возникновении проблем; производителя или с ближайшим; Перед
iPod Управление iPod 18 Функции воспроизведения аудио 18 Функции воспроизведения видеофайлов 19 Использование функций iPod данного устройства на вашем iPod 19 Функция перемешивания 20 Повторное воспроизведение 20 Воспроизведение видео на iPod 20 Поиск видео / музыки на iPod 20 Настройка скорости вос...
Страница 4 - Основное устройство; a b; USB; Только для; Пульт дистанционного управления; Использование данного устройства
Меню визуального оформления Выбор цвета подсветки 47 Выбор цвета экранного меню 47 Выбор фоновой заставки экрана 47 Другие функции Регулировка положения отклика сенсорных панелей ( калибровка сенсорной панели ) 48 Использование дополнительного источника сигнала (AUX) 48 Перезагрузка микропроцессора ...
Страница 5 - Индикация на дисплее; b d; Установочное меню; Появится надпись; Использование
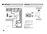
Безопасностьдвижения ПРЕДУПРЕЖДЕНИЕ ! СВЕТЛО - ЗЕЛЕНЫЙ ПРОВОД У РАЗЪЕМА ПИТАНИЯ РАСПОЗНАЕТ , ОСТАНОВЛЕН ЛИ АВТОМОБИЛЬ И ДОЛЖЕН БЫТЬ ПОДСОЕ - ДИНЕН К ВЫКЛЮЧАТЕЛЮ СТОЯНОЧНОГОТОРМОЗА СО СТОРОНЫ ИСТОЧНИКА ПИ - ТАНИЯ . НЕПРАВИЛЬНОЕ ПОДСОЕДИНЕ - НИЕ ИЛИ ИСПОЛЬЗОВАНИЕ ДАННОГОПРОВОДА МОЖЕТ ЯВЛЯТЬСЯ НАРУШЕ -...
Страница 6 - YES; Примечания; Меню; SRC; Основные операции; Важно
Если вы желаете утилизировать данноеизделие , не выбрасывайте его вместе с обычным бытовым мусором . Существует отдельная система сбора использованныхэлектронных изделий в соответствии с за - конодательством , которая предполагает соответствующее обращение , возврат и переработку . Частные лица в ст...
Страница 7 - Примечание; Радиоприемник; SEEK
Основное устройство AVH-X4600DVD AVH-X2600BT и AVH-X1600DVD 1 RESET Дополнительную информацию см . в раз - деле Перезагрузка микропроцессора на стр . 49. 2 SRC/OFF 3 +/ – ( VOLUME/VOL ) 4 MUTE Нажмите , чтобы приглушить звук . Чтобы отменить приглушение звука , нажмите еще раз . 5 Кнопка вызова глав...
Страница 8 - Переключение дисплея; Использование функций; Список; PTY; Настройка функций; FUNCTION; BSM
5 Bluetooth клавиша Выведите на экран меню соединения Bluetooth. 6 Тема клавиша Переход в меню Тема . 7 Значок меню Переход в меню . 8 Source клавиша Переход в меню источника . 9 Clock клавиша Переход к дисплею установки часов . Включение / выключение источника сигнала ( Функция AVH-X4600DVD) Включе...
Страница 9 - Подключение по протоколу
Стандартные операциинастройки меню / операции со списками ( Функция AVH-X2600BT) Открыть меню телефона Bluetooth. Дополнительную информациюсм . в разделе Телефон с функ - цией Bluetooth на стр . 29. Переход в меню списков . Включение функции поиска . Отображение автоматическогоэквалайзера ( меню ауд...
Страница 11 - Функции кнопки
Функции тюнера Кнопки сенсорной панели Radio 8 AUG PM 12:05 1 2 3 4 5 6 FM MW 1 OFF OFF 8 7 . 5 MHz WWWWWWWWWWWWWWWW Text Local TA News 1 2 3 4 5 6 7 8 9 1 Клавиша Band Выбор диапазона ( FM1 , FM2 или FM3 ) с помощью значка с левой стороны . Пере - ключение между MW/LW с помощью зна - чка с правой с...
Страница 12 - Поиск композиции
Настройка на мощные сигналы Настройка с местным поиском позволяетВам настраиваться только на радиостанциис достаточно мощными сигналами для каче - ственного приема . FM: Выкл . — — — — MW/LW: Выкл . — — Чем больше на экране символов , тем меньше станций можно выбрать . Для выбо - ра доступны только ...
Страница 14 - Для выбора функции поворачивайте; Для пользователей
8 Клавиша остановки воспроизведения Остановка воспроизведения . При повторном включении воспроизведе - ние начнется с того места , где оно было остановлено . Чтобы полностью остано - вить воспроизведение , нажмите на клави - шу на экране еще раз . 9 Клавиша режима экрана Изменение режима экрана . См...
Страница 15 - iPhone
! Если изменить язык субтитров во времяперемотки вперед / назад , паузы или за - медленного воспроизведения , включится режим обычного воспроизведения . ! При воспроизведении сцены , снятой в различных ракурсах , на дисплее отобра - жается значок ракурса . Включить или от - ключить отображение на ди...
Страница 16 - Bluetooth; Настройки для громкой связи; Сохранение; Исполь; на стр; MISSED
# В зависимости от содержимого DVD- дисков данная функция может работать неправильно . В таких случаях используйте кнопки сенсорной па - нели , чтобы перемещаться по меню DVD. Воспроизведение впроизвольнойпоследовательности ( перемешивание ) % Нажмите клавишу воспроизведения в произвольной последова...
Страница 17 - Использование менюсоединения
! Функцию PBC ( контроля воспроизведе - ния ) диска Video CD нельзя отменить . ! Во время воспроизведения дисков Video CD с функцией PBC ( контроля воспроиз - ведения ) невозможно выбрать диапазон повторного воспроизведения и использо - вать поиск . Выбор дорожек из списканазваний дорожек Можно выбр...
Страница 19 - Использование менютелефона; Нажмите
Примечание При управлении воспроизведением аудио по Bluetooth заставка отображаться не будет . Функции воспроизведениявидеофайлов Для пользователей iPod с 30- контактным разъемом Это устройство можно использовать для вос - произведения видеофайлов с iPod. ! В зависимости от модели iPod, выход может ...
Страница 20 - Выберите; PHONE FUNC; аудио
— Воспроизведение / пауза — Ускоренная перемотка вперед / назад — Переход к предыдущей / следующей ком - позиции — Переход к предыдущему / следующему разделу ! Режим App Mode несовместим со сле - дующими моделями iPod: — iPod touch 4- го поколения — iPod touch 3- го поколения — iPod touch 2- го поко...
Страница 22 - AUDIO; FADER
Совместимостьс устройствами iPhone Режим AppRadio Mode совместим со сле - дующими моделями iPod. ! iPod touch 5- го поколения ( совместим только с AVH-X2600BT) ! iPod touch 4- го поколения ! iPhone 5 ( совместим только с AVH- X2600BT) ! iPhone 4S ! iPhone 4 Запуск 1 Установите на iPhone приложение A...
Страница 23 - Менюсистемы; SYSTEM; INFO DISPLAY
С помощью этой функции смартфономможно управлять на дисплее этого устрой - ства . С функцией MirrorLink совместимы не все смартфоны . — Подробную информацию о подключенииадаптера для управления смартфоном (CD-ML100) ( приобретается отдельно ) см . в разделе Подключение адаптера для управления смартф...
Страница 25 - Выбор цвета подсветки; Менюфункции подсветки; ILLUMI
7 Клавиша повторного воспроизведе - ния Выбор диапазона повторного воспроизве - дения . 8 Клавиша DB Создание базы данных , позволяющей производить поиск по имени исполнителя , жанру и др . См . раздел Режим поиска музыки на стр . 25. 9 Клавиша перехода к предыдущей / сле - дующей папке Выбор папки ...
Страница 26 - Настройка цвета подсветки; Информация о
! На дисплее могут появиться кнопки сен - сорной панели , не перечисленные в раз - деле Функции просмотра изображений . См . раздел Список индикаторов на стр . 61. Переключение междутипами медиафайлов % Переключение между типами медиа - файлов осуществляется нажатием кнопки Media . Воспроизведение в...
Страница 27 - Стартовое меню
Функции воспроизведенияаудио ( Функция AVH-X2600BT) На этом устройстве можно воспроизводитьаудиофайлы с устройства Bluetooth. Примечания ! В зависимости от модели Bluetooth- ауди - оплеера , подключенного к данному ус - тройству , доступны различные операции , которые подразделяются на два уровня : ...
Страница 28 - Меню си
Функции MIXTRAX MIXTRAX - это оригинальная технология для создания миксов нон - стоп на основе Вашей аудиотеки , дополненная эффектами сведе - ния , как будто миксы из вашей музыки соз - дает настоящий ди - джей . Функции MIXTRAX EZ На этом устройстве можно воспроизводитьаудиофайлы с iPod/USB. Функц...
Страница 29 - Сообщения об ошибках; Общие; AMP ERROR; Дополнительная; Дополнительная информация
Функции телефона Bluetooth ( Функция AVH-X2600BT) Можно использовать телефон Bluetooth. Важно ! Если оставить устройство в режиме ожи - дания подключения телефона по Bluetooth, когда двигатель не работает , ак - кумулятор может разрядиться . ! Во время вождения запрещено использо - вание расширенных...
Страница 33 - WMA
1 Нажмите клавишу меню , чтобы от - крыть меню . 2 Нажмите Color System , чтобы открыть список возможных настроек . 3 Выберите подходящую настройку из списка , чтобы установить нужный тип ви - деосигнала . PAL 1 / PAL 2 , SECAM , NTSC ! Нажимайте PAL 1 / PAL 2 для переключения между PAL 1 и PAL 2 . ...
Страница 34 - Поддержка; Pioneer
Регулировка уровнясигнала / баланса Микшер / Баланс отображается в меню , если для задних громкоговорителей в меню на - строек системы выбрано Полные . Можно выбрать такую настройку баланса / уровня сигнала , которая обеспечивает идеальные условия прослушивания на всехзанятых пассажирами сиденьях . ...
Страница 35 - Пример иерархии; Диск; Профили
Этой функцией можно воспользоваться , если к данному устройству подключен ми - крофон ( продается отдельно ). 1 Чтобы вернуться в главное меню , на - жмите клавишу возврата в главное меню . 2 Нажмите клавишу регулировки пара - метров звука , чтобы открыть меню ауди - онастроек . 3 Нажмите Авто ЭК , ...
Страница 37 - Серийный номер
Настройка языка меню Вы можете задать нужный язык для отобра - жения меню , записанных на диске . 1 Чтобы вернуться в главное меню , на - жмите клавишу возврата в главное меню . 2 Нажмите клавишу настройки видео , чтобы открыть меню настройки видео . 3 Нажмите Язык меню в меню Установ - ки ВИДЕО . П...
Страница 38 - Технические характеристики
! Информация об уровне блокировки до - ступа сохранена на диске . Эта информа - ция указана на упаковке диска , в прилагаемом буклете или на самомдиске . Если на диске не запрограммиро - ван уровень блокировки , то использова - ние функции блокировки на данномустройстве невозможно . ! На некоторых д...
Страница 40 - EW
Отображение версиипрошивки адаптера дляуправления смартфоном Если адаптер для управления смартфономработает некорректно , необходимо будет об - ратиться к дилеру по вопросу ремонта . В этом случае Вас могут попросить указатьверсию прошивки . Чтобы отобразить версию прошивки адаптера , следуйте указа...