Материнские платы GIGABYTE GA MA790FXT UD5P - инструкция пользователя по применению, эксплуатации и установке на русском языке. Мы надеемся, она поможет вам решить возникшие у вас вопросы при эксплуатации техники.
Если остались вопросы, задайте их в комментариях после инструкции.
"Загружаем инструкцию", означает, что нужно подождать пока файл загрузится и можно будет его читать онлайн. Некоторые инструкции очень большие и время их появления зависит от вашей скорости интернета.

- 8 -
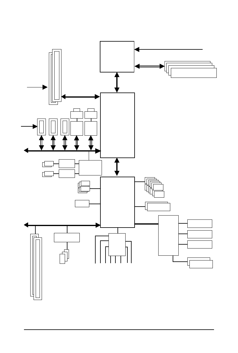
Block Diagram
AMD Socket
AM3 CPU
CPU CLK+/-(200 MHz)
Hyper Transport 3.0
AMD 790FX
DDR3 1666(O.C.)1333/1066 MHz
DIMM
Dual Channel Memory
6 SATA 3Gb/s
ATA-133/100/66/33
IDE Channel
LPC BUS
AMD SB750
12 USB Ports
Line-Out
MIC
CODEC
Line-In
SPDIF In
SPDIF Out
Side Speaker Out
Center/Subwoofer Speaker Out
Surround Speaker Out
2 PCI
PCI Bus
3 IEEE 1394a
TSB43AB23
LPT Port
F l o p p y
COM Port
PS/2 KB/Mouse
IT8720
Dual BIOS
PCIe CLK
(100 MHz)
3 PCI Express x1
PCI Express Bus
x 1
x 1
x 1
x 1
x 1
RTL
8111DL
LAN2
RJ45
x 1
R T L
8111DL
LAN1
RJ45
2 SATA 3Gb/s
JMB322
2 SATA 3Gb/s
GIGABYTE
SATA2
JMB322
PCI Express x16
2 PCIe x16
PCIe CLK
(100 MHz)