Магнитолы Pioneer AVH-X8700BT - инструкция пользователя по применению, эксплуатации и установке на русском языке. Мы надеемся, она поможет вам решить возникшие у вас вопросы при эксплуатации техники.
Если остались вопросы, задайте их в комментариях после инструкции.
"Загружаем инструкцию", означает, что нужно подождать пока файл загрузится и можно будет его читать онлайн. Некоторые инструкции очень большие и время их появления зависит от вашей скорости интернета.

< CRB4495-A >
30
Глава
73
Ru
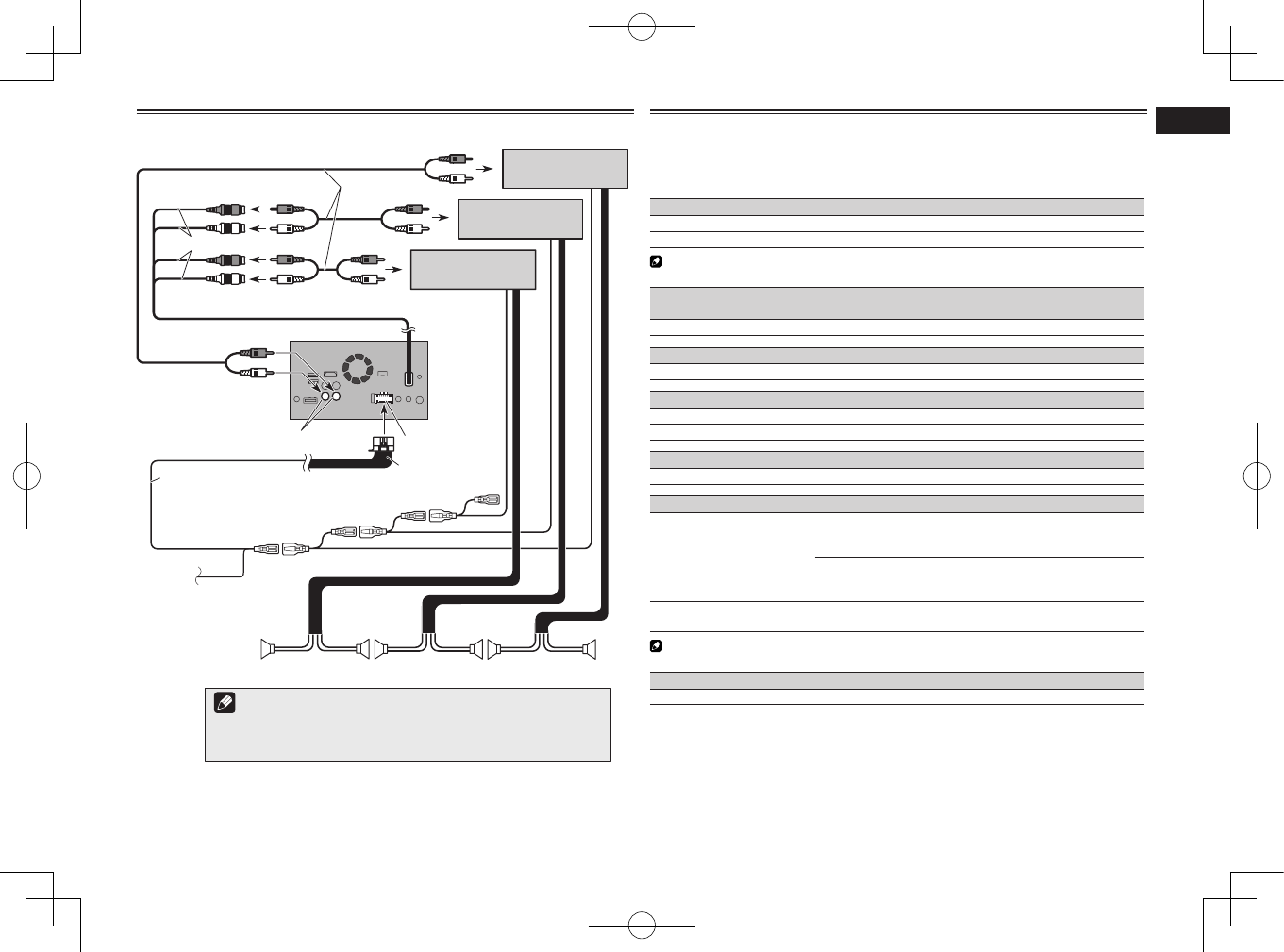
Подключение к отдельно приобретенному усилителю мощности
Система дистанционного управления
Синий/белый
Усилитель мощности
(продается отдельно)
Передний динамик
Задний динамик
Низкочастотный сабвуфер
RCA-кабели
(продаются отдельно)
15 см
Выходные разъемы на задней панели
(REAR OUTPUT)
Выходные разъемы на передней панели
(FRONT OUTPUT)
К клемме управления системой усилителя
мощности (макс. 300 мА 12 В постоянного тока).
Белый, красный (SWL, SWR)
Примечания
· Выход RCA сабвуфера можно изменить в зависимости от системы сабвуфера.
· Выход сабвуфера на данном изделии монофонический.
Если ваш автомобиль
оборудован антен-
ной, подключите этот
провод к усилителю
мощности.
Данное изделие
Усилитель мощности
(продается отдельно)
Усилитель мощности
(продается отдельно)
Силовой шнур
Питание
Подключение iPhone, iPod, устройства Android или устройства
MirrorLink™
Найдите устройство и интересующую функцию в списке ниже и перейдите на ука
-
занную страницу, чтобы просмотреть указания по подключению.
iPhone 6 Plus/iPhone 6/iPhone 5s/iPhone 5c/iPhone 5
iPod
(звук)
См. раздел Подключение через USB-порт на стр. 74.
AppRadio Mode
См. раздел Подключение через HDMI-порт на стр. 74.
Примечание
Все перечисленные выше соединения поддерживают использование
aha
.
iPhone 3GS/iPod touch (2-го и 3-го поколений)/iPod classic 160GB/
iPod classic 80GB/iPod nano (3-го, 4-го, 5-го и 6-го поколений)
См. раздел Подключение через AUX-вход на стр. 74.
iPhone 4s/iPhone 4/iPod touch (4-го поколения)
См. раздел Подключение через RGB-вход на стр. 75.
iPod touch (5-го поколения)
iPod
(звук)
См. раздел Подключение через USB-порт на стр. 74.
AppRadio Mode
См. раздел Подключение через HDMI-порт на стр. 74.
iPod nano (7-го поколения)
См. раздел Подключение через USB-порт на стр. 74.
Устройство Android
AppRadio Mode
HDMI-порт
См. раздел Подключение устройства Android через
HDMI-порт на стр. 75.
MHL-порт
См. раздел Подключение устройства Android через
MHL-порт на стр. 75.
Android Auto
См. раздел Подключение устройства Android или
MirrorLink™ на стр. 75.
Примечание
Все перечисленные выше соединения поддерживают использование
aha
.
Устройство MirrorLink
См. раздел Подключение устройства Android или MirrorLink™ на стр. 75.
Содержание
- 6 Меры предосторожности; ЛАЗЕРНЫЙ ПРОДУКТ КЛАСС 1; Важные сведения о; Для обеспечения безопасности
- 8 Основные операции
- 9 Замечания по работе с; ПРЕДУПРЕЖДЕНИЕ; Регулировка угла ЖК-панели; ВНИМАНИЕ
- 10 Начало и прекращение работы; Настройка смартфона; Обычный запуск
- 11 Как пользоваться экранами; Переключение экранов с использованием клавиш сенсорной панели; Совместимые AV-источники; Отображение экрана управле; Нажмите кнопку HOME, чтобы
- 13 Регистрация и подсо; Bluetooth; Подготовка средств связи; Память переполнена
- 16 Отображение версии про; Использование теле; Отображение меню телефона
- 18 Прием входящего звонка
- 19 Использование функции рас; Настройка iPod / iPhone
- 21 Информация о подключении и функциях отдельных устройств; iPod / iPhone с разъемом Lightning
- 22 Использование радио
- 25 Использование
- 29 Left; Воспроизведение сжа; Отображает список источников.
- 30 Чтение экрана
- 34 Воспроизведение
- 35 Использование iPod
- 37 Установка диапазона повторного
- 39 Использование клавиш сен
- 40 Использование режима
- 42 Использование Android Auto
- 44 Использование функции мик; Использование Aha
- 45 Использование аудио
- 47 Использование источ
- 49 Клавиши сенсорной панели
- 50 Системные настройки
- 51 Настройка постоянной
- 53 Настройка входа второй
- 56 Настройки звука
- 57 Использование регулировки
- 58 Регулировка фильтра
- 60 Использование эквалайзера
- 61 Автоматическая регулировка
- 62 Меню тем; Выбор фонового изображения
- 63 Выбор тематического цвета
- 64 Репликация настроек; Настройка; Настройка приоритетных
- 65 Настройка отображения значка
- 67 Меню “Избранное”
- 68 Стандартные операции
- 69 Настройка функции защиты от
- 70 Меры
- 71 Чтобы избежать повреждений
- 72 Подключение силового шнура; Примечание; Android Auto
- 73 Подключение к отдельно приобретенному усилителю мощности; Подключение iPhone, iPod, устройства Android или устройства; Устройство Android
- 75 Подключение через RGB-вход; Подключение устройства Android; Подсоедините высокоскорост
- 76 Подключение камеры заднего; Подключение внешнего
- 77 OK; При использовании заднего дис; Установка; Рекомендации по установке
- 79 Установка микрофона
- 80 Приложение; Поиск и устранение неисправностей; AV вход
- 81 HOME; Сообщения об ошибках; Ошибка усилителя
- 84 Обращение и уход за дисками
- 85 Воспроизводимые диски; CD; Подробная информация о
- 86 Последовательность аудиофайлов на
- 89 Пример иерархической структуры; iPod и iPhone
- 90 iTunes
- 91 экран
- 92 Технические характеристики