Магнитолы Pioneer AVH-X8700BT - инструкция пользователя по применению, эксплуатации и установке на русском языке. Мы надеемся, она поможет вам решить возникшие у вас вопросы при эксплуатации техники.
Если остались вопросы, задайте их в комментариях после инструкции.
"Загружаем инструкцию", означает, что нужно подождать пока файл загрузится и можно будет его читать онлайн. Некоторые инструкции очень большие и время их появления зависит от вашей скорости интернета.

< CRB4495-A >
30
Глава
72
Ru
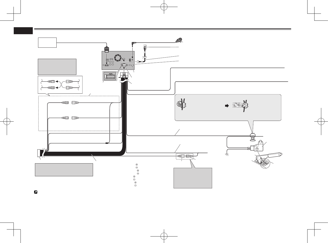
Подключение силового шнура
Разъем для антенны
Вход для адаптера шины обмена сообщениями для автомобильных систем
См. руководство по эксплуатации адаптера шины обмена сообщениями для автомобильных
систем (приобретается отдельно).
Питание
Силовой шнур
Переходной кабель длиной 15,8 см для адаптера шины обмена сообщениями для
автомобильных систем
Способ соединения
1. Зажмите провод.
2. Надежно зажмите
круглогубцами.
Примечание.
· Положение датчика ручного тормоза зависит от модели автомобиля. Подробную
информацию можно найти в руководстве пользователя автомобиля или получить у дилера.
Черно-желтый
Если используется оборудование с функцией отключения звука, соедините этот провод с проводом
отключения звука на соответствующем оборудовании. В противном случае ничего не подключайте к
проводу отключения звука.
Светло-зеленый (СТОЯНОЧНЫЙ ТОРМОЗ)
Используется для определения состояния ручного тормоза:
ВКЛ./ВЫКЛ. Этот провод подключается к стороне источника
питания на датчике ручного тормоза.
Бело-синий
Подключите к клемме управления
системой усилителя мощности (макс.
300 мА, 12 В постоянного тока).
Бело-синий (6*)
Подключите к клемме релейного управления автомобильной
антенной (макс. 300 мА, 12 В постоянного тока).
Расположение штырьков
соединителя ISO может
различаться в зависимости от типа
автомобиля. Подсоедините *5 и *6,
если Pin 5 используется для
управления антенной. На
автомобилях другого типа
запрещается подсоединять *5 и *6.
Бело-синий (5*)
Сторона
массы
Сторона источника
питания
Переключатель
ручного тормоза
Соединитель ISO
Примечание.
В некоторых автомобилях соединитель ISO может
быть разделен на две части. В этом случае
необходимо подключить обе части соединителя.
Примечание:
В зависимости от типа
автомобиля функции 2* и 4* могут
быть другими. В таком случае
подключайте 1* к 4*, а 3* к 2*.
1*
3*
2*
4*
Желтый (2*)
Резервный
(или для
аксессуаров)
Желтый (1*)
Подключите к клемме
постоянного питания 12 В.
Подсоедините провода
одного цвета друг к другу.
Красный (4*)
Для аксессуаров
(или резервный)
Красный (3*)
Подключите к управляемому
замком зажигания выходу (12 В
постоянного тока).
Черный (масса)
К (металлическому) кузову автомобиля.
Данное изделие
Микрофон
Бело-оранжевый
К клемме включения освещения.
Бело-фиолетовый
Из двух проводов, ведущих к фонарю заднего хода, подключите тот, в котором меняется напряжение,
когда рычаг переключения передач находится в положении заднего хода (R). Это соединение
позволяет устройству определять, в каком направлении движется автомобиль: вперед или назад.
4 м
Чтобы узнать о навигационном
устройстве, которое можно подключить,
свяжитесь с торговым представителем.
Разъем для проводного пульта ДУ
Можно подключить адаптер для проводного пульта ДУ (продается отдельно).
Провода динамиков
Белый:
спереди слева
Черно-белый:
спереди слева
Серый:
спереди справа
Черно-серый:
спереди справа
Зеленый:
сзади слева
Черно-зеленый:
сзади слева
Фиолетовый:
сзади справа
Черно-фиолетовый: сзади справа
Навигационная
система
Pioneer
Кабель RGB (поставляется в комплекте с навигационной системой)
Плавкий предохранитель (10 А)
Примечание
При использовании
Android Auto
подключите микрофон, поставляемый с данным изделием.
Содержание
- 6 Меры предосторожности; ЛАЗЕРНЫЙ ПРОДУКТ КЛАСС 1; Важные сведения о; Для обеспечения безопасности
- 8 Основные операции
- 9 Замечания по работе с; ПРЕДУПРЕЖДЕНИЕ; Регулировка угла ЖК-панели; ВНИМАНИЕ
- 10 Начало и прекращение работы; Настройка смартфона; Обычный запуск
- 11 Как пользоваться экранами; Переключение экранов с использованием клавиш сенсорной панели; Совместимые AV-источники; Отображение экрана управле; Нажмите кнопку HOME, чтобы
- 13 Регистрация и подсо; Bluetooth; Подготовка средств связи; Память переполнена
- 16 Отображение версии про; Использование теле; Отображение меню телефона
- 18 Прием входящего звонка
- 19 Использование функции рас; Настройка iPod / iPhone
- 21 Информация о подключении и функциях отдельных устройств; iPod / iPhone с разъемом Lightning
- 22 Использование радио
- 25 Использование
- 29 Left; Воспроизведение сжа; Отображает список источников.
- 30 Чтение экрана
- 34 Воспроизведение
- 35 Использование iPod
- 37 Установка диапазона повторного
- 39 Использование клавиш сен
- 40 Использование режима
- 42 Использование Android Auto
- 44 Использование функции мик; Использование Aha
- 45 Использование аудио
- 47 Использование источ
- 49 Клавиши сенсорной панели
- 50 Системные настройки
- 51 Настройка постоянной
- 53 Настройка входа второй
- 56 Настройки звука
- 57 Использование регулировки
- 58 Регулировка фильтра
- 60 Использование эквалайзера
- 61 Автоматическая регулировка
- 62 Меню тем; Выбор фонового изображения
- 63 Выбор тематического цвета
- 64 Репликация настроек; Настройка; Настройка приоритетных
- 65 Настройка отображения значка
- 67 Меню “Избранное”
- 68 Стандартные операции
- 69 Настройка функции защиты от
- 70 Меры
- 71 Чтобы избежать повреждений
- 72 Подключение силового шнура; Примечание; Android Auto
- 73 Подключение к отдельно приобретенному усилителю мощности; Подключение iPhone, iPod, устройства Android или устройства; Устройство Android
- 75 Подключение через RGB-вход; Подключение устройства Android; Подсоедините высокоскорост
- 76 Подключение камеры заднего; Подключение внешнего
- 77 OK; При использовании заднего дис; Установка; Рекомендации по установке
- 79 Установка микрофона
- 80 Приложение; Поиск и устранение неисправностей; AV вход
- 81 HOME; Сообщения об ошибках; Ошибка усилителя
- 84 Обращение и уход за дисками
- 85 Воспроизводимые диски; CD; Подробная информация о
- 86 Последовательность аудиофайлов на
- 89 Пример иерархической структуры; iPod и iPhone
- 90 iTunes
- 91 экран
- 92 Технические характеристики