Страница 2 - содержание
Благодарим Вас за покупку данного автомобильного мультимедийного ресивера. Перед подключением, эксплуатацией и/или настройкой ресивера для обеспечения безо-пасности тщательно изучите настоящее руководство пользователя. Сохраняйте руковод-ство пользователя для использования в будущем. Меры предосторо...
Страница 3 - МерЫ ПредосТорожносТи
МЕРЫ ПРЕДОСТОРОжНОСТИ - Перед началом подключения убедитесь, что напряжение в вашем автомобиле соответствует 14,4В постоянного тока с минусом на корпусе. - Отключите «-» клемму аккумулятора перед началом установки для снижения вероятности повреждения аппарата и предотвращения короткого замыкания при...
Страница 5 - инФорМаЦиЯ о дисКаХ
-5- ИНФОРМАЦИЯ О ДИСКАХ Обращение с дисками Для обеспечения оптимального звука и изображения следуйте рекомендациям: - Загрязненные, пыльные, поцарапанные и деформированные диски могут вы-звать сбои при воспроизведении. - Не приклеивайте наклейки на поверх- ность диска, или не оставляйте царапи-ны н...
Страница 8 - УПраВЛение Мр3 ВосПроиЗВедениеМ
-8- УПРАВЛЕНИЕ МР3 ВОСПРОИЗВЕДЕНИЕМ Примечание: - МР3 это сокращенная форма от MPEG Audio Layer 3 и относится к стандарту технологии сжатия звука. - Возможно воспроизведение МР3 файлов на дисках CD-ROM, CD-R или CD-RW. - Данное устройство совместимо с МР3 файлами, которые записаны в совмести-мом фор...
Страница 10 - ПорЯдоК УсТаноВКи и иЗВЛеЧениЯ ресиВера
-10- Фронтальный/тыловой монтаж Фронтальный монтаж (Метод А) 1. Приборная панель 2. Установочная рама. Вставьте установоч- ную раму (без приемника) в отсек при-борной панели и отогните «язычки» при помощи отвертки (см. рис.1). 3. Винт. 1. Приборная панель 2. Гайка (5 мм) 3. Пружинная шайба 4. Винт (...
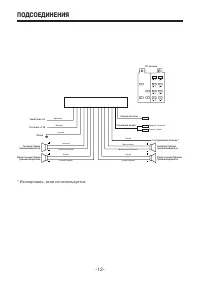
Страница 12 - ПодсоединениЯ
-12- ПодсоединениЯ Зажигание +В Питание +12В Масса К встроенной антенне * Линейный выход Гнездо антенны ISO разъем Тыловой Левый громкоговоритель Красный Желтый Черный Зеленый Зеленый/Черный Белый Белый/Черный Фиолетовый Синий Правый - Красный Левый - Белый Фиолетовый/Черный Серый Серый/Черный Фронт...
Страница 13 - КноПКи УПраВЛениЯ на ПереднеЙ ПанеЛи
1. Кнопка включения/выключения ресивера 2. Кнопка снятия передней панели 3. Ручка регулировки уровня громкости / Кнопка управления звуком 4. MUTE Кнопка мгновенного выключения звука 5. MODE Кнопка выбора режима работы ра- диоприемника/AUX или CD/MP3 проигры-вателя 6. DISP Кнопка вывода на дисплей ст...
Страница 15 - осноВнЫе оПераЦии
Включение/выключение проигрывате-ля Нажмите кнопку PWR (1) для включения/вы-ключения проигрывателя. Снятие передней панели Нажмите кнопку REL (2) для снятия перед-ней панели. Управление звуком При помощи ручки VOL (3) настройте же-лаемый уровень громкости. Для выбора режима настройки нажмите кнопку ...
Страница 18 - УПраВЛение радиоПриеМниКоМ
Переключение диапазонов Во время режима работы радио нажмите кнопку BAND (10) на передней панели для выбора желаемого частотного диапазона. Частота выбранного диапазона появится на дисплее. Диапазоны изменяются в следующей по-следовательности: FM1 FM2 FM3 AM1 (MW1) AM2 (MW2) Настройка на станцию 1. ...
Страница 19 - УПраВЛение CD ВосПроиЗВедениеМ
Начало воспроизведения/временная приостановка воспроизведения Нажмите кнопку PLAY/PAUSE (14) на перед-ней панели для приостановки воспроизве-дения. Во время режима временной прио-становки воспроизведения значок «DISC» начнет мигать. Нажмите и удерживайте кнопку более 0,5 секунды во время воспроизвед...
Страница 22 - ПУЛЬТ дУ
-22- 1. Кнопка включения/выключения ресивера 2. Кнопка начала/временной приостановки воспроизведения / выбора радиостанции из памяти, записанной под номером «1» 3. Кнопка сканированного воспроизведения дорожек CD диска / выбора радиостанции из памяти, записанной под номером «2» 4. Кнопка повторного ...
Страница 23 - ВоЗМожнЫе неПоЛадКи и сПосоБЫ иХ УсТранениЯ
-23- Прежде чем ознакомиться с разделами приведенной ниже таблицы проверьте правиль-ность подсоединений. Если неполадки не устраняются, обратитесь в ближайший сервис-ный центр дилера. Неисправность Причина/способ устранения Приемник не функционирует Не включен ключ зажигания. Если аппарат под-ключен...
Страница 24 - ТеХниЧесКие ХараКТерисТиКи
-24- Общие характеристики Напряжение питания: ........................................ 14,4 B постоянного тока (на корпусе «-»)Сопротивление нагрузки: ..........................................................................................4 ОмМаксимальная выходная мощность: ..........................