Страница 2 - РУКОВОДСТВО ПО ЭКСПЛУАТАЦИИ; СОДЕРЖАНИЕ
-2- РУКОВОДСТВО ПО ЭКСПЛУАТАЦИИ СОДЕРЖАНИЕ Меры предосторожности .......................................................................................... 3Обращение с дисками ............................................................................................... 5Установка ...................
Страница 3 - МЕРы ПРЕДОСТОРОЖНОСТИ
-3- РУКОВОДСТВО ПО ЭКСПЛУАТАЦИИ Благодарим Вас за покупку автомобиль-ной мультимедийной системы с цифровым 6.2'' TFT ЖК сенсорным монитором MDD-6280NV. Перед подключением, эксплуатацией и/или настройкой данного аппарата для обе-спечения безопасности тщательно изучите настоящее руководство пользовате...
Страница 4 - Очистка передней панели и ЖК-экрана
-4- РУКОВОДСТВО ПО ЭКСПЛУАТАЦИИ - Если водитель отвлекает свое внимание на монитор устройства во время вожде-ния, то это может привести к потере кон-троля над дорожной ситуацией и в конеч-ном итоге стать причиной аварии. - Если стояночный тормоз не активирован, то на дисплее начнет мигать надпись PA...
Страница 5 - ИНФОРМАЦИЯ О ДИСКАХ
-5- РУКОВОДСТВО ПО ЭКСПЛУАТАЦИИ ИНФОРМАЦИЯ О ДИСКАХ Обращение с дисками Для обеспечения оптимального звука и изображения следуйте рекомендациям: - Загрязненные, пыльные, поцарапанные и деформированные диски могут вы-звать сбои при воспроизведении. - Не приклеивайте наклейки на поверх- ность диска, и...
Страница 6 - Региональная защита
-6- РУКОВОДСТВО ПО ЭКСПЛУАТАЦИИ Региональная защита DVD ресивер оснащен системой регио-нальной защиты. DVD диск не будет вос-производится, если номер региона данного аппарата не совпадает с номером региона DVD диска. Данный ресивер воспроизводит следую-щие диски: Тип диска Этикетка Записанный матери...
Страница 8 - a) В связи с постоянным совершенство-
-8- РУКОВОДСТВО ПО ЭКСПЛУАТАЦИИ USB/ microSD Воспроизведение MP3 файлов с USB накопителей (флэш-память) 1. Поддержка карт памяти microSD. Под- держиваются карты максимальным объемом: microSD – 2Гб. Примечание: a) В связи с постоянным совершенство- ванием производителями конструкции и протоколов обме...
Страница 9 - УПРАВЛЕНИЕ МР3 ВОСПРОИЗВЕДЕНИЕМ; Неподдерживаемые диски:
-9- РУКОВОДСТВО ПО ЭКСПЛУАТАЦИИ УПРАВЛЕНИЕ МР3 ВОСПРОИЗВЕДЕНИЕМ Примечание: - МР3 это сокращенная форма от MPEG Audio Layer 3 и относится к стандарту технологии сжатия звука. - Возможно воспроизведение МР3 фай- лов на дисках CD-ROM, CD-R или CD-RW, DVD±R/RW. - Данное устройство совместимо с МР3 файл...
Страница 10 - - диски диаметром 12 см, на которых для
-10- РУКОВОДСТВО ПО ЭКСПЛУАТАЦИИ - диски диаметром 12 см, на которых для хранения данных используется толь-ко внутренняя часть диаметром 8 см. (остальная часть диска прозрачная); - диски CD-ROM, содержащие файлы, форматы которых отличны от форматов MP3/WMA/JPEG/DivX/XviD; - диски CD-G; - диски DVD-R...
Страница 11 - УСТАНОВКА; Снимите два транспортировочных винта
-11- РУКОВОДСТВО ПО ЭКСПЛУАТАЦИИ УСТАНОВКА Перед началом установки Отсоедините « - » провод аккумулятора. Про-консультируйтесь с квалифицированным специалистом, как это правильно сделать. Не устанавливайте проигрыватель там, где он может подвергнуться высоким температу-рам, например, от прямых солне...
Страница 12 - Комплектация
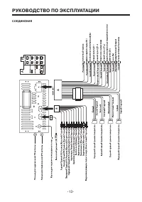
-12- РУКОВОДСТВО ПО ЭКСПЛУАТАЦИИ Комплектация Установочные кронштейны Винты Декоративная рамка Кабели для подключения питания и акустики Кабели с разъемами RCA USB кабель GPS антенна Стилус Переходник для подключения антенны СОЕДИНЕНИЯ Описание подсоединения провода стояночного тормоза 1. Стояночный...
Страница 14 - Кнопки управления на передней панели
-14- РУКОВОДСТВО ПО ЭКСПЛУАТАЦИИ Кнопки управления на передней панели 1. [ o ]/MENU - В режиме выключенного питания на-жмите и удерживайте данную кнопку в течение нескольких секунд для включе-ния аппарата. - В режиме включенного питания кратко нажмите на данную кнопку для входа в главное меню. - Дли...
Страница 15 - ПУЛЬТ ДУ
-15- РУКОВОДСТВО ПО ЭКСПЛУАТАЦИИ кратком нажатии) /кнопка включения режима ускоренного воспроизведения в обратном направлении (при долгом нажатии) 10. MU/T-OFF Кнопка мгновенного выклю- чения/включения звука ( при кратком нажатии)/ кнопка отключения изобра-жения на экране (ночной режим). Для включен...
Страница 16 - Замена батареек в пульте ДУ.
-16- РУКОВОДСТВО ПО ЭКСПЛУАТАЦИИ 19. MODE Кнопка выбора режима работы 20. R Кнопка полной остановки воспроиз- ведения 21. ANGLE Кнопка выбора ракурса изобра- жения Данная функция работает только при воспроизведении тех DVD дисков, на которых есть сцены, записанные с не-скольких камер. 22. SLOW Кнопк...
Страница 17 - Включение режима работы ТВ
-17- РУКОВОДСТВО ПО ЭКСПЛУАТАЦИИ Включение режима работы ТВ Вход в меню настроек подсветки цвета кнопок Данная иконка не функционирует в данной модели аппарата Блокировка экрана УПРАВЛЕНИЕ РАДИОПРИЕМНИКОМ В главном меню нажмите на иконку RADIO - на экране появится следующее меню: Описание иконок на ...
Страница 18 - МЕНЮ ОСНОВНыХ НАСТРОЕК; в меню основных настроек:
-18- РУКОВОДСТВО ПО ЭКСПЛУАТАЦИИ ном меню, на экране появится следующее меню: Нажимайте иконки [ F / G ] для выбора же- лаемого цвета подсветки кнопок: крас-ного (RED), зеленого (GREEN), синего (BLUE), сиреневого (PURPLE), оранжевый (ORANGE), попеременное изменение цвета подсветки (FLASH) - ручная н...
Страница 20 - Настройка рулевого пульта ДУ
-20- РУКОВОДСТВО ПО ЭКСПЛУАТАЦИИ Пункты подменю: - Выбор региона (Radio region) В данном пункте Вы можете включить диа-пазон УКВ (OIRT). 7. Настройка рулевого пульта ДУ (STEER) Для входа в данное подменю нажмите на иконку в меню основных настроек: На экране появится фраза «Запрограмми-руйте кнопки р...
Страница 21 - в меню основных настроек
-21- РУКОВОДСТВО ПО ЭКСПЛУАТАЦИИ Схема подключения рулевого пульта ДУ с двумя проводами: Внимание! Подключение аппарата возможно только к кнопкам рулевого управления резистивно-го типа. 8. КАЛИБРОВКА ЭКРАНА Для входа в данное подменю нажмите на иконку в меню основных настроек Выберите параметр SELEC...
Страница 22 - ВОСПРОИЗВЕДЕНИЕ
-22- РУКОВОДСТВО ПО ЭКСПЛУАТАЦИИ Настройка уровня громкости Клавиатура с цифрами Включение режима воспроизведения в произвольном порядке Возврат в меню заголовков Выбор языка звукового сопровождения Выбор языка субтитров Во время воспроизведения диска нажмите на иконку [ H ] для временной остановки ...
Страница 23 - УПРАВЛЕНИЕ ТВ ТЮНЕРОМ
-23- РУКОВОДСТВО ПО ЭКСПЛУАТАЦИИ Описание кнопок управления: Настройка звука Настройка тембра высоких частот Настройка изображения Настройка насыщенности изображения Настройка уровня громкости Настройка баланса между левыми и правыми громкоговорителями Настройка уровня яркости Настройка оттенка Наст...
Страница 24 - НАВИГАЦИЯ; - Установка пути к запускающему файлу
-24- РУКОВОДСТВО ПО ЭКСПЛУАТАЦИИ НАВИГАЦИЯ Установите micro SD карту с навигацион-ным программным обеспечением в со-ответствующий слот. В главном меню на-жмите на иконку GPS - на экране появится следующее меню: В появившемся меню снова нажмите на иконку GPS для запуска навигационной программы. Файл ...
Страница 25 - ОСНОВНыЕ НЕПОЛАДКИ И СПОСОБы ИХ УСТРАНЕНИЯ; Неисправность
-25- РУКОВОДСТВО ПО ЭКСПЛУАТАЦИИ ОСНОВНыЕ НЕПОЛАДКИ И СПОСОБы ИХ УСТРАНЕНИЯ Неисправность Причина Способ устранения Аппарат не включается Перегорел предохранитель Замените предохранитель Неправильно выполнены под-соединения Подсоедините аппарат пра-вильно Аппарат включен, но нет звука Динамики подсо...
Страница 27 - ТЕХНИЧЕСКАЯ ПОДДЕРЖКА
-27- РУКОВОДСТВО ПО ЭКСПЛУАТАЦИИ Уведомляем, что вся упаковка данного прибора НЕ ПРЕДНАЗНАЧЕНА для вторичной упаковки или хранения в ней ПИЩЕВОЙ ПРОДУКЦИИ. ТЕХНИЧЕСКАЯ ПОДДЕРЖКА Единая справочная служба: тел.8-800-100-20-17 service@mysteryelectronics.ru Дополнительную информацию о гарантийном и посл...