Страница 2 - РУКОВОДСТВО ПО ЭКСПЛУАТАЦИИ; СОДЕРЖАНИЕ
-2- РУКОВОДСТВО ПО ЭКСПЛУАТАЦИИ СОДЕРЖАНИЕ Меры предосторожности .......................................................................................... 3Обращение с дисками ............................................................................................... 5Установка ...................
Страница 3 - МЕРЫ ПРЕДОСТОРОЖНОСТИ
-3- РУКОВОДСТВО ПО ЭКСПЛУАТАЦИИ -3- Благодарим Вас за покупку автомобиль-ной мультимедийной системы с цифровым 6.2'' TFT ЖК сенсорным монитором MDD-6250BS. Перед подключением, эксплуатацией и/или настройкой данного аппарата для обе-спечения безопасности тщательно изучите настоящее руководство пользо...
Страница 4 - Очистка передней панели и ЖК-экрана
-4- РУКОВОДСТВО ПО ЭКСПЛУАТАЦИИ - Если водитель отвлекает свое внимание на монитор устройства во время вожде-ния, то это может привести к потере кон-троля над дорожной ситуацией и в конеч-ном итоге стать причиной аварии. - Если стояночный тормоз не активирован, то на дисплее начнет мигать надпись PA...
Страница 5 - ИНФОРМАЦИЯ О ДИСКАХ
-5- РУКОВОДСТВО ПО ЭКСПЛУАТАЦИИ -5- ИНФОРМАЦИЯ О ДИСКАХ Обращение с дисками Для обеспечения оптимального звука и изображения следуйте рекомендациям: - Загрязненные, пыльные, поцарапанные и деформированные диски могут вы-звать сбои при воспроизведении. - Не приклеивайте наклейки на поверх- ность диск...
Страница 6 - Региональная защита
-6- РУКОВОДСТВО ПО ЭКСПЛУАТАЦИИ -6- Региональная защита DVD ресивер оснащен системой регио-нальной защиты. DVD диск не будет вос-производится, если номер региона данного аппарата не совпадает с номером региона DVD диска. Данный ресивер воспроизводит следую-щие диски: Тип диска Этикетка Записанный ма...
Страница 8 - a) В связи с постоянным совершенство-
-8- РУКОВОДСТВО ПО ЭКСПЛУАТАЦИИ -8- USB/ microSD Воспроизведение MP3 файлов с USB накопителей (флэш-память) 1. Поддержка карт памяти microSD. Под- держиваются карты максимальным объемом: microSD – 4Гб. Примечание: a) В связи с постоянным совершенство- ванием производителями конструкции и протоколов ...
Страница 9 - УПРАВЛЕНИЕ МР3 ВОСПРОИЗВЕДЕНИЕМ; Неподдерживаемые диски:
-9- РУКОВОДСТВО ПО ЭКСПЛУАТАЦИИ -9- УПРАВЛЕНИЕ МР3 ВОСПРОИЗВЕДЕНИЕМ Примечание: - МР3 это сокращенная форма от MPEG Audio Layer 3 и относится к стандарту технологии сжатия звука. - Возможно воспроизведение МР3 фай- лов на дисках CD-ROM, CD-R или CD-RW, DVD±R/RW. - Данное устройство совместимо с МР3 ...
Страница 10 - - диски диаметром 12 см, на которых для
-10- РУКОВОДСТВО ПО ЭКСПЛУАТАЦИИ -10- - диски диаметром 12 см, на которых для хранения данных используется толь-ко внутренняя часть диаметром 8 см. (остальная часть диска прозрачная); - диски CD-ROM, содержащие файлы, форматы которых отличны от форматов MP3/WMA/JPEG/DivX/XviD; - диски CD-G; - диски ...
Страница 11 - УСТАНОВКА; Снимите два транспортировочных винта
-11- РУКОВОДСТВО ПО ЭКСПЛУАТАЦИИ УСТАНОВКА Перед началом установки Отсоедините « - » провод аккумулятора. Про-консультируйтесь с квалифицированным специалистом, как это правильно сделать. Не устанавливайте проигрыватель там, где он может подвергнуться высоким температу-рам, например, от прямых солне...
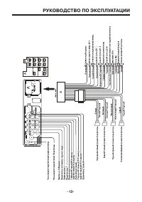
Страница 12 - Комплектация
-12- РУКОВОДСТВО ПО ЭКСПЛУАТАЦИИ Комплектация Установочные кронштейны Винты Декоративная рамка Кабели для подключения питания и акустики Кабели с разъемами RCA -12- СОЕДИНЕНИЯ Описание подсоединения провода стояночного тормоза 1. Стояночный тормоз 2. Переключатель стояночного тормоза (внутри машины)...
Страница 14 - Кнопки управления на передней панели; MD Кнопка выбора режима работы; ОПИСАНИЕ ПЕРЕДНЕЙ ПАНЕЛИ
-14- РУКОВОДСТВО ПО ЭКСПЛУАТАЦИИ Кнопки управления на передней панели 1. MD Кнопка выбора режима работы 2. [ O ] В режиме радио: кнопка перехода к последующей радиочастоте (при кра-тком нажатии), кнопка сканирования в прямом направлении (при долгом на-жатии). В режиме DVD: кнопка перехода к сле-дующ...
Страница 15 - ПУЛЬТ ДУ
-15- РУКОВОДСТВО ПО ЭКСПЛУАТАЦИИ ПУЛЬТ ДУ 1. [ o ] Кнопка включения/выключения ап- парата 2. [ B ] Кнопка начала воспроизведения/ временной приостановки воспроизве-дения 3. [ j] Кнопка мгновенного включения/ выключения звука 4. [wsad ] Стрелки перемещения по меню 5. BND/SYS Кнопка выбора частотного ...
Страница 16 - Замена батареек в пульте ДУ.
-16- РУКОВОДСТВО ПО ЭКСПЛУАТАЦИИ 25. ZOOM Кнопка изменения масштаба изображения 26. PBC /# В режиме VCD нажмите на данную кнопку для отображения на дисплее списка файлов, затем с по-мощью цифровых кнопок выберите номер соответствующего файла для воспроизведения/В режиме DVD на-жмите на данную кнопку...
Страница 18 - МЕНЮ ОСНОВНЫХ НАСТРОЕК
-18- РУКОВОДСТВО ПО ЭКСПЛУАТАЦИИ Нажимайте иконки [ F / G ] для выбора же- лаемого цвета подсветки кнопок: крас-ного (RED), зеленого (GREEN), синего (BLUE), сиреневого (PURPLE), оранжевый (ORANGE), попеременное изменение цвета подсветки (FLASH) - ручная настройка цве-та (CUSTOM)/ В режиме ручной нас...
Страница 19 - Настройка рулевого пульта ДУ
-19- РУКОВОДСТВО ПО ЭКСПЛУАТАЦИИ Пункты подменю: - Включение/Выключение сабвуфера (SUB) - Настройка баланса между левыми и пра- выми громкоговорителями (MBP) - Включение/Выключение режима тонком- пенсации (LOUD) - Включение/выключение звука при рабо- те камеры заднего вида (CAMERA VOL) - Настройка э...
Страница 22 - ВОСПРОИЗВЕДЕНИЕ
-22- РУКОВОДСТВО ПО ЭКСПЛУАТАЦИИ затем нажмете [ B ], воспроизведение начнется с того места, где оно было остановлено. Нажмите на иконку [ H ] два раза для полной остановки воспроизведения. При последующем нажатии на иконку [ B ] воспроизведение начнется с самого начала диска. Переход к следующему т...
Страница 23 - УПРАВЛЕНИЕ ТВ ТЮНЕРОМ
-23- РУКОВОДСТВО ПО ЭКСПЛУАТАЦИИ Настройка тембра низких частот Настройка баланса между передними и задними громкоговорителями Настройка контрастности Возврат к заводским установкам УПРАВЛЕНИЕ ТВ ТЮНЕРОМ Для входа в меню управления ТВ - нажмите на иконку TV в главном меню. Описание иконок управления...
Страница 24 - ОСНОВНЫЕ НЕПОЛАДКИ И СПОСОБЫ ИХ УСТРАНЕНИЯ; Неисправность
-24- РУКОВОДСТВО ПО ЭКСПЛУАТАЦИИ ОСНОВНЫЕ НЕПОЛАДКИ И СПОСОБЫ ИХ УСТРАНЕНИЯ Неисправность Причина Способ устранения Аппарат не включается Перегорел предохранитель Замените предохранитель Неправильно выполнены под-соединения Подсоедините аппарат пра-вильно Аппарат включен, но нет звука Динамики подсо...
Страница 26 - ТЕХНИЧЕСКАЯ ПОДДЕРЖКА
-26- РУКОВОДСТВО ПО ЭКСПЛУАТАЦИИ Уведомляем, что вся упаковка данного прибора НЕ ПРЕДНАЗНАЧЕНА для вторичной упаковки или хранения в ней ПИЩЕВОЙ ПРОДУКЦИИ. ТЕХНИЧЕСКАЯ ПОДДЕРЖКА Единая справочная служба: тел.8-800-100-20-17 service@mysteryelectronics.ru Дополнительную информацию о гарантийном и посл...