Страница 2 - эксклюзивный дистрибьютор; Представительство в России:; Г арантийный ремонт; СЕРВИС-ЦЕНТР “СтудиоСаунд Сервис”; Эксклюзивный импортер
TRIA International, Ltd. эксклюзивный дистрибьютор http://www.tria.ru Main office: 185 North Redwood Drive, ste 120, San Rafael California 94903 USA Tel.: 415.444.0820 Fax.: 415.499.8120 Представительство в России: Россия, 109088, Москва, ул. Угрешская, 14, стр.1, офис 414 Тел.: 7 495. 221.6465 Факс...
Страница 3 - PYCСКИЙ; Содержание
PYCСКИЙ 1 -RU Содержание Руководство по использованию ПРЕДУПРЕЖДЕНИЕ ПРЕДУПРЕЖДЕНИЕ .............................. 3ОСТОРОЖНО .......................................... 3МЕРЫ ПРЕДОСТОРОЖНОСТИ ............ 3 Работа Регулятор Double Action (только iDA-X200) Приступая к работе Список компонентов .........
Страница 4 - Настройка Bluetooth; Справочная информация; Установка и соединения
2 -RU Настройка звука Регулировка сабвуфера/НЧ/ВЧ/баланса “левый-правый”/фейдера “фронт-тыл”/ тонкомпенсации/возврат в режим заводских настроек (DEFEAT) ............ 19 ON/OFF сабвуфера .................................... 19Установка типа сабвуферной системы ...........................................
Страница 5 - Руководство по использованию; МЕРЫ ПРЕДОСТОРОЖНОСТИ; ПРЕДУПРЕЖДЕНИЕ
3 -RU Руководство по использованию НЕ ПРЕДПРИНИМАЙТЕ НИКАКИХ ДЕЙСТВИЙ, КОТОРЫЕ МОГУТ ОТВЛЕЧЬ ВАС ОТ БЕЗОПАСНОГО ВОЖДЕНИЯ АВТОМОБИЛЯ. Любые действи , отвлекающие внимание на продолжительный срок, должны выполн тьс только после полной остановки. Перед выполнением таких действий всегда останавливайте а...
Страница 6 - Обращение с USB-накопителями; ВНИМАНИЕ
4 -RU Обращение с USB-накопителями • Во избежание неисправности или повреждений устройства соблюдайте следующие указания. Внимательно ознакомьтесь с инструкций по использованию USB-накопителя. Не трогайте контакты руками или металлическими предметами. Не подвергайте USB-накопитель воздействию чрезме...
Страница 7 - Работа Регулятор Double
5 -RU Существует два способа использования Регулятор Double Action. Нормальная эксплуатация Поверните Регулятор Double Action влево или вправо. Выполняется настройка уровня громкости и выбор элемента. Удобная эксплуатация Нажмите и поверните Регулятор Double Action влево или вправо. Если отжать Регу...
Страница 8 - Список компонентов; Включение и выключение питания; Снятие и установка передней панели; Настройка уровня громкости; Приступая к работе
6 -RU iDA-X200 iDA-X300 Список компонентов • Радиоприемник с возможностью подключения цифровых носителей ......................................................1 • Кабель питания................................................................1 • USB-кабель ...............................................
Страница 9 - Прослушивание радио; Предварительная настройка станций вручную; Радио
7 -RU iDA-X200 iDA-X300 Прослушивание радио 1 Нажмите SOURCE, чтобы выбрать режим TUNER. 2 Нажимайте кнопку BAND/TA несколько раз, пока не будет выбран нужный радиодиапазон. FM1 FM2 FM3 MW LW FM1 3 Нажмите TUNE/A.ME, чтобы выбрать режим настройки. DX SEEK (режим удаленного приема) SEEK (режим местно...
Страница 10 - Режим PI SEEK; RDS
8 -RU iDA-X200 iDA-X300 Установка режима приема RDS и прием RDS-станций RDS (Radio Data System) — это система радиоинформации, использующая поднесущую частоту 57 кГц обычного FM- радиовещания. Функция RDS позволяет принимать различную информацию, например, сведения о трафике, названия станций, и авт...
Страница 11 - Прием информации о трафике
9 -RU Настройка приема в режиме PTY31 (экстренная радиопередача) Включение/выключение (ON/OFF) режима PTY31 (экстренной радиопередачи). 1 Нажмите и удерживайте кнопку FUNC./SETUP не менее 2 секунд, чтобы выключить режим настройки (SETUP). 2 Поворачивая Регулятор Double Action (двойного действия) (то...
Страница 12 - iPod
10 -RU Режим приоритетного приема новостей С помощью этой функции можно задавать приоритет трансляции программ новостей. Вы никогда не пропустите программу новостей - устройство автоматически назначит ей приоритет начала трансляции и прервет трансляцию текущей программы.Эта функция работает в любом ...
Страница 14 - Функция пропуска по алфавиту (только; Память позиции поиска; Используя эту функцию на устройстве
12 -RU 1 Несколько раз нажмите FUNC./SETUP, чтобы выбрать режим пропуска указанного процента списка композиций. <При подключении устройства через USB>Функция пропуска по алфавиту Функция пропуска указанного процента списка композиций Обычный режим поиска Функция пропуска по алфавиту <При пр...
Страница 15 - Повторное воспроизведение; Изменение отображения на экране; аудиоплеер (только для
13 -RU Воспроизведение всех композиций в случайном порядке В этом случае (Shuffle ALL) все композиции из данного iPod- устройства воспроизводятся в случайном порядке. 1 Нажмите /ENTER. Появляется экран выбора режима. 2 Выбрав SHUFFLE ALL, нажмите /ENTER. Загорается индикатор , и композиции проигрыва...
Страница 16 - Воспроизведение
14 -RU Нажав и повернув Регулятор Double Action (двойного действия), можно пролистать страницу (только для iDA-X200). 3 Нажмите /ENTER. В выбранном разделе можно производить любую операцию. • Даже если файлы содержатся в одной папке, они могут быть сохранены в виде другого Раздела. Воспроизведение 1...
Страница 19 - Изменение содержимого экрана
17 -RU Quick Search (чейнджер) Эта функция позволяет выполнять поиск дорожек (файлов). 1 Нажмите и удерживайте /ENTER не менее 2 секунд, чтобы активировать режим быстрого поиска (Quick Search). 2 Поворачивая Регулятор Double Action (двойного действия) (только для iDA-X200) или поворотный регулятор (...
Страница 20 - Терминология
18 -RU Что такое WMA? WMA или “Windows Media™ Audio” это формат сжатых аудиоданных. Аудиоданные WMA аналогичны MP3 и позволяют получить аналогичное качество воспроизведения компакт-дисков при меньших размерах файлов. Метод создания файлов MP3/WMA/AAC Звуковые данные сжимаются с помощью программного ...
Страница 21 - Установка типа сабвуферной системы; Настройка звука
19 -RU iDA-X200 iDA-X300 Регулировка сабвуфера/НЧ/ВЧ/баланса “левый-правый”/фейдера “фронт- тыл”/тонкомпенсации/возврат в режим заводских настроек (DEFEAT) 1 Для выбора нужного режима несколько раз нажмите IMPRINT (только для iDA-X200) или SOUND (только для iDA-X300). При каждом нажатии режим меняет...
Страница 22 - Регулировка баса; Настройка высоких частот; Настройка уровня баса
20 -RU Регулировка баса Вы можете отрегулировать бас в соответствии со своими собственными тональными предпочтениями. Для iDA-X200 следующая настройка возможна только при отключенном Аудиопроцессор IMPRINT (PXA-H100). 1 Нажмите и удерживайте IMPRINT (только для iDA- X200) или SOUND (только для iDA-X...
Страница 23 - Настройка фильтра ВЧ; Меню SETUP
21 -RU Настройка фильтра ВЧ В данном устройстве фильтр высоких частот можно настроить по своему предпочтению.Для iDA-X200 следующая настройка возможна только при отключенном Аудиопроцессоре IMPRINT (PXA-H100). 1 Нажмите и удерживайте IMPRINT (только для iDA-X200) или SOUND (только для iDA-X300) не м...
Страница 25 - Общие настройки
23 -RU Чтобы изменить общие настройки, выберите пункт GENERAL в меню настройки на шаге 2. Подключение MP3-чейнджера (PLAY MODE) Выполните настройку при подключении MP3-чейнджера. MP3- чейнджер может воспроизводить компакт-диски с данными в формате CD и MP3. Однако в некоторых случаях при воспроизвед...
Страница 27 - Выбор режима MultEQ
25 -RU Компания Alpine представляет технологию IMPRINT - первую в мире технологию полного устранения акустических проблем в салоне автомобиля, как правило снижающих качество звучания, позволяющую прослушивать музыкальные композиции именно в том виде, в котором они были задуманы исполнителем исполнен...
Страница 28 - Предустановки пользователя; ON/OFF режима Media Xpander
26 -RU • При подключении Аудиопроцессор IMPRINT можно выбрать более детальные настройки для звука. Подробную информацию см. в разделе “Работа с IMPRINT (дополнительно) (только для iDA-X20 0)” (cmp. 25). Сохранение настроек звучания Вы можете сохранить до 3 настроек в этом устройстве. Следующие настр...
Страница 29 - Настройка кривой графического эквалайзера; Настройка временной коррекции
27 -RU Настройка кривой графического эквалайзера Вы можете изменить параметры эквалайзера и создать кривую частотных характеристик с учетом собственных предпочтений. Чтобы настроить кривую графического эквалайзера, выберите для режима эквалайзера значение GRAPHIC EQ. Подробную информацию см. в разде...
Страница 30 - Настройка системы сабвуфера
28 -RU Настройка наклона кривой 3 -3 Настройте наклон кривой, поворачивая Регулятор Double Action. Диапазон настройки наклона кривой: FLAT * , 6 дБ/окт., 12 дБ/окт., 18 дБ/окт., 24 дБ/окт. * Значение FLAT может быть задано параметру HIGH, только если выбран режим User’s на стр. “Настройка наклона кр...
Страница 31 - Настройка режима эквалайзера; Настройка уровня MX
29 -RU Этот режим позволяет выбрать 5-полосный параметрический или 7-полосный графический эквалайзер. PARAMETRIC (изначальная установка) GRAPHIC NORMAL (изначальная установка) INDIVIDUAL Этот параметр отвечает за выбор единицы временной поправки (cантиметры или дюймы). CM (изначальная установка) INC...
Страница 32 - О временной коррекции; левое сидение
30 -RU О временной коррекции Расстояние между слушателем и динамиками в салоне автомобиля меняется в широких пределах из-за нестандартного расположения динамиков. Из-за разницы в расстояниях между динамиками и слушателем происходит смещение звукового образа и частотных характеристик. Причиной этого ...
Страница 34 - О технологии IMPRINT; ВИДЕНИЕ И РЕАЛЬНОСТЬ
32 -RU О технологии IMPRINT Все выдающиеся музыкальные произведения начинаются с их видения автором. После бесконечных репетиций, записи и микширования авторское видение переносится на диск, в радиопрограммы и прочие носители. Но действительно ли прослушиваемые композиции соответствуют изначальному ...
Страница 35 - Основные функции
33 -RU Возможные неполадки и способы их устранения При обнаружении проблемы, выключите, а затем включите питание. Если устройство все равно работает неправильно, просмотрите элементы следующего контрольного списка. Данное руководство поможет справиться с проблемой в случае некорректной работы аппара...
Страница 37 - Спецификация; Индикаторы CD-чейнджера; NO
35 -RU • Ошибка связи - Выключите, а затем снова включите зажигание.- Убедитесь в отображении повторного подключения портативного аудиоплеера к соединительному кабелю. • Данная версия программного обеспечения не совместима с данным устройством.- Обновите ПО для портативного аудиоплеера. • Портативны...
Страница 38 - Предупреждение
36 -RU Установка и соединения Чтобы правильно использовать устройство, перед его установкой и подключением ознакомьтесь с информацией из данного руководства, представленной ниже, а также на страницах страницы 3 и 4. Предупреждение ВЫПОЛНЯЙТЕ ПРАВИЛЬНЫЕ ПОДКЛЮЧЕНИЯ. Неправильное подключение может при...
Страница 39 - Установка
37 -RU Установка • Основной блок должен быть установлен с наклоном не более 35 градусов по отношению к горизонтальной плоскости. Демонтаж 1. Удалите съемную переднюю панель. 2. Используя маленькую отвертку (или подобный инструмент), толкайте стопорные штифты, пока они не займут “верхнее” положение (...
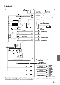
Страница 41 - Соединения
39 -RU Соединения EXT AP NORM * 1 CD-чейнджер (продается отдельно) Усилитель (продается отдельно) Динамики Задний левый Передний левый Задний правый Передний правый (Зеленый) (Белый) (Зеленый/черный) (Фиолетовый/черный) (Фиолетовый) (Серый) (Серый/черный) (Белый/черный) Антенна Антенный JASO-разъем ...