Страница 3 - Содержание; РУССКИЙ; Руководство по эксплуатации; ПРЕДУПРЕЖДЕНИЕ
3 -RU Содержание РУССКИЙ Руководство по эксплуатации ПРЕДУПРЕЖДЕНИЕ ПРЕДУПРЕЖДЕНИЕ ...................................... 6ОСТОРОЖНО ................................................ 6МЕРЫ ПРЕДОСТОРОЖНОСТИ .................... 6 Приступая к работе Список компонентов .....................................
Страница 4 - Другие функции
4 -RU Содержание РУССКИЙ Функция BASS ENGINE SQ ................................... 24 Включение режима BASS ENGINE SQ......... 24Настройка BASS ENGINE SQ ........................... 24 О временной коррекции .................................... 24 Пример 1. Точка прослушивания: переднее левое сидени...
Страница 5 - Информация; Установка и соединения
5 -RU Содержание РУССКИЙ Повторный набор номера из журнала исходящих вызовов ................................................41Набор номера из журнала входящих вызовов.........................................................................41Набор номера из журнала пропущенных входящих вызовов ........
Страница 7 - RESET
7 -RU Никогда не пытайтесь выполнить следующие действия Не пытайтесь схватить или вытащить диск, когда он затягивается в проигрыватель механизмом автоматической загрузки.Не пытайтесь вставить диск в устройство при выключенном питании. Вставка дисков За один раз проигрыватель может принять для воспро...
Страница 8 - О носителях, которые можно воспроизводить; ОСТОРОЖНО
8 -RU Об обращении с компакт-дисками (CD/CD-R/CD-RW) • Не касайтесь поверхности.• Не подвергайте диск воздействию прямых солнечных лучей.• Не наклеивайте наклейки или ярлыки.• Чистите диск в случае его запыления.• Убедитесь в отсутствии неровностей на кромках диска.• Не используйте имеющиеся на рынк...
Страница 10 - Список компонентов; Нажмите кнопку; Нажмите и удерживайте кнопку; Функция демонстрации; Выбор источника; Нажмите кнопку; Приступая к работе
10 -RU CDE-W296BT CDE-195BT Примечание • В иллюстрациях этого руководства пользователя в качестве примера используется модель CDE-W296BT. Список компонентов • Основной блок ........................................................................1• Кабель питания.....................................
Страница 11 - Первоначальный запуск системы; Настройка уровня громкости; Поворачивая; Настройка регулировки подсветки; Снятие
11 -RU Снятие и установка передней панели (только для CDE-195BT) Примечания • При обычном использовании передняя панель может нагреться (особенно клеммы разъемов с обратной стороны передней панели). Это не является неисправностью. • Чтобы защитить переднюю панель, положите ее в комплектный чехол для...
Страница 12 - Установка времени; Примечания
12 -RU Установка времени 1 Нажмите и удерживайте кнопку Y SETUP не менее 2 секунд, чтобы включить режим выбора SETUP. 2 Поворачивая поворотный регулятор , выберите GENERAL, а затем нажмите кнопку ENTER . 3 Поворачивая поворотный регулятор , выберите режим CLOCK ADJ, а затем нажмите кнопку EN...
Страница 13 - Прослушивание радио; Радио
13 -RU CDE-W296BT CDE-195BT Прослушивание радио 1 Нажмите кнопку V SOURCE , чтобы выбрать режим TUNER. 2 Нажимайте кнопку O BAND несколько раз, пока не будет выбран нужный радиодиапазон. FM1 FM2 FM3 MW LW FM1 3 Нажмите кнопку TUNE A.ME , чтобы выбрать режим настройки. DX SEEK (Удал...
Страница 14 - Функция поиска частоты; RDS
14 -RU Функция поиска частоты Эта функция позволяет выполнять поиск радиостанции по частоте. 1 Нажмите кнопку ENTER в режиме радио, чтобы включить режим поиска радиостанции по частоте. 2 Поверните поворотный регулятор , чтобы выбрать значение частоты. 3 Нажмите кнопку ENTER , чтобы включить пр...
Страница 15 - Режим PI SEEK; Прием информации о трафике
15 -RU 5 Нажмите и удерживайте кнопку Y SETUP не менее 2 секунд, чтобы вернуться в обычный режим. Примечания • При выборе режима AF ON загорается индикатор “ ” и устройство автоматически настраивается на станцию с устойчивым стереосигналом из списка AF. • Используйте режим AF OFF, если автоматичес...
Страница 16 - BAND; Воспроизведение
16 -RU 5 Нажмите и удерживайте кнопку ENTER OPTION не менее 2 секунд, чтобы вернуться в обычный режим. Прием информации о трафике во время воспроизведения с аудиоустройства USB или работы радиоприемника 1 Нажмите и удерживайте кнопку O BAND TA не менее 2 секунд, пока не загорится индикатор “ ...
Страница 17 - Режим поиска имени папки
17 -RU CDE-195BT Примечание • Если диск уже вставлен, нажмите кнопку V SOURCE , чтобы переключиться в режим DISC. 2 Для выбора папки при воспроизведении файлов MP3/WMA/AAC нажимайте или . 3 Нажмите кнопку или , чтобы выбрать нужный фрагмент (файл). Для непрерывной быстрой перемотки дорож...
Страница 18 - Поиск по расположению в памяти; Режим поиска имени файла
18 -RU • Чтобы вернуться к предыдущему режиму, в режиме поиска нажмите кнопку t . Кроме того, режим поиска будет отключен, если в течение 60 секунд не было выполнено ни одной операции. • Чтобы выполнить поиск файлов в режиме поиска имени папки, нажмите кнопку ENTER . Можно выполнить поиск файлов ...
Страница 19 - Терминология
19 -RU ID3-теги/WMA-теги Данное устройство поддерживает ID3-теги версии 1 (v1) и 2 (v2), а также WMA-теги.Если в файле MP3/WMA/AAC содержатся теги, то данное устройство может отобразить на экране название (название фрагмента), имя исполнителя и название альбома с помощью ID3-/WMA-тегов.Устройство мо...
Страница 20 - Настройка звука
20 -RU CDE-W296BT CDE-195BT Настройка параметров уровня сабвуфера/низких частот/высоких частот/баланса (между левым и правым)/фейдера (между передними и задними)/настроек по умолчанию 1 Несколько раз нажмите Y SETUP , чтобы выбрать нужный режим. При каждом нажатии режим меняется следующим обра...
Страница 21 - Регулировка уровня
21 -RU *8 Указанный параметр также относится к режиму BASS ENGINE SQ при установке громкости звука через приложение TuneIt на смартфоне. См. в разделе “Настройка звука с помощью смартфона” на стр. 31. *9 Эти функции не работают, если для режима сабвуфера выбрано значение OFF. 4 Повернув поворотный р...
Страница 22 - Повторите шаги с 1 по 2 для настройки других каналов.; Включение/отключение cабвуфера
22 -RU • 9-полосный параметрический эквалайзер используется для настройки параметров EQ PRESETS. Уровень выходного сигнала для каждого источника можно настроить индивидуально. Например, если уровень громкости источника TUNER ниже уровня громкости источника CD, то можно настроить только его, не затра...
Страница 23 - После выбора TCR поверните; Настройка сабвуфера
23 -RU Если режим сабвуфера включен, то для получения желаемого СНЧ-эффекта выберите настройку SYSTEM 1 или SYSTEM 2. Элемент настройки: SUBW SYS Значения: SYSTEM 1 / SYSTEM 2 (начальная настройка) SYSTEM 1: Уровень сигнала сабвуфера меняется в соответствии с главной настройкой уровня громкости. S...
Страница 24 - Функция BASS ENGINE SQ; О временной коррекции; Настройка режима Media Xpander
24 -RU Использование режима MX (Media Xpander) обеспечивает четкое звучание вокала или инструментов независимо от музыкального источника. Музыку с CD, iPod и т. д. можно четко воспроизводить в автомобилях даже в условиях сильного дорожного шума. Элемент настройки: MX SETTING 1 Поворачивайте поворо...
Страница 25 - Таблица значений временных поправок
25 -RU Выберите для переднего левого динамика высокое значение временной коррекции, а для правого заднего – значение равное нулю и ниже. Звучание становится несбалансированным из-за неодинаковых расстояний между точкой прослушивания и различными динамиками.Разница в расстояниях между передним левым ...
Страница 26 - Информация о разделительном фильтре
26 -RU Информация о разделительном фильтре Разделительный фильтр (X-OVER) Это устройство оснащено активным электронным разделительным фильтром. Разделительный фильтр ограничивает частоты выходных сигналов. Каждый канал управляется независимо. Таким образом, на каждую пару каналов приходят собственны...
Страница 28 - Отображение текста
28 -RU Информация о режиме системы 2WAY/3WAY CDE-W296BT CDE-195BT Отображение текста Текстовая информация, такая как название диска или фрагмента, отображается в случае проигрывания компакт-диска, поддерживающего текстовую информацию. Кроме того, при воспроизведении файлов MP3/WMA/AAC на экран м...
Страница 29 - Использование входного разъема AUX; Настройка меню параметров; О текстовом “режиме”
29 -RU Если нет PS (сервисного названия программы) ДИАПАЗОН/ЧАСТОТА ИСПОЛНИТЕЛЬ/ПЕСНЯ PTY (Тип программы)/ЧАСТОТА РАДИОТЕКСТ ДИАПАЗОН/ЧАСЫ ДИАПАЗОН/ЧАСТОТА Содержимое экрана в режиме воспроизведения компакт-дисков: НОМЕР ДОРОЖКИ/ПРОШЕДШЕЕ ВРЕМЯ НАЗВАНИЕ ДИСКА *1 /НАЗВАНИЕ ПЕСНИ *1 НОМЕ...
Страница 30 - Использование приложения TuneIt
30 -RU 2 Поворачивая поворотный регулятор , выберите нужный параметр настройки, а затем нажмите кнопку ENTER . 3 Поворачивая поворотный регулятор , измените значение параметра, а затем нажмите ENTER . После настройки автоматически снова отобразится текущий источник. Если для параметра MENU LAN...
Страница 31 - Получение уведомления; Отображение списка уведомлений; Настройка звука с помощью смартфона
31 -RU После выполнения перечисленных выше действий загорается индикатор , после чего можно произвести настройку уровня громкости устройства при помощи смартфона. 1 Убедитесь, что устройство включено. 2 Откройте приложение TuneIt App на смартфоне. Настройте параметры звука устройства в соответствии ...
Страница 32 - Настройка; Автоматическая настройка времени; Меню SETUP; Общие настройки
32 -RU CDE-W296BT CDE-195BT Настройка Устройство можно гибко настроить под свои предпочтения для более удобного использования. В меню SETUP можно изменить настройки GENERAL, DISPLAY и т. д. 1 Нажмите и удерживайте кнопку Y SETUP не менее 2 секунд, чтобы включить режим SETUP. 2 Повернув поворот...
Страница 34 - Изменение цвета подсветки; Регулировка подсветки; Настройка отображения
34 -RU Настройка адаптивного интерфейса дистанционного рулевого управления Это устройство оснащено адаптивным интерфейсом дистанционного рулевого управления.Эта функция осуществляет управление с помощью сигнала дистанционного рулевого управления, передаваемого на устройство.Чтобы использовать функци...
Страница 35 - Настройка прокрутки текста; Настройка режима поиска iPod/iPhone; Дополнительные элементы настройки:; Настройка тюнера
35 -RU Настройка прокрутки (TEXTSCROLL) Данный CD-плеер может прокручивать на экране имена диска и фрагментов, записанные на дисках CD-TEXT, а также текстовую информацию файлов MP3/WMA/AAC, имена папок и содержимое тегов. Элемент настройки: TEXTSCROLL Значения: MANUAL (начальная настройка) / AUTO ...
Страница 37 - Настройка перед использованием; Автоматическое сопряжение с iPod/iPhone; Поверните; О Bluetooth
37 -RU Настройка перед использованием Bluetooth — это беспроводная технология, которая позволяет устанавливать связь между мобильным устройством или персональным компьютером на небольших расстояниях. С помощью этой технологии можно осуществлять вызовы по мобильному телефону в режиме Hands-Free или о...
Страница 38 - НАСТРОЙКА Bluetooth; Настройка устройства Bluetooth
38 -RU НАСТРОЙКА Bluetooth Действия 1 - 5 являются общими для различных функций Bluetooth. Подробную информацию см. в описании отдельной функции. Примечание • Установите для параметра BT IN значение ON, затем выполните операцию настройки Bluetooth (SETUP). См. в разделе “Настройка соединения Bluetoo...
Страница 39 - Дополнительное содержимое настройки:; Настройка Visible Mode
39 -RU Можно задать, будет ли данное устройство распознаваться с устройства с поддержкой Bluetooth или нет. При обычных условиях установите значение ON. Элемент настройки: VISIBLE M Значения: ON (начальная настройка) / OFF ON: Данное устройство будет распознаваться с устройства с поддержкой Blueto...
Страница 40 - Функция телефона “Свободные руки”; Выбор динамика для вывода сигнала
40 -RU Контакты в телефонной книге располагаются в алфавитном порядке по первой букве имени (FIRST) или фамилии (LAST NAME).Сортировка по первой букве FIRST NAME задана по умолчанию, но можно выбрать сортировку по первой букве LAST NAME. Элемент настройки: PB ORDER Значения: FIRST NAME (начальная ...
Страница 41 - поворотный регулятор; Набор номера из журнала входящих вызовов; Набор номера из телефонной книги; поворотный регулятор; Осуществление вызова
41 -RU В журнал вызовов записываются последние набранные/принятые/пропущенные номера (20 записей для каждого типа звонков). Существует несколько способов осуществления вызова на основе функции “Осуществление вызова”. Действия 1–5 являются общими для различных способов осуществления этих вызовов. Под...
Страница 42 - Использование голосового управления
42 -RU 3 Поворачивая поворотный регулятор , выберите вторую букву (например, I), а затем нажмите кнопку . 4 Поворачивая поворотный регулятор , выберите третью букву (например, C), а затем нажмите кнопку ENTER . Будет выполнен поиск имен, сохраненных в телефонной книге, которые начинаются с “MIC...
Страница 43 - Использование Bluetooth Audio
43 -RU 2 Нажмите кнопку ENTER или f . Произойдет набор предварительно установленного номера. Во время вызова можно настроить уровень громкости. Поворачивая поворотный регулятор , настройте уровень громкости. Примечание • Возможно, потребуется увеличить громкость выше обычного уровня при воспроизв...
Страница 45 - Подсоединение iPod/iPhone
45 -RU CDE-W296BT CDE-195BT Подсоединение iPod/iPhone К данному устройству с помощью интерфейсного кабеля для iPod (прилагается к iPod/iPhone) можно подключить устройство iPod/iPhone. Если iPod/iPhone подключены к этому устройству, можно выбрать управление iPod/iPhone с помощью собственных элеме...
Страница 46 - Настройка управления iPod; Поиск нужной композиции
46 -RU О моделях iPod/iPhone, которые можно использовать с данным устройством • Перечисленные ниже устройства были сертифицированы в соответствии с руководствами Made for iPod. Правильная работа с более ранними версиями не гарантируется.iPod nano (7-е поколение): версия 1.0.2iPod touch (5-е поколени...
Страница 47 - Функция прямого поиска
47 -RU Например: поиск по имени исполнителя.В следующем примере объясняется, как выполняется поиск по имени исполнителя (ARTIST). Выбор другой категории поиска осуществляется аналогичным путем, но в ином порядке. 1 Нажмите кнопку ENTER , чтобы активировать режим выбора вида поиска. 2 Поворачивая ...
Страница 48 - Функция поиска по алфавиту; Поиск по памяти
48 -RU Примечания • В режиме поиска по алфавиту данная функция неактивна.• Данная функция применима также для поиска файлов CD/MP3/ WMA/AAC. Выбор режима Список воспроизведения/Исполнитель/Альбом/Жанр/Композитор/Эпизод Значения Список воспроизведения/Исполнитель/Альбом/Жанр/Композитор/Эпизод можно л...
Страница 49 - Многократное воспроизведение; Нажмите; При возникновении трудностей; Основные функции
49 -RU Примечания • После выбора опции Shuffle ALL отменяется воспроизведение композиций, выбранных в данном режиме поиска. • Эта функция недоступна, если в разделе “Настройка управления iPod” выбран режим iPod MODE (см. в разделе “Настройка управления iPod” на стр. 46). Многократное воспроизведение...
Страница 50 - Звук; NO SUPPORT
50 -RU Не удается вставить компакт-диск. • Компакт-диск уже вставлен в CD-плеер. – Извлеките компакт-диск и утилизируйте его. • Компакт-диск вставлен неправильно. – Убедитесь в том, что компакт-диск вставлен в соответствии с инструкциями из раздела “Эксплуатация CD-плеера”. Невозможно выполнить пере...
Страница 52 - Технические характеристики; РАЗДЕЛ USB; CLASS 1
52 -RU Технические характеристики FM-ТЮНЕР MW-ТЮНЕР LW-ТЮНЕР CD-ПЛЕЕР РАЗДЕЛ USB СЧИТЫВАНИЕ СИГНАЛА РАЗДЕЛ Bluetooth ОБЩИЕ РАЗМЕР КОРПУСА (CDE-W296BT) РАЗМЕР КОРПУСА (CDE-195BT) РАЗМЕР ДЕРЖАТЕЛЯ (CDE-W296BT) РАЗМЕР ДЕРЖАТЕЛЯ (CDE-195BT) Примечание • Из-за непрерывного совершенствования продукта его ...
Страница 53 - ВЫПОЛНЯЙТЕ ПРАВИЛЬНЫЕ ПОДКЛЮЧЕНИЯ.
53 -RU Установка и соединения Чтобы правильно использовать устройство, прочитайте следующие разделы и см. в разделе “Руководство по эксплуатации” на стр. 6 для получения информации о надлежащем использовании. ПРЕДУПРЕЖДЕНИЕ ВЫПОЛНЯЙТЕ ПРАВИЛЬНЫЕ ПОДКЛЮЧЕНИЯ. Неправильное подключение может привести...
Страница 54 - МЕРЫ ПРЕДОСТОРОЖНОСТИ; Установка
54 -RU МЕРЫ ПРЕДОСТОРОЖНОСТИ • Обязательно отсоедините кабель от отрицательного (−) полюса аккумулятора перед установкой устройства CDE-W296BT/CDE-195BT. Это сводит к минимуму вероятность повреждения устройства в случае короткого замыкания. • Провода с цветовой кодировкой должны подключаться в соо...
Страница 55 - Удалите съемную переднюю панель.; Удаление
55 -RU 2 Если автомобиль оборудован кронштейном, вставьте длинный болт с шестигранной головкой в заднюю панель устройства CDE-W296BT/CDE-195BT и наденьте на болт резиновый колпачок. Если автомобиль не оборудован кронштейном, укрепите на главном блоке металлическую монтажную полосу (не предоставляетс...
Страница 56 - Установка микрофона
56 -RU CDE-195BT Установка микрофона При установке микрофона примите во внимание следующее.• Устанавливайте его в устойчивом и надежном месте.• Микрофон не должен мешать управлению автомобилем.• Микрофон следует расположить в месте, где он будет хорошо улавливать голос водителя. Микрофон должен ра...
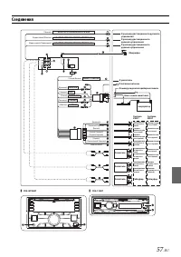
Страница 57 - Соединения
57 -RU Соединения ADAPTIVE STEERING REMOTE G.GND ADAPTIVE STEERING REMOTE CONTROL IN1 ADAPTIVE STEERING REMOTE CONTROL IN2 REMOTE TURN-ON IGNITION GND POWER ANT DIMMER BATTERY Микрофон (Синий/Белый) (Черный) (Коричне в ый/Желтый) (Коричне в ый/Оранже в ый) К усилител ю К выво д у по д светки при...
Страница 58 - Declaration of Conformity
58 -RU About the Rules of Bluetooth Electromagnetic Radiation Regulation Declaration of Conformity Заземление блока адаптивного дистанционного рулевого управления К разъему дистанционного рулевого управления.За дополнительной информацией о возможностях подключения обращайтесь к своему ближайшему д...