Страница 3 - Содержание; РУССКИЙ
3 -RU Содержание РУССКИЙ Руководство по использованию ПРЕДУПРЕЖДЕНИЕ ПРЕДУПРЕЖДЕНИЕ ...................................... 5ОСТОРОЖНО ................................................ 5МЕРЫ ПРЕДОСТОРОЖНОСТИ .................... 5 Приступая к работе Список компонентов ....................................
Страница 4 - Меню SETUP; Установка и соединения
4 -RU Содержание РУССКИЙ Примечание • В иллюстрациях этого руководства пользователя в качестве примера используется модель CDE-192R. Меню SETUP Настройка .................................................................. 21 Общие настройки .............................................. 22 Настройка ...
Страница 5 - Руководство по использованию; ПРЕДУПРЕЖДЕНИЕ
5 -RU Руководство по использованию ПРЕДУПРЕЖДЕНИЕ Этот символ обозначает важные инструкции. Их несоблюдение может привести к серьезному телесному повреждению или смерти. НЕ ПРЕДПРИНИМАЙТЕ НИКАКИХ ДЕЙСТВИЙ, КОТОРЫЕ МОГУТ ОТВЛЕЧЬ ВАС ОТ БЕЗОПАСНОГО ВОЖДЕНИЯ АВТОМОБИЛЯ. Любые действия, отвлекающие вн...
Страница 7 - О носителях, которые можно воспроизводить; ОСТОРОЖНО
7 -RU Об обращении с компакт-дисками (CD/CD-R/CD-RW) • Не касайтесь поверхности.• Не подвергайте диск воздействию прямых солнечных лучей.• Не наклеивайте наклейки или ярлыки.• Чистите диск в случае его запыления.• Убедитесь в отсутствии выбоин на кромках диска.• Не используйте имеющиеся на рынке при...
Страница 8 - Функция демонстрации; Выбор источника; Снятие и установка передней панели; Приступая к работе; Снятие
8 -RU Список компонентов • Основной блок ........................................................................1• Кабель питания.......................................................................1• Монтажная корзина ...............................................................1• Чехол для пе...
Страница 9 - Настройка уровня громкости; Прослушивание радио; Радио
9 -RU Настройка уровня громкости Поворачивая Поворотный регулятор , настройте требуемый уровень громкости. Прослушивание радио 1 Нажмите SOURCE , чтобы выбрать режим TUNER. 2 Нажимайте кнопку BAND несколько раз, пока не будет выбран нужный радиодиапазон. F1 (FM1) F2 (FM2) F3 (FM3) MW LW ...
Страница 10 - Функция поиска частоты; RDS
10 -RU Примечания • В памяти предварительной настройки может храниться до 30 станций (по 6 станций для каждого диапазона: FM1, FM2, FM3, MW и LW). • При сохранении станции в ячейку памяти, где записана текущая станция, частота текущей станции стирается и замещается частотой новой станции. Предварите...
Страница 11 - Режим PI SEEK; Прием информации о трафике
11 -RU Цифровые данные RDS включают в себя следующие элементы: Прием региональных (местных) RDS-станций 1 Нажмите и удерживайте кнопку AUDIO SETUP не менее 2 секунд, чтобы включить режим выбора SETUP. 2 Повернув Поворотный регулятор , выберите режим настройки “TUNER”, затем нажмите ENTER . 3 По...
Страница 12 - Воспроизведение
12 -RU Примечание • Приемник оснащен функцией EON (расширенная версия RDS) для отслеживания дополнительных альтернативных частот из списка AF. Если принимаемая станция не передает информацию о трафике, приемник автоматически настраивается на соответствующую станцию, которая передает информацию о тра...
Страница 13 - Режим поиска имени папки
13 -RU • При воспроизведении файла, записанного с переменной скоростью передачи битов (VBR), может отображаться неправильное время воспроизведения. • При воспроизведении с CD/MP3/WMA/AAC нажмите r , затем можно быстро вернуться к последнему выбранному уровню в режиме поиска. Повтор и воспроизведение...
Страница 14 - Поиск по расположению в памяти
14 -RU Примечания • Находясь в режиме поиска по имени файла, нажмите любую из кнопок предварительной настройки (от 1 до 6) , чтобы быстро пропустить указанный процент списка файлов. Более подробную информацию см. в разделе “Функция прямого поиска” на стр. 27. • Чтобы отменить действие, в режиме поис...
Страница 15 - Терминология
15 -RU Поддерживаемые файловые системы Данное устройство поддерживает диски, отформатированные согласно стандарту ISO9660 уровня 1 или уровня 2.В рамках стандарта ISO9660 существуют некоторые ограничения, о которых следует помнить.Максимальная глубина вложения папок равна 8 (включая корневой каталог...
Страница 16 - Настройка звука
16 -RU Настройка параметров уровня сабвуфера / низких частот / средних частот / высоких частот / баланса (между левым и правым) / фейдера (между передними и задними динамиками) / тонкомпенсации / настроек по умолчанию 1 Несколько раз нажмите AUDIO SETUP , чтобы выбрать нужный режим. При каждом наж...
Страница 17 - Выбор параметров настройки
17 -RU В устройстве предусмотрено 10 предварительных настроек эквалайзера, отражающих различные характеристики исходного музыкального произведения. Настройки USER создаются в режиме 3BAND EQ. Элемент настройки: EQ PRESETS Значения: USER / FLAT (Начальная настройка) / POPS / ROCK / NEWS / JAZZ / EL...
Страница 18 - Настройка фильтра низких частот
18 -RU Если сабвуфер включен, можно выполнить регулировку уровня его выходного сигнала (см. в разделе “Настройка параметров уровня сабвуфера / низких частот / средних частот / высоких частот / баланса (между левым и правым) / фейдера (между передними и задними динамиками) / тонкомпенсации / настроек...
Страница 19 - Настройка уровня BASS ENGINE SQ; Функция BASS ENGINE SQ
19 -RU При использовании функции BASS ENGINE SQ, предусмотренной в данном устройстве, производится одновременная настройка нескольких параметров, определяющих звучание низких частот. С помощью настройки уровня BASS ENGINE SQ производится одновременное изменение параметров для достижения оптимального...
Страница 20 - Отображение текста; Использование входного разъема AUX; Другие функции; Об атрибуте “Текст”
20 -RU Отображение текста Текстовая информация, такая как название диска или фрагмента, отображается в случае проигрывания компакт-диска, поддерживающего текстовую информацию. Кроме того, при воспроизведении файлов MP3/WMA/AAC на экран можно выводить имя папки, имя файла, содержимое тега и т. д. Наж...
Страница 21 - Настройка меню параметров; Настройка
21 -RU Настройка меню параметров Можно быстро отрегулировать параметры, соответствующие текущему SOURCE с помощью меню параметров. 1 Нажмите и удерживайте ENTER/OPTION в течение не менее 2 секунд для открытия меню параметров текущего источника. Примечание • Меню параметров может отличаться в зави...
Страница 22 - Общие настройки
22 -RU 5 Нажмите и удерживайте кнопку AUDIO SETUP не менее 2 секунд, чтобы вернуться к обычному режиму. Примечания • Чтобы вернуться к предыдущему режиму, нажмите кнопку r . • Чтобы вернуться к обычному режиму, нажмите и удерживайте кнопку r не менее 2 секунд. • Если за 60 секунд не было выполнено...
Страница 23 - Настройка режима поиска iPod/iPhone
23 -RU Настройка прокрутки (TEXTSCROLL) Данный CD-проигрыватель может прокручивать на экране имена диска и фрагментов, записанные на дисках CD-TEXT, а также текстовую информацию MP3/WMA/AAC-файлов, имена папок и содержимое тегов. Элемент настройки: TEXTSCROLL Значения: SCR MANUAL (Начальная настро...
Страница 24 - Подсоединение iPod/iPhone
24 -RU О файлах MP3/WMA/AAC, содержащихся в USB-накопителе Воспроизведение данных MP3/WMA/AAC Сначала подготовьте файлы MP3/WMA/AAC и сохраните их на USB-накопителе. Это устройство может распознавать на USB-накопителе не менее 100 папок и 100 файлов в папке. Воспроизведение может оказаться невозможн...
Страница 25 - Настройка управления iPod; Поиск нужной композиции
25 -RU композиций прерывается или устанавливается на паузу, при этом во избежание неисправностей пользоваться устройством не рекомендуется. Устройства iPod/iPhone, которые можно использовать с данным устройством • Гарантируется совместимость с устройствами Made for iPod. Правильная работа с более ра...
Страница 26 - Функция поиска по алфавиту
26 -RU Примечание • Можно выбрать наиболее предпочтительный режим поиска. См. в разделе “Настройка режима поиска iPod/iPhone” на стр. 23. Пример: Поиск по имени исполнителя.В следующем примере объясняется, как выполняется поиск по имени исполнителя (ARTIST). Для этой же операции можно использовать д...
Страница 27 - Функция прямого поиска
27 -RU Функция прямого поиска Функция прямого поиска может использоваться для более эффективного поиска альбомов, композиций и т.д. В режиме PLAYLIST/ARTIST/ALBUM/SONG/PODCAST/GENRE/COMPOSER/AUDIOBOOK можно быстро обнаружить любую композицию. В данном режиме поиска нажмите любую из кнопок предварите...
Страница 28 - Многократное воспроизведение; При возникновении трудностей; Информация; Основные функции
28 -RU 2 Поворачивая Поворотный регулятор , выберите режим SHUFFLEALL, затем нажмите ENTER . Загорится индикатор “ As ”. Чтобы отменить режим M.I.X., нажмите 5 x для выбора значения OFF. Примечание • После выбора опции Shuffle ALL отменяется воспроизведение композиций, выбранных в данном режиме п...
Страница 29 - Звук; NO DEVICE
29 -RU Не удается вставить компакт-диск. • Компакт-диск уже вставлен в CD-плеер. – Извлеките компакт-диск и выбросьте его. • Компакт-диск вставлен неправильно. – Убедитесь в том, что компакт-диск вставлен в соответствии с инструкциями из раздела “Эксплуатация CD-плеера”. Невозможно выполнить перемот...
Страница 30 - NO SUPPORT
30 -RU • Был воспроизведен защищенный от копирования WMA-файл. – Возможно воспроизведение только незащищенных от копирования файлов. • Устройство не поддерживает используемую частоту дискретизации или скорость передачи битов.– Используйте частоту дискретизации или скорость передачи битов, поддержива...
Страница 31 - Технические характеристики; CLASS 1
31 -RU Технические характеристики FM-ТЮНЕР MW-ТЮНЕР LW-ТЮНЕР CD-ПЛЕЕР РАЗДЕЛ USB СЧИТЫВАНИЕ СИГНАЛА ОБЩИЕ РАЗМЕР КОРПУСА РАЗМЕР ДЕРЖАТЕЛЯ Примечание • Из-за непрерывного совершенствования продукта его технические характеристики и дизайн могут изменяться без предварительного уведомления. ОСТОРОЖНО ...
Страница 32 - ВЫПОЛНЯЙТЕ ПРАВИЛЬНЫЕ ПОДКЛЮЧЕНИЯ.
32 -RU Установка и соединения Чтобы правильно использовать устройство, прочитайте следующие разделы и см. в разделе “Руководство по использованию” на стр. 5 для получения информации о надлежащем использовании. ПРЕДУПРЕЖДЕНИЕ ВЫПОЛНЯЙТЕ ПРАВИЛЬНЫЕ ПОДКЛЮЧЕНИЯ. Неправильное подключение может привест...
Страница 33 - МЕРЫ ПРЕДОСТОРОЖНОСТИ; Установка
33 -RU МЕРЫ ПРЕДОСТОРОЖНОСТИ • Перед установкой устройства CDE-192R / серии CDE-190R обязательно отсоедините кабель от отрицательного (−) полюса аккумулятора. Это сводит к минимуму вероятность повреждения устройства в случае короткого замыкания. • Провода с цветовой кодировкой должны подключаться ...
Страница 34 - Удаление
34 -RU 2 Если автомобиль оборудован кронштейном, вставьте длинный болт с шестигранной головкой в заднюю панель устройства CDE-192R / серии CDE-190R и наденьте на болт резиновый колпачок. Если автомобиль не оборудован кронштейном, укрепите на главном блоке металлическую монтажную полосу (не предостав...
Страница 35 - Соединения
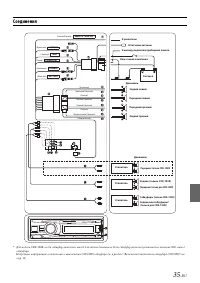
35 -RU Соединения * Для модели CDE-190R, когда сабвуфер выключен, выход для задних динамиков. Если сабвуфер включен (установлено значение ON), выход сабвуфера.Подробную информацию о включении и выключении (ON/OFF) сабвуфера см. в разделе “Включение/отключение сабвуфера (ON/OFF)” на стр. 18 REMOTE TU...