Страница 3 - Содержание; РУССКИЙ; ПРЕДУПРЕЖДЕНИЕ
3 -RU Содержание РУССКИЙ Руководство по использованию ПРЕДУПРЕЖДЕНИЕ ПРЕДУПРЕЖДЕНИЕ ...................................... 7ОСТОРОЖНО ................................................ 7МЕРЫ ПРЕДОСТОРОЖНОСТИ .................... 7 Приступая к работе Список компонентов ....................................
Страница 4 - Другие функции
4 -RU Содержание РУССКИЙ Настройка разделительного фильтра (X-OVER) .................................................................. 22 Выбор частоты среза (FREQUENCY ) .................22Регулировка крутизны фильтра ........................23Регулировка уровня........................................
Страница 5 - Информация
5 -RU Содержание РУССКИЙ Обновление микропрограммного обеспечения......................................................... 36 Функция телефона “Свободные руки” ......... 36 Функция телефона “Свободные руки” ..... 36Прием вызова ...................................................... 37Окончание вызов...
Страница 6 - Установка и соединения
6 -RU Содержание РУССКИЙ Установка и соединения ПРЕДУПРЕЖДЕНИЕ .................................... 52ОСТОРОЖНО .............................................. 52МЕРЫ ПРЕДОСТОРОЖНОСТИ .................. 53 Установка ................................................................... 53 Удаление ........
Страница 7 - Руководство по использованию
7 -RU Руководство по использованию ПРЕДУПРЕЖДЕНИЕ Этот символ обозначает важные инструкции. Их несоблюдение может привести к серьезному телесному повреждению или смерти. НЕ ПРЕДПРИНИМАЙТЕ НИКАКИХ ДЕЙСТВИЙ, КОТОРЫЕ МОГУТ ОТВЛЕЧЬ ВАС ОТ БЕЗОПАСНОГО ВОЖДЕНИЯ АВТОМОБИЛЯ. Любые действия, отвлекающие вн...
Страница 9 - О носителях, которые можно воспроизводить; ОСТОРОЖНО
9 -RU Об обращении с компакт-дисками (CD/CD-R/CD-RW) • Не касайтесь поверхности.• Не подвергайте диск воздействию прямых солнечных лучей.• Не наклеивайте наклейки или ярлыки.• Чистите диск в случае его запыления.• Убедитесь в отсутствии неровностей на кромках диска.• Не используйте имеющиеся на рынк...
Страница 11 - Выбор источника; Снятие и установка передней панели; Приступая к работе; Снятие
11 -RU Список компонентов • Основной блок ........................................................................1• Кабель питания.......................................................................1• Микрофон ................................................................................1• Мон...
Страница 12 - Первоначальный запуск системы; Настройка уровня громкости
12 -RU Первоначальный запуск системы Обязательно нажимайте переключатель RESET при первоначальном использовании устройства, после замены автомобильного аккумулятора и т. п. 1 Выключите питание устройства. 2 Удалите съемную переднюю панель. 3 Нажмите RESET , используя ручку или подобный остроконечный...
Страница 13 - Прослушивание радио; Функция поиска частоты; Радио
13 -RU Прослушивание радио 1 Нажмите кнопку V SOURCE , чтобы выбрать режим TUNER. 2 Нажимайте кнопку BAND несколько раз, пока не будет выбран нужный радиодиапазон. FM1 FM2 FM3 MW LW FM1 3 Нажмите TUNE A.ME , чтобы выбрать режим настройки. DX SEEK (Удаленный режим) LOCAL SEEK (Местный...
Страница 14 - RDS
14 -RU Установка значения ON/OFF для режима AF (альтернативные частоты) RDS (Radio Data System) - это система радиоинформации, использующая поднесущую частоту 57 кГц обычного FM-радиовещания. Функция RDS позволяет принимать различную информацию, например сведения о трафике, названия станций, и автом...
Страница 15 - Режим PI SEEK; Прием информации о трафике
15 -RU 4 Поворачивая поворотный регулятор , выберите значение ON или OFF. Если переключатель установлен в положение ON (Вкл), то экстренные радиопередачи принимаются независимо от источника. “ALARM” отобразится во время приема сигнала. 5 Нажмите и удерживайте кнопку AUDIO SETUP не менее 2 секунд, ...
Страница 16 - Воспроизведение
16 -RU Прием информации о трафике во время воспроизведения компакт-диска или прослушивания радио 1 Нажмите и удерживайте кнопку BAND TA не менее 2 секунд, пока не загорится индикатор “ G ”. 2 При необходимости нажмите кнопку или , чтобы выбрать станцию, передающую информацию о трафике. В случа...
Страница 17 - Многократное воспроизведение; Режим поиска имени папки
17 -RU • При воспроизведении файла, записанного с переменной скоростью передачи битов (VBR), может отображаться неправильное время воспроизведения. Многократное воспроизведение 1 Нажмите кнопку z 4 . Данная композиция будет постоянно воспроизводиться.REPEAT ONE *1 REPEAT FOLDER *2 REPEAT OFF R...
Страница 18 - Поиск по расположению в памяти
18 -RU Примечания • Если в режиме поиска по имени файла нажать одну из кнопок предварительной настройки (от 1 до 6) , поиск можно ускорить, перейдя в указанное место. Более подробную информацию см. в разделе “Функция прямого поиска” на стр. 44. • Чтобы вернуться к предыдущему режиму, в режиме поиска...
Страница 19 - Терминология; Настройка звука
19 -RU Порядок файлов Файлы воспроизводятся в порядке, в каком они были записаны на диск соответствующим программным обеспечением. Поэтому порядок воспроизведения файлов может не соответствовать ожидаемому. О порядке записи см. в документации к соответствующему программному обеспечению. Ниже предста...
Страница 20 - Регулировка уровня
20 -RU Настройка звука Устройство можно гибко настроить под свои предпочтения для более удобного использования. В меню AUDIO SETUP можно выполнять настройку звука. 1 Нажмите и удерживайте кнопку AUDIO SETUP не менее 2 секунд, чтобы включить режим SETUP. 2 Повернув поворотный регулятор , выберите р...
Страница 21 - Настройка сабвуфера
21 -RU Уровень выходного сигнала для каждого источника можно настроить индивидуально. Например, если уровень громкости источника TUNER ниже уровня громкости источника CD, то можно настроить только его, не затрагивая другие источники. Элемент настройки: VOL LV ADJ Дополнительные элементы настройк...
Страница 22 - Настройка режима Media Xpander
22 -RU Использование режима MX (Media Xpander) обеспечивает четкое звучание вокала или инструментов независимо от музыкального источника. Музыку с CD, iPod и т. д. можно четко воспроизводить в автомобилях даже в условиях сильного дорожного шума. Элемент настройки: MX SETTING 1 Поворачивайте поворо...
Страница 23 - О временной коррекции
23 -RU Регулировка крутизны фильтра Значения: FLAT (начальная настройка) / 6 / 12 / 18 / 24 (dB/oct.) Регулировка уровня Значения: от −12 до 0 (дБ) (начальная настройка: 0) 3 Повторите шаги 1–2 для настройки других каналов. Примечание • При настройке параметра X-OVER следует учитывать частотные хара...
Страница 26 - Отображение текста; Использование входного разъема AUX; О текстовом “режиме”
26 -RU Отображение текста Текстовая информация, такая как название диска или фрагмента, отображается в случае проигрывания компакт-диска, поддерживающего текстовую информацию. Кроме того, при воспроизведении файлов MP3/WMA/AAC на экран можно выводить имя папки, имя файла, содержимое тега и т.д. Нажм...
Страница 27 - Настройка меню параметров
27 -RU Настройка меню параметров Можно быстро отрегулировать параметры, соответствующие текущему SOURCE, с помощью меню параметров. 1 Нажмите и удерживайте кнопку ENTER/OPTION в течение не менее 2 секунд, чтобы открыть меню параметров текущего источника. Примечание • Меню параметров различается в...
Страница 28 - Использование приложения TuneIt; Настройка звука с помощью смартфона
28 -RU Использование приложения TuneIt Параметры звука этого устройства можно запрограммировать с помощью подключенного смартфона. Кроме того, определенные параметры для некоторых транспортных средств можно загрузить из базы данных Alpine TuneIt, хранящейся в облаке. Используя приложение TuneIt, так...
Страница 29 - Настройка; Автоматическая настройка времени; Настройка языка меню; Меню SETUP; Общие настройки
29 -RU Настройка Устройство можно гибко настроить под свои предпочтения для более удобного использования. В меню SETUP можно изменить настройки GENERAL, DISPLAY и т. д. 1 Нажмите и удерживайте кнопку AUDIO SETUP не менее 2 секунд, чтобы включить режим SETUP. 2 Повернув поворотный регулятор , выбер...
Страница 30 - Настройка режима AUX SETUP; Настройка режима AUX NAME; Режим Демо; Изменение цвета подсветки; Регулировка подсветки; Настройка отображения
30 -RU Настройка режима AUX SETUP Звуковой сигнал внешнего устройства (например, переносного аудиоплеера) можно подать на разъем интерфейса AUX данного устройства. Элемент настройки: AUX SETUP Значения: OFF / ON (начальная настройка) OFF: Если установлено значение OFF, то источник AUX выбрать не у...
Страница 31 - Настройка прокрутки текста; Настройка функции пропуска USB; Настройка режима поиска iPod/iPhone; Настройка тюнера
31 -RU Настройка прокрутки текста Выберите один из двух методов прокрутки. Выберите наиболее подходящий. Элемент настройки: SCROLLTYPE Значения: TYPE1 (начальная настройка) / TYPE2 TYPE1: Символы прокручиваются справа налево по одному символу за раз. TYPE2: Показ слов слева направо по одному симво...
Страница 32 - Настройка перед использованием; О технологии BLUETOOTH
32 -RU Настройка уровня громкости TTS (речевого воспроизведения текстов) Эта функция позволяет считывать комментарии и т. п. на смартфоне и выводить звук через динамики устройства. Элемент настройки: TTS VOLUME Значения: 0 ~ 35 Примечание • Начальный уровень громкости – 12. Настройка перед использ...
Страница 33 - НАСТРОЙКА BLUETOOTH
33 -RU Перед использованием функции BLUETOOTH необходимо выполнить следующие настройки. Установите для параметра BT IN значение ON, если требуется использовать функцию телефона Hands-Free или BT Audio. См. в разделе “Настройка соединения BLUETOOTH (BT IN)” на стр. 34. Примечание • Перед использовани...
Страница 34 - Настройка устройства BLUETOOTH
34 -RU Используя технологию BLUETOOTH, можно осуществить вызов по смартфон с поддержкой BLUETOOTH в режиме “Свободные руки”.Звуковыми функциями смартфон с поддержкой BLUETOOTH, переносного аудиоплеера и т. д. можно управлять на расстоянии с помощью данного устройства без использования проводов. Эл...
Страница 36 - Функция телефона “Свободные руки”; Выбор динамика для вывода сигнала
36 -RU Можно включить или выключить автоматический прием вызова. Элемент настройки: AUTO ANS Значения: ON / OFF (начальная настройка) ON: При поступлении вызова он будет принят автоматически по прошествии 5 секунд. OFF: При поступлении вызова он не будет принят автоматически. Нажмите f , чтобы при...
Страница 37 - Набор номера из журнала входящих вызовов; Набор номера из телефонной книги; Прием вызова
37 -RU Входящие звонки сопровождаются звуком входящего вызова и отображением сообщения (PHONE). Нажмите кнопку f или ENTER . Вызов будет принят. Примечания • Если для функции “AUTO ANS” установлено значение ON, вызов можно принять автоматически. См. в разделе “Настройка автоматического приема выз...
Страница 38 - Использование голосового управления
38 -RU Функция поиска по алфавиту в телефонной книге Можно выбрать первые три буквы для поиска требуемого имени в списке с помощью функции поиска по алфавиту в телефонной книге. Например: Поиск имени “Michael James”В следующем примере объясняется, как выполняется поиск.В зависимости от настройки PB ...
Страница 39 - Использование BLUETOOTH Audio; Операция переключения вызовов
39 -RU В качестве быстрого набора назначьте номера, на которые часто отправляются вызовы. Можно назначить до шести быстрых номеров. Выберите номер, который будет предустановлен, в списке телефонной книги (PHONE BOOK, DIALLED и т. д.). Нажмите и удерживайте в течение не менее 2 секунд одну из кнопок ...
Страница 40 - Выбор нужной композиции
40 -RU Нажмите кнопку или , чтобы выбрать нужную композицию. Для непрерывной быстрой перемотки дорожки назад/вперед нажмите и удерживайте кнопку или . Примечание • Действие зависит от согласованного устройства. Нажмите . Воспроизведение будет остановлено. Чтобы возобновить воспроизведение,...
Страница 41 - Поиск нужной композиции
41 -RU 1 Осторожно извлеките USB-накопитель из кабеля USB или терминала USB. 2 Закройте крышку терминала USB. Примечания • Выберите другой источник (не USB-накопитель) и извлеките USB-накопитель из разъема. При извлечении USB-накопителя из разъема в режиме USB-источника может нарушиться целостность ...
Страница 42 - Выбор папки; Поиск по памяти; Подсоединение iPod/iPhone
42 -RU M.I.X. (воспроизведение в случайном порядке) 1 Нажмите кнопку 5 x . Композиции проигрываются в случайном порядке. MIX FOLDER *1 MIX ALL *2 MIX OFF MIX FOLDER *1 Все композиции в текущей папке воспроизводятся в случайном порядке. Ни одна композиция не воспроизводится повторно до тех пор,...
Страница 43 - Настройка управления iPod
43 -RU • Не оставляйте iPod/iPhone в автомобиле, иначе это может привести к повреждению, так как механизм устройства очень чувствителен к воздействию высоких температур и влажности. О моделях iPod/iPhone, которые можно использовать с данным устройством • Гарантируется совместимость с устройствами Ma...
Страница 44 - Функция прямого поиска
44 -RU Например: поиск по имени исполнителя.В следующем примере объясняется, как выполняется поиск по имени исполнителя (ARTIST). Для этой же операции можно использовать другой режим поиска, но без смены иерархии. 1 Нажмите кнопку ENTER , чтобы активировать режим выбора вида поиска. 2 Поворачивая...
Страница 45 - Функция поиска по алфавиту
45 -RU Примечания • В режиме поиска по алфавиту данная функция неактивна.• Данная функция применима также для поиска файлов CD/MP3/ WMA/AAC. Выбор режима Список воспроизведения/Исполнитель/Альбом/Жанр/Композитор/Эпизод Значения Список воспроизведения/Исполнитель/Альбом/Жанр/Композитор/Эпизод можно л...
Страница 46 - Прослушивание vTuner
46 -RU • Эта функция недоступна, если в разделе “Настройка управления iPod” выбран режим iPod MODE (см. в разделе “Настройка управления iPod” на стр. 43). Многократное воспроизведение Для устройства iPod/iPhone можно выбрать только повтор воспроизведения только одной композиции. Повторное воспроизве...
Страница 47 - Переход к избранной радиостанции; Поиск нужной радиостанции; Изменение экрана
47 -RU Сохранение нужной радиостанции в списке избранного Можно сохранить радиостанцию в списке избранного, выполнив описанные ниже шаги. Во время трансляции станции, которую необходимо сохранить, нажмите кнопку . После успешного добавления нужной станции в список избранного отобразится сообщение ...
Страница 48 - При возникновении трудностей; Основные функции
48 -RU При возникновении трудностей При обнаружении проблемы выключите, а затем включите питание. Если устройство все равно работает неправильно, просмотрите элементы следующего контрольного списка. Данное руководство поможет справиться с проблемой в случае неисправности устройства. В противном случ...
Страница 49 - iPod; NO USB DEVICE
49 -RU Невозможно воспроизведение файлов из устройства iPod или нет выходного звукового сигнала. • Устройство iPod не распознано. – Выполните сброс главного блока и устройства iPod. См. в разделе “Первоначальный запуск системы” на стр. 12. Описание сброса устройства iPod см. в руководстве пользовате...
Страница 50 - Индикаторы в режиме iPod
50 -RU • Устройство iPod/iPhone не содержит композиций. – Загрузите композиции на iPod/iPhone. • Ошибка связи или загрузки и т. д. – Проблему можно решить повторным подключением устройства iPod/iPhone или его заменой. • Используется слишком старая версия iPod/iPhone. – Обновите версию iPod/iPhone. •...
Страница 51 - Технические характеристики; CLASS 1
51 -RU Технические характеристики FM-ТЮНЕР MW-ТЮНЕР LW-ТЮНЕР CD-ПЛЕЕР РАЗДЕЛ USB СЧИТЫВАНИЕ СИГНАЛА РАЗДЕЛ BLUETOOTH ОБЩИЕ РАЗМЕР КОРПУСА РАЗМЕР ПЕРЕДНЕЙ ПАНЕЛИ Примечание • Из-за непрерывного совершенствования продукта его технические характеристики и дизайн могут изменяться без предварительного ув...
Страница 52 - ВЫПОЛНЯЙТЕ ПРАВИЛЬНЫЕ ПОДКЛЮЧЕНИЯ.
52 -RU Установка и соединения Чтобы правильно использовать устройство, прочитайте следующие разделы и см. в разделе “Руководство по использованию” на стр. 7 для получения информации о надлежащем использовании. ПРЕДУПРЕЖДЕНИЕ ВЫПОЛНЯЙТЕ ПРАВИЛЬНЫЕ ПОДКЛЮЧЕНИЯ. Неправильное подключение может привест...
Страница 53 - МЕРЫ ПРЕДОСТОРОЖНОСТИ; Установка
53 -RU МЕРЫ ПРЕДОСТОРОЖНОСТИ • Обязательно отсоедините кабель от отрицательного (–) полюса аккумулятора перед установкой устройства CDE-177BT. Это сводит к минимуму вероятность повреждения устройства в случае короткого замыкания. • Провода с цветовой кодировкой должны подключаться в соответствии с...
Страница 54 - Установка микрофона; Удаление
54 -RU 2 Если автомобиль оборудован кронштейном, вставьте длинный болт с шестигранной головкой в заднюю панель устройства CDE-177BT и наденьте на болт резиновый колпачок. Если автомобиль не оборудован кронштейном, укрепите на главном блоке металлическую монтажную полосу (не предоставляется). Подключ...
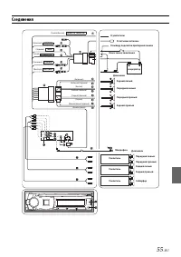
Страница 55 - Соединения
55 -RU Соединения REMOTE TURN-ON IGNITION GND POWER ANT DIMMER BATTERY Микрофон (Синий/Белый) К усилител ю К выво д у по д светки приборной панели (Красный) К питани ю антенны (Черный) Кл ю ч з амка з ажигания (Синий) (Оранже в ый) (Желтый) аккумулятор Динамики (Зеленый) За д ний левый (Зеленый/Черн...
Страница 56 - Declaration of Conformity
56 -RU About the Rules of Bluetooth Electromagnetic Radiation Regulation Declaration of Conformity Вывод удаленного включения (Синий/Белый) Подключите этот вывод к выводу удаленного включения усилителя или процессора сигналов. Переключаемый вывод питания (зажигание) (Красный) Подключите этот выв...