Водонагреватели Gorenje GBK80LNB6 - инструкция пользователя по применению, эксплуатации и установке на русском языке. Мы надеемся, она поможет вам решить возникшие у вас вопросы при эксплуатации техники.
Если остались вопросы, задайте их в комментариях после инструкции.
"Загружаем инструкцию", означает, что нужно подождать пока файл загрузится и можно будет его читать онлайн. Некоторые инструкции очень большие и время их появления зависит от вашей скорости интернета.

65
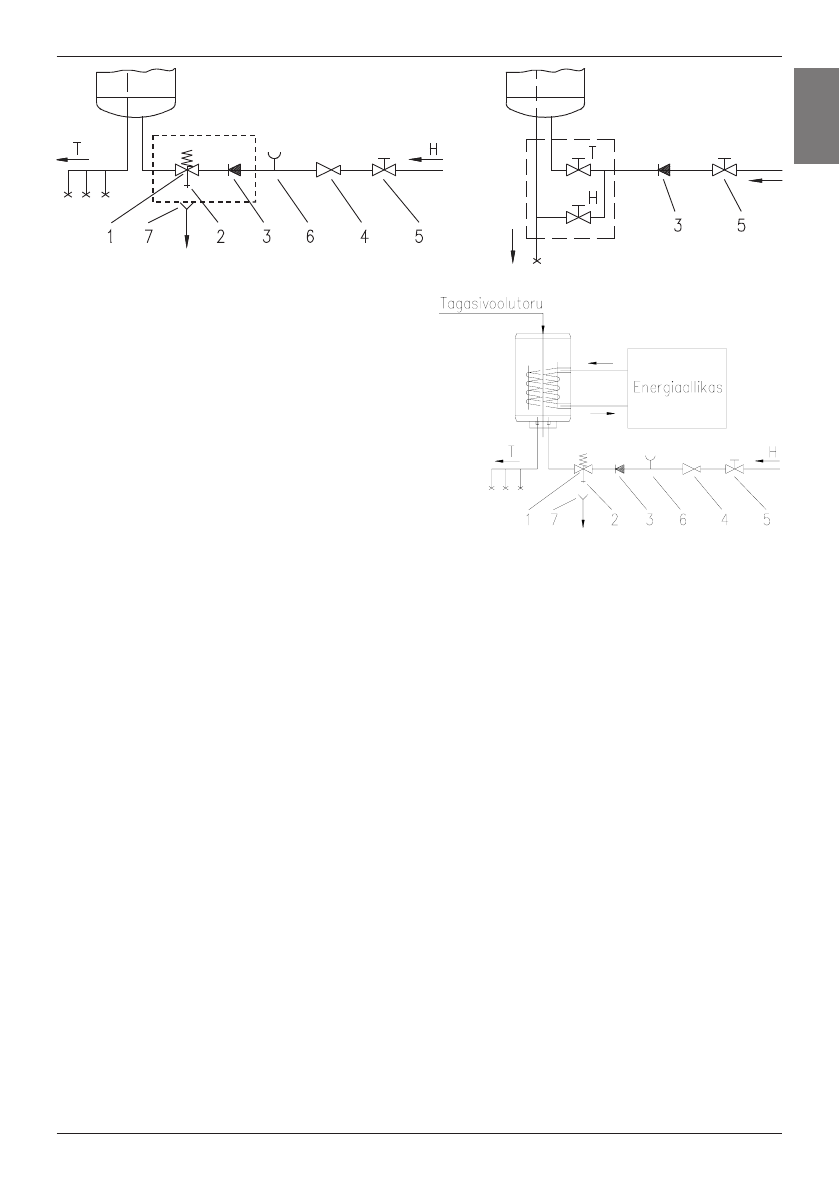
Suletud (survestatud) süsteem
Avatud (loomuliku vooluga) süsteem
Tähistus:
1 - Kaitseklapp
2 - Katseklapp
3 - Tagasilöögiklapp
4 - Reduktsioonklapp
5 - Sulgesiiber
6 - Testliitmik
7 - Väljalaskeühendusega lehter
H – Külm vesi
T – Kuum vesi
Kombineeritud GBK kuumaveeboiler toimib samal viisil kui elektriline GB kuumaveeboiler, kuid
see on lisaks varustatud jahutusvee soojusvahetiga, mis võimaldab soojendada majapidamisvett
alternatiivsete energiaallikate abil (nt. keskküte, päikesepaneel või soojuspump). Kaks
küttesüsteemi – elektriline kütteelement ja soojusvaheti – võivad toimida eraldi või üheaegselt.
Kombineeritud kuumaveeboiler ühendatakse veevärgiga samal viisil kui GB-boilerid, kuid nõutav
on ka täiendava energiaallika ühenduste teostamine. Soojuskanduri jahutusvee soojusvahetisse
juhtimiseks mõeldud ühendus on tähistatud sinise värviga, väljalaskeühendus aga punase
värviga. GBK kuumaveeboilereid saab ühendada ka kuuma vee tagasivoolutoruga. Kuuma
vee tagasivoolutoru muudab kuuma vee kõigis kasutuspunktides üheaegselt kättesaadavaks.
Tagasivoolutoru saab ühendada sisselaskeliitmikuga kuumaveeboileri peal pärast plastkaane
eemaldamist ja sulguri lahtikeeramist. Tagasivoolutoru elemente saab meie toodete volitatud
müügiesindustest osta ka hiljem.
ÜHENDAMINE ELEKTRISÜSTEEMIGA
Kuumaveeboileri lülitamiseks elektrisüsteemi kinnitage esmalt ühenduskaabel, milleks tuleb
eemaldada plastkaane esikülge sisestatud plaat. Plaadi eemaldamiseks lükake kruvikeeraja
ots ettevaatlikult prakku plaadi ja kaitsekaane vahel, kõigepealt termostaadi nupu juures
ning siis prakku nupu vastasküljel. Kui plaadi mõlemad küljed on lahti, saab selle käsitsi välja
tõmmata. Plastist kaitsekaane mahavõtmiseks tuleb eemaldada ka termostaadi nupp ja
lahti keerata mõlemad kinnituskruvid. Plastist kaitsekaane paigaldamiseks teostage samad
toimingud vastupidises järjekorras. Kuumaveeboileri elektrivõrku ühendamine tuleb teostada
kooskõlas elektripaigaldisi käsitlevate standarditega. Ohutuse tagamiseks paigaldage
kuumaveeboilerit ja vooluvõrku ühendavale juhtmele lüliti, nt. katkestuslüliti, mis katkestaks
toite mõlemad poolused ning mille avatud kontaktide vahe oleks vähemalt 3 mm laiune.
ET
Содержание
- 11 Уважаемый покупатель, благодарим Вас за покупку нашего изделия.; монтдж; ТЕХНИЧЕСКИЕ ХАРАКТЕРИСТИКИ АППАРАТА; входящей температуре холодной воды из водопровода 15°C.; ТЕХНИЧЕСКИЕ ХАРАКТЕРИСТИКИ ТЕПЛООБМЕННИКА; US
- 12 Соединительные и монтажные размеры водонагревателя [мм]; ПОДКЛЮЧЕНИЕ K ВОДОПРОВОДУ; от выбранной системы подключения. B открытой проточной системе
- 13 ПОДKЛЮЧЕНИЕ K ЭЛЕКТРОСЕТИ
- 14 ИСПОЛЬЗОВАНИЕ И УХОД













