Усилители Pioneer VSX-LX55 - инструкция пользователя по применению, эксплуатации и установке на русском языке. Мы надеемся, она поможет вам решить возникшие у вас вопросы при эксплуатации техники.
Если остались вопросы, задайте их в комментариях после инструкции.
"Загружаем инструкцию", означает, что нужно подождать пока файл загрузится и можно будет его читать онлайн. Некоторые инструкции очень большие и время их появления зависит от вашей скорости интернета.

Включение и отключение
компонентов с помощью
12-вольтного триггера
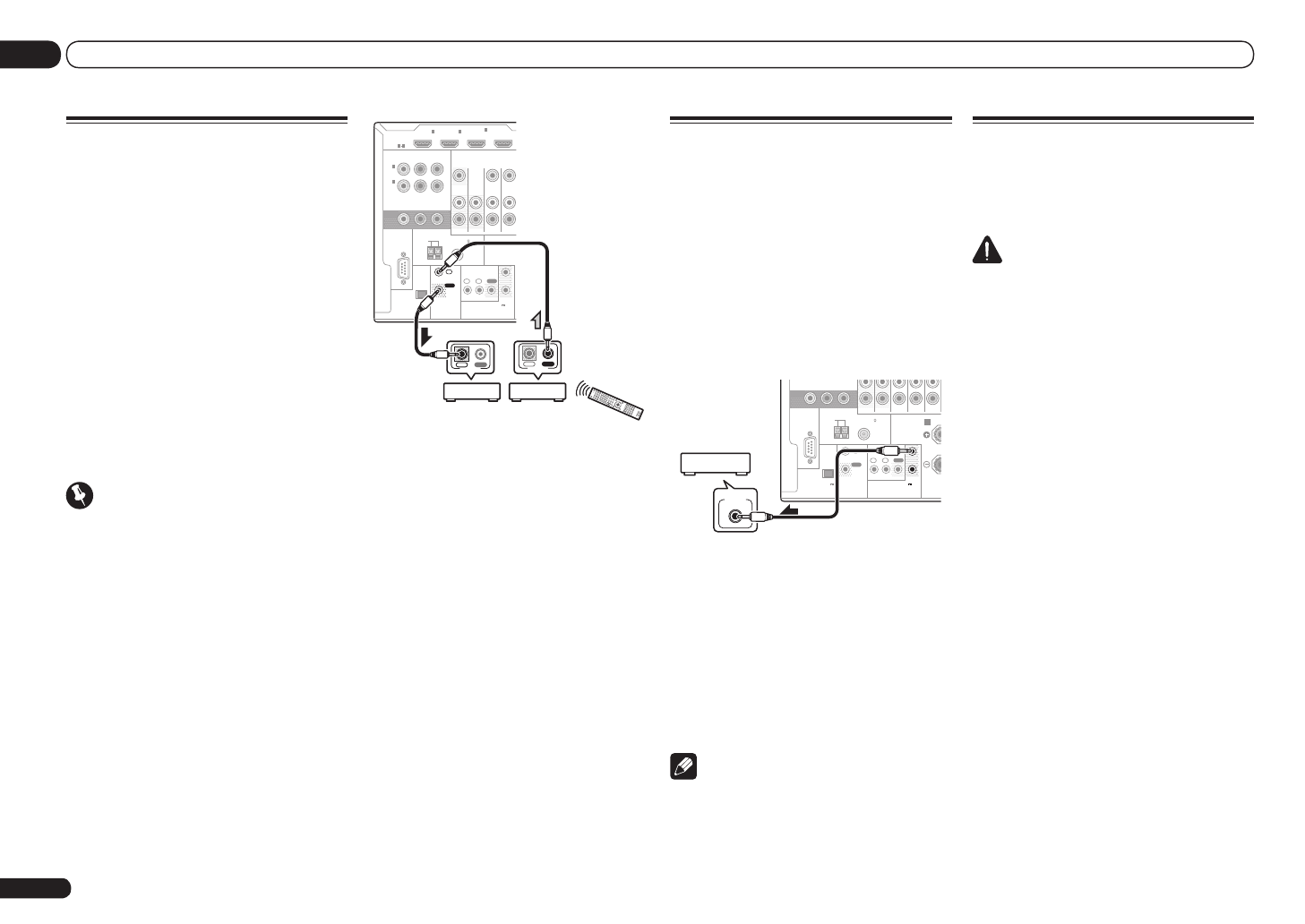
Можно подключить компоненты в системе
(например, экран или проектор) к данному
ресиверу таким образом, чтобы они включа-
лись или отключались с помощью 12-вольт-
ных триггеров при выборе функции при-
ема. Однако, требуется указать, какие функ-
ции приема включают триггер в
Меню Input
Setup на стр. 30 . Помните, что это будет
срабатывать только для компонентов, име-
ющих режим ожидания.
RS-232C
MON
ITOR
OUT
EXTENSION
R
SPEAKERS
A
FM UNBAL 75
AM LOOP
ANTENNA
(OUTPUT 5 V
150 mA MAX)
CONTROL
IR
OUT
IN
OUT
IN 1
IN 2
2
1
12 V TRIGGER
(OUTPUT 12 V
TOTAL 150 mA MAX)
12 V TRIGGER
INPUT
%
Подключите разъем
12 V TRIGGER
данного ресивера к 12 В триггеру
другого компонента.
Используйте для подключения кабель с
монофоническими мини-джек разъемами на
обоих концах.
После выбора функций приема, вклю-
чающихся по сигналу от триггера можно
будет включать или отключать компо-
нент, только нажав на функцию(и) приема,
настроенную(ые) как указано на стр. 30.
Примечание
!
Также можно переключать компонент не
во время переключения функции приема,
а во время переключения
HDMI OUT
.
Подробнее, см.
HDMI Setup на стр. 51 .
Подключение ресивера к
розетке
Подключайте ресивер к розетке только
после подключения к нему всех компонен-
тов, в том числе и громкоговорителей.
ПРЕДУПРЕЖДЕНИЕ
!
Держите кабель питания за вилку.
Вынимая вилку из розетки, никогда
не тяните за сам кабель, никогда не
дотрагивайтесь до кабеля питания
влажными руками, так как это может
стать причиной короткого замыкания
и поражения электрическим током. Не
допускайте установки на кабель питания
самого аппарата, предметов мебели
или других предметов и его защемления
любыми другими способами. Не
допускайте образования на кабеле узлов
или его спутывания с другими кабелями.
Кабели питания следует прокладывать
в таких местах, где возможность
наступить на них будет маловероятной.
Поврежденный кабель питания может
стать причиной возгорания или поражения
электрическим током. Периодически
проверяйте кабель питания. Если
обнаружится его повреждение, обратитесь
в ближайший сервисный центр,
уполномоченный компанией Pioneer, по
поводу его замены.
!
Не используйте никакой другой кабель
питания, кроме поставляемого с данным
аппаратом.
!
Не используйте поставляемый кабель
питания для любой другой цели, кроме
описанной ниже.
!
Если ресивер не используется постоянно
(например, вы уезжаете в отпуск),
вытащите вилку кабеля питания из
розетки.
Ru
26
03
Подключение оборудования
Управление другими
компонентами Pioneer от
сенсора ДУ данного аппарата
Многие компоненты Pioneer оснащены
гнездами
SR CONTROL
, с помощью кото-
рых можно соединить компоненты так, что
для управления всеми ими понадобится
сенсор ДУ только одного из компонентов.
При использовании пульта ДУ, сигнал
управления последовательно по цепи пере-
дается до компонента, для которого он
предназначен.
!
По управлению всеми компонентами от
пульта ДУ данного ресивера см. стр. 62.
!
Если пульт ДУ подключен к гнезду
CONTROL IN
(при помощи кабеля с
мини-джек разъемами), то управление
данным аппаратом через сенсор ДУ будет
невозможно.
Важное предупреждение
!
Помните, что при использовании
этого режима,
обязательно следует
дополнительно соединить по крайней
мере один набор аналоговых аудиогнезд,
видеогнезд или гнездо HDMI к другому
компоненту для заземления.
1 Выберите компонент, датчик ДУ
которого будет использоваться.
На этот компонент надо будет направлять
пульт ДУ для управления любым из компо-
нентов в цепи.
2 Подключите гнездо
CONTROL OUT
такого компонента к гнезду
CONTROL IN
другого компонента Pioneer.
Используйте для подключения кабель с
монофоническими мини-джек разъемами на
обоих концах.
RS-232C
ZONE 2
I
N
I
N
O
UT
ZONE 3
O
UT
T
V/S
AT
D
V
D
COM
P
ONEN
T
V
IDE
O
Y
P
B
P
R
A
SS
IG
N
ABL
E
MON
I
T
OR
O
UT
(
D
V
D
)
I
N
1
(
D
VR/
B
DR
)
I
N
2
E
X
T
E
NS
I
ON
S
PE
AK
E
RS
F
M
U
N
B
AL
75
AM
L
OO
P
A
N
T
E
NN
A
(
O
UTPUT
5
V
150 mA MAX)
CON
T
RO
L
I
R
OUT
IN
OUT
IN 1
IN 2
2
1
12 V TRIGGER
(OUTPUT 12 V
TOTAL 150 mA MAX)
HDMI
BD IN
(VIDEO)
IN
1
IN
2
IN
4
A
SS
I
GNAB
LE
1
6
C
ONTROL
IN
OUT
IN
OUT
CONTROL
3 Таким же образом подключите к
цепи остальные нужные компоненты в
любом количестве.
Содержание
- 3 Содержание; Bluetooth
- 5 Порядок подключения и настройки ресивера; Требуемый параметр настройки
- 6 Проверка комплекта поставки; Перед началом работы; Наша философия; Wiring Navi
- 7 Установка батареек; Установка AVNavigator
- 8 Использование AVNavigator; Удаление AVNavigator
- 9 Органы управления и индикаторы; Пульт ДУ; Белая
- 10 Дисплей; FULL BAND
- 11 Передняя панель
- 12 Подключение оборудования; Подключение оборудования; ПРЕДУПРЕЖДЕНИЕ; Задняя панель; Примечание; Функция входа; BD; EXTENSION
- 13 Выбор системы
- 14 THX INPUT; Основная зона; Full Auto MCACC; Расположение
- 15 Подключение; ОПАСНОЕ ДЛЯ ЖИЗНИ; Подключение зачищенным; SUBWOOFER 2; Установка акустической системы; Стандартное подключение объемного звучания
- 16 High; Speaker System; Speaker System
- 17 Громкоговорители В; Двухполосное усиление; Об аудиоподключении; О преобразователе; MONITOR VIDEO OUT; OFF
- 18 О HDMI; Control; HDCP ERROR
- 19 Подключение телевизора и компонентов воспроизведения; Подключение с помощью HDMI; Совместимый с HDMI/DVI; Подключение проигрывателя DVD без выхода HDMI; Выберите один
- 20 видеоисточников; Подключение телевизора без входа HDMI; Телевизор
- 21 Подключение спутникового/кабельного ресивера или другой; Приставка; Подключение других аудиокомпонентов; CD
- 22 Подключение дополнительных усилителей; LARGE; Подключение антенн AM/FM; Подключение внешних антенн; FM; коаксиальный
- 23 Выполнение подключений; Опции прослушивания MULTI-ZONE; зона; Настройка первичной под-зоны; AUDIO ZONE 2 OUT; Настройка MULTI-ZONE с; VIDEO ZONE 2 OUT; Настройка вторичной под-зоны; AUDIO ZONE 3 OUT
- 24 iPod; Input Setup
- 25 USB клавиатура; Интернет; IR IN; CONTROL
- 26 SR CONTROL; CONTROL OUT
- 27 Подключите поставляемый кабель
- 28 Микрофон; Основная настройка
- 29 START
- 30 Проблемы при использовании; Меню Input Setup
- 31 Стандартные и возможные; Настройка режима; HOME MENU
- 32 INPUT SELECT; Воспроизведение iPod; Основные операции воспроизведения; Основные операции; Воспроизведение источника
- 33 Воспроизведение аудиофайлов,; Поиск материала для; Переключение управлением iPod; Воспроизведение устройства
- 34 Назначение; Theme; Slideshow Setup; Основные органы управления
- 35 О воспроизводимых форматах файлов; Музыкальные файлы; Файлы фотографий; Категория Расширение; Прослушивание; Автоматическая настройка; Улучшение звучания в диапазоне; Прямой ввод частоты
- 36 Поиск программ RDS
- 37 PRESET; Отображение информации RDS; DISP; Bluetooth ADAPTER; Данный ресивер; Музыкальные данные; Управление от пульта ДУ
- 39 Во время прослушивания
- 40 Стандартное объемное звучание; STANDARD; Прослушивание системы; Прослушивание различных; Автоматическое
- 41 Использование режимов Home; THX; Использование дополнительных; ADV SURR
- 42 Использование функции Прямого; Выбор предустановок MCACC; MCACC; Выбор входного сигнала; SIGNAL SEL
- 43 PHASE CTRL
- 45 Воспроизведение источников HOME MEDIA GALLERY; Воспроизведение источников; Использование Home Media; Воспроизведение музыкальных; Введение; О воспроизведении сетевых
- 46 О списке Инернет-радиостанций; Воспроизведение через Home; HMG; Имя сервера
- 47 Help; Дополнительные операции
- 48 Материал, воспроизводимый; Ограничение ответственности за; Выберите класс, из которого нужно; CLASS; С помощью; Preset Not Stored; О воспроизведении через сеть; Windows Media Player
- 49 О характере воспроизведения; Категория Расширение Поток
- 51 Функция Control через HDMI
- 52 О подключении с изделием; Display Power Off; Перед использованием
- 53 Настройка функции PQLS; Нажмите; Меры предосторожности по
- 54 Использование других функций; Настройка аудиоопций; помощью меню; AUDIO PARAMETER; AUDIO PARAMETER; AUDIO PARAMETER; В таблице ниже указаны параметры, доступные для каждой настройки.; RETURN; Меню аудиопараметров; Настройка
- 56 Настройка видеоопций; VIDEO PARAMETER; Меню видеопараметров
- 58 INPUT SELECTOR; Переключение терминалов
- 59 Дистанционное управление; MUTE; SLEEP; Off; DIMMER
- 60 Входы; Переключение выхода HDMI
- 62 Управление остальными функциями системы; Настройка Назначение; Нажмите и удерживайте нажатой; RCU SETUP; Нажмите цифровую кнопку для; Управление остальными; RCU SETUP
- 63 Непосредственный ввод; Программирование сигналов
- 65 Групповые операции и
- 66 Управление компонентами; TV CONTROL; Стирание настроек для; SOURCE; Сброс настроек пульта ДУ; Предустановленные коды по; Кнопка функции
- 67 Телевизор и аудио/видеокомпоненты; Телевизор Телевизор; Аудио/видеокомпоненты; LD
- 69 Меню Расширенной настройки MCACC; Меню Расширенной настройки; Настройка параметров
- 70 MCACC SETUP MIC
- 71 Advanced MCACC; Ручная настройка MCACC; Manual MCACC
- 72 Стоячая волна; Точная регулировка уровня
- 73 Регулировка эквалайзера; Тип A: Реверберация высоких частот в; Тип Б: Реверберационные; Использование Эквалайзера
- 74 Проверка данных MCACC
- 76 Сброс предустановок MCACC; Data Management; Переименование предустановок
- 77 Меню System Setup и Other Setup; Настройка акустической системы
- 78 Настройка громкоговорителей; Speaker Setting
- 79 Channel Level; Аудионастройка ТНХ
- 80 Меню Network Setup
- 81 Настройка точки доступа
- 82 Меню Other Setup; Просмотр сетевой
- 84 Сообщения; FILE ERROR; UPDATE; Обновление программного; Software Update; Update via Internet
- 85 Дополнительная информация; Возможные неисправности и способы их устранения 1; восстановить нормальные условия эксплуатации.; Питание; Неполадка
- 86 Отсутствует звучание
- 87 Другие проблемы со звучанием
- 88 Видео
- 89 Настройки
- 92 Интерфейс USB; Возможные неисправности и способы их устранения 2; AVNavigator
- 93 HOME MEDIA GALLERY
- 95 Симптомы; Возможные неисправности и способы их устранения по; Невозможно получить доступ к сети через беспроводную сеть LAN.
- 97 О сообщениях состояния; Сообщения по состоянию; Руководство по установке; Шаг 1: Схема расположения; Шаг 2: Регулировка высоты
- 98 Установка на полу; Важная информаци по
- 99 Конфигурация В; Чистка аппарата; PIONEER CORPORATION
- 100 Форматы объемного звучания; Dolby; О THX; Обработка THX Cinema; Hawnhekk, Pioneer jiddikjara li dan
- 102 Декодер FLAC
- 103 Автоматическая настройка объемного звучания, ALC и Прямой; тов входных сигналов в зависимости от режима Прямой поток (см.; Форматы многоканальных сигналов; Формат входного сигнала
- 104 Справочник; Аудиоформаты/Декодирование
- 105 Функция сети
- 107 Указатель функций
- 108 Технические характеристики
- 109 Список предустановленных кодов; лять только определенными функциями.; Важное предупреждение












