Усилители Pioneer VSX-LX55 - инструкция пользователя по применению, эксплуатации и установке на русском языке. Мы надеемся, она поможет вам решить возникшие у вас вопросы при эксплуатации техники.
Если остались вопросы, задайте их в комментариях после инструкции.
"Загружаем инструкцию", означает, что нужно подождать пока файл загрузится и можно будет его читать онлайн. Некоторые инструкции очень большие и время их появления зависит от вашей скорости интернета.

L
R
P
R
E
OUT
E
R
2
S
U
RR
OUN
D
S
U
RR
B
ACK FH
/
FW
C
D
)
N
2
(
DV
R/
BD
R
)
(
T
V
/SA
T
)
O
P
TI
C
A
L
ASSIGNAB
L
E
I
N
1
I
N
2
IN
3
OUT
(
VI
D
E
O
)
(
OUT
PU
T 5
V
0.1
A
M
AX)
ADA
P
T
E
R
P
O
R
T
D
C
OUT
PU
T
for
WI
R
E
L
E
SS
L
AN
(10/100)
L
AN
(
OUT
PU
T
5
V
0.6
A
M
AX)
S
U
RR
OUN
D
B
ACK
L
R
L
R
L
(
S
ingle
)
(
S
ingle
)
F
R
ONT H
EIGH
T /
F
R
ONT
WI
D
E
/
B
AC
IN
Bluetooth
® ADAPTER
Важное предупреждение
!
Не перемещайте ресивер с подключенным
Bluetooth ADAPTER. Это может привести к
повреждению или плохому контакту.
%
Установите ресивер в режим
ожидания и подключите
Bluetooth
ADAPTER к
ADAPTER PORT
.
!
Подробнее о воспроизведении устройства,
оборудованного беспроводной
технологией
Bluetooth, см. Спаривание
Bluetooth ADAPTER и устройства,
оборудованного беспроводной
технологией Bluetooth на стр. 37 .
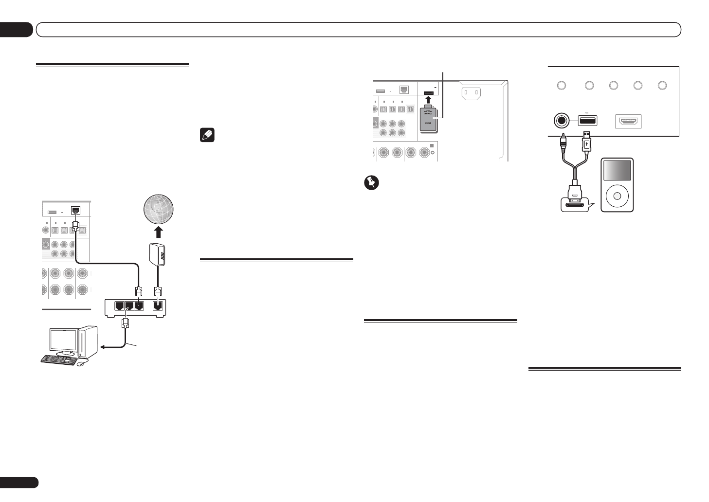
Подключение iPod
Данный ресивер имеет специальный терми-
нал для подключения iPod, который позво-
ляет управлять воспроизведением ауди-
оматериала на iPod с помощью органов
управления данного ресивера.
USB
HDMI 3 INPUT
iPod iPhone iPad
AUTO SURR/ALC/
STREAM DIRECT
HOME THX
STANDARD
SURROUND
ADVANCED
SURROUND
iPod iPhone iPad
DIRECT CONTROL
5V 2.1 A
MENU
iPod
Кабель iPod
(поставляется)
%
Переключите ресивер в режим
ожидания, затем, с помощью
поставляемого кабеля iPod,
подключите iPod к терминалу
iPod
iPhone iPad USB
на передней панели
данного ресивера.
!
Также можно подключить через кабель,
поставляемый вместе с iPod, но в таком
случае невозможно будет выводить на
экран картинку через ресивер.
!
По подключению кабеля, см. также
инструкции по эксплуатации к iPod.
!
По инструкциям по воспроизведению iPod,
см.
Воспроизведение iPod на стр. 32 .
Подключение устройства USB
Подключив устройства USB к данному
ресиверу, можно воспроизводить аудио-
файлы и файлы фотографий. Также можно
подключить USB клавиатуру (американо-
международная раскладка) к ресиверу для
ввода текста в следующие экраны ГИП.
!
Изменение имени входа в меню
Input Setup
(стр. 30).
!
Добавление названий к предустановленным
радиостанциям (стр. 36).
Ru
24
03
Подключение оборудования
Подключение к сети через
интерфейс LAN
Подключив данный ресивер к сети через
терминал LAN, можно будет прослушивать
Интернет-радиостанции. Для прослуши-
вания Интернет-радиостанций, требуется
заранее заключить договор с ISP (провай-
дером Интернет услуги).
Подключив таким способом, с помощью
входов HOME MEDIA GALLERY можно вос-
производить аудиофайлы, сохраненные на
компонентах в сети, включая компьютер.
L
R
P
R
E
OUT
O
FER 2
SURROUND SURR BACK FH / FW
(
CD
)
BLE
IN
2
(
DVR/BDR
)
(
TV/SAT
)
OPTICAL
ASSIGNABLE
IN
1
IN
2
IN
3
OUT
(
VIDEO
)
DC OUTPUT
for WIRELESS LAN
(10/100)
LAN
(OUTPUT
5 V
0.6 A MAX)
SURROUND BACK
L
R
R
L
(Single)
(Single)
FRONT HEIGHT / F
WAN
3
2
1
LAN
Интернет
Модем
Маршрути
затор
LAN кабель
(продается
отдельно)
к порту LAN
Компьютер
Подключите терминал LAN на данном реси-
вере к терминалу LAN на маршрутизаторе
(с или без встроенной функции DHCP сер-
вера) через прямой LAN кабель (CAT 5 или
выше).
Включите функцию DHCP сервера марш-
рутизатора. В случае, если на маршрути-
заторе отсутствует функция DHCP сер-
вера, необходимо настроить сеть вручную.
Подробнее, см.
Меню Network Setup на стр.
80 .
Технические характеристики терминала
LAN
!
Терминал LAN : гнездо Ethernet
(10BASE-T/100BASE-TX)
Примечание
!
Смотрите руководство по управлению
к имеющемуся оборудованию, так как
подключенное оборудование и метод
подключения могут отличаться в
зависимости от среды Интернет.
!
При использовании широкополосного
подключения к Интернет, в случае
необходимости свяжитесь с провайдером
Интернет услуги. Подробнее, свяжитесь
с ближайшим провайдером Интернет
услуги.
Подключение опционного
Bluetooth ADAPTER
При подключении
Bluetooth
®
ADAPTER
(AS-BT100 или AS-BT200) к данному реси-
веру, можно по беспроводной связи про-
слушивать музыку от изделия, оборудован-
ного беспроводной технологией
Bluetooth
(мобильный телефон, цифровой музыкаль-
ный плеер, др.).
!
Устройство, оборудованное беспроводной
технологией
Bluetooth, должно
поддерживать конфигурацию A2DP.
!
Pioneer не гарантирует надлежащее
подключение и срабатывание данного
аппарата со всеми устройствами,
оборудованными беспроводной
технологией
Bluetooth.
Содержание
- 3 Содержание; Bluetooth
- 5 Порядок подключения и настройки ресивера; Требуемый параметр настройки
- 6 Проверка комплекта поставки; Перед началом работы; Наша философия; Wiring Navi
- 7 Установка батареек; Установка AVNavigator
- 8 Использование AVNavigator; Удаление AVNavigator
- 9 Органы управления и индикаторы; Пульт ДУ; Белая
- 10 Дисплей; FULL BAND
- 11 Передняя панель
- 12 Подключение оборудования; Подключение оборудования; ПРЕДУПРЕЖДЕНИЕ; Задняя панель; Примечание; Функция входа; BD; EXTENSION
- 13 Выбор системы
- 14 THX INPUT; Основная зона; Full Auto MCACC; Расположение
- 15 Подключение; ОПАСНОЕ ДЛЯ ЖИЗНИ; Подключение зачищенным; SUBWOOFER 2; Установка акустической системы; Стандартное подключение объемного звучания
- 16 High; Speaker System; Speaker System
- 17 Громкоговорители В; Двухполосное усиление; Об аудиоподключении; О преобразователе; MONITOR VIDEO OUT; OFF
- 18 О HDMI; Control; HDCP ERROR
- 19 Подключение телевизора и компонентов воспроизведения; Подключение с помощью HDMI; Совместимый с HDMI/DVI; Подключение проигрывателя DVD без выхода HDMI; Выберите один
- 20 видеоисточников; Подключение телевизора без входа HDMI; Телевизор
- 21 Подключение спутникового/кабельного ресивера или другой; Приставка; Подключение других аудиокомпонентов; CD
- 22 Подключение дополнительных усилителей; LARGE; Подключение антенн AM/FM; Подключение внешних антенн; FM; коаксиальный
- 23 Выполнение подключений; Опции прослушивания MULTI-ZONE; зона; Настройка первичной под-зоны; AUDIO ZONE 2 OUT; Настройка MULTI-ZONE с; VIDEO ZONE 2 OUT; Настройка вторичной под-зоны; AUDIO ZONE 3 OUT
- 24 iPod; Input Setup
- 25 USB клавиатура; Интернет; IR IN; CONTROL
- 26 SR CONTROL; CONTROL OUT
- 27 Подключите поставляемый кабель
- 28 Микрофон; Основная настройка
- 29 START
- 30 Проблемы при использовании; Меню Input Setup
- 31 Стандартные и возможные; Настройка режима; HOME MENU
- 32 INPUT SELECT; Воспроизведение iPod; Основные операции воспроизведения; Основные операции; Воспроизведение источника
- 33 Воспроизведение аудиофайлов,; Поиск материала для; Переключение управлением iPod; Воспроизведение устройства
- 34 Назначение; Theme; Slideshow Setup; Основные органы управления
- 35 О воспроизводимых форматах файлов; Музыкальные файлы; Файлы фотографий; Категория Расширение; Прослушивание; Автоматическая настройка; Улучшение звучания в диапазоне; Прямой ввод частоты
- 36 Поиск программ RDS
- 37 PRESET; Отображение информации RDS; DISP; Bluetooth ADAPTER; Данный ресивер; Музыкальные данные; Управление от пульта ДУ
- 39 Во время прослушивания
- 40 Стандартное объемное звучание; STANDARD; Прослушивание системы; Прослушивание различных; Автоматическое
- 41 Использование режимов Home; THX; Использование дополнительных; ADV SURR
- 42 Использование функции Прямого; Выбор предустановок MCACC; MCACC; Выбор входного сигнала; SIGNAL SEL
- 43 PHASE CTRL
- 45 Воспроизведение источников HOME MEDIA GALLERY; Воспроизведение источников; Использование Home Media; Воспроизведение музыкальных; Введение; О воспроизведении сетевых
- 46 О списке Инернет-радиостанций; Воспроизведение через Home; HMG; Имя сервера
- 47 Help; Дополнительные операции
- 48 Материал, воспроизводимый; Ограничение ответственности за; Выберите класс, из которого нужно; CLASS; С помощью; Preset Not Stored; О воспроизведении через сеть; Windows Media Player
- 49 О характере воспроизведения; Категория Расширение Поток
- 51 Функция Control через HDMI
- 52 О подключении с изделием; Display Power Off; Перед использованием
- 53 Настройка функции PQLS; Нажмите; Меры предосторожности по
- 54 Использование других функций; Настройка аудиоопций; помощью меню; AUDIO PARAMETER; AUDIO PARAMETER; AUDIO PARAMETER; В таблице ниже указаны параметры, доступные для каждой настройки.; RETURN; Меню аудиопараметров; Настройка
- 56 Настройка видеоопций; VIDEO PARAMETER; Меню видеопараметров
- 58 INPUT SELECTOR; Переключение терминалов
- 59 Дистанционное управление; MUTE; SLEEP; Off; DIMMER
- 60 Входы; Переключение выхода HDMI
- 62 Управление остальными функциями системы; Настройка Назначение; Нажмите и удерживайте нажатой; RCU SETUP; Нажмите цифровую кнопку для; Управление остальными; RCU SETUP
- 63 Непосредственный ввод; Программирование сигналов
- 65 Групповые операции и
- 66 Управление компонентами; TV CONTROL; Стирание настроек для; SOURCE; Сброс настроек пульта ДУ; Предустановленные коды по; Кнопка функции
- 67 Телевизор и аудио/видеокомпоненты; Телевизор Телевизор; Аудио/видеокомпоненты; LD
- 69 Меню Расширенной настройки MCACC; Меню Расширенной настройки; Настройка параметров
- 70 MCACC SETUP MIC
- 71 Advanced MCACC; Ручная настройка MCACC; Manual MCACC
- 72 Стоячая волна; Точная регулировка уровня
- 73 Регулировка эквалайзера; Тип A: Реверберация высоких частот в; Тип Б: Реверберационные; Использование Эквалайзера
- 74 Проверка данных MCACC
- 76 Сброс предустановок MCACC; Data Management; Переименование предустановок
- 77 Меню System Setup и Other Setup; Настройка акустической системы
- 78 Настройка громкоговорителей; Speaker Setting
- 79 Channel Level; Аудионастройка ТНХ
- 80 Меню Network Setup
- 81 Настройка точки доступа
- 82 Меню Other Setup; Просмотр сетевой
- 84 Сообщения; FILE ERROR; UPDATE; Обновление программного; Software Update; Update via Internet
- 85 Дополнительная информация; Возможные неисправности и способы их устранения 1; восстановить нормальные условия эксплуатации.; Питание; Неполадка
- 86 Отсутствует звучание
- 87 Другие проблемы со звучанием
- 88 Видео
- 89 Настройки
- 92 Интерфейс USB; Возможные неисправности и способы их устранения 2; AVNavigator
- 93 HOME MEDIA GALLERY
- 95 Симптомы; Возможные неисправности и способы их устранения по; Невозможно получить доступ к сети через беспроводную сеть LAN.
- 97 О сообщениях состояния; Сообщения по состоянию; Руководство по установке; Шаг 1: Схема расположения; Шаг 2: Регулировка высоты
- 98 Установка на полу; Важная информаци по
- 99 Конфигурация В; Чистка аппарата; PIONEER CORPORATION
- 100 Форматы объемного звучания; Dolby; О THX; Обработка THX Cinema; Hawnhekk, Pioneer jiddikjara li dan
- 102 Декодер FLAC
- 103 Автоматическая настройка объемного звучания, ALC и Прямой; тов входных сигналов в зависимости от режима Прямой поток (см.; Форматы многоканальных сигналов; Формат входного сигнала
- 104 Справочник; Аудиоформаты/Декодирование
- 105 Функция сети
- 107 Указатель функций
- 108 Технические характеристики
- 109 Список предустановленных кодов; лять только определенными функциями.; Важное предупреждение












