Страница 2 - Уважаемый покупатель
2 RQT7980 Уважаемый покупатель Благодарим Вас за покупку данного изделия. Для обеспечения его оптимальной функциональности и безопасности, пожалуйста, внимательно прочитайте настоящую инструкцию. [HT880] : указывает функции, применяемые только к модели SC-HT880. [HT840] : только SC-HT840. Основной а...
Страница 3 - Меры предосторожности; Другие варианты установки акустических; Размещение; Содержание; Перед эксплуатацией; Соединение акустических систем с; Операции с дисками
3 RQT7980 Меры предосторожности Аппарат должен устанавливаться на ровной горизонтальной поверхности в местах, защищенных от воздействия прямых солнечных лучей, высоких температур, высокой влажности и сильной вибрации. Влияние вышеуказанных факторов может привести к повреждению корпуса и других компо...
Страница 4 - Аксессуары; Декодер; Глоссарий
4 RQT7980 Акс есс уа ры/Гло сса рий/Уход и те хниче с ко е обслужив а ние Аксессуары Проверьте комплектность поставки аксессуаров. Декодер Декодер служит для обратного преобразования в нормальный формат кодированных звуковых сигналов, записанных на дисках DVD. Этот процесс называется декодированием....
Страница 5 - Список кодов языков
5 RQT7980 Списо к к о дов языко в Список кодов языков Абхазский: 6566 Аварский: 6565 Африкаанс: 6570 Албанский: 8381 Амехарский: 6577 Арабский: 6582 Армянский: 7289 Ассамский: 6583 Аймара: 6588 Азербайджанский: 6590Башкирский: 6665 Баскский: 6985 Бенгали; Бангла: 6678 Бутани: 6890 Бихари: 6672 Брето...
Страница 6 - Простая установка; Закрепите опоры на акустических системах.; ШАГ
6 RQT7980 Простая установка Подготовка ≥ Во избежание повреждений или царапин, подстелите мягкую ткань, и выполняйте сборку на ней. ≥ Для сборки используйте крестообразную отвертку. ≥ Перед началом сборки, установки и подсоединения, убедитесь в наличии всех указанных компонентов. ≥ Правые и левые ак...
Страница 9 - Использование
9 RQT7980 Экономия электроэнергии Данный аппарат потребляет небольшое количество электроэнергии (около 0,7 Вт), даже когда он выключен. Для экономии электроэнергии отсоединяйте аппарат от сетевой розетки, если он не будет использоваться в течение длительного периода времени.После подсоединения аппар...
Страница 10 - SHIFT; В скобках указаны страницы для справок.
10 RQT7980 Окно быстрой установки QUICK SETUP помогает выполнить необходимые установки. Включите телевизор и выберите соответствующий видеовход телевизора. Чтобы изменить эти установки позднее Выберите “QUICK SETUP” в разделе “Others” ( ➜ стp. 21). 1 2 3 4 5 6 Включите аппарат. Выберите “DVD/CD”. Вы...
Страница 12 - Основные операции воспроизведения; спользование основного аппарата; – замедленного; Откройте лоток для дисков.
12 RQT7980 Основ ные оп ера ции вос прои зв едени я Основные операции воспроизведения ≥ Диски продолжают вращаться, пока отображаются меню. После окончания, нажмите кнопку [ ∫ ], чтобы сберечь электродвигатель аппарата и экран телевизора. ≥ На дисках i R/ i RW общее число заголовков может отображать...
Страница 13 - спользование пульта ДУ; Остановить; Меню диска
13 RQT7980 Основ ные оп ера ции вос прои зв едени я При наличии затруднения, обращайтесь к разделу по устранению неполадок ( ➜ стp. 32, 33). И спользование пульта ДУ Остановить Положение запоминается, когда на дисплее отображается индикатор “RESUME”. ≥ Нажмите кнопку [ 1 ] (воспроизведение) для возо...
Страница 14 - Удобные функции; Переход на 30 секунд вперед; Functions
14 RQT7980 Удоб ные функци и Удобные функции Отображаются текущие параметры воспроизведения. Нажимайте кнопку [QUICK OSD]. ≥ Выход из окна Нажимайте кнопку [QUICK OSD]. ≥ [CD] [MP3] [WMA] Окно QUICK OSD отображается автоматически. [RAM] [DVD-V] (Кроме i R/ i RW) Позволяет просматривать содержание ди...
Страница 15 - выберите “On” или “Off”.
15 RQT7980 Удоб ные функци и [DVD-V] (с субтитрами на нескольких языках) [VCD] (только SVCD) Нажмите кнопку [SHIFT] i [SUBTITLE] несколько раз, чтобы выбрать язык субтитров. ≥ Для дисков i R/ i RW могут отображаться номера субтитров, которые не отображаются на экране. Для включения/отключения субтит...
Страница 16 - Использование меню навигации; При помощи кнопок; Выберите при помощи кнопок [; затем нажмите; Использование подменю; ] для выбора содержания
16 RQT7980 Исп о ль зов а ние ме ню нав и гаци и Использование меню навигации [WMA] [MP3] [JPEG] Аппарат может воспроизводить файлы JPEG, записанные на дисках DVD-RAM, или диски HighMAT без использования функции HighMAT ( ➜ стp. 19, “Play as Data Disc” в Other Menu). ≥ Воспроизведение дисков HighMAT...
Страница 17 - Выбор из списка; Воспроизведение дисков RAM; Воспроизведение программ
17 RQT7980 Исп о ль зов а ние ме ню нав и гаци и [WMA] [MP3] [JPEG] 1 Нажимайте кнопку [TOP MENU]. 2 Нажмите кнопки [ 3 , 4 , 2 , 1 ] для выбора элемента, затем нажмите кнопку [ENTER]. ≥ Повторите эту операцию, если нужно. ≥ Для изменения фона меню Нажимайте кнопку [FUNCTIONS].Фон изменяется на фон,...
Страница 18 - Использование экранных меню; Главное меню
18 RQT7980 Ис пользова ние эк ран н ых мен ю Использование экранных меню 1 Нажмите один раз. 2 Выберите меню. 3 Выполните установки. 4 Нажмите для выхода. VOLUME CH SKIP SLOW/SEARCH MENU DIRECT NAVIGATOR TOP MENU RETURN FUNCTIONS VCR TV TUNER/BAND TV/AV SUBWOOFER LEVEL SUPER SRND H.BASS C.FOCUS SFC ...
Страница 19 - или
19 RQT7980 Ис пользова ние эк ран н ых мен ю ∫ Play Menu (Меню воспроизведения) (Только если отображается истекшее время воспроизведения. [JPEG] : Работает с любым содержимым в формате JPEG.) ∫ Picture Menu (Меню изображения) ∫ Audio Menu (Меню звука) ∫ Display Menu (Меню дисплея) ∫ Other Menu (Друг...
Страница 20 - Изменение установок плеера; Disc; Video
20 RQT7980 Изменен и е устано вок плеер а Изменение установок плеера ≥ Установки сохраняются, даже после переключении аппарата в режим ожидания. ≥ Элементы, подчеркнутые в следующей таблице, являются заводскими установками. ∫ Раздел “ Disc ” § 1 Выбирается оригинальный язык, заданный для диска. § 2 ...
Страница 21 - Audio; Display; Others; Изменение времени задержки (Speaker Settings)
21 RQT7980 Изменен и е устано вок плеер а ∫ Раздел “ Audio ” ∫ Раздел “ Display ” ∫ Раздел “ Others ” (Дает эффект при воспроизведении многоканального звука) (Только центральная и тыловые акустические системы)Для оптимального прослушивания 5.1-канального звука все акустические системы, за исключение...
Страница 22 - Радиоприемник; Если в FM-диапазоне слышен сильный шум; Предустановка каналов; Автоматическая предустановка; Только основной аппарат; Только основной аппарат
22 RQT7980 Радио прие мн ик Радиоприемник Для каждого FM- и АМ-диапазона можно задать настройки до 15 станций. 1 При помощи кнопки [INPUT SELECTOR] выберите “FM” или “AM”. 2 При помощи кнопки [TUNE MODE] выберите “MANUAL”. При каждом нажатии кнопок: MANUAL () PRESET 3 Нажмите кнопку [ X TUNING W ], ...
Страница 23 - Подсоединение дополнительной антенны
23 RQT7980 Радио прие мн ик Если качество приема радиостанций плохое, используйте наружную антенну. ≥ Отсоединяйте наружную антенну, когда аппарат не используется. ≥ Нельзя использовать наружную антенну во время грозы. Подсоединение дополнительной антенны TV TV AUDIO AUDIO IN IN VCR VCR AUDIO AUDIO ...
Страница 24 - Звуковое поле и качество звука; Управление звуковым полем; Центральный фокус
24 RQT7980 З в уковое п о ле и ка че ство звук а Звуковое поле и качество звука ≥ Когда подсоединены головные телефоны, следующие схемы звукового поля не могут использоваться. (Исключая управление звуковым полем) ≥ Возможно заметное ухудшение качества звука при использовании этих схем звукового поля...
Страница 25 - Выберите акустическую систему при помощи; каждой акустической системы.; Усиление басов; Уровень звука сабвуфера; Регулировки уровня звука акустических систем
25 RQT7980 З в уковое п о ле и ка че ство звук а Эта функция позволяет усилить низкочастотные звуковые сигналы, чтобы более отчетливо слышать басы, даже если Ваша комната имеет неоптимальную акустику. Аппарат автоматически выбирает наиболее подходящую установку в соответствии с типом воспроизводимог...
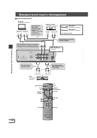
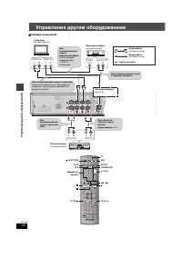
Страница 26 - Управление другим оборудованием; Пример соединения
26 RQT7980 Упр авлени е др угим о бор уд ова нием Управление другим оборудованием ∫ Пример соединения VOLUME CH SKIP SLOW/SEARCH MENU DIRECT NAVIGATOR TOP MENU RETURN FUNCTIONS VCR TV TUNER/BAND SUBWOOFER LEVEL SUPER SRND H.BASS C.FOCUS SFC PLAY MODE TEST CH SELECT SETUP MUTING MIX 2CH PL ZOOM MANUA...
Страница 27 - Включите запись и воспроизведение.; Телевизор; Управление кассетной декой; Запись на кассетную деку
27 RQT7980 Упр авлени е др угим о бор уд ова нием При помощи пульта ДУ можно управлять телевизорами или видеомагнитофонами Panasonic. Подсоедините аппаратуру, руководствуясь разделом “Пример соединения” ( ➜ стp. 26). Возможна несовместимость пульта ДУ с некоторыми моделями. Подготовка Направив пульт...
Страница 28 - Другие полезные функции; Отрегулируйте уровень сигнала микрофона.; Таймер сна; Использование головных телефонов; Для включения и выключения вокала; MIC LEVEL
28 RQT7980 Др уги е поле з ные ф у нкц ии Другие полезные функции Нажимайте кнопки [SHIFT] i [SLEEP], чтобы выбрать время (в минутах). SLEEP 30 _----) SLEEP 60 _----) SLEEP 90 ^""""" OFF (_ SLEEP 120 (__} Для отмены таймера При помощи кнопки [SHIFT] i [SLEEP] выберите “OFF”. Чтоб...
Страница 29 - Другие варианты установки акустических систем; Крепление на стене
29 RQT7980 Др уги е вари анты у с тан овки а к у с тиче с ких с и стем Другие варианты установки акустических систем ∫ Крепление на стене Все акустические системы допускают настенное крепление. 1 Вверните шуруп (не прилагается) в стену. 2 Закрепите акустические системы на шурупах так, чтобы они наде...
Страница 30 - Технические характеристики; СЕКЦИЯ УСИЛИТЕЛЯ
30 RQT7980 Те хнич ес кие х а ра ктерис тики Технические характеристики СЕКЦИЯ УСИЛИТЕЛЯ [HT880] Выходная мощность RMS: Режим Dolby Digital Фронт. кан. 60 Вт на канал (6 ≠ ), 1 кГц, 10 % THD Тылов. кан. 60 Вт на канал (6 ≠ ), 1 кГц, 10 % THD Центр. кан. 220 Вт на канал (6 ≠ ), 1 кГц, 10 % THD Кан. с...
Страница 32 - Руководство по устранению неполадок
32 RQT7980 Рук оводство по у с тране нию не поладок Руководство по устранению неполадок Перед обращением к специалисту по техобслуживанию, выполните следующие проверки. При отсутствии уверенности в отношении каких-либо пунктов проверки, или, если указанные в таблице меры не помогли избавиться от неп...