Мойки высокого давления Karcher SB WASH 50 10 - инструкция пользователя по применению, эксплуатации и установке на русском языке. Мы надеемся, она поможет вам решить возникшие у вас вопросы при эксплуатации техники.
Если остались вопросы, задайте их в комментариях после инструкции.
"Загружаем инструкцию", означает, что нужно подождать пока файл загрузится и можно будет его читать онлайн. Некоторые инструкции очень большие и время их появления зависит от вашей скорости интернета.

-
8
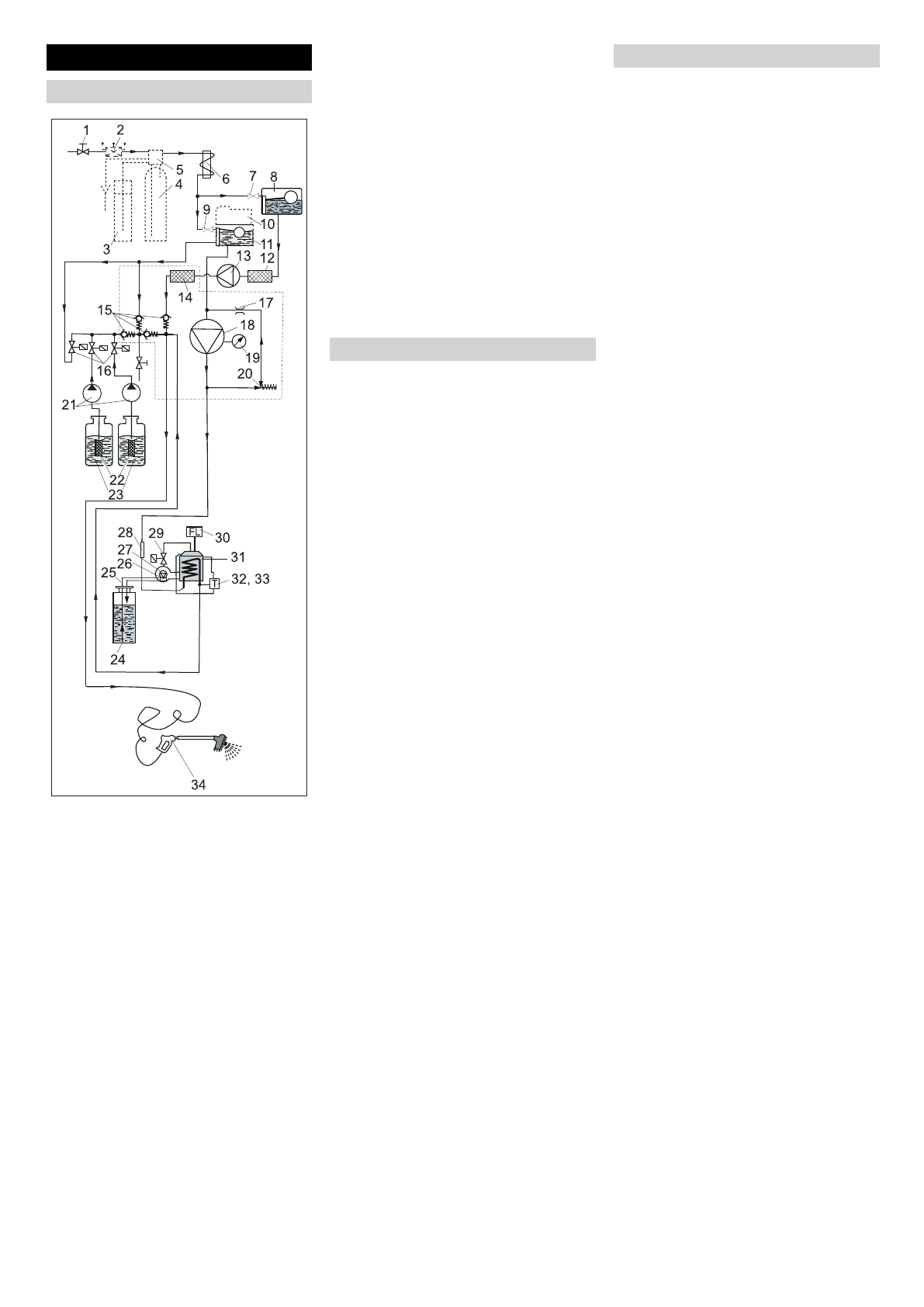
1 Priklju
č
ak na vodovodnu mrežu
(postoje
ć
i)
2 Rastavlja
č
cevi (opcija)
3 Rezervoar za so (opcija)
4 Izmenjiva
č
baze (opcija)
5 Upravlja
č
ka glava (opcija)
6 Rashladna zavijena cev elektromotora
7 Ventil plovka
8 Posuda sa plovkom za zaštitu od
smrzavanja
9 Ventil plovka
10 Ure
đ
aj za doziranje omekšiva
č
a (RM
110, opcija)
11 Posuda sa plovkom za svežu vodu
12 Filter pumpe za zaštitu od smrzavanja
13 Centrifugalna pumpa
14 Mrežica
15 Povratni udarni ventil
16 Ventili za doziranje deterdženta
17 Prigušnica *)
18 Visokopritisna pumpa
19 Manometar *)
20 Prelivni ventil *)
21 Dozirna pumpa
22 Filter deterdženta
23 Rezervoar za deterdžent
24 Rezervoar za gorivo
25 Vodovi za gorivo
26 Ventilator gorionika
27 Pumpa za gorivo sa premosnim
ventilom
28 Kontrolnik protoka
29 Ventil za gorivo
30 Nadzor plamena
31 gorionik sa proto
č
nim greja
č
em
32 Grani
č
nik temperature
33 Regulator temperature
34 Ru
č
na prskalica
*) smešten u glavi cilindra visokopritisne
pumpe.
Pri pranju voda te
č
e preko slede
ć
ih
komponenata:
–
Priklju
č
ak za vodu
–
Izmenjiva
č
baze (opcija)
–
Rashladna zavijena cev elektromotora
–
Visokopritisna pumpa
–
Proto
č
ni greja
č
–
do ru
č
ne prskalice.
U slu
č
aju opasnosti od smrzavanja voda se
preusmerava u slede
ć
i kružni tok:
–
Posuda sa plovkom za zaštitu od
smrzavanja
–
Centrifugalna pumpa
–
Crevo visokog pritiska
–
Ru
č
na prskalica
–
Posuda sa plovkom za zaštitu od
smrzavanja
Ukoliko je kapacitet omekšavanja
izmenjiva
č
a baze opao za 80%, onda se u
slede
ć
oj no
ć
i vrši regeneracija.
Ukoliko gorionik ne zapali gorivo ili ako se
plamen pri radu ugasi, onda nadzor
plamena isklju
č
uje dovod goriva.
Ukoliko se pri radu pusti poluga ru
č
ne
prskalice, otvara se ventil kružnog toka, a
visokopritisna pumpa ostaje u pogonu. Pri
ponovnom otvaranju ru
č
ne prskalice
visokopritisni mlaz stoji odmah na
raspolaganju.
Spre
č
ava da se gorionik uklju
č
i u slu
č
aju
nedostatka vode.
Prekida strujno kolo motora u slu
č
aju
kratkog spoja ili preoptere
ć
enja.
Prekida strujno kolo motora u slu
č
aju
pregrejavanja motora.
Reguliše temperaturu vode zavisno od
podešenosti.
Isklju
č
uje gorionik pri temperaturama iznad
75°C.
Uklju
č
uje kružni tok zaštite od smrzavanja
ako postoji opasnost od smrzavanja (ispod
3°C).
Funkcija
Šema cirkulacije
Opis funkcije
Nadzorni i sigurnosni elementi
Senzor tvrdo
ć
e u izmenjiva
č
u baze
(opcija)
Nadzor plamena
Prelivni ventil
Kontrolnik protoka
Zaštitni prekida
č
motora
Termostat na glavi sa namotajima
Regulator temperature
Grani
č
nik temperature
Termostat zaštite od smrzavanja
437
SR












