Мойки высокого давления Karcher SB WASH 50 10 - инструкция пользователя по применению, эксплуатации и установке на русском языке. Мы надеемся, она поможет вам решить возникшие у вас вопросы при эксплуатации техники.
Если остались вопросы, задайте их в комментариях после инструкции.
"Загружаем инструкцию", означает, что нужно подождать пока файл загрузится и можно будет его читать онлайн. Некоторые инструкции очень большие и время их появления зависит от вашей скорости интернета.

-
8
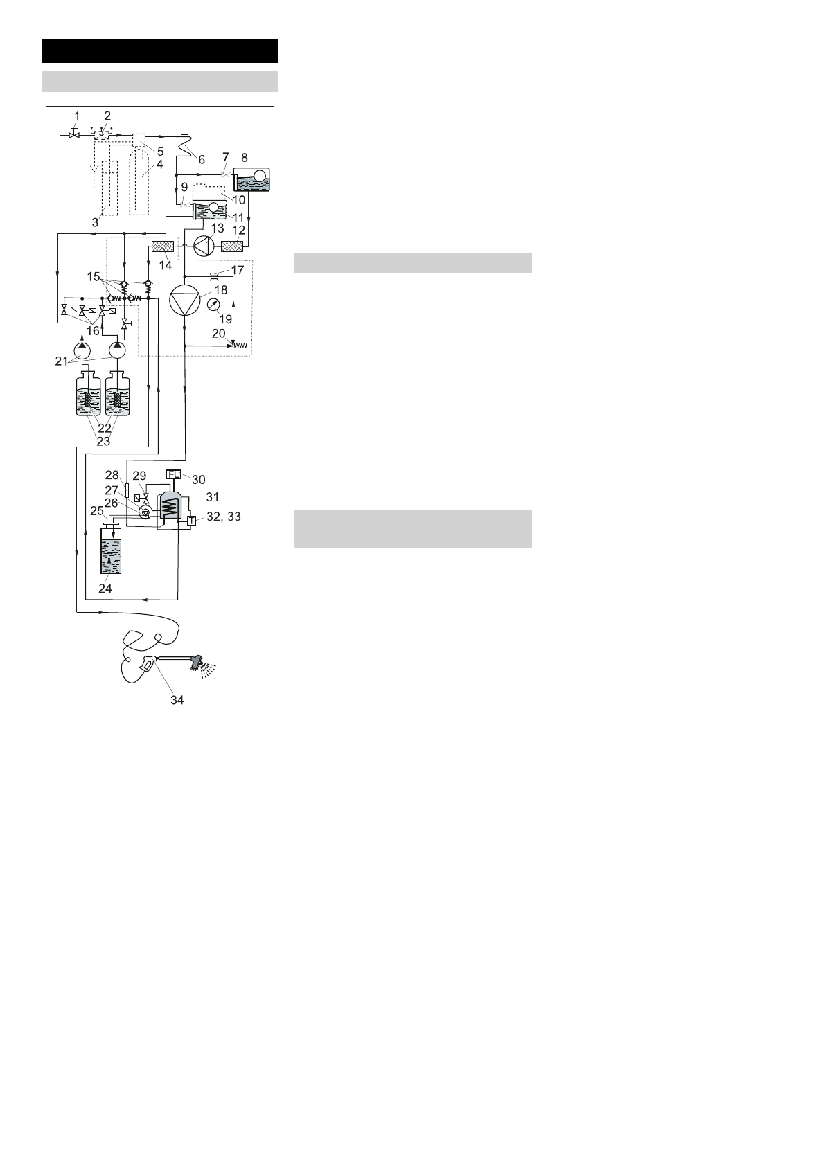
1 Vanntilførsel (på bygningssiden)
2 Rørskiller (tilleggsutstyr)
3 Salttank (ekstrautstyr)
4 Avkalkingsenhet (ekstrautstyr)
5 Styrehode (ekstrautstyr)
6 Kjøleslange elektromotor
7 Flottørventil
8 Flottørbeholder frostbeskyttelse
9 Flottørventil
10 Doseringsenhet avkalkingsvæske (RM
110, ekstrautstyr)
11 Flottørbeholder ferskvann
12 Filter frostbeskyttelsespumpe
13 Rotasjonspumpe
14 Sil
15 Tilbakeslagsventil
16 Doseringsventil rengjøringsmiddel
17 Drossel *)
18 Høytrykkspumpe
19 Manometer *)
20 Overstrømsventil *)
21 doseringspumpe
22 Filter rengjøringsmiddel
23 Beholder for rengjøringsmiddel
24 Drivstoffbeholder
25 Drivstoffledninger
26 Brennervifte
27 Drivstoffpumpe med Bypassventil
28 Strømningsovervåker
29 Drivstoffventil
30 Flammeovervåkning
31 Brenner med gjennomløpsvarmer
32 Temperaturbegrenser
33 Temperaturregulator
34 Høytrykkspistol
*) inkludert i sylinderhodet på høytrykks-
pumpen.
Ved rengjøringsdrift flyter det vann over
–
Vanntilkobling
–
Avkalkingsenhet (ekstrautstyr)
–
Kjøleslange elektromotor
–
Høytrykkspumpe
–
Gjennomløpsvarmer
–
til høytrykkspistolen.
Ved frostfare ledes vannet inn i følgende
sirkulasjonssystem:
–
Flottørbeholder frostbeskyttelse
–
Rotasjonspumpe
–
Høytrykksslange
–
Høytrykkspistol
–
Flottørbeholder frostbeskyttelse
Dersom avkalkingskapasiteten til avkal-
kingsenheten er redusert til 80%, blir det
gjennomført en regenerering i påfølgende
natt
Dersom brenneren ikke tenner eller flam-
men slukkes under drift, vil flammeovervå-
keren koble fra brennstofftilførselen.
Dersom hendelen på høytrykkspistolen
løsnes, åpnes kretsløpsventilen mens høy-
trykkspumpen forblir i drift. Når høytrykk-
spistolen åpnes på nytt er høytrykkstrålen
straks i gang igjen.
Forhindrer at brenneren kobles inn ved
vannmangel.
Bryter motorstrømkretsen ved kortslutning
eller overbelastning.
Avbryter motorstrømkretsen ved overopp-
varming av motoren
Regulerer varmtvannstemperaturen av-
hengig av innstillingen.
Kobler ut brenneren ved temperatur over
75 °C.
Kobler til frostbeskyttelseskretsløpet ved
fare for frost (under 3 °C).
Funksjon
Flytskjema
Funksjonsbeskrivelse
Overvåknings- og
sikkerhetsinnretninger
Sensor for hardhet i avkalkningsenhet
(ekstrautstyr)
Flammeovervåkning
Overstrømsventil
Strømningsovervåker
Motorvernbryter
Viklehode-termostat
Temperaturregulator
Temperarurbegrenser
Frostbeskyttelse-termostat
188
NO












