Мойки высокого давления Karcher SB WASH 50 10 - инструкция пользователя по применению, эксплуатации и установке на русском языке. Мы надеемся, она поможет вам решить возникшие у вас вопросы при эксплуатации техники.
Если остались вопросы, задайте их в комментариях после инструкции.
"Загружаем инструкцию", означает, что нужно подождать пока файл загрузится и можно будет его читать онлайн. Некоторые инструкции очень большие и время их появления зависит от вашей скорости интернета.

-
7
Kun laitteisto poistetaan käytöstä eikä jää-
tymisvaaraa ole,
estä vedensyöttö,
kytke virta pois päältä.
Kun emäksenvaihdin lisävarusteena:
Erota emäksenvaihtimen ja korkeapai-
nepumpun jäähdyttimen välinen vesi-
johto.
Huuhtele laitteisto jäänestonesteellä (ei
emäksenvaihdinta (lisävaruste)).
Huuhtele emäksenvaihdin (lisävaruste)
väkevöitetyllä suolaliuoksella.
Tyhjennä kaikki uimurisäiliöt, ruuvaa
letkut irti ja laske vesi pois.
Tyhjennä korkeapainepumppu, irrota
korkeapainepumpun letkut ja laske vesi
pois.
Irrota korkeapaineletku pumppupäästä
ja päästä vesi pois.
Säilytä puhdistus- ja polttoainesäiliö
jäätymiseltä suojatussa paikassa.
Jos seisonta-ajan toimenpiteissä on epä-
selvyyksiä, ota yhteyttä asiakaspalveluun.
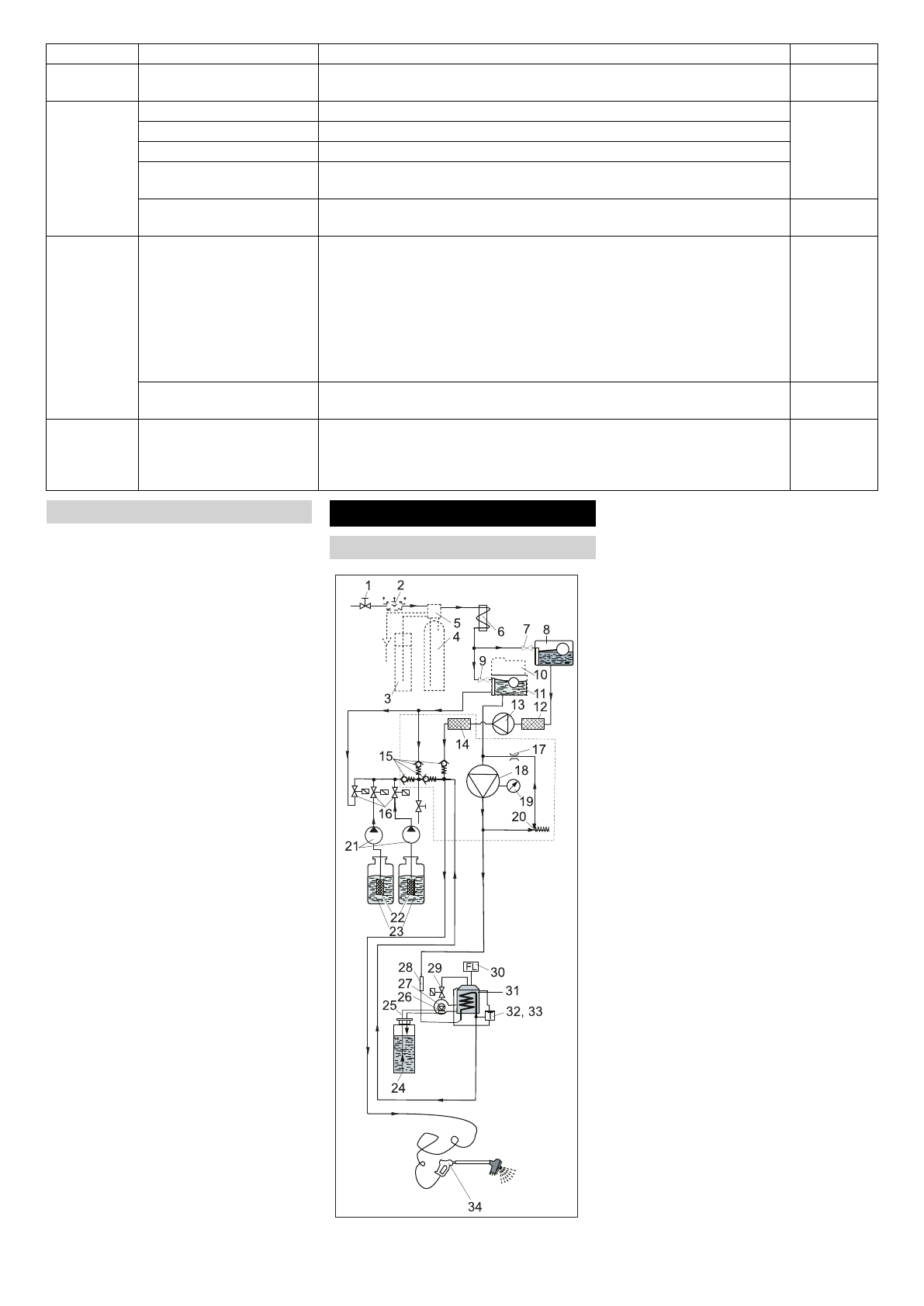
1 Vesiliitäntä (rakennepuoli)
2 Erotinkappale (lisävaruste)
3 Suolasäiliö (lisävaruste)
4 Emäksenvaihdin (lisävaruste)
5 Ohjauspää (lisävaruste)
6 Sähkömoottorin jäähdytysletku
7 Uimuriventtiili
8 Uimurisäiliön jäätymissuoja
9 Uimuriventtiili
10 Vedenpehmentimen annostelija (RM
110, lisävaruste)
11 Raikasveden uimurisäiliö
12 Jäätymissuojapumpun suodatin
13 Keskipakoispumppu
14 Sihti
15 Takaiskuventtiili
16 Puhdistusaineen annosteluventtiili
17 Kuristin *)
18 Korkeapainepumppu
19 Painemittari *)
20 Ylivirtausventtiili *)
21 Annostelupumppu
22 Puhdistusainesuodatin
23 Puhdistusainesäiliö
24 Polttonestesäiliö
25 Polttonesteletkut
26 Polttimen puhallin
27 Polttoainepumppu ohitusventtiilillä
28 Virtauksen ohjauskytkin
29 Polttoaineventtiili
30 Liekinvalvonta
31 Poltin tihkulämmittimellä
32 Lämpötilan rajoitin
33 Lämpötilansäädin
34 Käsiruiskupistooli
*) sisältyy korkeapainepumpun sylinteri-
päähän.
Ajankohta
Toiminta
Suoritus
suorittaja
useasti päi-
vässä
Tarkasta pesuharja
tarkasta likaisuus ja jäätyneisyys, estä harjapesu tarvittaessa
Käyttäjä
päivittäin
Tarkasta laitteiston sisätila
Onko lämmitin käytössä?
Käyttäjä
Tarkasta harjakuilu
Onko uimurisäiliön viemärissä jäätä?
Tarkasta polttoainesäiliö
Tarkasta nesteen määrä ja täytä tarvittaessa
Puhdista sihti
Avaa ruuvi (korkeapainepumpun päässä), poista sihti ja puhdista. Aseta sihti
takaisin paikoilleen, kiinnitä ruuviliitos ja kiristä paikoilleen.
Puhdista jäätymissuojapum-
pun suodatin
Puhdista sihti ja aseta takaisin paikoilleen
Käyttäjä
ennen pak-
kaskauden
alkua
Tarkasta jäätymissuojalaite Säädä jäätymissuojatermostaattia suuntaan "Check", kunnes jäätymissuoja-
laite käynnistyy. Lämmittimen ja jäätymissuojakierron on käynnistyttävä. Kun
lämpötila on yli 5 °C, kierrä lisäksi lämmittimen termostaatti ulkoasentoon.
Käännä sen jälkeen jäätymissuojatermostaattia myötäpäivään vasteeseen
saakka. Säädä lämmittimen termostaatti takaisin.
Ohje
Laitteen jalustan aukkoja ei saa sulkea, sillä jäätymissuojatermostaatin toi-
minta häiriintyy.
Käyttäjä
Puhdista jäätymissuojapum-
pun suodatin
Puhdista suodatin ja aseta takaisin paikoilleen
Käyttäjä
kuukausittain
tai 160 käyt-
tötunnin jäl-
keen
Tarkasta jäätymissuojakier-
ron jäänestonesteen määrä
Ohjearvo: noin 0,5 l/min., suurempi nesteen määrä: Vaihda käsiruiskupistoo-
lin solmukekappale. Pienempi nesteen määrä: Puhdista jäänestonesteen
sihti ja jäätymissuojapumpun suodatin, tarkista pumpun kiertosuunta
Käyttäjä
Seisonta-aika
Seisonta-aika pakkasella
Toiminto
Virtauskulku
229
FI












