Мойки высокого давления Karcher SB WASH 50 10 - инструкция пользователя по применению, эксплуатации и установке на русском языке. Мы надеемся, она поможет вам решить возникшие у вас вопросы при эксплуатации техники.
Если остались вопросы, задайте их в комментариях после инструкции.
"Загружаем инструкцию", означает, что нужно подождать пока файл загрузится и можно будет его читать онлайн. Некоторые инструкции очень большие и время их появления зависит от вашей скорости интернета.

-
8
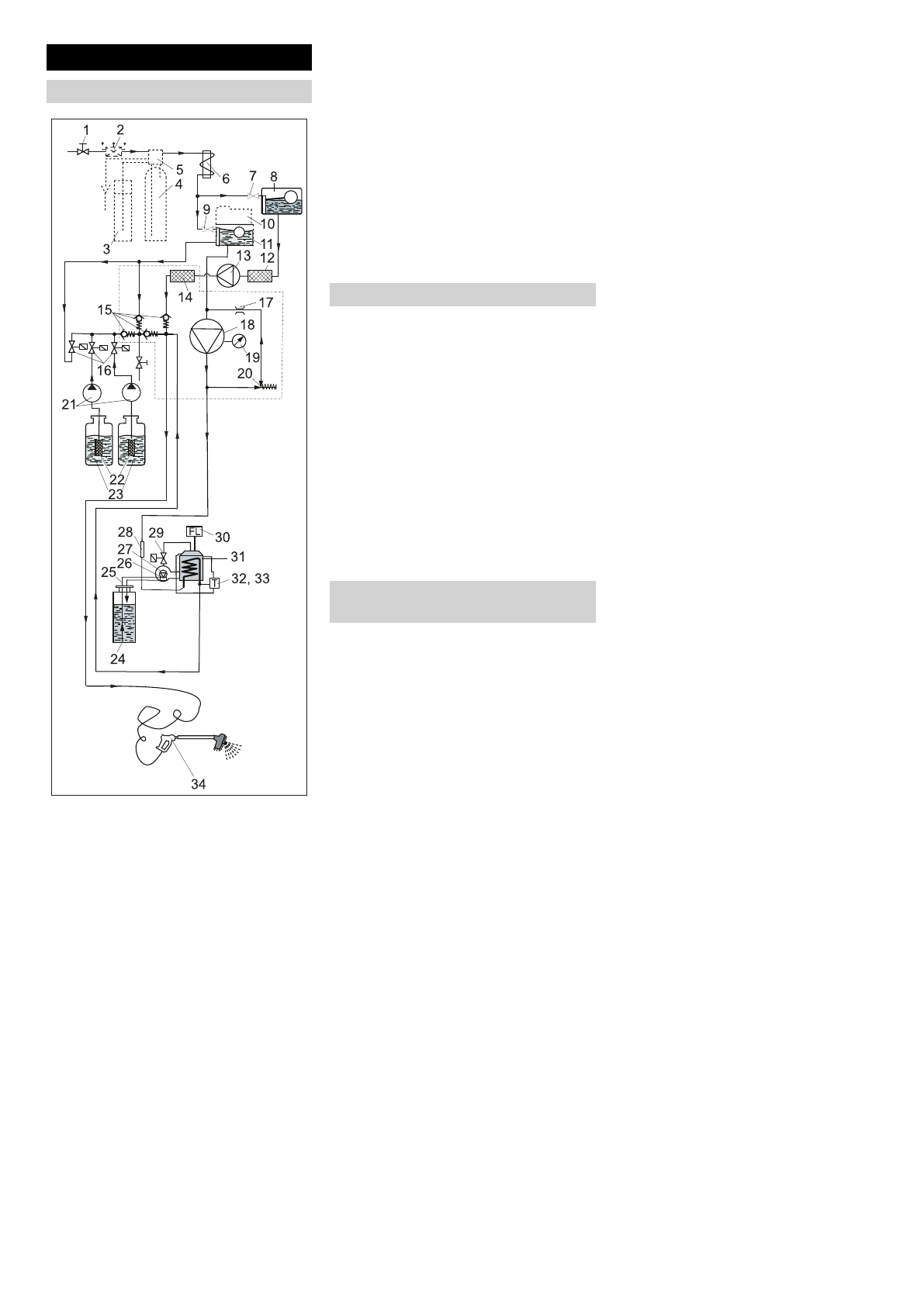
1 Vodovodní p
ř
ípojka (na míst
ě
instalace)
2 Odd
ě
lova
č
potrubí (volitelný)
3 Nádrž na s
ů
l (volitelná)
4 M
ě
ni
č
kationt
ů
(volitelný)
5
Ř
ídicí hlavice (volitelná)
6 Chladicí spirála elektromotoru
7 Plovákový ventil
8 Nádrž na prost
ř
edek proti zamrznutí s
plovákem
9 Plovákový ventil
10 Dávkova
č
zm
ě
k
č
ovací kapaliny (RM
110, volitelný)
11 Nádrž na
č
istou vodu s plovákem
12 Filtr
č
erpadla na prost
ř
edek proti
zamrznutí
13 Ob
ě
hové
č
erpadlo
14 Sítko
15 Zp
ě
tný ventil
16 Ventily na dávkování
č
isticích prost
ř
edk
ů
17 Škrticí klapka *)
18 Vysokotlaké
č
erpadlo
19 Manometr *)
20 P
ř
epoušt
ě
cí ventil *)
21 Dávkovací
č
erpadlo
22 Filtr
č
isticích prost
ř
edk
ů
23 Nádrž na
č
isticí prost
ř
edky
24 Palivová nádrž
25 Palivové potrubí
26 Ventilátor ho
ř
áku
27
Č
erpadlo paliva s obtokovým ventilem
28 Hlási
č
pr
ů
toku
29 Ventil na palivo
30 Hlída
č
plamene
31 Ho
ř
ák s pr
ů
tokovým oh
ř
íva
č
em
32 Omezova
č
teploty
33 Regulátor teploty
34 Ru
č
ní st
ř
íkací pistole
*) vestav
ě
né v hlav
ě
válce vysokotlakého
č
erpadla
V
č
isticím režimu proudí voda p
ř
es
–
Vodní p
ř
ípojka
–
M
ě
ni
č
kationt
ů
(volitelný)
–
Chladicí spirála elektromotoru
–
Vysokotlaké
č
erpadlo
–
Pr
ů
tokový oh
ř
íva
č
–
do ru
č
ní st
ř
íkací pistole.
P
ř
i nebezpe
č
í mrazu je voda vedena násle-
dujícím okruhem:
–
Nádrž na prost
ř
edek proti zamrznutí s
plovákem
–
Ob
ě
hové
č
erpadlo
–
Vysokotlaká hadice
–
Ru
č
ní st
ř
íkací pistole
–
Nádrž na prost
ř
edek proti zamrznutí s
plovákem
Když je zm
ě
k
č
ovací kapacita m
ě
ni
č
e kati-
ont
ů
z 80 % vy
č
erpána, je b
ě
hem následu-
jící noci provedena regenerace.
Když se ho
ř
ák nezapálí nebo b
ě
hem pro-
vozu plamen zhasne, hlída
č
plamene
vypne p
ř
ívod paliva.
P
ř
i uvoln
ě
ní páky ru
č
ní st
ř
íkací pistole b
ě
hem
provozu se otev
ř
e ventil okruhu a vysokotla-
ké
č
erpadlo z
ů
stává v provozu. P
ř
i op
ě
tov-
ném otev
ř
ení ru
č
ní st
ř
íkací pistole je
okamžit
ě
vytvo
ř
en vysokotlaký paprsek.
Zabra
ň
uje, aby se ho
ř
ák zapnul p
ř
i nedo-
statku vody.
P
ř
eruší elektrický obvod motoru v p
ř
ípad
ě
zkratu nebo p
ř
etížení.
P
ř
eruší elektrický obvod motoru p
ř
i p
ř
eh
ř
átí
motoru.
Regulujte teplotu vody v závislosti na
nastavení.
Vypne ho
ř
ák p
ř
i teplot
ě
vyšší než 75 °C.
Zapne okruh na ochranu proti zamrznutí p
ř
i
nebezpe
č
í mrazu (teplota pod 3 °C).
Funkce
Schéma pr
ů
toku
Funk
č
ní popis
Monitorovací a bezpe
č
nostní
za
ř
ízení
Sníma
č
tvrdosti v m
ě
ni
č
i kationt
ů
(voli-
telný)
Hlída
č
plamene
P
ř
epoušt
ě
cí ventil
Hlási
č
pr
ů
toku
Motorový jisti
č
Termostat
č
ela vinutí
Regulátor teploty
Omezova
č
teploty
Termostat proti zamrznutí
323
CS












