Магнитолы Pioneer DEH-P8600MP - инструкция пользователя по применению, эксплуатации и установке на русском языке. Мы надеемся, она поможет вам решить возникшие у вас вопросы при эксплуатации техники.
Если остались вопросы, задайте их в комментариях после инструкции.
"Загружаем инструкцию", означает, что нужно подождать пока файл загрузится и можно будет его читать онлайн. Некоторые инструкции очень большие и время их появления зависит от вашей скорости интернета.

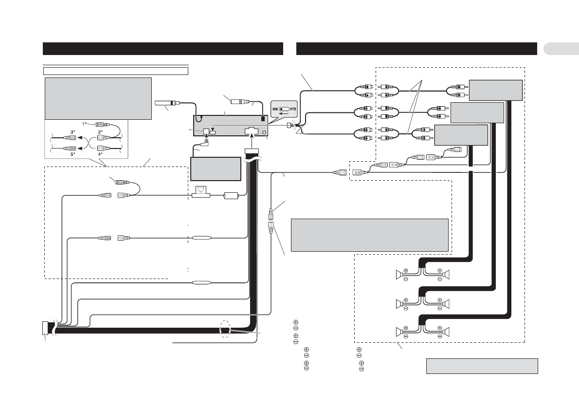
Подключение аппарата
7
Аппарат соответствует новым цветам проводов.
Примечание
В зависимости от типа автомобиля функ-
ции проводов 3* и 5* могут быть разными.
В таком случае обязательно соединяйте
2* с 5* и 4* с 3*.
Соедините провода
одинакового цвета
друг с другом.
Данный аппарат
15 см
23 см
15 см
Разъем для
антенны
Выход полосы низких
частот (
«LOW/
SUBWOOFER OUTPUT»
)
Выход полосы средних частот
(
«MID/REAR OUTPUT»
)
Выход полосы высоких частот
(
«HIGH/FRONT OUTPUT»
)
Переключатель DSP
Переключите в по-
зицию, указанную
ниже.
Разъем для подключения телефона («TEL»)
Смотрите инструкцию к гарнитуре «hands
free» тел. аппарата (продается отдельно).
Крышка (1*)
Когда разъем не использу-
ется, не снимайте крышку.
Желтый (3*)
Резервный
(или аксессуары)
Красный (5*)
Аксессуары
(или резервный)
Оранжево-белый
К клемме выключателя освещения
Черный (заземление)
На массу (к металлическому корпусу автомобиля)
Разъем стандарта ISO
Примечание
В некоторых автомобилях разъем стандарта ISO
может быть разделен на два. В таком случае подк-
лючайте к обоим разъемам.
Желто-черный
Если пользуетесь сотовым телефоном, то подключите
его при помощи провода функции «Audio Mute» [Отк-
лючение звука аудиосистемы] на сотовом телефоне.
Если не пользуетесь, оставьте провод «Audio Mute»
свободным от соединений.
Провода акустических систем
Белый:
фронтальной левой АС
Бело-черный:
фронтальной левой АС
Серый:
фронтальной правой АС
Серо-черный:
фронтальной правой АС
Зеленый:
тыловой левой АС или
сабвуфера
Черно-зеленый:
тыловой левой АС или
сабвуфера
Фиолетовый:
тыловой правой АС или
сабвуфера
Черно-фиолетовый:
тыловой правой АС или
сабвуфера
Выполните эти соединения в случае использования допол-
нительного усилителя.
АС полосы низких частот
АС полосы
низких частот
Левый канал
Правый канал
АС полосы
высоких частот
АС полосы
высоких частот
АС полосы
средних частот
АС полосы
средних частот
Распределение штыревых контактов разъема ISO будет разным в за-
висимости от типа автомобиля. Соединяйте 6* и 7*, когда штыревой
контакт 5 относится к управлению антенной. В автомобиле иного ти-
па никогда не соединяйте 6* и 7*.
Сине-белый (7*)
К разъему релейного управления автоматической антенной
(макс. 300 мА, 12 В пост. тока).
Сине-белый
К разъему управления системой на усилителе
мощности (макс. 300 мА, 12 В пост. тока).
Сине-белый (6*)
Вход шины IP-BUS (синий)
Соединительные кабели с штекерами RCA
(продаются отдельно)
Усилитель мощности
(продается отдельно)
Усилитель мощности
(продается отдельно)
Усилитель мощности
(продается отдельно)
Кабель
шины IP-BUS
Многодисковый
CD-плейер
(продается отдельно)
Разъем для кабельного дис-
танционного управления
Пожалуйста, смотрите
инструкцию к устройству кабельного дистан-
ционного управлению (продается отдельно).
Схема соединений для режима 3-полосной схемы
Красный (4*)
К клемме, управляемой ВКЛЮЧЕНИЕМ/ВЫКЛЮЧЕНИЕМ
замка зажигания (12 В пост. тока)
Желтый (2*)
К клемме, которая всегда находится под напряжением
независимо от положения замка зажигания.
Гнездо предохранителя
Резистор предохранителя
Резистор предохранителя
Дистанционное управления системой
15 см
Для подключения АС полосы низких частот не-
обходим внешний усилитель.
Содержание
- 3 Переключение режима настройки процессора цифрового звука (DSP); Установка аппарата
- 4 Монтажные узлы «Front»/«Rear» стандарта DIN; Установка с использованием; Задний монтажный узел стандарта DIN
- 5 Прикрепление передней панели; Подключение аппарата
- 6 Схема соединений для стандартного режима
- 7 Схема соединений для режима 3-полосной схемы
- 8 Прежде чем Вы приступите к эксплуатации аппарата
- 9 О файлах формата WMA; ПРЕДУПРЕЖДЕНИЕ; Перезагрузка микропроцессора; О демонстрационных режимах; Инверсный режим
- 10 Эксплуатация пульта дистанционного управления и уход за ним; Установка батарейки
- 11 Средства управления; Головной блок
- 12 Начальные операции; Загрузка диска
- 13 Защита аппарата от кражи; Снятие передней панели
- 14 Тюнер; Прослушивание радиопередач
- 15 Сохранение и вызов из памяти частот настройки на радиостанции
- 17 Прием дорожно-транспортных сообщений
- 18 Использование функций «PTY» [Код типа программы]; Поиск радиостанции системы RDS по коду PTY; Пользование радиотекстом; Процедура вывода радиотекста на дисплей
- 19 Встроенный CD-плейер; Список кодов PTY
- 22 Дисплейное отображение текстовых записей на дисках CD TEXT
- 23 Прямой выбор трека в текущей папке
- 26 Использование функций сжатия и «BMX»; При воспроизведении диска с файлами MP3/WMA
- 27 Многодисковый CD-плейер; Прокрутка текстовых данных на дисплее
- 28 Прямой выбор трека
- 29 Воспроизведение треков в случайном порядке
- 30 Проигрывание треков из Вашего списка ITS-воспроизведения; Использование функций названий дисков; Ввод названий дисков
- 31 Выбор дисков из списка названий дисков; Использование функций CD TEXT
- 32 Выбор треков из списка названий треков; Использование функций сжатия
- 33 Прием выпусков дорожно-транспортных сообщений
- 34 Прием выпусков новостей; Включение/выключение режима отслеживания радиосервиса; Сохранение и вызов динамической метки из памяти
- 39 Звуковые настройки; Режимы работы; Маркировки режимов работы; Режим 3-полосной схемы; У п р о щ е н н а я н а с т р о й к а з в у к а; Д о п о л н и т е л ь н ы е ф у н к ц и и
- 40 Введение в звуковые настройки
- 41 Использование настройки баланса; Настройка синхронизации по времени
- 42 О функции частотных контуров
- 43 Отключение звука акустической системы (фильтра)
- 44 Использование выхода канала сабвуфера; Регулирование настроек сабвуфера; Использование фильтра высоких частот; Отключение звука акустических систем (фильтров)
- 45 Настройка ФВЧ для фронтальных АС; Использование автоматического эквалайзера
- 46 Вызов профилей эквалайзера из памяти
- 47 Использование звукового режима BBE
- 48 Функция «Auto TA and EQ» [Автоматическая синхронизация; Перед выполнением операций функции «Auto TA and EQ»; Выполнение операций функции «Auto TA and EQ»
- 49 Исходные настройки
- 52 Использование инверсного режима; Выбор входа «AUX» в качестве источника
- 53 Прочие функции; Использование функций отключения/ослабления звука при теле-; Функция отключения/ослабления звука при телефонном разговоре
- 54 Перезапись развлекательных дисплейных заставок; Пояснение сообщений об ошибках встроенного CD-плейера; Пояснение сообщений об ошибках
- 55 Дополнительная информация; Пояснение сообщений об ошибках в процессе перезаписи; Файлы формата MP3, WMA и WAV
- 56 Дополнительная информация о файлах MP3; Дополнительная информация о файлах WMA; Дополнительная информация о файлах WAV
- 57 Таблица записи величин настройки DSP; Стандартный режим; Профили эквалайзера
- 58 Технические термины
- 59 Общие характеристики