Магнитолы Pioneer DEH-P8600MP - инструкция пользователя по применению, эксплуатации и установке на русском языке. Мы надеемся, она поможет вам решить возникшие у вас вопросы при эксплуатации техники.
Если остались вопросы, задайте их в комментариях после инструкции.
"Загружаем инструкцию", означает, что нужно подождать пока файл загрузится и можно будет его читать онлайн. Некоторые инструкции очень большие и время их появления зависит от вашей скорости интернета.

6
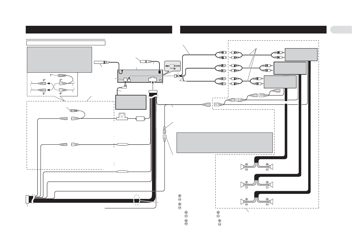
Подключение аппарата
Аппарат соответствует новым цветам проводов.
Примечание
В зависимости от типа автомобиля функ-
ции проводов 3* и 5* могут быть разными.
В таком случае обязательно соединяйте
2* с 5* и 4* с 3*.
Соедините провода одинако-
вого цвета друг с другом.
Данный аппарат
15 см
23 см
15 см
Разъем для
антенны
Выход канала сабвуфера
(
«LOW/
SUBWOOFER OUTPUT»
)
Выход тылового канала
(
«MID/REAR OUTPUT»
)
Выход фронтального канала
(
«HIGH/FRONT OUTPUT»
)
Переключатель DSP
Переключите в по-
зицию, указанную
ниже.
Разъем для подключения телефона («TEL»)
Смотрите инструкцию к гарнитуре «hands
free» тел. аппарата (продается отдельно).
Крышка (1*)
Когда разъем не использу-
ется, не снимайте крышку.
Желтый (3*)
Резервный
(или аксессуары)
Красный (5*)
Аксессуары
(или резервный)
Оранжево-белый
К клемме выключателя освещения
Черный (заземление)
На массу (к металлическому корпусу автомобиля)
Разъем стандарта ISO
Примечание
В некоторых автомобилях разъем стандарта ISO
может быть разделен на два. В таком случае подк-
лючайте к обоим разъемам.
Желто-черный
Если пользуетесь сотовым телефоном, то подключите
его при помощи провода функции «Audio Mute» [Отк-
лючение звука аудиосистемы] на сотовом телефоне.
Если не пользуетесь, оставьте провод «Audio Mute»
свободным от соединений.
Провода акустических систем
Белый:
фронтальной левой АС
Бело-черный:
фронтальной левой АС
Серый:
фронтальной правой АС
Серо-черный:
фронтальной правой АС
Зеленый:
тыловой левой АС или
сабвуфера
Черно-зеленый:
тыловой левой АС или
сабвуфера
Фиолетовый:
тыловой правой АС или
сабвуфера
Черно-фиолетовый:
тыловой правой АС или
сабвуфера
Выполните эти соединения в случае использования допол-
нительного усилителя.
Сабвуфер
Сабвуфер
Левый канал
Правый канал
Фронтальная АС
Тыловая АС
Фронтальная АС
Тыловая АС
Распределение штыревых контактов разъема ISO будет разным в за-
висимости от типа автомобиля. Соединяйте 6* и 7*, когда штыревой
контакт 5 относится к управлению антенной. В автомобиле иного ти-
па никогда не соединяйте 6* и 7*.
Сине-белый (7*)
К разъему релейного управления автоматической антенной
(макс. 300 мА, 12 В пост. тока).
Сине-белый
К разъему управления системой на усилителе
мощности (макс. 300 мА, 12 В пост. тока).
Сине-белый (6*)
Вход шины IP-BUS (синий)
Соединительные кабели с штекерами RCA
(продаются отдельно)
Усилитель мощности
(продается отдельно)
Усилитель мощности
(продается отдельно)
Усилитель мощности
(продается отдельно)
Кабель
шины IP-BUS
Многодисковый
CD-плейер
(продается отдельно)
Разъем для кабельного дис-
танционного управления
Пожалуйста, смотрите
инструкцию к устройству кабельного дистан-
ционного управлению (продается отдельно).
Схема соединений для стандартного режима
Красный (4*)
К клемме, управляемой ВКЛЮЧЕНИЕМ/ВЫКЛЮЧЕНИЕМ
замка зажигания (12 В пост. тока)
Желтый (2*)
К клемме, которая всегда находится под напряжением
независимо от положения замка зажигания.
Гнездо предохранителя
Резистор предохранителя
Резистор предохранителя
Дистанционное управления системой
15 см
Содержание
- 3 Переключение режима настройки процессора цифрового звука (DSP); Установка аппарата
- 4 Монтажные узлы «Front»/«Rear» стандарта DIN; Установка с использованием; Задний монтажный узел стандарта DIN
- 5 Прикрепление передней панели; Подключение аппарата
- 6 Схема соединений для стандартного режима
- 7 Схема соединений для режима 3-полосной схемы
- 8 Прежде чем Вы приступите к эксплуатации аппарата
- 9 О файлах формата WMA; ПРЕДУПРЕЖДЕНИЕ; Перезагрузка микропроцессора; О демонстрационных режимах; Инверсный режим
- 10 Эксплуатация пульта дистанционного управления и уход за ним; Установка батарейки
- 11 Средства управления; Головной блок
- 12 Начальные операции; Загрузка диска
- 13 Защита аппарата от кражи; Снятие передней панели
- 14 Тюнер; Прослушивание радиопередач
- 15 Сохранение и вызов из памяти частот настройки на радиостанции
- 17 Прием дорожно-транспортных сообщений
- 18 Использование функций «PTY» [Код типа программы]; Поиск радиостанции системы RDS по коду PTY; Пользование радиотекстом; Процедура вывода радиотекста на дисплей
- 19 Встроенный CD-плейер; Список кодов PTY
- 22 Дисплейное отображение текстовых записей на дисках CD TEXT
- 23 Прямой выбор трека в текущей папке
- 26 Использование функций сжатия и «BMX»; При воспроизведении диска с файлами MP3/WMA
- 27 Многодисковый CD-плейер; Прокрутка текстовых данных на дисплее
- 28 Прямой выбор трека
- 29 Воспроизведение треков в случайном порядке
- 30 Проигрывание треков из Вашего списка ITS-воспроизведения; Использование функций названий дисков; Ввод названий дисков
- 31 Выбор дисков из списка названий дисков; Использование функций CD TEXT
- 32 Выбор треков из списка названий треков; Использование функций сжатия
- 33 Прием выпусков дорожно-транспортных сообщений
- 34 Прием выпусков новостей; Включение/выключение режима отслеживания радиосервиса; Сохранение и вызов динамической метки из памяти
- 39 Звуковые настройки; Режимы работы; Маркировки режимов работы; Режим 3-полосной схемы; У п р о щ е н н а я н а с т р о й к а з в у к а; Д о п о л н и т е л ь н ы е ф у н к ц и и
- 40 Введение в звуковые настройки
- 41 Использование настройки баланса; Настройка синхронизации по времени
- 42 О функции частотных контуров
- 43 Отключение звука акустической системы (фильтра)
- 44 Использование выхода канала сабвуфера; Регулирование настроек сабвуфера; Использование фильтра высоких частот; Отключение звука акустических систем (фильтров)
- 45 Настройка ФВЧ для фронтальных АС; Использование автоматического эквалайзера
- 46 Вызов профилей эквалайзера из памяти
- 47 Использование звукового режима BBE
- 48 Функция «Auto TA and EQ» [Автоматическая синхронизация; Перед выполнением операций функции «Auto TA and EQ»; Выполнение операций функции «Auto TA and EQ»
- 49 Исходные настройки
- 52 Использование инверсного режима; Выбор входа «AUX» в качестве источника
- 53 Прочие функции; Использование функций отключения/ослабления звука при теле-; Функция отключения/ослабления звука при телефонном разговоре
- 54 Перезапись развлекательных дисплейных заставок; Пояснение сообщений об ошибках встроенного CD-плейера; Пояснение сообщений об ошибках
- 55 Дополнительная информация; Пояснение сообщений об ошибках в процессе перезаписи; Файлы формата MP3, WMA и WAV
- 56 Дополнительная информация о файлах MP3; Дополнительная информация о файлах WMA; Дополнительная информация о файлах WAV
- 57 Таблица записи величин настройки DSP; Стандартный режим; Профили эквалайзера
- 58 Технические термины
- 59 Общие характеристики