Магнитолы Pioneer AVH-X7500BT - инструкция пользователя по применению, эксплуатации и установке на русском языке. Мы надеемся, она поможет вам решить возникшие у вас вопросы при эксплуатации техники.
Если остались вопросы, задайте их в комментариях после инструкции.
"Загружаем инструкцию", означает, что нужно подождать пока файл загрузится и можно будет его читать онлайн. Некоторые инструкции очень большие и время их появления зависит от вашей скорости интернета.

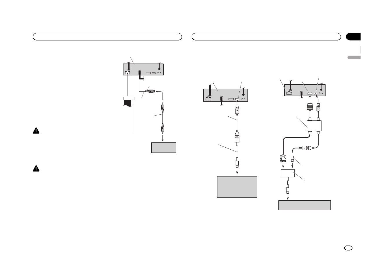
При подключении камеры
заднего обзора
Когда рычаг переключения передач находит
-
ся в положении заднего хода
(R),
экран авто
-
матически переключается на изображение с
камеры заднего обзора
.
В меню системы не
-
обходимо выбрать правильные настройки
Полярность камеры
.
Подробнее о настрой
-
ках см
.
в разделе
Переключить на изображение с камеры
можно также с помощью сенсорной клавиши
.
Подробную информацию см
.
в разделе
пользование изображения с камеры заднего
обзора
ПРЕДУПРЕЖДЕНИЕ
ИСПОЛЬЗОВАТЬ ВХОД ТОЛЬКО ДЛЯ
КАМЕР ЗАДНЕГО ОБЗОРА
,
ПЕРЕДАЮ
-
ЩИХ ЗЕРКАЛЬНОЕ ИЗОБРАЖЕНИЕ
.
В
ПРОТИВНОМ СЛУЧАЕ ВОЗМОЖНО ПОЛУ
-
ЧЕНИЕ ТРАВМЫ ИЛИ ПОВРЕЖДЕНИЕ
ОБОРУДОВАНИЯ
.
ВНИМАНИЕ
!
Необходимо использовать камеру
,
пе
-
редающую зеркальное изображение
.
!
Изображение с камеры может быть зер
-
кальным
.
!
Камера заднего обзора позволяет сле
-
дить за прицепом
,
а также контролиро
-
вать положение автомобиля при парковке
задним ходом
.
Запрещается использова
-
ние камеры в развлекательных целях
.
!
Объекты
,
видимые на дисплее
,
могут
фактически быть ближе или дальше
,
чем
кажется
.
Данное устройство
Вход камеры заднего обзора
(REAR VIEW CAMERA IN)
13 см
RCA кабель
(продается
отдельно)
К видео выходу
Камера заднего обзора
(продается отдельно)
Фиолетовый/белый
Из двух проводов, подключенных к
фонарю заднего хода, используйте
тот, на котором изменяется
напряжение при переключении
рычага коробки передач в
положение REVERSE (R)
(Задний ход). Такое подключение
позволяет устройству
воспринимать, в каком
направлении движется автомобиль:
назад или вперед.
iPod
с разъемом
Lightning
При подключении с помощью
кабеля
Lightning-USB
Данное
устройство
Вход
USB/iPod
USB-кабель
(поставляется с данным
устройством)
Подключите к устройству
USB, которое приобретается
отдельно.
Кабельный переходник
Lightning to USB
(поставляется с iPod/iPhone)
iPod с разъемом lightning
(приобретается отдельно)
При подключении с помощью
кабеля
CD-IV202AV (
продается
отдельно
)
(*1)
За информацией о подсоединении отдельно
приобретаемого кабельного переходника
VGA/USB (CD-IV202AV ), обращайтесь к
руководству по использованию переходника
VGA/USB.
Адаптер Lightning to VGA (
изделие Apple Inc.) (
приобретается отдельно)
Кабельный переходник
VGA/USB (*1) (приобретается
отдельно)
Данное
устройство
Вход RGB
Вход USB/iPod
iPod с разъемом lightning
(приобретается отдельно)
Кабельный переходник
Lightning to USB
(поставляется с iPod/iPhone)
Ру
сский
Подключение
49
Раздел
Подключение
Ru
23
Содержание
- 3 c d e; Do not use unauthorized products.; After installation of this unit, turn the
- 4 Tuner; Basic operations; Note; Using preset tuning buttons; When you find a station that you want; Switching the RDS display; Press; Using PTY functions; Operating this unit
- 5 Function settings; and press to select FUNCTION.; Displaying text information; English
- 6 Audio adjustments; Important
- 7 Using an AUX source; Sound muting; This unit; Installation
- 8 Power cord; Insert the mounting sleeve into the dash-
- 9 Removing the unit; Removing the front panel to; Troubleshooting; Error messages; Additional information
- 10 Handling guidelines; Discs and player
- 11 Sequence of audio files
- 12 Put those files into a folder.; Russian character chart; iTunes; Specifications
- 14 Nous vous remercions; APPAREIL À LASER DE CLASSE 1; PRÉCAUTION; DEMO
- 15 Après avoir installé l
- 16 Remarque; Opérations de base
- 17 Utilisation des touches de présélection; Changement de l; Utilisation des fonctions PTY; Réglages des fonctions; Français; Utilisation de l
- 18 Utilisation avancée à l; Réglages sonores
- 22 Montage avant/arrière DIN; Montage frontal DIN; Retrait de la face
- 23 Dépannage; Messages d; entretien agréé par Pioneer le plus; Informations complémentaires
- 24 Conseils sur la manipulation; Disques et lecteur
- 25 Séquence des fichiers audio; utilisateur ne peut pas affecter; La séquence de sélection des dossiers ou d
- 26 ne comporte pas de licence ni n; WMA; autres
- 28 PRODOTTO LASER DI CLASSE 1; ATTENZIONE
- 29 Italiano
- 30 Funzionamento di base; Nota
- 31 Uso dei tasti di preselezione sintonia; Quando viene individuata una stazione; Scorrimento del display RDS; Premere; Uso delle funzioni PTY; Impostazioni delle funzioni; opzione di; Funzionamento dell
- 32 elenco dei nomi
- 35 Importante; Installazione; Installazione
- 36 Montaggio DIN anteriore/posteriore; Montaggio DIN anteriore; Rimozione del fronta-
- 37 Informazioni supplementari
- 38 Linee guida per l; Dischi e lettori
- 39 utente non può assegnare i
- 40 Inserire tali file in una cartella.; Tabella dei caratteri cirillici; Dati tecnici
- 42 Gracias; PRODUCTO LASER CLASE 1; PRECAUCIÓN; Evite la exposición a la humedad.
- 43 Unidad principal; No utilice productos no autorizados.; Indicaciones del display; Menú de configuración; Una vez instalada la unidad, gire la llave; Utilización de esta unidad
- 44 Sintonizador; Funcionamiento básico
- 45 Cambio de la visualización RDS; Pulse; Uso de las funciones PTY; Ajustes de funciones; menú y pulse para seleccionar FUNCTION.
- 46 Ajustes de audio; menú y pulse para seleccionar AUDIO.
- 47 Ajustes iniciales; Uso de una fuente AUX; Silenciamiento del sonido; El sonido se silencia automáticamente cuando:
- 48 Conexiones; Esta unidad; Instalación
- 49 Montaje delantero/posterior de DIN; Montaje delantero DIN; Inserte el manguito de montaje en el sal-
- 50 Montaje trasero DIN; Determine la posición correcta, de modo; Extracción de la unidad; Retire el anillo de guarnición.; Inserte en ambos lados de la unidad las; Retirada y colocación del panel delantero; Colocación del panel delantero; Solución de problemas; Mensajes de error; Información adicional
- 51 Español
- 52 Pautas para el manejo; Discos y reproductor; DualDisc; WAV
- 53 Secuencia de archivos de audio; Disco; Coloque esos archivos en una carpeta.; Tabla de caracteres rusos
- 54 Especificaciones
- 56 Zu diesem Gerät; LASER KLASSE 1; VORSICHT; Zu dieser Anleitung; Im Störungsfall; Bevor Sie beginnen
- 57 Hauptgerät; Drehen Sie nach der Installation des Ge-; Bedienung des Geräts
- 58 Wichtig; Hinweis; Hinweis
- 59 Verwendung der Stationstasten; Zum Speichern eines abgestimmten Sen-; Umschalten der RDS-Anzeige; Drücken Sie; Funktionseinstellungen; Deutsch
- 60 Anzeigen von Textinformationen
- 61 Grundeinstellungen
- 62 Abschalten des Tons; Der Ton wird abgeschaltet, im Display erscheint; Anschlüsse
- 64 Entfernen des Geräts; Entfernen der Frontplatte zum Schutz vor
- 65 Zusätzliche Informationen
- 67 DualDiscs












