Магнитолы Pioneer AVH-X7500BT - инструкция пользователя по применению, эксплуатации и установке на русском языке. Мы надеемся, она поможет вам решить возникшие у вас вопросы при эксплуатации техники.
Если остались вопросы, задайте их в комментариях после инструкции.
"Загружаем инструкцию", означает, что нужно подождать пока файл загрузится и можно будет его читать онлайн. Некоторые инструкции очень большие и время их появления зависит от вашей скорости интернета.

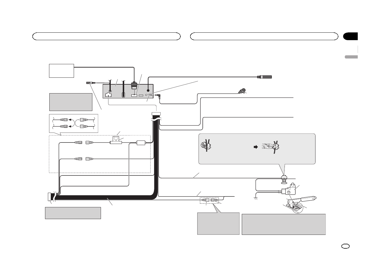
Подключение шнура питания
1*
3*
2*
4*
Вход антенны
Возможно
подсоединение
навигационного
устройства (AVIC-F250
(продается отдельно)).
Пожалуйста, обратитесь к вашему
дилеру, чтобы справиться о
навигационном устройстве, которое
может быть подсоединено.
26-штырьковый кабель (Поставляется с навигационной системой)
Вставьте 26-штырьковый кабель в
направлении, указанном на рисунке.
4 м
Микрофон
Вход микрофона
Монтажный дистанционный ввод
Может быть подключен жестко-смонтированный адаптер дистанционного
управления (продается отдельно).
Фиолетовый/белый
Из двух проводов, подключенных к фонарю заднего хода, используйте тот, на котором
изменяется напряжение при переключении рычага коробки передач в положение
REVERSE (R) (Задний ход). Такое подключение позволяет устройству воспринимать, в
каком направлении движется автомобиль: назад или вперед.
Желтый/черный
Если используется оборудование, имеющее функцию приглушения звука, данный
провод необходимо подсоединить к клемме Audio Mute данного устройства. В
противном случае необходимо проследить за тем, чтобы данный провод не
контактировал с любыми другими разъемами.
Способ подключения
1. Зажмите провод.
2. Плотно обожмите
острогубцами.
Примечание:
• Положение переключателя стояночного тормоза зависит от модели автомобиля. За более
подробной информацией, обращайтесь к инструкции по эксплуатации автомобиля или к дилеру.
Светло-зеленый
Используется для индикации состояния стояночного тормоза. Эти
провода должны подключаться к стороне питания переключателя
стояночного тормоза.
Синий/белый
Подключите к клемме системы контроля
усилителя мощности (макс. 300 мА 12 В пост. ток).
Сторона
заземления
Сторона
электропитания
Переключатель
стояночного
тормоза
Синий/белый (6*)
Подключите к клемме управления реле
автомобильной антенны (макс. 300 мА 12 В пост. ток).
Синий/белый
(5*)
Примечания:
• Измените исходные настройки данного устройства (См. Руководство по
эксплуатации). Низкочастотный динамик данного устройства обеспечивает
монофонический выходной сигнал.
• Когда используете низкочастотный динамик 70 Вт (2
Ω
), убедитесь, что
соединились с Фиолетовым и Фиолетовым/черным проводами данного
устройства. Не подсоединяйте ничего к Зеленому и Зеленому/черному проводам.
Расположение штекера разъема
ISO на различных автомобилях
может отличаться. Если штекер 5
предназначен для управления
антенной, подсоедините 5* к 6*. На
других автомобилях подключать 5* к
6* запрещается.
Вход RGB
Соедините провода одинакового
цвета друг с другом.
Гнездо AUX (3,5 ø)
(
AUX IN
)
Для подсоединения дополнительного
устройства используйте кабель с мини
штекером.
Данное устройство
Предохранитель
(10А)
Примечание:
В зависимости от типа автомобиля
функции 2* и 4* могут быть
различными. В этом случае,
убедитесь, что 1* подключили к 4* и
3* к 2*.
Желтый (2*)
Разрывный (или
вспомогательный)
Желтый (1*)
Подключите к клемме постоянно
подающей 12 В.
Красный (4*)
Вспомогательный
(или разрывный)
Красный (3*)
Подключите к клемме,
контролируемой замком зажигания
(12 В пост. ток).
Черный (заземление на массу)
Подключите к чистому, неокрашенному металлическому участку.
Оранжевый/белый
Подключить к клемме выключателя освещения.
Провода динамиков
Белый: Передний
левый
Белый/черный: Передний
левый
Серый: Передний
правый
Серый/черный: Передний
правый
Зеленый: Задний
левый
или низкочастотный динамик
Зеленый/черный: Задний
левый
или низкочастотный динамик
Фиолетовый: Задний
правый
или низкочастотный динамик
Фиолетовый/черный: Задний правый
или низкочастотный динамик
Примечание:
В некоторых автомобилях ISO разъем может быть
разделен на два. В этом случае убедитесь, что
подключили оба разъема.
ISO разъем
17 cм
Ру
сский
Подключение
47
Раздел
Подключение
Ru
23
Содержание
- 3 c d e; Do not use unauthorized products.; After installation of this unit, turn the
- 4 Tuner; Basic operations; Note; Using preset tuning buttons; When you find a station that you want; Switching the RDS display; Press; Using PTY functions; Operating this unit
- 5 Function settings; and press to select FUNCTION.; Displaying text information; English
- 6 Audio adjustments; Important
- 7 Using an AUX source; Sound muting; This unit; Installation
- 8 Power cord; Insert the mounting sleeve into the dash-
- 9 Removing the unit; Removing the front panel to; Troubleshooting; Error messages; Additional information
- 10 Handling guidelines; Discs and player
- 11 Sequence of audio files
- 12 Put those files into a folder.; Russian character chart; iTunes; Specifications
- 14 Nous vous remercions; APPAREIL À LASER DE CLASSE 1; PRÉCAUTION; DEMO
- 15 Après avoir installé l
- 16 Remarque; Opérations de base
- 17 Utilisation des touches de présélection; Changement de l; Utilisation des fonctions PTY; Réglages des fonctions; Français; Utilisation de l
- 18 Utilisation avancée à l; Réglages sonores
- 22 Montage avant/arrière DIN; Montage frontal DIN; Retrait de la face
- 23 Dépannage; Messages d; entretien agréé par Pioneer le plus; Informations complémentaires
- 24 Conseils sur la manipulation; Disques et lecteur
- 25 Séquence des fichiers audio; utilisateur ne peut pas affecter; La séquence de sélection des dossiers ou d
- 26 ne comporte pas de licence ni n; WMA; autres
- 28 PRODOTTO LASER DI CLASSE 1; ATTENZIONE
- 29 Italiano
- 30 Funzionamento di base; Nota
- 31 Uso dei tasti di preselezione sintonia; Quando viene individuata una stazione; Scorrimento del display RDS; Premere; Uso delle funzioni PTY; Impostazioni delle funzioni; opzione di; Funzionamento dell
- 32 elenco dei nomi
- 35 Importante; Installazione; Installazione
- 36 Montaggio DIN anteriore/posteriore; Montaggio DIN anteriore; Rimozione del fronta-
- 37 Informazioni supplementari
- 38 Linee guida per l; Dischi e lettori
- 39 utente non può assegnare i
- 40 Inserire tali file in una cartella.; Tabella dei caratteri cirillici; Dati tecnici
- 42 Gracias; PRODUCTO LASER CLASE 1; PRECAUCIÓN; Evite la exposición a la humedad.
- 43 Unidad principal; No utilice productos no autorizados.; Indicaciones del display; Menú de configuración; Una vez instalada la unidad, gire la llave; Utilización de esta unidad
- 44 Sintonizador; Funcionamiento básico
- 45 Cambio de la visualización RDS; Pulse; Uso de las funciones PTY; Ajustes de funciones; menú y pulse para seleccionar FUNCTION.
- 46 Ajustes de audio; menú y pulse para seleccionar AUDIO.
- 47 Ajustes iniciales; Uso de una fuente AUX; Silenciamiento del sonido; El sonido se silencia automáticamente cuando:
- 48 Conexiones; Esta unidad; Instalación
- 49 Montaje delantero/posterior de DIN; Montaje delantero DIN; Inserte el manguito de montaje en el sal-
- 50 Montaje trasero DIN; Determine la posición correcta, de modo; Extracción de la unidad; Retire el anillo de guarnición.; Inserte en ambos lados de la unidad las; Retirada y colocación del panel delantero; Colocación del panel delantero; Solución de problemas; Mensajes de error; Información adicional
- 51 Español
- 52 Pautas para el manejo; Discos y reproductor; DualDisc; WAV
- 53 Secuencia de archivos de audio; Disco; Coloque esos archivos en una carpeta.; Tabla de caracteres rusos
- 54 Especificaciones
- 56 Zu diesem Gerät; LASER KLASSE 1; VORSICHT; Zu dieser Anleitung; Im Störungsfall; Bevor Sie beginnen
- 57 Hauptgerät; Drehen Sie nach der Installation des Ge-; Bedienung des Geräts
- 58 Wichtig; Hinweis; Hinweis
- 59 Verwendung der Stationstasten; Zum Speichern eines abgestimmten Sen-; Umschalten der RDS-Anzeige; Drücken Sie; Funktionseinstellungen; Deutsch
- 60 Anzeigen von Textinformationen
- 61 Grundeinstellungen
- 62 Abschalten des Tons; Der Ton wird abgeschaltet, im Display erscheint; Anschlüsse
- 64 Entfernen des Geräts; Entfernen der Frontplatte zum Schutz vor
- 65 Zusätzliche Informationen
- 67 DualDiscs












