Магнитолы Pioneer AVH-3700DVD - инструкция пользователя по применению, эксплуатации и установке на русском языке. Мы надеемся, она поможет вам решить возникшие у вас вопросы при эксплуатации техники.
Если остались вопросы, задайте их в комментариях после инструкции.
"Загружаем инструкцию", означает, что нужно подождать пока файл загрузится и можно будет его читать онлайн. Некоторые инструкции очень большие и время их появления зависит от вашей скорости интернета.

20
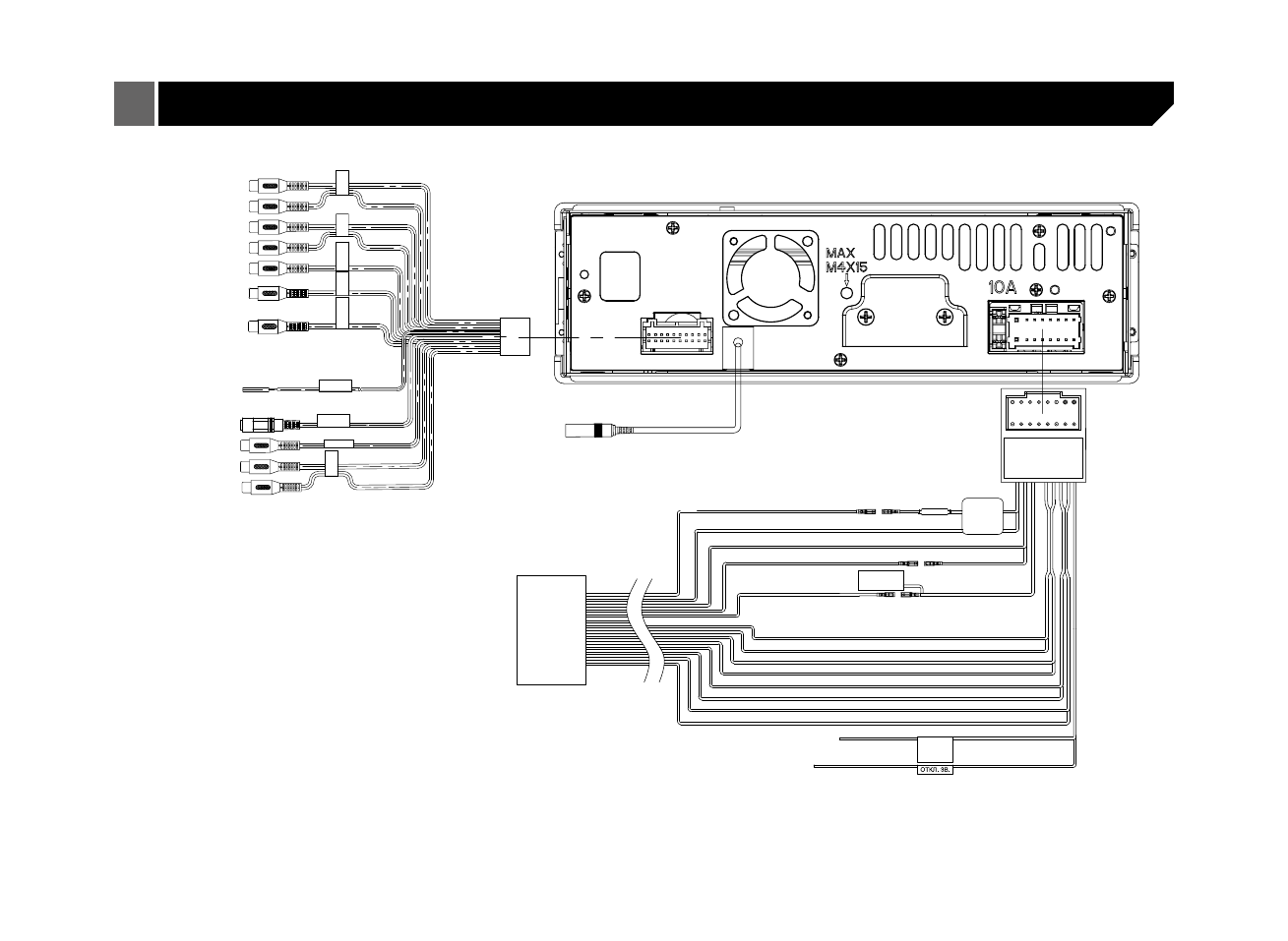
ПЕРЕДНИЙ ВЫВОД
П
ЕРЕД
НИ
Й
ВЫ
ВО
Д
БЕЛЫЙ
БЕЛЫЙ
КРАСНЫЙ
КРАСНЫЙ
ГОЛУБОЙ
ЖЕЛТЫЙ
ЖЕЛТЫЙ
ЖЕЛТЫЙ
КРАСНЫЙ
БЕЛЫЙ
ЧЕРНЫЙ
ЗАДНИЙ ВЫВОД
ЗА
Д
НИ
Й
ВЫ
ВО
Д
ВЫХОД ЗАДНЕГО
МОНИТОРА
ВЫ
ХО
Д
ЗА
Д
НЕГ
О
МОНИ
ТОР
А
ВХОД КАМЕРЫ
ЗАДНЕГО ОБЗОРА
ВХ
О
Д
К
АМЕРЫ
ЗА
Д
НЕГ
О
О
БЗО
РА
СТОЯНОЧНЫЙ ТОРМОЗ
СТОЯНОЧНЫЙ
ТОРМОЗ
ВХОД ПРОВОДНОГО
ПУЛЬТА ДУ
ВХОД
ПРОВОДНОГО
ПУЛЬТА ДУ
ВИДЕОВХОД
ВИДЕОВХОД
АУДИОВХОД
АУ
Д
И
ОВ
ХО
Д
СВЕТЛО-ЗЕЛЕНЫЙ
ВЫХОД САБВУФЕРА
ВЫ
ХО
Д
С
АБ
ВУ
Ф
ЕР
А
ЧЕРНЫЙ
АНТЕННА
АККУМУЛЯТОР(+)
ЗАЗЕМЛЕНИЕ(-)
ПОДСВЕТКА
ACC
ПИТАНИЕ
ЖЕЛТЫЙ
ПРЕДОХРАНИТЕЛЬ
10 А
КОРПУС
КАТУШКИ
ИНДУКТИВНОСТИ
ПИТАНИЕ,
16-КОНТАКТНЫЙ
Гнездо
Гнездо
Гнездо
Штекер
Штекер
Штекер
ЧЕРНЫЙ
Красный
Оранжевый с белой полосой
Голубой с белой полосой
ПП+
ПП-
ЗП-
ЗП+
ПЛ+
ПЛ-
ЗЛ-
ЗЛ+
ПУЛЬТ ДУ
СИСТЕМЫ
Серый
Серый с черной полосой
Белый с черной полосой
Желтый с черной полосой
Зеленый с черной полосой
БЕЛАЯ МАРКИРОВКА НА ФИОЛЕТОВОМ ФОНЕ
ЧЕРНАЯ МАРКИРОВКА НА ФИОЛЕТОВОМ ФОНЕой
ФИОЛЕТОВЫЙ
Белый
Зеленый
ЗАДНИЙ ХОД
ВХОД
СИГНАЛА
ЗАДНЕГО
ХОДА
ПРИГЛУШ.ТЕЛ.
Разъем ISO
Подключение