Магнитолы Panasonic CQ-DF403W - инструкция пользователя по применению, эксплуатации и установке на русском языке. Мы надеемся, она поможет вам решить возникшие у вас вопросы при эксплуатации техники.
Если остались вопросы, задайте их в комментариях после инструкции.
"Загружаем инструкцию", означает, что нужно подождать пока файл загрузится и можно будет его читать онлайн. Некоторые инструкции очень большие и время их появления зависит от вашей скорости интернета.

35
íÂıÌ˘ÂÒÍË ı‡‡ÍÚÂËÒÚËÍË
34
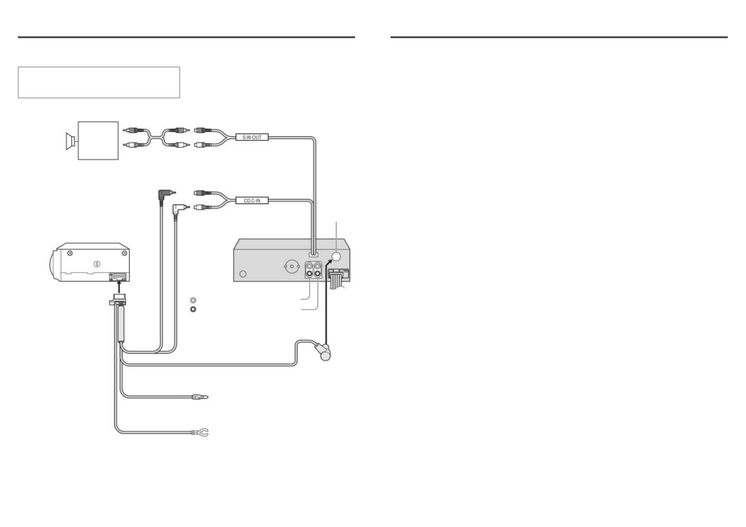
èÓ‰Íβ˜ÂÌË ˝ÎÂÍÚ˘ÂÒÍËı ÔÓ‚Ó‰Ó‚
(ÔÓ‰ÓÎÊÂÌËÂ)
7
ìÒӂ¯ÂÌÒÚ‚Ó‚‡ÌË ÒËÒÚÂÏ˚
èËÏ ÍÓÏ·Ë̇ˆËË
•
CD-˜ÂÈ̉Ê (CX-DP880, ÓÔˆËÓÌÌ˚È)
•
ëÚÂÂÓÙÓÌ˘ÂÒÍËÈ ÛÒËÎËÚÂθ ÏÓ˘ÌÓÒÚË (ÓÔˆËÓÌÌ˚È)
èËϘ‡ÌËÂ:
•
óÚÓ·˚ Ô‡‚ËθÌÓ ÔÓ‰ÒÓ‰ËÌËÚ¸ ÔÓ‚Ó‰‡, ‚ÌËχÚÂθÌÓ
ÔÓ˜ÚËÚ ËÌÒÚÛ͈ËË ÔÓ ˝ÍÒÔÎÛ‡Ú‡ˆËË ÔÓ‰Íβ˜‡ÂÏ˚ı
ÛÒÚÓÈÒÚ‚.
뇷‚ÛÙÂ
ëÚÂÂÓÙÓÌË-
˜ÂÒÍËÈ ÛÒËÎË-
ÚÂθ ÏÓ˘ÌÓÒ-
ÚË (ÏÓÒÚÓ‚ÓÂ
ÒÓ‰ËÌÂÌËÂ)
䇷Âθ RCA
(ÓÔˆËÓÌÌ˚È)
(͇ÒÌ˚È)
(·ÂÎ˚È)
åÓÌÓÙÓÌ˘ÂÒÍËÈ
èÓ‚Ó‰ Ò‡·‚ÛÙ‡
䇷Âθ RCA (è)
䇷Âθ RCA (ã)
CD-˜ÂÈ̉Ê (CX-DP880, ÓÔˆËÓÌÌ˚È)
ì‰ÎËÌËÚÂθÌ˚È Í‡·Âθ
(ÔÓÒÚ‡‚ÎflÂÚÒfl Ò CX-DP880)
(ã) (·ÂÎ˚È) Ç˚ıÓ‰ Ô‰ÛÒËÎËÚÂÎfl
(Ú˚ÎÓ‚ÓÈ Í‡Ì‡Î)
(è) (͇ÒÌ˚È) Ç˚ıÓ‰ Ô‰ÛÒËÎËÚÂÎfl
(ÙÓÌڇθÌ˚È Í‡Ì‡Î)
䇷Âθ DIN
ÄÍÍÛÏÛÎflÚÓÌ˚È ÔÓ‚Ó‰
èÓ‚Ó‰ Á‡ÁÂÏÎÂÌËfl
(è) (͇ÒÌ˚È)
(ã) (·ÂÎ˚È)
èÓ‚Ó‰ ‰Îfl ÔÓ‰Íβ˜ÂÌËfl
ÍÓ ‚ıÓ‰ÌÓÏÛ ‡Á˙ÂÏÛ
CD-˜ÂÈ̉ʇ
ëÓ‰ËÌËÚÂθ
‰Îfl ÛÔ‡‚ÎÂ-
ÌËfl CD-˜ÂÈÌ-
‰ÊÂÓÏ
7
鷢ˠı‡‡ÍÚÂËÒÚËÍË
àÒÚÓ˜ÌËÍ ÔËÚ‡ÌËfl:
èÓÒÚÓflÌÌ˚È ÚÓÍ 12 Ç (11 – 16 Ç), ÚÂÒÚÓ‚Ó ̇ÔflÊÂÌË 14,4 Ç,
Á‡ÁÂÏÎÂÌË ÓÚˈ‡ÚÂθÌÓ„Ó ÔÓÎ˛Ò‡ ̇ χÒÒÛ
èÓÚ·ÎflÂÏ˚È ÚÓÍ:
åÂÌ 2,2 Ä (‚ ÂÊËÏ ‚ÓÒÔÓËÁ‚‰ÂÌËfl ÍÓÏÔ‡ÍÚ-‰ËÒ͇; 0,5 ÇÚ ı 4 ͇̇·)
å‡ÍÒËχθ̇fl ‚˚ıӉ̇fl ÏÓ˘ÌÓÒÚ¸:
50 ÇÚ ı 4 ͇̇· ÔË 1 ÍɈ, „ÓÏÍÓÒÚ¸ χÍÒËχθ̇fl
ÑˇԇÁÓÌ Â„ÛÎËÓ‚ÍË ÚÓ̇θÌÓÒÚË:
çËÊÌË ˜‡ÒÚÓÚ˚:
± 12 ‰Å ÔË 100 Ɉ
ÇÂıÌË ˜‡ÒÚÓÚ˚:
± 12 ‰Å ÔË 10 ÍɈ
èÓÎÌÓ ÒÓÔÓÚË‚ÎÂÌË ‰Ë̇ÏËÍÓ‚:
4 – 8 éÏ.
ç‡ÔflÊÂÌË ̇ ‚˚ıӉ Ô‰ÛÒËÎËÚÂÎfl:
2,5 Ç (‚ ÂÊËÏ ‚ÓÒÔÓËÁ‚‰ÂÌËfl CD, 1 ÍɈ, 0 ‰Å)
Ç˚ıÓ‰ÌÓ ̇ÔflÊÂÌË ҇·‚ÛÙ‡:
2,5 Ç
àÏÔ‰‡ÌÒ Ì‡ ‚˚ıӉ Ô‰ÛÒËÎËÚÂÎfl:
200 éÏ
àÏÔ‰‡ÌÒ Ì‡ ‚˚ıӉ ҇·‚ÛÙ‡:
200 éÏ
ɇ·‡ËÚÌ˚ ‡ÁÏÂ˚:
178 (ò) ı 50 (Ç) ı 155 (É) ÏÏ
ÇÂÒ:
1,4 Í„
7
ëÚÂÂÓÙÓÌ˘ÂÒÍËÈ ‡‰ËÓÔËÂÏ ‚ ‰Ë‡Ô‡ÁÓÌ FM
ÑˇԇÁÓÌ ˜‡ÒÚÓÚ:
87,50 – 108,00 åɈ
èÓÎÂÁ̇fl ˜Û‚ÒÚ‚ËÚÂθÌÓÒÚ¸:
11 dBf. (1,25 ÏÍÇ, 75 éÏ)
èÓÓ„Ó‚‡fl ˜Û‚ÒÚ‚ËÚÂθÌÓÒÚ¸ ÔË 50 ‰Å:
15,2 dBf. (1,6 ÏÍÇ, 75 éÏ)
ÄÏÔÎËÚÛ‰ÌÓ-˜‡ÒÚÓÚ̇fl ı‡‡ÍÚÂËÒÚË͇:
30 Ɉ – 15 ÍɈ (±3 ‰Å)
àÁ·Ë‡ÚÂθÌÓÒÚ¸ ÔÂÂÏÂÌÌÓ„Ó Í‡Ì‡Î‡:
75 ‰Å
ê‡Á‰ÂÎÂÌË ÒÚÂÂÓ͇̇ÎÓ‚
35 ‰Å (ÔË 1 ÍɈ)
àÁ·Ë‡ÚÂθÌÓÒÚ¸ ÔÓ ÁÂ͇θÌÓÏÛ Í‡Ì‡ÎÛ:
75 ‰Å
èÓÏÂÊÛÚӘ̇fl ˜‡ÒÚÓÚ‡:
100 ‰Å
éÚÌÓ¯ÂÌË Ò˄̇Î-¯ÛÏ:
70 ‰Å
7
ꇉËÓÔËÂÏ ‚ ‰Ë‡Ô‡ÁÓÌ Äå
ÑˇԇÁÓÌ ˜‡ÒÚÓÚ:
531 ÍɈ – 1602 ÍɈ.
èÓÎÂÁ̇fl ˜Û‚ÒÚ‚ËÚÂθÌÓÒÚ¸:
29 ‰Å/ÏÍÇ (25 ÏÍÇ, Ò˄̇Î/¯ÛÏ 20 ‰Å).
7
CD-ÔÎÂÂ
ó‡ÒÚÓÚ‡ ‰ËÒÍÂÚËÁ‡ˆËË:
8-͇Ú̇fl Ô‰ËÒÍÂÚËÁ‡ˆËfl
ñËÙӇ̇ÎÓ„Ó‚˚È ÔÂÓ·‡ÁÓ‚‡ÚÂθ:
CËÒÚÂχ 1 ·ËÚ/4 DAC
íËÔ Á‚ÛÍÓÒÌËχÚÂÎfl:
ÄÒÚ˄χÚ˘ÂÒÍËÈ 3-Îۘ‚ÓÈ ÔÛ˜ÓÍ
àÒÚÓ˜ÌËÍ Ò‚ÂÚ‡:
èÓÎÛÔÓ‚Ó‰ÌËÍÓ‚˚È Î‡ÁÂ
ÑÎË̇ ‚ÓÎÌ˚:
780 ÌÏ
ÄÏÔÎËÚÛ‰ÌÓ-˜‡ÒÚÓÚ̇fl ı‡‡ÍÚÂËÒÚË͇:
20 Ɉ – 20 ÍɈ (± 1 ‰Å)
éÚÌÓ¯ÂÌË Ò˄̇Î-¯ÛÏ:
96 ‰Å
鷢ˠ„‡ÏÓÌ˘ÂÒÍË ËÒ͇ÊÂÌËfl:
0,01% (1 ÍɈ)
ÑÂÚÓ̇ˆËfl:
çËÊ ËÁÏÂËÏÓ„Ó Ô‰Â·
ê‡Á‰ÂÎÂÌË ͇̇ÎÓ‚:
75 ‰Å
èËϘ‡ÌËÂ:
íÂıÌ˘ÂÒÍË ı‡‡ÍÚÂËÒÚËÍË Ë ‰ËÁ‡ÈÌ ÏÓ„ÛÚ ·˚Ú¸ ËÁÏÂÌÂÌ˚ ‚ ıӉ ÛÒӂ¯ÂÌÒÚ‚Ó‚‡ÌËfl ÚÂıÌÓÎÓ„ËË ·ÂÁ
Ô‰‚‡ËÚÂθÌÓ„Ó Û‚Â‰ÓÏÎÂÌËfl.












