Магнитолы Panasonic CQ-DF202W - инструкция пользователя по применению, эксплуатации и установке на русском языке. Мы надеемся, она поможет вам решить возникшие у вас вопросы при эксплуатации техники.
Если остались вопросы, задайте их в комментариях после инструкции.
"Загружаем инструкцию", означает, что нужно подождать пока файл загрузится и можно будет его читать онлайн. Некоторые инструкции очень большие и время их появления зависит от вашей скорости интернета.

21
CQ-DF202W
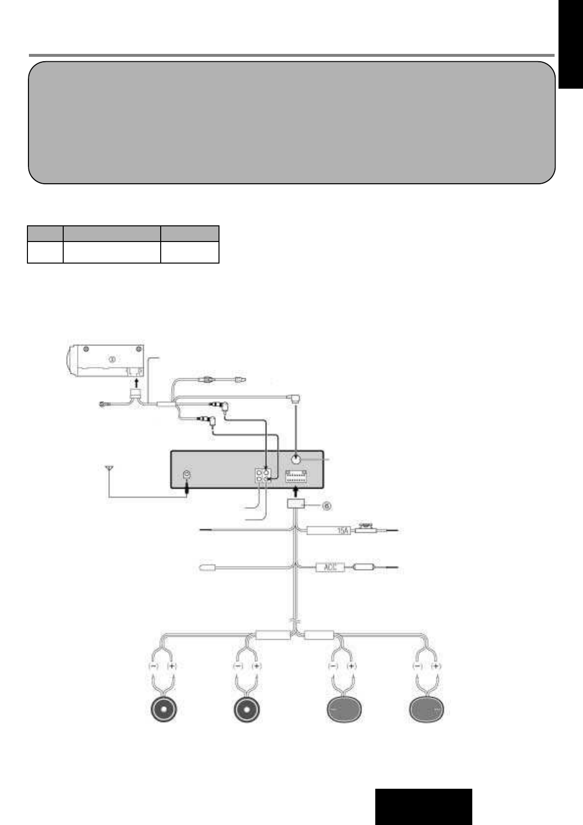
Подключение электрических проводов
Предупреждения:
• Данное устройство предназначено для эксплуатации в автомобиле с аккумуляторной батареей 12 В и заземлением отрица-
тельного полюса.
• Во избежание повреждения аппарата подключайте провода согласно приведенной ниже схеме разводки.
• Зачистите около 5 мм наружной оболочки с концов проводов перед выполнением соединения.
• Не подключайте разъем питания к аппарату до полного завершения всех соединений.
• Не забудьте изолировать все оголенные провода во избежание коротких замыканий с корпусом автомобиля. Свяжите все
провода в пучки. Проследите, чтобы разъемы кабелей не соприкосались с металлическими деталями корпуса автомобиля.
• Помните, что если Ваш автомобиль оснащен маршрутным или навигационным компьютером, то при отключении проводов
питания от клемм автомобильного аккумулятора все пользовательские установки могут быть стерты.
Аксессуары, используемые при подключении
Номер Деталь
Количество
6
Разъем питания
1
❒
Схема соединения проводов
CD-чейнджер CX-DP88
Вывод заземления
Убедитесь, что Вы подключили
его к хорошо заземленному
металлическому элементу Вашего
автомобиля, так как в противном
случае могут возникнуть шумы и
неисправности.
Кабель RCA
Белый (Л)
Белый (Л)
Красный (П)
Красный (П)
Кабель DIN для управления СD-чейнджером
Удлинительный кабель DIN
(DIN/BATT/RCA/GND)
CQ-DF202W
(задняя панель)
Разъем управления
CD-чейнджером
Разъем питания
Вывод заземления
К зачищенному, неизолированному
металлическому элементу шасси
автомобиля.
Провод управления реле электроприводной
антенны.
(К моторизованной антенне).
Не предназначен для использования с активной
антенной, приводимой в действие отдельным
переключателем.
Вывод на управляющее реле усилителя мощности
Предназначен для подключения к усилителю
мощности.
(Черный)
(Синий)
(Макс. 500 мА)
(Желтый)
(Красный) Резистор (1 кОм)
Предохранитель
(15 А)
Батарея
Выход предусилителя (для тыловых АС)
Вход для CD-чейнджера
Вывод на батарею
К автомобильному аккумулятору с
непрерывной подачей +12 В DC
Вывод питания
К источнику питания ACC, +12 В DC.
Антенна
Акустические провода
Фронтальные
динамики
Тыловые
динамики
Левый динамик
(фронтальный)
Правый динамик
(фронтальный)
Левый динамик
(тыловой)
(белый с
черными
полосами)
(серый с
черными
полосами)
(Черный)
(зеленый с
черными
полосами)
(фиолетовый
с черными
полосами)
(фиолетовый)
(зеленый)
(серый)
(белый)
Правый динамик
(тыловой)
Вывод на батарею
(Желтый) Предохранитель (3 А)