Магнитолы Kenwood KRC-379R - инструкция пользователя по применению, эксплуатации и установке на русском языке. Мы надеемся, она поможет вам решить возникшие у вас вопросы при эксплуатации техники.
Если остались вопросы, задайте их в комментариях после инструкции.
"Загружаем инструкцию", означает, что нужно подождать пока файл загрузится и можно будет его читать онлайн. Некоторые инструкции очень большие и время их появления зависит от вашей скорости интернета.

12
2 5
Ñâîéñòâà RDS
8. Íàóêà
(Science)
9. Ðàçëè÷íûå òåìû
(Varied)
10. Ïîïóëÿðíàÿ ìóçûêà
(Pop M)
11. Ðîê-ìóçûêà
(Rock M)
12. È ïðèÿòíàÿ ìóçûêà
(Easy M)
13. Ëåãêàÿ êëàññè÷åñêàÿ ìóçûêà (Light M)
14. Ñåðüåçíàÿ
êëàññè÷åñêàÿ ìóçûêà
(Classics)
15. Äðóãèå ìóçûêàëüíûå æàíðû (Other M)
16. Ïîãîäà
(Weather)
17. Ôèíàíñû
(Finance)
18. Äåòñêèå ïðîãðàììû
(Children)
19. Ñîöèàëüíûå ïðîáëåìû
(Social)
20. Ðåëèãèÿ
(Religion)
21. Íîìåðà òåëåôîíîâ
(Phone In)
22. Ïóòåøåñòâèÿ
(Travel)
23. Äîñóã
(Leisure)
24. Äæàçîâàÿ ìóçûêà
(Jazz)
25. Ìóçûêà â ñòèëå «êàíòðè»
(Country)
26. Íàðîäíàÿ ìóçûêà
(Nation M)
27. Ñòàðèííàÿ ìóçûêà
(Oldies)
28. Ôîëüêëîðíàÿ ìóçûêà
(Folk M)
29. Ðåïîðòàæ
(Documents)
Ìóçûêà
(Music)
(Ðå÷ü.....1-9, 16-23, 29, Ìóçûêà.....10-15, 24-
28)
- Âû ìîæåòå âûáðàòü òèï ïðîãðàììû ïóòåì
íåïîñðåäñòâåííîãî íàæàòèÿ êíîïêè ïðåäâàðè-
òåëüíîé óñòàíîâêè. Êíîïêè ïðîãðàììèðóþòñÿ
íà çàâîäå è îïðåäåëÿþò ñëåäóþùåå ñîîòâåò-
ñòâèå:
1. Ìóçûêà
2. Ðå÷ü
3. Íîâîñòè
4. Ðàçëè÷íûå ìóçûêàëüíûå æàíðû
5. Ñåðüåçíàÿ êëàññè÷åñêàÿ ìóçûêà
6. Ðàçëè÷íûå òåìû
ÏÐÈÌÅ×ÀÍÈÅ - Íàñòðîéêà ïàðàìåò-
ðîâ êíîïîê ïðåäâàðèòåëüíîé óñòàíîâ-
êè ïîä òèï ïðîãðàììû
Ïîñëå âûáîðà òèïà ïðîãðàììû äëÿ çàïîìèíà-
íèÿ ïîä îïðåäåëåííîé êíîïêîé ïðåäâàðèòåëü-
íîé óñòàíîâêè äåðæèòå ýòó êíîïêó â íàæàòîì
ñîñòîÿíèè â òå÷åíèå äâóõ èëè íåñêîëüêèõ ñå-
êóíä. Ðàíåå õðàíèâøàÿñÿ ïîä äàííîé êíîïêîé
èíôîðìàöèÿ óäàëÿåòñÿ è çàïîìèíàåòñÿ íîâàÿ
ïðîãðàììà.
3
Ïîèñê âûáðàííîãî òèïà ïðîãðàììû
Íàæìèòå êíîïêó I<< èëè >>I äëÿ ïîèñêà ÷àñòîò
ñ âûáðàííûìè âàìè òèïîì ïðîãðàììû.
Äèñïëåé íà÷èíàåò ìèãàòü è ïîèñê íà÷èíàåòñÿ.
 ñëó÷àå îáíàðóæåíèÿ âûáðàííîãî òèïà ïðî-
ãðàììû íà äèñïëåå âîñïðîèçâîäèòñÿ èìÿ ñòàí-
öèè, êîòîðàÿ è íàñòðàèâàåòñÿ.
Èíäèêàòîð «PTY» ìèãàåò íà äèñïëåå â òå÷åíèå
îêîëî 30 ñåêóíä. Åñëè âû â òå÷åíèå 30 ñåêóíä
íå ââåäåòå òðåáóåìîãî êðèòåðèÿ, ðåæèì âûáî-
ðà òèïà ïðîãðàììû PTY àâòîìàòè÷åñêè îòêëþ-
÷àåòñÿ.
ÏÐÈÌÅ×ÀÍÈÅ
Åñëè íèêàêàÿ ïðîãðàììà íå îáíàðóæèâàåòñÿ,
íà äèñïëåå ïîÿâèòñÿ èíäèêàòîð «NO PTY» . Åñëè
âû æåëàåòå âûáðàòü äðóãîé òèï ïðîãðàììû,
ïîâòîðèòå îïèñàííûå âûøå øàãè 2 è 3.
Ïåðåêëþ÷åíèå íà äðóãèå ñòàíöèè
ñ òåì æå òèïîì ïðîãðàììû:
Ïîêà íà äèñïëåå ìèãàåò èíäèêàòîð «PTY»
âûïîëíèòå íàñòðîéêó â ðåæèìå àâòîìàòè-
÷åñêîãî ïîèñêà.
Òþíåð îñóùåñòâèò ïîèñê äðóãîé ñòàíöèè ïî
òîìó æå òèïó ïðîãðàììû.
Îòìåíà âî âðåìÿ ðàáîòû
ôóíêöèè òèïà ïðîãðàììû:
Íàæìèòå íà êíîïêó PTY.
Ïðåäâàðèòåëüíàÿ óñòàíîâêà
ãðîìêîñòè ïðè ïðèåìå
èíôîðìàöèè íà äîðîãàõ/
íîâîñòåé
Ïðåäâàðèòåëüíî óñòàíàâëèâàåò óðî-
âåíü ãðîìêîñòè, èñïîëüçóåìûé ïðè
ïðèåìå èíôîðìàöèè î ñèòóàöèè íà
äîðîãàõ è íîâîñòåé.
1
Íàñòðîéòåñü íà ñòàíöèþ, äëÿ êîòîðîé âû
íàìåðåíû óñòàíîâèòü óðîâåíü ãðîìêîñòè çâó-
êà.
2
Îòðåãóëèðóéòå òðåáóåìûé óðîâåíü çâóêà.
3
 òå÷åíèå äâóõ èëè áîëåå ñåêóíä óäåðæèâàé-
òå êíîïêó Tl VOL ADJ â íàæàòîì ïîëîæåíèè.
Óðîâåíü ãðîìêîñòè îäèí ðàç ìèãíåò íà äèñï-
ëåå, óêàçûâàÿ íà òî, ÷òî èíôîðìàöèÿ áûëà
çàïîìíåíà. Ïðèíèìàåìûå â äàëüíåéøåì èí-
ôîðìàöèÿ î ñèòóàöèè íà äîðîãàõ/íîâîñòè áóäóò
çâó÷àòü íà ïðåäâàðèòåëüíî óñòàíîâëåííîì óðîâ-
íå ãðîìêîñòè.
ÏÐÈÌÅ×ÀÍÈÅ
- Âî âðåìÿ ïðèåìà òþíåðîì óðîâåíü ãðîìêî-
ñòè ñ ïîìîùüþ äàííîé ôóíêöèè íå ìîæåò áûòü
ñíèæåí. Ãðîìêîñòü çâóêà óñòàíàâëèâàåòñÿ òîëü-
êî â òîì ñëó÷àå, åñëè îíà âûøå, ÷åì óðîâåíü
ãðîìêîñòè òþíåðà.
- Âû ìîæåòå îðãàíèçîâàòü òîëüêî ïðîñëóøèâà-
íèå èíôîðìàöèè î ñèòóàöèè íà äîðîãàõ èëè
ñâîäêè ïîñëåäíèõ èçâåñòèé íà ïðåäâàðèòåëü-
íî óñòàíîâëåííîì óðîâíå, êîãäà óðîâåíü ãðîì-
êîñòè ìèíèìàëüíûé.
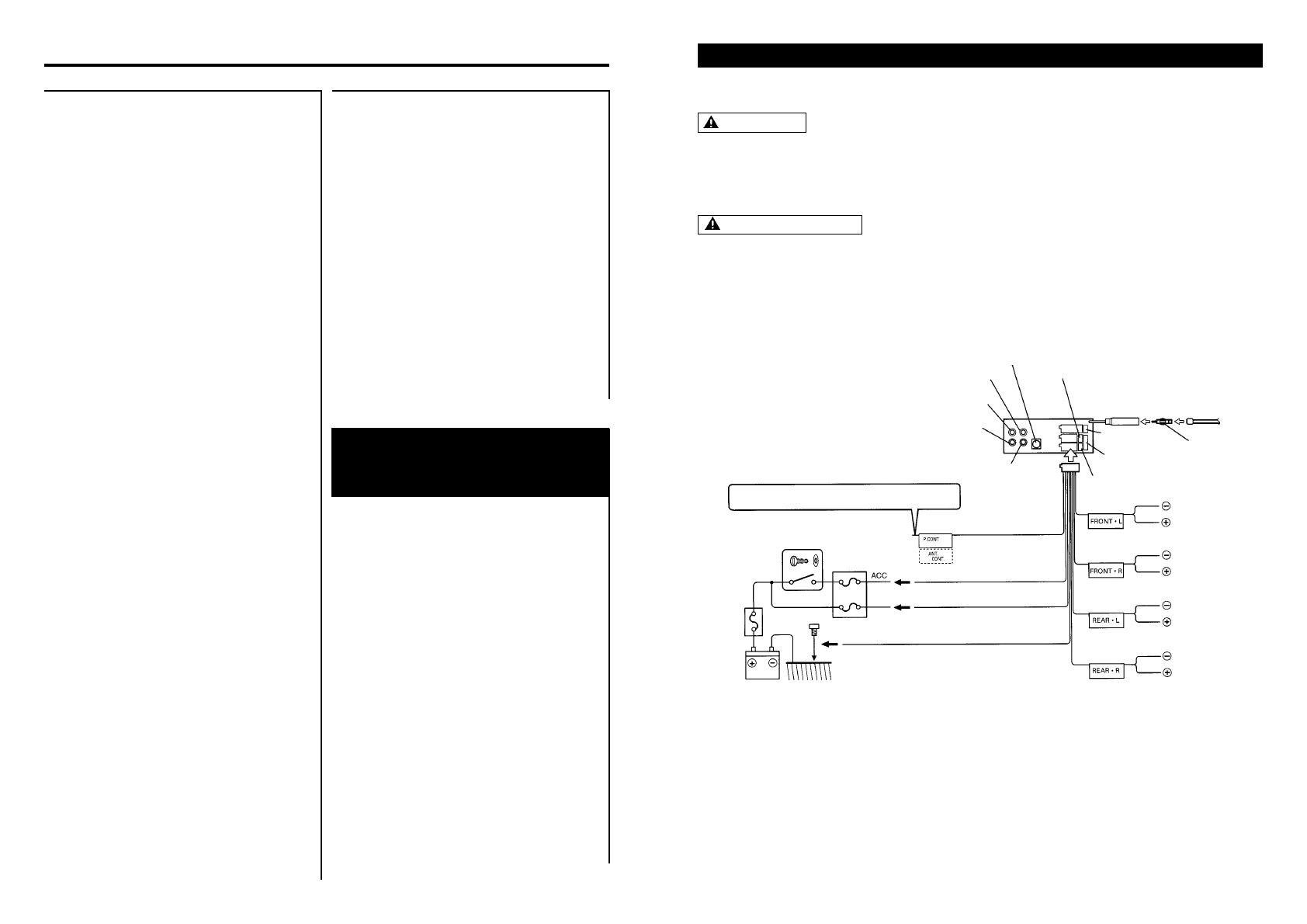
Ïîäñîåäèíåíèå êàáåëåé ê ãíåçäàì äëÿ ïîäêëþ÷åíèÿ
1 Äëÿ àâòîìîáèëÿ, íå èìåþùåãî ñòàíäàðòíîãî ñîåäèíèòåëÿ (ðàçúåìà)
ÂÍÈÌÀÍÈÅ
Êîãäà ê ñèñòåìå ïîäñîåäèíÿþòñÿ òîëüêî äâà äèíàìèêà, ïîäñîåäèíèòå ñîåäèíèòåëüíûå ïðîâîäà ê
îáîèì ïåðåäíèì êëåììàì âûõîäà èëè ê çàäíèì êëåììàì âûõîäà (íå ñîåäèíÿéòå ïåðåäíèå è çàäíèå
âìåñòå). Íàïðèìåð, åñëè Âû ñîåäèíÿåòå ïðîâîä (+) ëåâîãî äèíàìèêà ñ ïåðåäíåé êëåììîé âûõîäà,
íå ñîåäèíÿéòå ïðîâîä (-) ñ çàäíåé êëåììîé âûõîäà.
ÏÐÅÄÓÏÐÅÆÄÅÍÈÅ
Åñëè Âû ïîäñîåäèíèòå ïðîâîä çàæèãàíèÿ (êðàñíûé) è ïðîâîä àêêóìóëÿòîðà (æåëòûé) ê øàññè
àâòîìîáèëÿ (ìàññà), ýòî ìîæåò âûçâàòü êîðîòêîå çàìûêàíèå, ÷òî ìîæåò ïðèâåñòè ê âîçãîðàíèþ.
Âñåãäà ïîäñîåäèíÿéòå ýòè ïðîâîäà ê èñòî÷íèêó ïèòàíèÿ òîëüêî ÷åðåç ïðåäîõðàíèòåëè.
Âõîä óïðàâëåíèÿ àâòîìàòè÷åñêèì
ïðîèãðûâàòåëåì äèñêîâ KENWOOD
ÏÐÈÌÅ×ÀÍÈÅ
Äëÿ ïîäñîåäèíåíèÿ àâòîìàòè÷åñêîãî ïðîèãðûâàòåëÿ
äèñêîâ ïðî÷èòàéòå èíñòðóêöèþ ïî ýêñïëóàòàöèè àâ-
òîìàòè÷åñêîãî ïðîèãðûâàòåëÿ äèñêîâ.
Êîíòàêò ðåãóëÿòîðà ìîùíîñòè
Çàäíèé ëåâûé âûâîä (áåëûé)
Çàäíèé ïðàâûé âûâîä (êðàñíûé)
Âõîä àíòåííû FM/AM
Øíóð àíòåííû (ISO)
Ïðåäîõðàíèòåëü (10À)
Ñìîòðè òàáëèöó
ôóíêöèé ðàçúåìà
Âûâîä êîíòðîëÿ ïèòàíèÿ
Àäàïòåð äëÿ êàáåëåé
àíòåííû (ISO-JASO)
(Ïðèíàäëåæíîñòü (3))
Æãóò ïðîâîäîâ
(Ïðèíàäëåæíîñòü (1))
Óïðàâëåíèå ïèòàíèåì/ óïðàâëÿþùèé êà-
áåëü äâèãàòåëÿ àíòåííû (ñèíèé/áåëûé)
Êîðîáêà
ïðåäîõðàíèòåëåé
àâòîìîáèëÿ
(ãëàâíûé
ïðåäîõðàíèòåëü)
Àêêóìóëÿòîð
Ïðîâîä çàæèãàíèÿ (êðàñíûé)
Êàáåëü áàòàðåè (æåëòûé)
Êîðîáêà ïðåäîõðàíèòåëåé àâòîìîáèëÿ
Ïðîâîä çàçåìëåíèÿ (÷¸ðíûé) (-) (Ê øàññè àâòîìîáèëÿ)
Áåëûé/÷åðíûé
Áåëûé
Ñåðûé/×åðíûé
Ñåðûé
Çåëåíûé/×åðíûé
Çåëåíûé
Ôèîëåòîâûé/×åðíûé
Ôèîëåòîâûé
Ê ôðîíòàëüíîìó
ëåâîìó óñèëèòåëþ
Ê ïåðåäíåìó
ïðàâîìó óñèëèòåëþ
Ê çàäíåìó ëåâîìó
óñèëèòåëþ
Ê çàäíåìó ïðàâîìó
óñèëèòåëþ
Åñëè âû íå ïîäêëþ÷àåòå ýòîò øíóð, óáåäèòåñü â òîì,
÷òî îí íàõîäèòñÿ âíóòðè êîíòàêòíîãî ñòîëáèêà.
Ïðèñîåäèíèòå èëè ê âûâîäó óïðàâëåíèÿ ïèòàíèåì, ïîëüçóÿñü óñèëèòåëåì
ïèòàíèÿ, êîòîðûé íå âõîäèò â êîìïëåêò ïîñòàâêè, èëè ê âûâîäó óïðàâëåíèÿ
àíòåííîé â àâòîìîáèëå.
Êëþ÷ çàæèãàíèÿ
Ôðîíòàëüíûé ëåâûé âûõîä (òîëüêî äëÿ ìîäåëè KRC-479)
Ôðîíòàëüíûé ïðàâûé âûõîä
(òîëüêî äëÿ ìîäåëè KRC-479)












