Магнитолы Alpine INE-W970BT - инструкция пользователя по применению, эксплуатации и установке на русском языке. Мы надеемся, она поможет вам решить возникшие у вас вопросы при эксплуатации техники.
Если остались вопросы, задайте их в комментариях после инструкции.
"Загружаем инструкцию", означает, что нужно подождать пока файл загрузится и можно будет его читать онлайн. Некоторые инструкции очень большие и время их появления зависит от вашей скорости интернета.

86
-RU
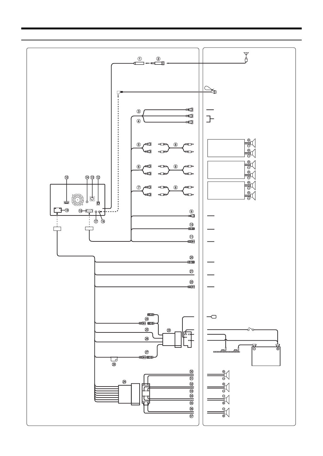
Соединения
К входному проводу ДУ
(Коричневый)
(Синий/Белый)
(Синий)
(Желтый/Синий)
(Желтый)
(Черный)
К усилителю или эквалайзеру
Тыловой левый
REMOTE OUT
REMOTE TURN-ON
POWER ANT
PARKING BRAKE
BATTERY
GND
Антенный ISO-разъем
IGNITION
(Красный)
К камере с выходным
разъемом RCA
К питанию антенны
К сигнальному проводу
стояночного тормоза
Аккумулятор
(Зеленый/черный)
Замок зажигания
(Желтый)
(Красный)
(Белый)
Усилитель
Усилитель
Усилитель
Тыловой
левый
Тыловой
правый
Фронтальный
левый
Фронтальный
правый
Сабвуферы
К разъемам аудиовыхода
(R, L)
К разъему видеовыхода
(Желтый)
CAMERA
Микрофон (в комплекте)
(Зеленый)
Фронтальный левый
Фронтальный правый
Тыловой
(Белый/Черный)
(Белый)
(Серый)
(Серый/Черный)
(Фиолетовый)
(Фиолетовый/Черный)
Динамики
Антенна
К плюсовой клемме сигнального
провода лампочки заднего хода
автомобиля
(Оранжевый/Белый)
REVERSE
К выводу подсветки
приборной панели
(Оранжевый)
ILLUMI
Тыловой правый
Содержание
- 3 РУССКИЙ; Содержание
- 4 Настройка; Операция настройки
- 5 Настройка Камера; Работа с устройствами BLUETOOTH; Функция телефона “Свободные руки”; Дополнительное устройство
- 6 Информация
- 7 Инструкция по эксплуатации; МЕРЫ; ПРЕДУПРЕЖДЕНИЕ; Этим символом обозначаются важные
- 8 НЕ РАЗБИРАТЬ И НЕ ИЗМЕНЯТЬ.; ВНИМАНИЕ
- 9 ПРИМЕЧАНИЕ
- 10 Принадлежности для дисков; воспроизводимые на; Воспроизводимые диски
- 11 DualDisc; Советы по созданию собственных дисков; ALL
- 12 Терминология для дисков; Эксплуатация USB-накопителей
- 14 Комплектация; Включение и выключение; Приступая к
- 15 Настройка уровня громкости; Загрузка диска
- 16 Переключение источников; О кнопке “Настройка звука”; О двойном экране; Функция отключения экрана
- 18 Управление касанием; Выбор пункта в списке; Об индикаторном дисплее
- 19 Прослушивание радио; Радио
- 20 RDS
- 21 Отображение радиотекста
- 22 Воспроизведение; Повторное воспроизведение; случайной последовательности)
- 23 Поиск из текста CD
- 25 Воспроизведение диска; DVD
- 26 В случае отображения экрана меню
- 27 Остановка воспроизведения; Перемотка вперед/назад; Замедленное воспроизведение
- 29 Переключение угла просмотра; Выбор языка звуковой дорожки
- 30 Настройка Язык; Настройка прокручивания; Настройки формата
- 31 Настройки экрана/подсветки; Настройка Защитный код; Изменение цвета дисплея
- 32 Визуальные настройка; Настройка сенсорной панели
- 33 Настройка установки; Отображение информации об изделии
- 34 Операции Настройка звука; Звук в вашем автомобиле; Настройка звука
- 35 Настройка уровня MX (Media; Настройка Balance/Fader
- 36 Настройка фазы Subwoofer
- 38 Другая параметр; Настройка Defeat; Настройка громкости
- 41 Настройка Диск; Настройка источника; Изменение настроек языка
- 42 Настройка языка субтитров; Изменение режима настроек экрана ТВ
- 43 Настройка Radio; Настройка Поиск PI
- 44 Настройка AUX; Настройка режима AUX
- 45 Настройка BLUETOOTH; BLUETOOTH Setup
- 46 Настройка автоподключения
- 48 Настройка AUX Камера; Настройка входа Камера
- 50 Настройка перед использованием; Работа с; О BLUETOOTH
- 51 Настройка громкости звукового сигнала
- 52 Функция телефонной книги; Функция повторного набора; Синхронизация телефонной книги
- 54 Функция ожидания вызова; Аудио BLUETOOTH
- 56 Дополнительное
- 58 Использование ТV приемника; Об операционном экране DVB-T
- 59 Об операционном экране TV
- 64 Поиск нужной композиции; Поиск по тегу
- 67 Поиск аудиофайла
- 68 Поиск нужного видеофайла; Функция пропуска по алфавиту; Функция перехода по списку; Метка поиска
- 70 О дисках DVD
- 75 Если отображается сообщение
- 77 Технические характеристики
- 78 НЕ ЯВЛЯЕТСЯ ОТКАЗОУСТОЙЧИВЫМ.; CLASS 1
- 81 РЕГУЛИРУЮЩЕЕ ЗАКОНОДАТЕЛЬСТВО
- 82 Установка и подключение; Предупреждение
- 83 Установка
- 86 Соединения
- 88 Пример системы