Фотоаппараты Fujifilm FinePix F610 - инструкция пользователя по применению, эксплуатации и установке на русском языке. Мы надеемся, она поможет вам решить возникшие у вас вопросы при эксплуатации техники.
Если остались вопросы, задайте их в комментариях после инструкции.
"Загружаем инструкцию", означает, что нужно подождать пока файл загрузится и можно будет его читать онлайн. Некоторые инструкции очень большие и время их появления зависит от вашей скорости интернета.

91
14
ÇÀÐßÄ ÁÀÒÀÐÅÈ ÏÈÒÀÍÈß
1
2
SET
SET
NO
NO
OK
BACK
BACK
DATE/TIME
DATE/TIME NOT SET
NOT SET
3
4
DATE/TIME
DATE/TIME
OK
OK
BACK
BACK
SET
SET
CANCEL
CANCEL
MM/DD/
MM/DD/YYYY
YYYY
7 / 20 / 2003
7 / 20 / 2003
12 : 00 PM
12 : 00 PM
DATE/TIME
DATE/TIME
OK
OK
BACK
BACK
SET
SET
CANCEL
CANCEL
MM/DD/YYYY
MM/DD/YYYY
1 /
1 / 1 / 2003
1 / 2003
12 : 00 AM
12 : 00 AM
0
1
0
2
Ïåðåìåùåíèåì ñåòåâîãî âûêëþ÷àòåëÿ Âû ìîæåòå âêëþ-
÷àòü/âûêëþ÷àòü êàìåðó. Êîãäà êàìåðà âêëþ÷åíà, ñâåòèòñÿ
çåëåíàÿ ëàìïî÷êà âèäîèñêàòåëÿ.
Ïîñëå âûáîðà ðåæèìà «
q
» âûäâèãàåòñÿ îáúåêòèâ è
îòêðûâàåòñÿ êðûøêà îáúåêòèâà. Ò.ê. ýòè äåéñòâèÿ âû-
ïîëíÿþòñÿ ñ èñïîëüçîâàíèåì ïðåöèçèîííûõ êîìïîíåí-
òîâ êàìåðû, íå áëîêèðóéòå îáúåêòèâ.
Áëîêèðîâàíèå îáúåêòèâà ìîæåò ïðèâåñòè ê âîçíèêíîâå-
íèþ ïîâðåæäåíèé èëè ñáîåâ è ïîÿâëåíèþ ñîîáùåíèÿ
«FOCUS ERROR» èëè «ZOOM ERROR». Áóäüòå îñòîðîæ-
íû, íå îñòàâëÿéòå íà îáúåêòèâå êàìåðû îòïå÷àòêîâ, ò.ê.
ýòî ïîâëèÿåò íà êà÷åñòâî èçîáðàæåíèÿ íà ñíèìêàõ.
Ïðè ïåðâîì âêëþ÷åíèè êàìåðû ïîñëå ïîêóïêè äàòà è âðåìÿ
ñòèðàþòñÿ. (Èíäèêàòîð äàòû áóäåò ìèãàòü íà äèñïëåå).
×òîáû óñòàíîâèòü äàòó è âðåìÿ, íàæìèòå êíîïêó MENU/OK.
●
!
×òîáû óñòàíîâèòü äàòó è âðåìÿ ïîçäíåå, íàæìèòå êíîïêó BACK.
Åñëè Âû íå óñòàíîâèòå äàòó è âðåìÿ, ýòî ñîîáùåíèå áóäåò îòîáðà-
æàòüñÿ ïðè êàæäîì âêëþ÷åíèè êàìåðû.
(1) Íàæàòèåì íà êíîïêó «<« èëè «>» âûáåðèòå ïîçèöèþ
ââîäà ãîäà, ìåñÿöà, äíÿ, ÷àñîâ èëè ìèíóò.
(2) Íàæàòèåì íà êíîïêè ñî ñòðåëêàìè ââåðõ/âíèç îòêîððåê-
òèðóéòå çíà÷åíèå âûáðàííîãî ïàðàìåòðà.
●
!
Åñëè Âû áóäåòå óäåðæèâàòü â íàæàòîì ñîñòîÿíèè êíîïêó ñî
ñòðåëêîé ââåðõ/âíèç, öèôðû áóäóò èçìåíÿòüñÿ íåïðåðûâíî.
●
!
Åñëè îòîáðàæàåìîå âðåìÿ ïðîéäåò öèôðó «12:00», ïðîèçîéäåò
àâòîìàòè÷åñêîå ïåðåêëþ÷åíèå ðåæèìà AM/PM.
Ïîñëå óñòàíîâêè äàòû è âðåìåíè íàæìèòå êíîïêó MENU/
OK. Íàæàòèå íà êíîïêó MENU/OK ïðèâîäèò ê ïåðåêëþ÷åíèþ
êàìåðû â ðåæèì ôîòîñúåìêè èëè âîñïðîèçâåäåíèÿ.
●
!
Åñëè Âû îñòàâèòå ôîòîêàìåðó íà äëèòåëüíîå âðåìÿ, óáðàâ
áàòàðåè ïèòàíèÿ, äàòà è âðåìÿ áóäóò ñòåðòû. Åñëè Âû ïîäêëþ÷èòå
ñåòåâîé áëîê ïèòàíèÿ èëè óñòàíîâèòå áàòàðåè ïèòàíèÿ íà 30 ìèíóò è
áîëåå, ïàðàìåòðû êàìåðû áóäóò ñîõðàíÿòüñÿ â òå÷åíèå 2 ÷àñîâ è
áîëåå äàæå, åñëè Âû âíîâü îòêëþ÷èòå ñåòåâîé áëîê ïèòàíèÿ èëè
èçâëå÷åòå áàòàðåè ïèòàíèÿ.
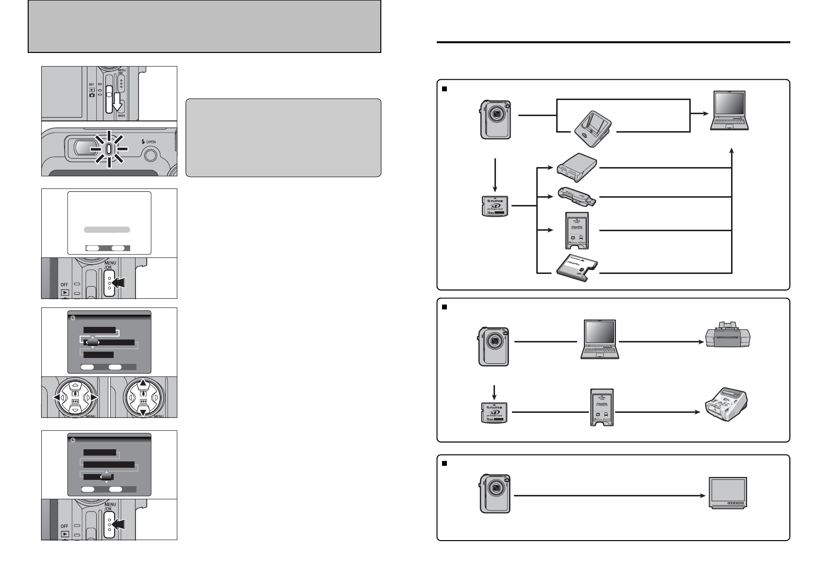
Îïöèè íàðàùèâàíèÿ ñèñòåìû
Èñïîëüçóÿ êàìåðó FinePix F610 ñîâìåñòíî ñ äðóãèìè óñòðîéñòâàìè FUJIFILM, Âû ìîæåòå ðàñøèðèòü Âàøó
ñèñòåìó äëÿ âûïîëíåíèÿ ðàçëè÷íûõ çàäà÷.
Öèôðîâîé ôîòîïðèíòåð
ÑÕ-400
CO
MPAC
TFL
ASH
DPC-
CF
TM
for
xD-
Pict
ure
Ca
rd
CARD
ADA
PTER
Ââîä/âûâîä èçîáðàæåíèé íà ÏÊ
Öèôðîâàÿ êàìåðà
FinePix F610
xD-Picture Card
(USB)
Äîê-ñòàíöèÿ
CP-FX610
ÏÊ (ïðèîáðåòàåòñÿ
äîïîëíèòåëüíî)
Óñòðîéñòâî ñ÷èòûâàíèÿ êàðò ïàìÿòè
DPC-R1
(USB)
USB-ïåðåõîäíèê äëÿ xD-Picture Card
TM
DPC-UD1
(USB)
Àäàïòåð PC-êàðòû DPC-AD
(Ñëîò äëÿ PC-êàðòû)
Ïåðåõîäíèê (àäàïòåð) äëÿ êàðòû
ïàìÿòè CompactFlash
TM
DPC-CF
Âîñïðîèçâåäåíèå íà ýêðàíå òåëåâèçîðà
Öèôðîâàÿ êàìåðà
FinePix F610
(Àóäèî-/âèäåîâûõîä)
ÒÂ-ìîíèòîð
(ïðèîáðåòàåòñÿ
äîïîëíèòåëüíî)
Ðàñïå÷àòûâàíèå
Öèôðîâàÿ êàìåðà
FinePix F610
xD-Picture Card
(USB)
ÏÊ (ïðèîáðåòàåòñÿ
äîïîëíèòåëüíî)
Àäàïòåð PC-êàðòû DPC-AD
Ïðèíòåð
(ïðèîáðåòàåòñÿ
îòäåëüíî)
