Фотоаппараты Fujifilm FinePix F420 - инструкция пользователя по применению, эксплуатации и установке на русском языке. Мы надеемся, она поможет вам решить возникшие у вас вопросы при эксплуатации техники.
Если остались вопросы, задайте их в комментариях после инструкции.
"Загружаем инструкцию", означает, что нужно подождать пока файл загрузится и можно будет его читать онлайн. Некоторые инструкции очень большие и время их появления зависит от вашей скорости интернета.

39
54
f
Íåïðåðûâíàÿ ñúåìêà ïåðâûõ 4 êàäðîâ
STORING
STORING
× × × × 1
× 1
2
3
4
k
Íåïðåðûâíàÿ ñúåìêà 4 ïîñëåäíèõ êàäðîâ
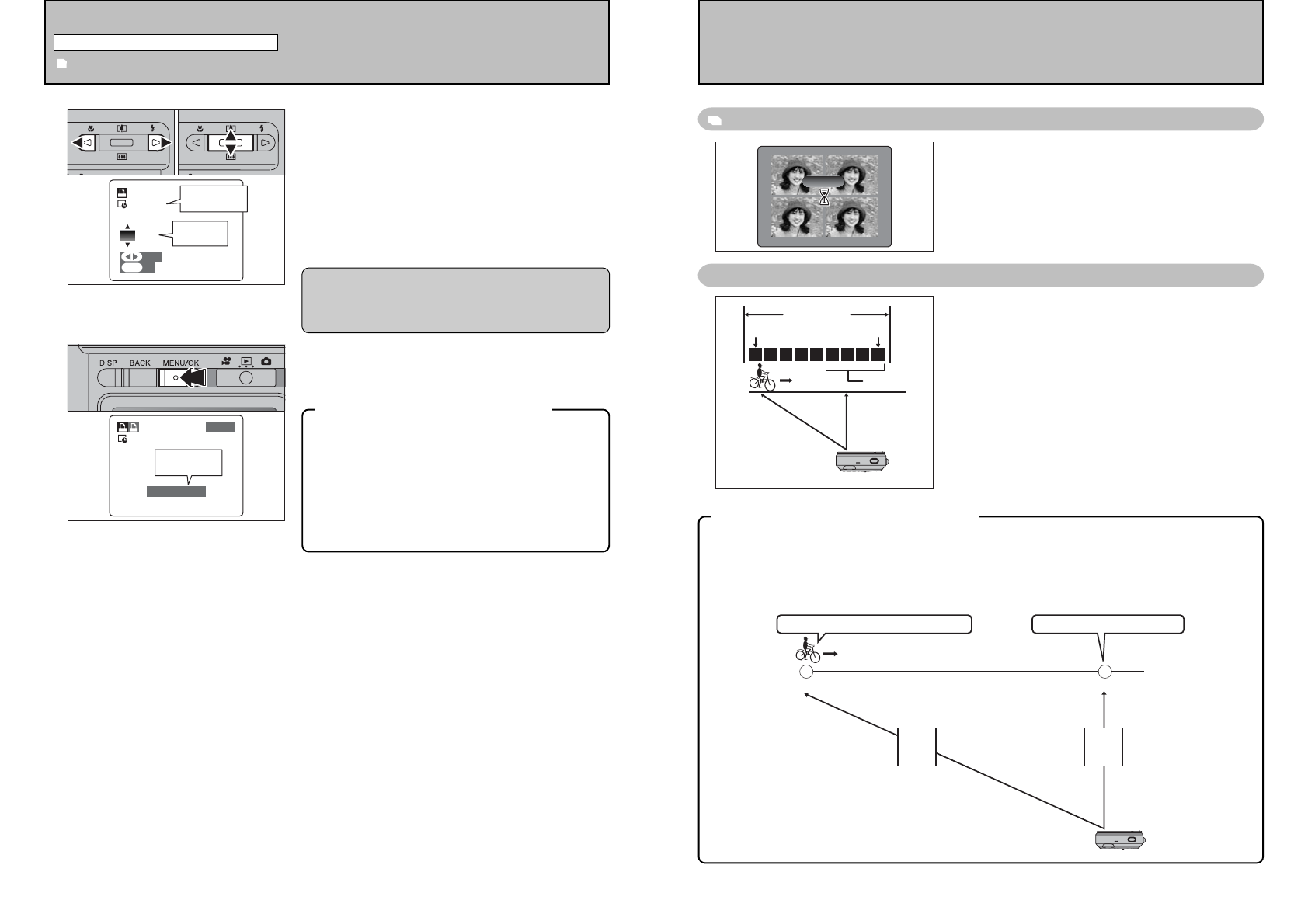
Ôîêóñèðîâêà íà äâèæóùåìñÿ îáúåêòå
 ýòîì ðåæèìå Âû ìîæåòå îñóùåñòâèòü ñúåìêó äî 4 êàäðîâ
ñ èíòåðâàëîì 0,3 ñåêóíäû. Âî âðåìÿ ñúåìêè îòñíÿòûå
èçîáðàæåíèÿ áóäóò ïîñëåäîâàòåëüíî îòîáðàæåíû (íà÷èíàÿ
ñëåâà) è àâòîìàòè÷åñêè çàïèñàíû.
●
!
Ìàêñèìàëüíîå âðåìÿ çàïèñè ôàéëà â ðåæèìå 1Ì ñîñòàâëÿåò 7
ñåêóíä (â ðåæèìå 4-êàäðîâîé íåïðåðûâíîé ñúåìêè).
Ì à ê ñ è ì ó ì
25 ñíèìêîâ
Íàæàòü êíîïêó
ñïóñêà çàòâîðà
Îòïóñòèòü êíîïêó
ñïóñêà çàòâîðà
4 êàäðà
Ýòîò ðåæèì ïîçâîëÿåò Âàì îñóùåñòâèòü ñïóñê çàòâîðà äî 25
ðàç (èíòåðâàë 0,3 ñåêóíäû) è çàïèñàòü ïîñëåäíèå 4 êàäðà.
Åñëè Âû îòïóñòèòå ïàëåö ñ êíîïêè ñïóñêà çàòâîðà äî îêîí-
÷àíèÿ ñïóñêà çàòâîðà 25 ðàç, ôîòîêàìåðà îñóùåñòâèò çà-
ïèñü ïîñëåäíèõ 4 êàäðîâ äî ìîìåíòà îòïóñêàíèÿ êíîïêè
ñïóñêà çàòâîðà.
Åñëè íà êàðòå ïàìÿòè xD-Picture Card íåäîñòàòî÷íî ñâîáîä-
íîãî ìåñòà, êàìåðà çàïèøåò òàêîå êîëè÷åñòâî êàäðîâ, íà
çàïèñü êîòîðûõ äîñòàòî÷íî ìåñòà íà êàðòå.
A
B
Åñëè Âû íàïîëîâèíó íàæìåòå êíîïêó ñïóñêà çàòâîðà, ÷òîáû ñôîêóñèðîâàòüñÿ íà îáúåêòå â íà÷àëüíîé
òî÷êå (À), îáúåêò ñúåìêè ìîæåò áûòü íå â ôîêóñå â òî÷êå (Â), â êîòîðîé Âû õîòèòå âûïîëíèòü ñúåìêó.
 òàêèõ ñèòóàöèÿõ èñïîëüçóéòå ôóíêöèþ ôèêñàöèè ôîêóñà èëè ðåæèì ïðåäâàðèòåëüíîé ðó÷íîé ôîêó-
ñèðîâêè â òî÷êå (Â) è ïîñëåäóþùåé ôèêñàöèè ôîêóñà.
Ôóíêöèÿ ôèêñàöèè ôîêóñà òàêæå ïîëåçíà ïðè ñúåìêå áûñòðî äâèæóùèõñÿ îáúåêòîâ, íà êîòîðûõ òðóäíî
ñôîêóñèðîâàòüñÿ.
Ôîêóñ â òî÷êå (À) è ðàñôîêóñèðîâêà â òî÷êå (Â).
Èñïîëüçóéòå ôèêñàöèþ ôîêóñà.
Íà÷àëüíàÿ òî÷êà
Òî÷êà, â êîòîðîé Âû õîòèòå âûïîëíèòü ñúåìêó.
ÄÀËÅÊÎ
ÁËÈÇÊÎ
i
ÂÛÁÎÐ ÊÀÄÐÀ
_
ÔÎÒÎÐÅÆÈÌ ÂÎÑÏÐÎÈÇÂÅÄÅÍÈÅ
100−0009
100−0009
SHEETS
SHEETS
DPOF:00009
DPOF:00009
01
01
SET
SET
OK
OK
FRAME
FRAME
4
5
DPOF
DPOF
TOTAL/ 9SHEETS
TOTAL/ 9SHEETS
100−0009
100−0009
0
1
0
2
Îáùåå
êîëè÷åñòâî
îòïå÷àòêîâ
Íàñòðîéêà
äëÿ êàäðà
Îáùåå
êîëè÷åñòâî
îòïå÷àòêîâ
Îòìåíà íàñòðîåê DPOF äëÿ êàäðà
(1) Íàæàòèåì íà êíîïêó «<« èëè «>» îòîáðàçèòå ñíèìîê
(êàäð), äëÿ êîòîðîãî Âû õîòèòå îïðåäåëèòü ïàðàìåòðû
DPOF.
(2) Ïðè ïîìîùè êíîïîê ñî ñòðåëêàìè ââåðõ/âíèç óñòàíî-
âèòå êîëè÷åñòâî êîïèé êàäðà (ìàêñèìóì 99), êîòîðûå
íåîáõîäèìî îòïå÷àòàòü. Äëÿ êàäðîâ, êîòîðûå Âû íå õîòè-
òå ïå÷àòàòü, óñòàíîâèòå êîëè÷åñòâî îòïå÷àòêîâ 0.
×òîáû îïðåäåëèòü äðóãèå ïàðàìåòðû DPOF, ïîâòîðèòå
øàãè (1) è (2).
●
!
Ñ îäíîé êàðòû ïàìÿòè xD-Picture Card Âû ìîæåòå çàêàçàòü ïå÷àòü
äî 999 êàäðîâ.
●
!
Ïàðàìåòðû DPOF íå ìîãóò áûòü óñòàíîâëåíû äëÿ âèäåîêëèïîâ.
Åñëè âî âðåìÿ óñòàíîâêè ïàðàìåòðîâ Âû íàæìåòå
êíîïêó BACK, âñå íîâûå óñòàíîâëåííûå çíà÷åíèÿ áó-
äóò îòìåíåíû. Åñëè ñóùåñòâîâàëè ïðåäûäóùèå ïàðà-
ìåòðû DPOF, áóäóò îòìåíåíû òîëüêî âûïîëíåííûå
èçìåíåíèÿ.
Âñåãäà ïî îêîí÷àíèè íàñòðîéêè ïàðàìåòðîâ íàæèìàéòå
êíîïêó MENU/OK (èëè êíîïêó ôîòîðåæèìà (
_
)).
Åñëè Âû íàæìåòå êíîïêó BACK, ïàðàìåòðû DPOF íå áóäóò
îïðåäåëåíû.
×òîáû îòìåíèòü íàñòðîéêó DPOF äëÿ âûáðàííîãî êàä-
ðà, âûïîëíèòå øàãè 1-3, à çàòåì:
(1) Íàæàòèåì íà êíîïêó ñî ñòðåëêîé âëåâî èëè âïðàâî
âûáåðèòå êàäð (ôàéë), íàñòðîéêó DPOF êîòîðîãî Âû
õîòèòå îòìåíèòü.
(2) Óñòàíîâèòå êîëè÷åñòâî îòïå÷àòêîâ 0 (íîëü).
×òîáû îòìåíèòü íàñòðîéêó DPOF äëÿ äðóãîãî êàäðà
(ôàéëà), ïîâòîðèòå øàãè (1) è (2).
Íàæìèòå êíîïêó MENU/OK (èëè êíîïêó (
_
)), ÷òîáû
çàêîí÷èòü íàñòðîéêó.
