Страница 2 - Содержание; Прослушивание устройства; ОПЕРАЦИИ BLUETOOTH; Информация относительно; СПРАВОЧНАЯ ИНФОРМАЦИЯ; Подсоединение проводов к
2 Руccĸий Содержание Перед использованием .........................3 Как перенастроить Ваше устройство .................... 3 ВВЕДЕНИЕ Начальные настройки ...........................5 Начальная настройка ........................................................ 5Обновление системы ......................
Страница 3 - Как перенастроить Ваше устройство; Как пользоваться данным руководством:; Перед использованием
Руccĸий 3 ПРЕДУПРЕЖДЕНИЯ: (Предотвращение несчастных случаев и повреждений) • НЕ устанавливайте устройства и не прокладывайте провода в местах, где:– оно может помешать рулевому управлению и переключению передач; – оно может помешать функционированию средств безопасности, например, пневмоподушкам; –...
Страница 5 - Начальные настройки; Начальная настройка; GUI; Завершите; ВВЕДЕНИЕ
Руccĸий 5 Начальные настройки Начальная настройка При первом включении питания устройства или после сброса настроек устройства отображается экран начальной настройки.• Вы также можете изменить настройки на экране < Setup >. ( ☞ стр. 44) 1 Для DDX6023BT/DDX6053BT : Для DDX4023BT/DDX4053BT/ DDX3...
Страница 6 - Обновление системы; Создайте файл обновления,; Top Menu
6 Руccĸий Обновление системы Вы можете выполнить обновление системы, подсоединив USB-устройство, содержащее файл обновления. 1 Создайте файл обновления, скопируйте его на USB-устройство и подсоедините его к данному устройству. Чтобы подсоединить USB-устройство, ☞ стр. 75 . 2 В < Top Menu >: 3 ...
Страница 8 - Названия и функции компонентов; Tone
8 Руccĸий Названия и функции компонентов Экран (сенсорная панель) Панель монитора 1 Кнопка сброса/Индикатор питания/ Индикатор безопасности• Сброс настроек устройства. ( ☞ стр. 3) • Горит, пока устройство включено.• Мигает при включении функции обеспечения безопасности. ( ☞ стр. 7 ) 2 Кнопка AT T (Н...
Страница 10 - Настройка часов; Отобразите экран
10 Руccĸий Настройка часов 1 Отобразите экран <Top Menu>. На экране управления источником: 2 Откройте экран <Setup>. 3 Откройте экран <Clock>. 4 Установите время на часах. NAV * Синхронизация времени часов с подсоединенным блоком навигации. Radio Data System Синхронизация времени ч...
Страница 11 - Memory; Стандартные операции; Настройка громкости; Настройка уровня громкости; Чтобы отменить приглушение звука,
Руccĸий 11 Включение питания DDX6023BT/DDX6053BT DDX4023BT/DDX4053BT/DDX3023/DDX3053 DDX42BT/DDX35 Выключение питания DDX6023BT/DDX6053BT (Удерживание) DDX4023BT/DDX4053BT/DDX3023/DDX3053 (Удерживание) DDX42BT/DDX35 (Удерживание) Регулировка угла панели (Только для DDX6023BT/DDX6053BT) Вы можете изм...
Страница 12 - Выключение экрана; Чтобы включить экран,
12 Руccĸий Переключение устройства в режим ожидания 1 2 Выключение экрана DDX6023BT/DDX6053BT (Удерживание) DDX4023BT/DDX4053BT * 1 (Удерживание) DDX3023/DDX3053 * 2 (Удерживание) DDX42BT * 1 (Удерживание) DDX35 * 2 (Удерживание) Экран отключается. Чтобы включить экран, нажмите MENU. • Вы также може...
Страница 13 - Управление на сенсорном экране; Переключение экранов
Руccĸий 13 Экран управления источником • < Top Menu > также можно отобразить, нажав кнопку MENU на панели монитора. * 1 Отображается, только когда подсоединен блок навигации. Отображение экрана навигации. * 1 ( ☞ стр. 36) Нажмите [ ], чтобы вернуться к предыдущему экрану. Управление на сенсорн...
Страница 14 - SETUP; Отображение экрана управления источником; ОПЕРАЦИИ С ИСТОЧНИКАМИ АУДИО/ВИДЕО; Выбор источника воспроизведения
14 Руccĸий • Чтобы отобразить все источники и элементы, ☞ стр. 15. • Вы можете изменить элементы (кроме [ SETUP ]), отображаемые на экране < Top Menu >. ( ☞ стр. 15) NAV * 1 * 2 ( ☞ стр. 36) Отображение экрана навигации, когда подсоединен блок навигации. MirrorLink * 2 * 3 ( ☞ стр. 28) Отображ...
Страница 15 - Выберите позицию, в
Руccĸий 15 Отображение всех источников и элементов В < Top Menu >: DDX6023BT/DDX6053BT/DDX4023BT/DDX42BT DDX3023/DDX3053/DDX35 Пользовательская настройка экрана <Top Menu> Вы можете организовывать элементы для отображения на экране < Top Menu >. 1 В < Top Menu >: 2 3 Выберите...
Страница 16 - Извлечение диска; Операции с дисками; Воспроизведение диска; Установка диска; DISC
16 Руccĸий Извлечение диска DDX6023BT/DDX6053BT DDX4023BT/DDX4053BT/DDX3023/DDX3053 DDX42BT/DDX35 • Диск можно извлечь во время воспроизведения другого источника аудио/видео. • Если в течение 15 секунд извлеченный диск не будет вынут, он автоматически помещается обратно в загрузочный отсек в целях з...
Страница 17 - Типы воспроизводимых дисков; Тип диска; Dual Disc; Предостережение для воспроизведения дисков DualDisc
Руccĸий 17 Типы воспроизводимых дисков Тип диска Формат записи, тип файла и т.д. Поддерживаемые DVD DVD-Video* 1 Код региона: • Для DDX6023BT/DDX4023BT/DDX3023/DDX42BT: 2 • Для DDX6053BT/DDX4053BT/DDX3053/DDX35: 5 DVD-Audio/DVD-ROM DVD-диск однократной или многократной записи (DVD-R/-RW * 2 , +R/+RW...
Страница 18 - Воспроизведение
18 Руccĸий Воспроизведение Отображение экрана управления источником, ☞ стр. 14 . Для DVD/DVD-VR/VCD/DivX/MPEG1/MPEG2/JPEG Тип носителя Время воспроизведения • Видео DVD-диск: № названия/№ раздела • DVD-VR: № программы (или № списка воспроизведения)/№ раздела* 1 • DivX/MPEG1/MPEG2: № папки/№ дорожки ...
Страница 19 - Выбор папки/дорожки в списке
Руccĸий 19 Воспроизведение дисков однократной или многократной записи • Данное устройство может распознавать до 5 000 файлов и 250 папок (до 999 файлов в папке). • Используйте только “завершенные” диски.• На данном приемнике возможно воспроизведение дисков с несколькими сеансами записи; однако, неза...
Страница 20 - Операции в меню видео
20 Руccĸий Операции в меню видео Вы можете отобразить экран меню видео время воспроизведения видеозаписи.• Доступные элементы на экране отличаются в зависимости от типов загруженного диска и воспроизводимых файлов. • Кнопки управления исчезают при прикосновении к экрану, или если в течение 5 секунд ...
Страница 21 - Только для VCD; REP
Руccĸий 21 Только для VCD 1 2 Кнопки прямого выбора ( ☞ ниже) ZOOM Отображение экрана выбора размера картинки. ( ☞ стр. 42) Aspect Выбор форматного соотношения. ( ☞ стр. 42) Picture Adjust Отображение экрана настройки картинки. ( ☞ стр. 41) MENU Отображение меню диска. Audio Выбор аудиоканала (ST: с...
Страница 23 - USB; Воспроизведение устройства USB; Операции с устройством USB
Руccĸий 23 • Данное устройство может воспроизводить файлы JPEG/DivX /MPEG1/MPEG2/MP3/WMA/WAV/AAC сохраненные на запоминающем устройстве USB большой емкости. • Данное устройство может распознавать до 5 000 файлов и 250 папок (до 999 файлов в папке). • Во избежание потери данных убедитесь в том, что с...
Страница 24 - Audio
24 Руccĸий • Доступные элементы различаются в зависимости от типов воспроизводимого файла. * 1 Чтобы отменить режим воспроизведения в произвольном порядке или повторного воспроизведения, нажимайте кнопку последовательно, пока не пропадет индикатор. * 2 Режим повторного воспроизведения и режим произв...
Страница 25 - Подготовка; Прослушивание устройства iPod/iPhone; Audiobooks
Руccĸий 25 Подготовка • Подсоедините iPod/iPhone. ( ☞ стр. 75 ) – При подсоединении iPhone/iPod touch предварительно выключите приложение; в противном случае после подсоединения воспроизведение может не начаться. • Используйте следующие кабели: – Для просмотра видеоизображения и прослушивания музыки...
Страница 26 - Операции управления воспроизведением iPod/iPhone с устройства
26 Руccĸий Операции управления воспроизведением iPod/iPhone с устройства • Отображение экрана управления источником, ☞ стр. 14. • Изменение настроек для воспроизведения видеоматериалов, ☞ стр. 20. Состояние воспроизведения ( 3 : воспроизведение/ 8 : пауза) Время воспроизведения Номер текущей дорожки...
Страница 27 - APP
Руccĸий 27 Выбор аудио/видеофайла из меню 1 2 Выберите меню (аудио или видео) ( 1 ), категорию ( 2 ), а затем желаемый элемент ( 3 ). • Выбирайте элемент на выбранном уровне, пока не начнется воспроизведение желаемого файла. Меню Aудио: Переключение между аудио ( ) и видео ( ) Начало воспроизведения...
Страница 28 - Использование смартфона — MirrorLink; Основные операции MirrorLink; Подсоедините смартфон к
28 Руccĸий Использование смартфона — MirrorLink Основные операции MirrorLink 1 Подсоедините смартфон к АДАПТЕРУ ДЛЯ СМАРТФОНА (KCA-ML100). 2 В < Top Menu >: Отобразится следующая комбинация экрана смартфона и кнопок управления: Отображение начального экрана специального приложения. Отображение...
Страница 29 - Обновление микропрограммы
Руccĸий 29 Обновление микропрограммы Проверьте версию встроенного программного обеспечения и при необходимости обновите встроенное программное обеспечение. (Нет необходимости подсоединять смартфон.)• Не выключайте питание во время процесса обновления. 1 Посетите веб-сайт (http://kenwood.com/cs/ce/),...
Страница 30 - Прослушивание радио
30 Руccĸий Прослушивание радио • Индикатор ST загорается при приеме стереовещания FM при достаточном уровне сигнала. [ P1 ] – [ P6 ] • Выбор радиостанции, сохраненной в памяти. (Нажмите) • Сохранение текущей радиостанции в памяти. (Удерживание) [ MODE ] Переход к настройкам < Tuner Mode >. ( ☞...
Страница 31 - Изменение информации на дисплее; ON; Сохранение радиостанций; Программирование вручную; Настройте приемник на
Руccĸий 31 Изменение информации на дисплее Список запрограммированных кодов Отображение текстовой информации PS (название радиостанции) для FM Radio Data System при поступлении сигнала PS Настройка на FM-радиостанции только с устойчивым сигналом — Местный поиск 1 2 ON Выберите эту опцию, чтобы настр...
Страница 32 - Language
32 Руccĸий Выбор запрограммированной радиостанции Следующие функции доступны только при прослушивании радиостанций FM Radio Data System. Поиск программы FM Radio Data System — поиск PTY Вы можете осуществлять поиск предпочитаемых программ, которые передаются в настоящее время, выбрав соответствующий...
Страница 33 - Включение/отключение функции резервного приема TI/новостей; Резервный прием новостей; OFF
Руccĸий 33 Включение/отключение функции резервного приема TI/новостей Резервный прием TI Индикатор TI Индикатор TI Резервный прием TI Загорается белым цветом Устройство временно переключается в режим приема сообщений дорожной информации ( TI), когда они доступны. Загорается оранжевым цветом Еще не а...
Страница 34 - AF; Включение функции Auto TP Seek; Для деактивации
34 Руccĸий Отслеживание той же программы — Сеть-отслеживающий прием При поездке по региону, где сигнал недостаточно сильный для качественного приема в диапазоне FM, данное устройство автоматически настраивается на другую радиостанцию FM Radio Data System в той же сети, которая может передавать в эфи...
Страница 35 - Подсоедините; IN 2” в качестве источника.; Использование других внешних устройств; Включите
Руccĸий 35 Имя AV-IN ( ☞ ниже) ☞ стр. 36 1 Подсоедините внешние компоненты к входным разъемам AV-IN1 и iPod/AV-IN2. Подсоединение внешних компонентов, ☞ стр. 75 и 76 . 2 Выберите “AV-IN 1” или “AV- IN 2” в качестве источника. ( ☞ стр. 14 ) Использование других внешних устройств AV-IN Отображение экр...
Страница 36 - Отмена экрана навигации; Настройки для блока навигации; Использование внешнего блока навигации; Guidance
36 Руccĸий Просмотр экрана навигации В < Top Menu >: или На любом экране: Включается экран навигации. • Пока отображается экран навигации, операции на сенсорной панели доступны только для использования функции навигации. • Для формата изображения экрана навигации устанавливается значение < ...
Страница 37 - Настройки звучания; Выберите режим звучания.; Настройте уровень громкости; User; Использование звукового эквалайзера
Руccĸий 37 Настройки звучания Выбор запрограммированного режима звучания 1 В < Top Menu >: 2 3 Выберите режим звучания. Переключение страницы Сохранение пользовательских настроек Пользовательская настройка предустановленного режима звучания 1 Выберите режим звучания. ( ☞ “Выбор запрограммирова...
Страница 38 - Выберите элемент для; Точная настройка звучания; Выполните
38 Руccĸий Настройка частоты разделения каналов 1 В < Top Menu >: 2 3 Выберите элемент для настройки, затем выполните настройку. Настройка уровня громкости низкочастотного динамика. Настройка частоты разделения. Выбор фазы низкочастотного динамика. * 2 Настройка разделения для передних или зад...
Страница 39 - Выбор цвета панели; Выбор фона; Изменение дизайна индикации
Руccĸий 39 Выбор цвета панели Выполнение собственной регулировки цвета, ☞ ниже Подсветка с изменяющимся цветом• Цвет подсветки постепенно изменяется. Выполнение собственной регулировки цвета • Вы можете выполнить собственную регулировку пользовательского цвета, только когда выбрано < User >. 1...
Страница 40 - Воспроизведите; Cancel; Захватите; Yes
40 Руccĸий Использование любимой картинки в качестве фоновой Во время воспроизведения видеоизображения или JPEG вы можете захватить картинку и использовать ее в качестве фона.• Вы можете захватывать охраняемый авторским правом контент и изображения с iPod/iPhone или видеоизображения/JPEG-файлы со см...
Страница 41 - Настройки для воспроизведения видео; Настройка картинки; Отобразите
Руccĸий 41 Настройки для воспроизведения видео Вы можете изменить настройку воспроизводимого видеоизображения. Настройка картинки Вы можете настроить качество картинки. 1 Отобразите меню настройки. 2 Выберите [DIM ON] (затемнение включено) или [DIM OFF] (затемнение выключено). 3 Настройте картинку (...
Страница 42 - Aspect; JUST
42 Руccĸий Изменение форматного соотношения Вы можете изменить форматное соотношение воспроизводимого видеоизображения. 1 2 Сигнал 4:3 Сигнал 16:9 FULL*: Для изображений 16:9 JUST: Для изображений 4:3LB Normal*: Для изображений 4:3 Auto: * Только для “ DISC ”/” USB ”: Формат выбирается автоматически...
Страница 43 - Использование камеры заднего вида; Чтобы очистить экран заднего вида
Руccĸий 43 Включение камеры заднего вида 1 В < Top Menu >: 2 Для деактивации выберите [ OFF ]. Отображение картинки с камеры заднего вида Экран заднего вида отображается при переключении коробки передач на задний ход (R). • Чтобы очистить сообщение с предупреждением, прикоснитесь к экрану. Исп...
Страница 44 - Элементы меню настройки; udio
44 Руccĸий Элементы меню настройки • Вы можете изменять настройки <Audio>, когда в <Top Menu> выбрано [STANDBY]. ( ☞ стр. 12) Элемент меню Настройки/элементы, доступные для выбора По умолчанию: Подчеркнуто A udio Fader/Balance Fader : Настройка баланса выходного сигнала для передних и за...
Страница 45 - Displa
Руccĸий 45 Элемент меню Настройки/элементы, доступные для выбора По умолчанию: Подчеркнуто Displa y Dimmer ♦ Auto : Затемнение экрана и подсветки кнопок при включении фар. ♦ ON : Включение затемнения. ♦ OFF : Отмена. ♦ NAV : Включение и отключение функции затемнения в соответствии с настройкой индик...
Страница 46 - Элемент меню
46 Руccĸий Элемент меню Настройки/элементы, доступные для выбора По умолчанию: Подчеркнуто Input AV Input Выбор назначения для входа iPod/AV-IN2. ♦ AV-IN2 : Выберите для воспроизведения компонента аудио/видео, подключенного к входному разъему iPod/AV-IN2. ♦ iPod : Выберите при подключении iPod/iPhon...
Страница 47 - stem
Руccĸий 47 Элемент меню Настройки/элементы, доступные для выбора По умолчанию: Подчеркнуто S y stem Clock Настройте время на часах. ( ☞ стр. 10) Beep ♦ ON ♦ OFF : Включение звука нажатия кнопки.: Отмена. Remote Sensor ♦ ON ♦ OFF : Включение телеметрического датчика: Отмена. SETUP Memory Вы можете со...
Страница 48 - Выберите; Блокировка настроек; Коснитесь центра меток в
48 Руccĸий Запоминание/вызов из памяти настроек Вы можете сохранить в памяти настройки, выполненные в меню < Setup >, и вызвать сохраненные в памяти настройки в любое время.• Настройки, сохраненные в памяти, сохраняются даже при сбросе настроек устройства. 1 В < Setup >: 2 • Для отмены н...
Страница 49 - Информация относительно использования устройств Bluetooth®; Операции Bluetooth
Руccĸий 49 Информация относительно использования устройств Bluetooth® • Не выполняйте сложные операции, например набор номера или использование телефонной книги, во время управления автомобилем. Для выполнения данных операций остановите автомобиль в безопасном месте. • В зависимости от версии Blueto...
Страница 50 - Подключение устройств Bluetooth; Откройте экран
50 Руccĸий Регистрация нового устройства Bluetooth При первом подключении устройства Bluetooth к данному устройству выполните сопряжение между данным устройством и регистрируемым устройством. Сопряжение необходимо для обмена данными между устройствами Bluetooth.• Метод сопряжения отличается в зависи...
Страница 51 - Выполните операции с; Paired Device List
Руccĸий 51 Удаление зарегистрированного устройства Bluetooth 1 Откройте экран <Bluetooth Setup>. ( ☞ стр. 50) 2 3 Выберите устройство для удаления ( 1 ), затем удалите регистрацию ( 2 ). Появляется сообщение для подтверждения. Нажмите [ Yes ]. 4 Выполните операции с устройством Bluetooth, чтоб...
Страница 52 - Настройка Bluetooth
52 Руccĸий 3 Настройка Bluetooth Вы можете выполнять общие операции, такие как соединение и инициализация, через < Bluetooth Setup > в меню < Setup >. Отображение экрана <Bluetooth Setup> 1 В < Top Menu >: 2 Элементы меню <Bluetooth Setup> Элементы меню Настройки/элемен...
Страница 53 - Прием вызова; Завершение вызова; Использование мобильного телефона Bluetooth; Извещение о приеме SMS
Руccĸий 53 Прием вызова При входящем вызове... Информация о звонке (если определяется) Отклонение вызова • Управление телефоном недоступно, пока отображается изображение с камеры заднего вида. ( ☞ стр. 43) Когда для настройки <Auto Response> установлено значение [On] Устройство автоматически о...
Страница 54 - Прямой ввод номера; Голосовой набор; Для отмены; Выполнение вызова; Выбор способа выполнения
54 Руccĸий Прямой ввод номера Удерживать : Добавление “+” Удаление введенного последним значения Программирование введенного телефонного номера в списке запрограммированных номеров ( ☞ стр. 56) • Можно ввести до 32 номеров. Голосовой набор • Доступно только при наличии в подключенном мобильном телеф...
Страница 55 - Outgoing; Missed; Phonebook; Others
Руccĸий 55 Использование телефонной книги/списков вызовов 1 Outgoing Из списка набранных звонков. Incoming Из списка принятых звонков. Missed Из списка пропущенных звонков. Phonebook Из телефонной книги.• Копирование телефонной книги: ☞ стр. 56. 2 Использование поиска от A до Z в телефонной книге Ко...
Страница 56 - Выберите элемент из; Выполните операции с целевым; Завершите процедуру.
56 Руccĸий Программирование телефонных номеров Можно запрограммировать до 6 номеров. 1 В < Top Menu >: 2 Выберите элемент из телефонной книги/списков звонков. 3 Выберите номер телефона. (Удерживание) 4 Выберите запрограммированный номер, под которым вы хотите сохранить информацию. • Вы также м...
Страница 57 - Phone
Руccĸий 57 О мобильном телефоне совместим с Phone Book Access Profile (PBAP) Если мобильный телефон поддерживает PBAP, вы можете просматривать телефонную книгу и списки звонков на экране сенсорной панели, когда подсоединен мобильный телефон.• Phonebook: до 5 000 записей• Набранные номера, принятые в...
Страница 58 - Настройки для мобильного телефона Bluetooth; Ring Mode
58 Руccĸий Настройки для мобильного телефона Bluetooth Элементы меню Настройки/элементы, доступные для выбора По умолчанию: Подчеркнуто Phone Device Отображение имени подсоединенного телефона. Auto Response ♦ ON ♦ OFF : Устройство автоматически отвечает на входящие вызовы через 5 секунд. : Устройств...
Страница 59 - Использование аудиопроигрывателя Bluetooth; MENU
Руccĸий 59 • Регистрация нового устройства, ☞ стр. 50. • Подключение и отключение устройства, ☞ стр. 51. Использование аудиопроигрывателя Bluetooth Данные метки (название текущей дорожки/имя исполнителя/название альбома)*• При нажатии [<] выполняется прокрутка текста, если отображается не весь те...
Страница 60 - ПРЕДУПРЕЖДЕНИЕ; Установка батареек; Режим AUD; Обзор
60 Руccĸий ПРЕДУПРЕЖДЕНИЕ • Располагайте пульт дистанционного управления в таком месте, где он не будет перемещаться во время торможения или выполнения других операций управления. Падение пульта дистанционного управления и его заклинивание под педалями во время управления транспортным средством може...
Страница 61 - Операции, выполняемые с пульта дистанционного управления
Руccĸий 61 Стандартные операции (Режим AUD) Переключение источника Переключение источника для воспроизведения.Завершает входящий/текущий звонок. Регулятор громкости Настройка громкости. Заглушение звука Нажмите кнопку один раз, чтобы понизить уровень громкости. Нажмите еще раз, чтобы восстановить пр...
Страница 62 - ENTER
62 Руccĸий DVD/VCD (Режим DVD) Поиск дорожки и поиск файла Выбор дорожки или файла для воспроизведения. Воспроизведение/пауза Постановка дорожки на паузу.Нажмите еще раз, чтобы возобновить воспроизведение. Останов Последняя точка, в которой диск был остановлен, запоминается. Прямой поиск Нажатие дан...
Страница 65 - Рекомендуемый способ чистки:; Конденсация влаги; Как обращаться с дисками; Чтобы поместить диск в футляр,; Чтобы удалить такие пятна,; Не используйте следующие диски:; Обслуживание
Руccĸий 65 Предостережение, касающееся чистки устройства Не используйте какие-либо растворители (например, разбавитель, бензин и т.д.), моющие средства или инсектициды. Это может повредить монитор или устройство. Рекомендуемый способ чистки: Осторожно протирайте панель мягкой сухой тканью. Конденсац...
Страница 66 - Воспроизведение файла; Воспроизведение файлов DivX; Дополнительная информация о приемнике
66 Руccĸий Воспроизведение файлов MP3/WMA/WAV/AAC • Данный приемник может воспроизводить файлы с расширением <.mp3>, <.wma>, <.wav> или <.m4a> (не зависит от регистра). • Файлы отображаются на данном приемнике в соответствии со следующими характеристиками:– Скорость в битах: ...
Страница 68 - Если отображаются следующие сообщения; Общие сведения; Сообщение; Устранение проблем
68 Руccĸий Не всякое нарушение в работе устройства является результатом его неисправности. Перед обращением в сервисный центр проверьте следующее.• Сведения об операциях с внешними устройствами см. в инструкциях, входящих в комплект поставки адаптеров, предназначенных для установления подключений (а...
Страница 69 - Если предполагается наличие проблемы; Симптомы
Руccĸий 69 * Для DDX4023BT/DDX4053BT/DDX3023/DDX3053/DDX42BT/DDX35 приобретите KNA-RCDV331 отдельно. Если предполагается наличие проблемы Симптомы Способы устранения/Причины Общие сведения Динамики при этом отключатся. • Установите оптимальный уровень громкости.• Проверьте кабели и соединения. На эк...
Страница 70 - iP
70 Руccĸий Симптомы Способы устранения/Причины iP od/iPhone Динамики при этом отключатся. • Отсоедините iPod/iPhone, затем подсоедините его снова. • Выберите другой источник, а затем снова выберите “ iPod ”. iPod/iPhone не включается или не работает. • Проверьте соединительный кабель и подключение.•...
Страница 72 - Принадлежности/Процедура установки; Принадлежности; ПРЕДУПРЕЖДЕНИЯ
72 Руccĸий Принадлежности/Процедура установки Принадлежности 1 ..........1 2 ..........1 (2 м) 3 ..........1 4 * 1 ..........2 5 * 2 ..........2 6 * 2 ..........1 7 * 3 ..........1 (3 м) * 1 только для DDX4023BT/DDX4053BT/DDX3023/DDX3053/DDX42BT/DDX35. * 2 только для DDX6023BT/DDX6053BT. * 3 только ...
Страница 73 - ВНИМАНИЕ
Руccĸий 73 • Если плавкий предохранитель перегорит, сначала убедитесь в том, что провода не соприкасаются, вызывая короткое замыкание, затем замените старый предохранитель на новый того же номинала. • Изолируйте неподсоединенные провода с помощью виниловой ленты или другого подобного материала. В це...
Страница 74 - Подсоединение проводов к контактным разъемам
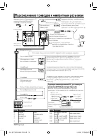
74 Руccĸий Подсоединение проводов к контактным разъемам Предвыход сабвуфера (монофонический) Контакт Цвет и функции A4 Желтый цвет Батарея A5 Синий/Белый Регулировка мощности A6 Оранжевый/Белый Dimmer A7 Красный цвет Зажигание (ACC) A8 Черный Соединение с землей (заземление) Контакт Цвет и функции B...
Страница 75 - Разъем USB
Руccĸий 75 KCA-iP22F(Опционная принадлежность) iPod (продается отдельно) CA-U1EX(Опционная принадлежность) Устройство USB(продается отдельно) Для DDX42BT/DDX35 KCA-iP202(Опционная принадлежность) KCA-iP202(Опционная принадлежность) iPod (продается отдельно) iPod (продается отдельно) Разъем USB Разъе...
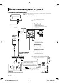
Страница 76 - Подсоединение других изделий; Передний предвыход
76 Руccĸий Подсоединение других изделий Передний предвыход • Левый аудиовыход (Белый)• Правый аудиовыход (Красный) Задний предвыход • Левый аудиовыход (Белый)• Правый аудиовыход (Красный) Вход с камеры заднего вида • Видеовход (Желтый) Аудио-/видеовыход • Видеовыход (Желтый) • Аудиовыход (мини разъе...
Страница 77 - Установка устройства; Установка/демонтаж устройства
Руccĸий 77 Установка декоративной панели 1 Прикрепите принадлежность 3 к устройству. Принадлежность 3 Установка устройства Согните щитки монтажной муфты с помощью отвертки или аналогичного инструмента и установите ее на место. Для более прочного крепления устройства (только для DDX6053BT/DDX6023BT )...
Страница 79 - Технические характеристики; Блок монитора
Руccĸий 79 Технические характеристики Блок монитора Размер картинки : Ширина 6,95 дюйма (по диагонали) 156,6 мм (Ш) × 81,6 мм (В) ( DDX6023BT/DDX6053BT ): Ширина 6,1 дюйма (по диагонали) 136,2 мм (Ш) × 72 мм (В) ( DDX4023BT/DDX4053BT/DDX3023/ DDX3053/DDX42BT/DDX35) Система отображения : Прозрачная T...