Страница 3 - КОНСТРУКТИВНЫЕ
Простота эксплуатации • Пять лет ограниченной гарантии • Упрощённое техническое обслуживание в течение трёх лет при использовании мотора в личных целях • Отсутствие периода обкатки • Простой запуск ( без обогатителя и подкачки то - плива ) • Электронное управление двигателем • Система охлаждения ско...
Страница 6 - ОГЛАВЛЕНИЕ; ЭКСПЛУАТАЦИЯ; ТЕХНИЧЕСКОЕ
4 ОГЛАВЛЕНИЕ КАК ПОЛЬЗОВАТЬСЯ РУКОВОДСТВОМ ........................................................................ 6 ВАЖНЫЕ УКАЗАНИЯ ПО МЕРАМ БЕЗОПАСНОСТИ .................................................... 7 ССЫЛКИ , ИЛЛЮСТРАЦИИ И ТЕХНИЧЕСКИЕ ХАРАКТЕРИСТИКИ ..........................................
Страница 8 - ОПАСНОСТЬ
6 КАК ПОЛЬЗОВАТЬСЯ РУКОВОДСТВОМ Настоящее Руководство является неотъемлемой ча - стью комплектации подвесного мотора Evinrude Е - ТЕС . Оно содержит информацию , необходимую для пра - вильной эксплуатации , технического обслуживания , а главное — для безопасного использования Вашего подвесного мотор...
Страница 9 - ПРЕДОСТЕРЕЖЕНИЕ; ОБЩИЕ; ВАЖНЫЕ
7 Данное Руководство содержит информацию , необходи - мую для того , чтобы предотвратить возможные травмы или повреждение имущества . Предупредительные со - общения находятся в тексте Руководства . Будьте внимательны ! Ошибка человека может быть вызвана различными причинами : небрежностью , уста - л...
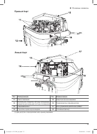
Страница 17 - Правый борт
15 ► О СНОВНЫЕ ЭЛЕМЕНТЫ Правый борт Левый борт Поз . Наименование Поз . Наименование 11 Свечи зажигания 15 Защитная крышка маховика 12 Контрольное отверстие системы охлаждения , отверстие для промывки системы охлаждения 16 Переключатель подъёма мотора 13 Предохранитель (1) 17 Блок управления двигате...
Страница 18 - ТРЕБОВАНИЯ; СИСТЕМА
16 МАСЛО И ТОПЛИВО ТРЕБОВАНИЯ К МАСЛАМ М асла марки Evinrude/Johnson Масла марки Evinrude/Johnson обеспечивают наи - более эффективную работу двигателя , не дают на - гара на поршне и в камере сгорания , имеют высокие смазывающие качества , продлевают срок службы свечи зажигания . Для подвесных мото...
Страница 20 - ПРИСАДКИ; ТОПЛИВНАЯ
18 Минима льное октановое число Допускается использование неэтилированного автомо - бильного бензина с октановым числом не ниже 95 RON. Использование неэтилированного бензина , содержа - щего МТВЕ ( метилтретбутиловый эфир ), допускается только в случае , если содержание МТВЕ не превышает 15% по объ...
Страница 21 - Прок ачк а
19 ►М АСЛО И ТОПЛИВО Топливные системы со встроенными топливными ба - ками , а особенно те , которые имеют обратный клапан , фильтры и пусковой насос , могут иметь ограничения по подаче топлива , не позволяющие топливному насосу доставлять достаточное количество топлива . Это при - водит к снижению ...
Страница 22 - МЕРЫ; ЗАПУСК
20 ЭКСПЛУАТАЦИЯ МЕРЫ БЕЗОПАСНОСТИ ОПАСНОСТЬ НЕ ЗАПУСКАЙТЕ двигатель в закрытом по - мещении без надлеж ащей вентиляции либо о б ес п еч ьт е н а д ё ж н ы й от вод от р а б от а в ш и х га зов . В выхлопных га зах содержится монок - с и д у гле р од а ( у г а р н ы й г а з ) , кото р ы й п р е д - с...
Страница 23 - После; ВЫКЛЮЧЕНИЕ
21 Установите рукоятку переключения режима движения системы дистанционного управления в Нейтральное положение (NEUTRAL). ПРЕДОСТЕРЕЖЕНИЕ Если Вы используете систему дистанционно - го управления , в которой не пред усмотрена функция предотвращения запуска при вк лю - чённом режиме хода , мотор может ...
Страница 24 - А ва р и й н ы й
22 ДИСТАНЦИОННОЕ УПРАВЛЕНИЕ — СИСТЕМА УПРАВЛЕНИЯ EVINRUDE ICON ™ ПРЕДОСТЕРЕЖЕНИЕ Если Вы используете систему дистанцион - ного управления , отличную от Evinrude , убе - д и т ес ь , ч то в н е й п р е д ус мот р е н а фу н к ц и я п р е д от в р а щ е н и я за п ус к а п р и в к л юч ё н н ом режиме...
Страница 25 - ICON
23 Пульт управления ICON с одной рукояткой 1. Рукоятка — переключение режимов движения и управление дросселем 2. Переключатель управления подъёмом и тримом 3. Кнопка управления режимом повышенных обо - ротов холостого хода ( в нейтрали ) 4. Кнопка RPM Tune 5. Индикаторы режимов движения Пульт управл...
Страница 26 - JOHNSON
24 ДИСТАНЦИОННОЕ УПРАВЛЕНИЕ — СИСТЕМА УПРАВЛЕНИЯ EVINRUDE/ JOHNSON (BRP) ПРЕДОСТЕРЕЖЕНИЕ Если Вы используете систему дистанционного управления , отличную от Evinrude , убедитесь , что в ней пред усмотрена функция предотвращения запуска при вк лючённом режиме хода . Эта функция позволяет избеж ать тр...
Страница 29 - OK
27 OK Трим Чаще всего , при разгоне , рекомендуется перевести мотор в положение минимального угла трима ( ре - дуктор наиболее близко находится к транцу лодки ). При выходе на глиссирование , увеличьте угол трима , чтобы наиболее полно использовать мощностные качества мотора . Отклонение мотора на с...
Страница 30 - Транспортировочный
28 ПЕРЕВОЗКА НА ТРЕЙЛЕРЕ ПРЕДОСТЕРЕЖЕНИЕ Во избеж ание травм и несчастных случаев следите , чтобы никто не подходил к корме , когда Вы поднимаете или опускаете мотор . Контакт с движущимися частями подвесно - го мотора может стать причиной получения травм и даже гибели . Транспортировочный кронштейн...
Страница 33 - Замена
31 ВЫСОТНЫЕ УСЛОВИЯ ЭКСПЛУАТАЦИИ Модуль E ММ автоматически настраивает системы двигателя для работы на больших высотах . Однако на высоте более 900 м над уровнем моря возможно небольшое снижение мощности из - за уменьшения плотности воздуха . Если обороты двигателя при полном открытии дрос - сельной...
Страница 36 - КОНТРОЛЬ
34 Эксплуатация подвесного мотора EVINRUDE E-TEC КОНТРОЛЬ СОСТОЯНИЯ ДВИГАТЕЛЯ ВАЖНО : Подвесной мотор должен быть оснащён системой контроля состояния двигателя , например I-Command , SystemCheck ( или аналогичной ). Гарантия изготовителя мотора не распространяется на дефекты и неисправности , возник...
Страница 37 - «CHECK ENGINE»
35 На дисплее контрольного прибора могут появляться следующие сообщения . «LOW OIL» ( низкий уровень масла ) Причина В баке остался только резервный запас масла (1/4 ёмкости бака ) Действие системы EMM включает световой индикатор или подаёт предупредительный сигнал Ваши действия • Не допускайте полн...
Страница 40 - ИНФОРМАЦИЯ
38 Техническое обслуживание ИНФОРМАЦИЯ О ВЫБРОСАХ ВРЕДНЫХ ВЕЩЕСТВ Техническое обслу живание , замену и ремонт устройств и систем защиты от выбросов вред - ных веществ в атмосферу можно производить в любой мастерской по обслу живанию морских двигателей с искровым зажиганием (SI) или с а - мостоятельн...
Страница 42 - ТРАНСПОРТИРОВКА
40 ХРАНЕНИЕ ПОДВЕСНОГО МОТОРА ОПАСНОСТЬ НЕ ЗАПУСКАЙТЕ двигатель в закрытом по - мещении без надлеж ащей вентиляции либо о б ес п еч ьт е н а д ё ж н ы й от вод от р а б от а в ш и х га зов . В выхлопных га зах содержится монок - с и д у гле р од а ( у г а р н ы й г а з ) , кото р ы й п р е д - ставл...
Страница 46 - Рабочие
44 ПРЕДСЕЗОННОЕ ТЕХНИЧЕСКОЕ ОБ - СЛУЖИВАНИЕ Подготовьте мотор к эксплуатации : выполните необ - ходимые проверки и проведите профилактическое техническое обслуживание . Проверьте все снятые детали . Замените повреждён - ные или установите отсутствующие детали мотора , используя только подлинные дета...
Страница 50 - СНАРЯЖЕНИЕ; ВЫСОТА
48 Информация об изделии СНАРЯЖЕНИЕ И АКСЕССУАРЫ ПРЕДОСТЕРЕЖЕНИЕ Не устанавливайте мотор , мощность которого превышает технические характеристики Ва - шего судна , ука занные в заводской табличке . В противном случае судно может выйти из - под контроля . Если заводская табличка от - су тствует или у...
Страница 51 - ВИНТ; Выбор; Установк а
49 УСТАНОВКА ПОДВЕСНОГО МОТОРА ПРЕДОСТЕРЕЖЕНИЕ Очень важно — правильно установить под - весной мотор . Неправильная установка может привести к серьёзным травмам , гибели лю - дей или причинению ущерба имуществу . Для установки мотора настоятельно рекомендуем обратиться к Вашему дилеру . ВАЖНО : Ради...
Страница 52 - Ремонт; АККУМУЛЯТОРНАЯ; Техниче ские
50 Установите гайку вала и затяните её с усилием 95— 109 Н • м . Установите стопорную гайку на гайку винта и совме - стите шлицы гайки и отверстие под шплинт на валу . Установите новый шплинт и загните его концы . Уберите деревянный блок . Убедитесь , что мотор на - ходится в НЕЙТРАЛЬНОМ режиме и пр...
Страница 53 - Обслу живание; ЗАРЯДНОЕ
51 ВАЖНО : НЕ ИСПОЛЬЗУЙТЕ крыльчатые гайки для кре - пления кабелей к батарее , даже если они поставляются с батареей . Затяжка таких гаек может ослабнуть , что приведёт к активизации предупредительных сигналов или повреждению электрических систем мотора . Обслу живание Перед техническим обслуживани...
Страница 54 - Кулачковый; РЕГУЛИРОВКИ
52 Выступ трима ПРЕДОСТЕРЕЖЕНИЕ Неправильная установка выст упа трима ухуд - шает управляемость лодки . Если ось вращения винта не параллельна поверхности воды , возникает момент , который стремится повернуть мотор . С помощью выступа трима можно уравновесить этот момент . ВАЖНО : Фиксированная наст...
Страница 55 - МОДЕЛИ
53 ТЕХНИЧЕСКИЕ ХАРАКТЕРИСТИКИ ►Т ЕХНИЧЕСКИЕ ХАРАКТЕРИСТИКИ МОДЕЛИ 115, 130 Рабочий объём , куб . см . 1727 Тип двигателя V- образный (60°), двухтактный , 4- цилиндровый , E-TEC Рабочие обороты при полностью открытом дросселе , об / мин 115 HP: 5500 — 6000 130 HP: 5500 — 6000 Мощность (1) , л . с ./ ...
Страница 57 - СВЕДЕНИЯ
55 ►С ВЕДЕНИЯ О ГАРАНТИИ СВЕДЕНИЯ О ГАРАНТИИ МЕЖДУНАРОДНАЯ ОГРАНИЧЕННАЯ ГАРАНТИЯ НА ПОДВЕСНЫЕ МОТОРЫ EVINRUDE 2011*, ИСПОЛЬ - ЗУЕМЫЕ В АФРИКЕ , НА БЛИЖНЕМ ВОСТОКЕ , ЛАТИНСКОЙ АМЕРИКЕ , ОСТРОВАХ ТИХОГО ОКЕАНА , АЗИИ , А ЛБАНИИ , БЫВШЕЙ ЮГОСЛАВСКОЙ РЕСПУБЛИКИ МАКЕДОНИИ , СЕРБИИ И ЧЕРНОГОРИИ , БОСНИИ И...
Страница 59 - BRP
57 e. Продукт должен своевременно и регулярно проходить технический осмотр и обслуживание в порядке , уста - новленном данным Руководством по эксплуатации . Компания BRP оставляет за собой право на изменение условий гарантии в зависимости от предоставления доказательств проведения технического обслу...
Страница 60 - ПРОВЕРКА
58 ПРОВЕРКА Информация об изделии Готовы ли Вы к управлению лодкой ? 1. Прочитали ли Вы это Руководство от начала до конца ? 2. Готовы ли Вы взять на себя ответственность за безопасную эксплуатацию лодки и мотора ? 3. Понятны ли Вам все предупреждения о безопасности , указанные в этом Руководстве ? ...
Страница 63 - Предпродажная
61 ОТМЕТКИ О ПРОХОЖДЕНИИ РЕГЛАМЕНТНЫХ РАБОТ Проведение регулярного и квалифицированного технического обслуживания изделия является очень важным фактором для поддержания его в технически исправном и безопасном для экс - плуатации состоянии . Периодически проверяйте техническое состояние изделия и сле...
Страница 65 - Прежний адрес/предыдущий владелец
Гарантия на технику BRP распространяется на последующих владельцев в течение всего срока действия гарантии . Прилагаемая форма заполняется в случае смены владельца и передается дилеру . Смена адреса Номер модели Серийный номер Смена владельца Прежний адрес/предыдущий владелец Новый адрес/новый владе...
Страница 67 - ПОДТВЕРЖДЕНИЕ
Остается у дилера Остается у владельца Имя: Имя: Адрес: Адрес: Подпись: Дата: После получения нового подвесного мотора Evinrude/Johnson заполните и подпишите приведенную ниже форму. Эта информация нужна дилеру. Номер модели: Серийный номер: (заполняется дилером или владельцем) С правилами эксплуатац...