Casio CTK-691 - инструкции и руководства
Синтезатор Casio CTK-691 - инструкции пользователя по применению, эксплуатации и установке на русском языке читайте онлайн в формате pdf
Инструкции:
Инструкция по эксплуатации Casio CTK-691
Краткое содержание
1 Меры предосторожности Щелочные батареи Если жидкость из щелочных батарей попалавам в глаза, немедленно выполнитеследующее:1. Не трите глаза! Промойте их водой. 2. Немедленно обратитесь к врачу. Если вы не предпримете указанные выше действия,то можете потерять зрение! Дым, странный запах, перегрев ...
2 Адаптер переменного тока Неправильное использование шнура адаптера перемен-ного тока может повлечь за собой повреждение илиполомку адаптера, что влечет за собой опасность возго-рания и поражения электрическим током. Обязательнособлюдайте указанные ниже меры предосторожности. • Не устанавливайте на...
5 Поздравляем вас с приобретением этого музыкального инструмента CASIO. Он предоставляет вам целый ряд возмож-ностей и имеет следующие функции. 516 тембров, включая улучшенные тембры богатого звучания 300 улучшенных тембров запрограммированы с использованием цифрового процессора сигналов, обеспечива...
7 Меры предосторожности ........ 4 Введение ............................ 5 Путеводитель по общемуустройству инструмента ........ 9 Прикрепление подставкидля партитуры ................................... 10 Проигрывание демонстрационноймелодии ............................................ 11 Дисплей ....
8 Регистрационная память ...... 50 Характеристики регистрационнойпамяти ............................................... 50 Как сохранить комплект настроекв регистрационной памяти .............. 51 Как вызвать комплект настроек изрегистрационной памяти ................. 52 Функция песенной памяти ......
11 39 Кнопки с цифрами • Для ввода числовых установок, отображаемых на экране дисплея. 40 Кнопки [+]/[-] («YES»/»NO» [Да/Нет]) • Отрицательные числа можно менятьтолько при помощи кнопок [+] и [-],позволяющих увеличивать иуменьшать вводимые значения. *2 Задняя панель 41 Гнездо «MIDI OUT» [Выход для с...
12 Дисплей Появляющиеся в этой области индикаторы показывают, какой режим используется в данныймомент: режим «TRANSPOSE» [Транспонирование клавиатуры], режим настройки клавиатуры,режим «MIXER» [Микшер], режим «Synthesizer» [Синтезатор], режим «Effect» [Эффект], режим«SONG MEMORY» [Песенная память] и...
14 Питание этого музыкального инструмента может осуще-ствляться электрическим током от батареек или отстандартной настенной розетки домашней электросети(через указанный адаптер переменного тока). Обяза-тельно выключайте музыкальный инструмент всякийраз, когда вы им не пользуетесь. Использование бата...
16 Автоматическое отключениеэлектропитания Выключение музыкальногоинструмента Источники питания При питании от батареек электропитание инструмента автоматически отключается, если инструмент не используется в течение 6 минут. В этом случае для повторного включения инструмента нажмите кнопку«POWER» [Э...
17 Разъем «PHONES/OUTPUT» [Наушники/Выходной сигнал] • При подключении усилителя для электромузыкаль- ных инструментов установите регулятор громкостина клавиатуре на достаточно низкий уровень, авыходную громкость регулируйте органами управле-ния усилителя. Пример соединения Электрические соединения ...
19 В этом разделе представлена информация о выполне-нии основных операций на музыкальном инструменте. Как играть на этом инструменте Основные операции 햲 Кнопка « VOLUME» [Уровень громкости] 햳 Кнопка «DSP» [Цифровая обработка звука] 햴 Цифровые кнопки 햵 Кнопка «POWER» [Электропитание] 햶 Кнопка «PIANO ...
20 Тембры акустического органа:50 встроенных тембров + 100 тембров пользователя. Как выбрать тембр Основные операции *1. См. раздел «Изменение установок тембров и выбор конфигурации цифровых эффектов (DSP)»на стр. 21. *2. Область памяти для созданных вами тембров. См. раздел «Режим синтезатора» на с...
22 Этот музыкальный инструмент имеет встроенные «тембры акустического органа», которые можно менять при помощидевяти цифровых регуляторов, действие которых аналогично действию органов управления обычным акустическиморганом. Вы можете также выбрать звук ударных инструментов или звук щелчка клавиш. В ...
23 • Всего имеется 13 параметров. Просмотр их осуществляется при помощи кнопок управ-ления курсором и . Более подроб- ные сведения см. в разделе «Параметрытембров» на стр. 24. • Во время отображения на дисплее экрана с запросом «More?» [Еще ?] вы можете перей-ти к экрану синтезатора или редактирова-...
24 Параметры тембров Акустический орган Ниже приведены подробные сведения о параметрах,установки которых вы можете задавать, используяэкран редактирования тембров акустического органа. «Drawbar Position»[Позиция регулятора «Drawbar»] Этот параметр определяет позицию каждого регулятора«Drawbar» и гро...
25 Как сохранитьотредактированный тембракустического органа Акустический орган Завершив редактирование параметров,при помощи кнопок управления курсо-ром и , выведите на дисплей экран с запросом «More ?». Три раза нажмите кнопку , чтобы появился экран ввода названия тембра иприсвоения номера тембру. ...
26 햲 Кнопка «EFFECT» [Эффект] 햳 Кнопки перемещения курсора §/§/§/§ 햴 Кнопка «EXIT» [Выход] Применение эффектов к тембрам 햵 Кнопки с цифрами 햶 Кнопка «DSP» [Цифровой эффект] 햷 Кнопки [+]/[-] Этот инструмент имеет большой выбор эффектов,которые вы можете применить к тембрам.Встроенные эффекты содержат...
27 Нажмите кнопку [§]. • Спустя пять секунд после нажатия этой кнопки автоматически появится экранзадания типа DSP-эффекта. При помощи кнопок [+] и [-] или кнопок сцифрами выберите нужный тип DSP-эффекта. • Имеющиеся типы DSP-эффектов приведены в разделе «Список эффектов» на стр. A-18. • На этом эта...
29 Выбрав нужный тип эффекта реверберации,при помощи кнопок перемещения курсора[ 씱 ] и [ 씰 ] выведите на экран параметр, ус- тановку которого вы хотите изменить. • Появится экран задания установки пара- метра. Пример Как задать параметр «Reverb Time» [Времяреверберации] • «High Damp» [Приглушение вы...
30 Нажмите кнопку «EFFECT» [Эффект]или «EXIT» [Выход]. • При этом появится экран задания тембра или ритма. Параметры хорус-эффектов При помощи кнопок [+] и [-] или кнопокс цифрами выберите нужный вам типэквалайзера. • Имеющиеся типы эквалайзера приведены на стр. A-18. Пример Как выбрать «Jazz» [Джаз...
31 1 Кнопка «MODE» [Режим]2 Кнопка «RHYTHM» [Ритм]3 Кнопки «VARIATION / FILL-IN» [Вариация/Вставка] 1/24 Кнопка «TEMPO» [Регулирование темпа]5 Кнопки [+]/[-]6 Кнопка «ONE TOUCH PRESET» [Программированиеодним нажатием]7 Кнопка «EXIT» [Выход] Автоаккомпанемент 8 Кнопка «SYNCHRO / FILL-IN NEXT» [Синхро...
32 Выбор ритма Автоаккомпанемент Музыкальный инструмент имеет 140 захватывающихвстроенных ритмов, которые вы можете выбирать припомощи приведённой ниже процедуры.Вы можете также переслать данные аккомпанементас вашего компьютера и сохранить до 16 наборовданных в памяти инструмента в качестве ритмовп...
33 Регистр аккомпанемента и регистрмелодии согласно методу «CASIOCHORD» Автоаккомпанемент Использованиеавтоаккомпанемента Приведённая ниже процедура описывает, как пользо-ваться функцией автоаккомпанемента данного музы-кального инструмента. Прежде чем приступать к вы-полнению этой процедуры, вам нео...
34 Метод исполнения аккордов «FINGERED»[Аппликатурный] • За исключением аккордов, указанных выше в приме- чании *1§, обращенные аппликатуры (т.е. исполне-ние «E-G-C» [Ми-Соль-До] или «G-C-E» [Соль-До-Ми] вместо «C-E-G» [До-Ми-Соль]) будут создаватьте же самые аккорды, что и стандартная аппликату-ра....
35 Пример Как сыграть аккорд «C» [До-мажор]. Любая из аппликатур, показанных на приведённойниже иллюстрации, будет образовывать до-мажорныйаккорд. Использование модели вставки Автоаккомпанемент 햲 ...... Аккорд «C» 햳 ...... Аккорд «C/E» ПРИМЕЧАНИЯ • Как и в режиме «FINGERED» (см. стр. 34), вы можете ...
36 Использование вариаций ритма • Если при помощи кнопки «MODE» [Режим] задан режим исполнения аккордов «NORMAL» [Обычный],то, когда вы будете играть в регистре аккомпане-мента, будет исполняться только ритм (без аккор-дов). • Если вы нажимаете кнопку «INTRO / ENDING» [Вступление / Концовка] 1 или 2...
37 Использование функции «OneTouch Preset»[Программирование однимнажатием] Использование функции«Auto Harmonize»[Автогармонизация] Автоаккомпанемент Функция «One Touch Preset» [Программирование однимнажатием] автоматически задает установки перечис-ленных ниже рабочих параметров в соответствии с тойм...
38 Типы автогармонизации Регулирование громкостиаккомпанемента Автоаккомпанемент Инструмент имеет 10 типов автогармонизации. Выможете выбрать любой из них. Смена типа производит-ся при помощи кнопки «TRANSPOSE/FUNCTION» [Транс-понирование/Функция]. Более подробные сведения см.в разделе «Изменение др...
39 햲 Кнопка «MIXER» [Микшер] 햳 Кнопка «EXIT» [Выход] 햴 Кнопки [+]/[-] 햵 Кнопка «DRAWBAR ORGAN» [Органный тембр] Функция микшера Что можно делать при помощимикшера 햶 Кнопки перемещения курсора 햷 Кнопка «TONE» [Тембр] 햸 Кнопки с цифрами Этот клавишный музыкальный инструмент предостав-ляет вам возможно...
40 Подключение и отключениеканалов Как работают установки каналов Функция микшера При отключении канала перестает звучать инструмент,записанный на этом канале. Как подключать и отключать каналы Нажмите кнопку «MIXER» [Микшер]. • При этом на дисплее рядом с индикатором «MIXER» появится указатель. При...
41 При помощи кнопок управления курсо-ром и выберите параметр, установку которого вы хотите изменить. Пример. Выберите параметр «громкость», выведя наэкран индикатор «Volume». • Нажимая кнопку управления курсором или , вы можете осуществлять циклический просмотр параметров. • В любой момент в ходе в...
42 • «Octave Shift» [Сдвиг октавы] (Диапазон: от -2 до 0 идо +2) Вы можете использовать этот параметр для сдвигадиапазона тембра вверх или вниз. При использованиитембра пикколо могут возникнуть ситуации, когдаокажется, что очень высокие ноты, которые вы попыта-етесь исполнить, выходят за пределы дан...
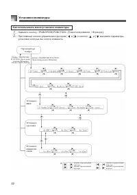
44 햲 Кнопка «SYNTH» [Синтезатор] 햳 Кнопки с цифрами 햴 Кнопка «EXIT» [Выход] Режим «Synthesizer» [Синтезатор] Режим «Synthesizer» [Синтезатор] данного музыкальногоинструмента предоставляет в ваше распоряжение всенеобходимые инструменты для создания ваших собствен-ных оригинальных тембров. Для создани...
45 Форма волны характеристики тембра • Установка тембра Задает встроенный тембр, который должен использо-ваться в качестве базового тембра. Параметры характеристик громкости Эти параметры контролируют изменения тембра стечением времени от момента нажатия клавиши наклавиатуре до окончательного исчезн...
46 Сохранение тембров пользователя в памяти Режим «Synthesizer» [Синтезатор] Группа номеров тембров с 600-го по 699-й (или, как их называют по-другому, с «USER001» [Пользователь 001] по«USER100» [Пользователь 100]) носит название «области пользователя», поскольку эти номера зарезервированы дляхранен...
47 Создание тембра пользователя Режим «Synthesizer» [Синтезатор] Используйте приведённую ниже процедуру для выборавстроенного тембра и изменения его параметров сцелью создания тембра пользователя. Прежде всего выберите тот встроенныйтембр, который вы хотите использоватьв качестве основы для создания...
48 • «Vibrato Delay» [Задержка вибрато] (Диапазон: от -64 до 00 и до +63) Задает время до начала действия вибрато. Режим «Synthesizer» [Синтезатор] • «Vibrato Rate» [Скорость вибрато] (Диапазон: от -64до 00 и до +63) Скорость эффекта вибрато. • «Vibrato Depth» [Глубина вибрато] (Диапазон: от -64до 0...
49 Советы по созданию тембровпользователя Режим «Synthesizer» [Синтезатор] Приведённые ниже советы помогут вам сделать процесссоздания тембров пользователя чуть-чуть более быст-рым и простым.Используйте тот встроенный тембр, который подо-бен тембру, который вы пытаетесь создать.Всякий раз, когда у в...
50 햲 Кнопка «MODE» [Режим] 햳 Кнопка «BANK» [Банк] 햴 Кнопки «REGISTRATION» [Регистрация] Регистрационная память • Когда вы в первый раз используете этот инструмент, то каждый банк регистрационной памяти изначаль-но содержит данные. Просто замените существую-щие данные вашими собственными. • Функции р...
51 Названия комплектов настроек При каждом нажатии кнопки происходит переход кследующему номеру банка (с 1-го по 8-й). 햳 При нажатии одной из кнопок «REGISTRATION» [Регистрация] (с 1-й по 4-ю) производится выборсоответствующей области памяти в выбранном вданный момент банке. • Всякий раз, когда вы с...
53 (1) Кнопка «MODE» [Режим](2) Кнопка «SONG MEMORY» [Песенная память](3) Кнопка «TONE» [Тембр](4) Кнопка «DRAWBAR ORGAN» [Акустический орган](5) Кнопки управления курсором [ 쑼 ]/[ 쑿 ]/[ 씱 ]/[ 씰 ] (6) Кнопка «INTRO / ENDING» [Вступление / Концовка] 1/2(7) Кнопка «VARIATION / FILL-IN» [Вариация/Встав...
54 Выбор дорожки Функция песенной памяти При помощи кнопок «SONG MEMORY TRACK» [Дорожкапесенной памяти], обозначенных «CHORD/TR1-6» [Ак-корд/Дорожка 1-6], выберите нужную вам дорожку. Кнопки «SONG MEMORY TRACK» [До-рожка песенной памяти] 햲 Дорожка 1 햳 Дорожка 2 햴 Дорожка 3 햵 Дорожка 4 햶 Дорожка 5 햷 ...
55 Сыграйте что-нибудь на клавиатуреинструмента. • Вы можете также записать аккорды автоак- компанемента, выбрав соответствующийрежим при помощи кнопки «MODE» [Режим]. • Если при записи вы пользуетесь педалью, то операции с педалью также записываютсяна дорожку. См. раздел «Содержимое дорож-ки 1 посл...
56 Как начать исполнение автоаккомпане-мента и модели вступления посред-ством синхронного старта Вместо выполнения операции, описанной в пункте 4,нажмите кнопку «SYNCHRO / FILL-IN NEXT» [Синхро-низация/Следующая вставка], а затем «SYNCHRO/ENDING 1» [Синхронизация / Концовка 1] или затем«SYNCHRO/ENDI...
58 Задание аккордов в режиме «NORMAL»[Обычное исполнение] Функция песенной памяти Если во время записи переключатель «MODE» [Режим]установлен в положение «NORMAL» [Обычное исполне-ние], вы можете задавать аккорды способом, отличнымот тех способов, которые используются в режимах«FINGERED» и «CASIO CH...
59 Вариации пошаговой записи на дорожку 1 Запись нескольких дорожек Функция песенной памяти Ниже приведены различные вариации, которыми выможете воспользоваться, выполняя пошаговую записьна дорожку 1. Все эти вариации основаны на процеду-ре, описанной в разделе «Как выполнять пошаговуюзапись аккордо...
60 Содержимое дорожек после выполнениязаписи в реальном времени Задайте номер тембра. • После нажатия кнопки «TONE» [Тембр] или «DRAWBAR ORGAN» [Акустический орган] наэкран выводится номер тембра и его назва-ние. Затем вы можете изменить тембр припомощи кнопок с цифрами или кнопок [+](увеличение) ил...
61 Индикаторы уровня в режиме ожиданиязаписи/редактирования Функция песенной памяти Каналы с 11-го по 16-й соответствуют дорожкам с 1-йпо 6-ю. Когда клавиатура работает в режиме ожиданиязаписи или редактирования (см. стр. 62), индикаторыуровня показывают, на каких дорожках уже естьданные, а какие ещ...
62 Нажмите кнопку управления курсором . Функция песенной памяти 3. 4. Нажмите кнопку «YES» [Да]. • При этом будут удалены все данные, начиная с заданной позиции, и инструмент войдет врежим ожидания пошаговой записи. • При нажатии кнопки управления курсором или «NO» [Нет] операция удаления данных буд...
64 Как изменить операцию контроллераритмов * * Операции с кнопкой «INTRO / ENDING 1» [Вступ-ление / Концовка 1], «INTRO / ENDING 2» [Вступле-ние / Концовка 2], «VARIATION / FILL-IN 1» [Вариа-ция/Вставка 1], «VARIATION / FILL-IN 2» [Вариа-ция/Вставка 2], «SYNCHRO / FILL-IN NEXT»[Синхронизация/Следующ...
66 (1) Кнопка «MODE» [Режим](2) Кнопка «TRANSPOSE/FUNCTION» [Транспонирова-ние/Функция](3) Кнопка «TONE» [Тембр](4) Кнопка «EXIT» [Выход](5) Кнопка «DSP» [Цифровой эффект] Установки клавиатуры Партии (6) Кнопка «SPLIT» [Разделение клавиатуры](7) Кнопка «LAYER» [Наложение тембров](8) Кнопки управлени...
67 Для отмены наложения тембров и воз-врата клавиатуры в нормальный режимнажмите кнопку «LAYER» [Наложениетембров] еще раз. Установки клавиатуры 5. ПРИМЕЧАНИЯ • При включении функции наложения тембров теку- щей выбранной партией вместо партии 1 становит-ся партия 2, и на экран выводится наложенныйте...
69 Транспонирование клавиатуры Использование функции «TouchResponse» [Чувствительностьклавиш к силе нажатия] Установки клавиатуры Транспонирование дает возможность повышать илипонижать общую тональность клавиатуры шагамиизменения в один полутон. Например, если необходимоаккомпанировать певцу, поющем...
70 Настройка клавиатуры Установки клавиатуры Функция настройки клавиатуры даёт вам возможностьвыполнить тонкую настройку для соответствия настрой-ке другого музыкального инструмента. Как настроить клавиатуру Нажмите кнопку «TRANSPOSE/FUNCTION»[Транспонирование/Функция]. При помощи кнопок управления ...
71 Установки клавиатуры Изменение других установок Типы установок В приведенной ниже таблице представлены параметры, установки которых вы можете менять. • Все указанные установки сохраняются всякий раз, когда вы выключаете инструмент. Подробные сведения см. в разделе «Содержимое памяти» на стр. 16. ...
72 Установки клавиатуры Как использовать меню установок клавиатуры Нажмите кнопку «TRANSPOSE/FUNCTION» [Транспонирование / Функция]. При помощи кнопок управления курсором и и кнопок и вызовите параметры, установки которых вы хотите изменить. 1. 2. Экран выбора тембра Кнопка «TRANSPOSE/ FUNCTION» [Тр...
73 Установки клавиатуры Для изменения установок используйте кнопки [+] и [–]. • Заданные установки войдут в силу, даже если вы не нажали кнопку «EXIT» [Выход].• Подробные сведения о каждой установке приведены в следующем разделе «Перечень установок параметров».• Завершив задание всех необходимых уст...
76 햲 «SMF PLAYER» [SMF-плеер] 햳 «MIXER» [Микшер] 햴 «EXIT» [Выход] 햵 «ACCOMP VOLUME» [Громкость аккомпанемента] Использование SMF-плеера 햶 «START/STOP» [Запуск/Остановка] 햷 Кнопки управления курсором [§]/[§]/[§]/[§] 햸 Кнопки с цифрами 햹 Кнопки [+]/[-] Аббревиатура «SMF» («Standard MIDI File» - станда...
78 Воспроизведение SMF-файла При помощи кнопок [+] и [-] или кнопокс цифрами отрегулируйте громкостьвоспроизведения SMF-файлов. • Вы можете задать установку в диапазоне от 000 (минимум) до 127 (максимум). • При одновременно нажатии кнопок [+] и [-] восстановится установка громкости вос-произведения ...
80 Что такое «MIDI»? Каналы MIDI MIDI Буквы MIDI означают «Musical Instrument Digital Interface»[Цифровой Интерфейс Музыкальных Инструментов],представляющего собой название всемирного стандартадля цифровых сигналов и соединительных устройств,дающих возможность обмена музыкальными даннымимежду музыка...
81 Передача и приемсообщений MIDI Установки параметров MIDI MIDI Данный клавишный музыкальный инструмент можетпередавать ноты, исполняемые на клавиатуре, а такжемодели автоаккомпанемента и воспроизведение произ-ведений из песенной памяти в виде сообщений MIDI надругое устройство. Передача данных MID...
82 Использование службыпересылки данных Как выполнить подключениек компьютеру MIDI Вы можете скачать с музыкального сайта CASIO (http://music.casio.com) на ваш компьютер указанные нижетипы данных, а затем переслать их в ваш инструмент. • Тембры• Тембры с волнами• DSP-эффекты• Ритмы• Песни• SMF-данны...
87 Избегайте нагрева, высокой влажности и прямого солнечного света. Оберегайте ваш музыкальный инструмент от прямого солнечного света, не размещайте его рядом с кондиционером илив таком месте, где очень высокая температура. Не устанавливайте музыкальный инструмент рядом с телевизором и радиоприемник...
88 00:Auto Pan (Автопанорамирование) • Функция Непрерывно сдвигает влево-вправо установкупанорамирования (стерео позицию) входногосигнала в соответствии с НЧ-генератором. • Параметры 0: «Rate» [Скорость] (Диапазон: от 0 до 127)Регулирует скорость панорамирования. 1: «Depth» [Глубина] (Диапазон: от 0...
101 Перечень тембров Приложение № Группа тембров Название тембра «Program Change» [Программное изменение] “Bank Select MSB” [Самый старший разряд выбора банка] Максимальная полифония Тип диапазона Тип DSP-эффекта «PIANO» [Фортепияно] «STEREO GRAND PIANO» [Стереофонический рояль] «STEREO MELLOW PIANO...
106 Предварительно заданные тембры Приложение «VIBE PAD» № Группа тембров Название тембра «Program Change» [Программное изменение] “Bank Select MSB” [Самый старший разряд выбора банка] Максимальная полифония Тип диапазона Тип DSP-эффекта «MOVIE SOUND» [Звук из фильма] «ATMOSPHERE PAD» [Дополнительны...
110 Приложение Наборы ударных инструментов «SOPRANO PAD» [Дополинтельный регистр сопрано]«FAST SWEEP» № Группа тембров Название тембра «Program Change» [Программное изменение] “Bank Select MSB” [Самый старший разряд выбора банка] Максимальная полифония Тип диапазона Тип DSP-эффекта «WOOD PAD»«SYNTH-...
116 Приложение Диаграмма аппликатуры аккордов В приведенной ниже таблице указаны аппликатуры наиболее часто используемых аккордов, включая инвертиро-ванные аппликатуры. Основ-нойтон аккорда Типаккорда
118 Приложение Перечень эффектов Перечень эффектов «REVERB»[Реверберация] Перечень хорус-эффектов Перечень эффектов эквалайзера Перечень DSP-эффектов Устанавливаемые параметры зависят от типа DSP-эффекта. Кроме того, параметры для каждого типаDSP-эффектов зависят от алгоритма, связанного сэтим типом...
Casio Синтезаторы Инструкции
-
Casio AL-100R
Инструкция по эксплуатации
-
Casio AL-150R
Инструкция по эксплуатации
-
Casio AP-250
Инструкция по эксплуатации
-
Casio AP-45
Инструкция по эксплуатации
-
Casio AP-450
Инструкция по эксплуатации
-
Casio AP-500
Инструкция по эксплуатации
-
Casio CDP-120
Инструкция по эксплуатации
-
Casio CTK-2000
Инструкция по эксплуатации
-
Casio CTK-2080
Инструкция по эксплуатации
-
Casio CTK-2200
Инструкция по эксплуатации
-
Casio CTK-230
Инструкция по эксплуатации
-
Casio CTK-2300
Инструкция по эксплуатации
-
Casio CTK-240
Инструкция по эксплуатации
-
Casio CTK-3000
Инструкция по эксплуатации
-
Casio CTK-3200
Инструкция по эксплуатации
-
Casio CTK-4200
Инструкция по эксплуатации
-
Casio CTK-4400
Инструкция по эксплуатации
-
Casio CTK-501
Инструкция по эксплуатации
-
Casio CTK-571
Инструкция по эксплуатации
-
Casio CTK-591
Инструкция по эксплуатации