Страница 4 - Руководства для аппарата; Driver Installation Guide
Руководства для аппарата Руководства для данного аппарата делятся в соответствии с нижеприведенным перечнем. Пожалуйста, используйте их для получения более подробной информации. Руководства, отмеченные данным символом, представляют собой печатный материал. Руководства, отмеченные данным символом, за...
Страница 5 - Содержание; Предисловие
3 Содержание 1 Предисловие Как пользоваться данным Руководством . . . . . . . . . . . . . . . . . . . . . . . . . . . . . . . . . . . . . . . . . . . . . . . . . . . . . . . . . . . . .6 Символьные обозначения, используемые в данном Руководстве . . . . . . . . . . . . . . . . . . . . . . . . . . . ....
Страница 7 - Предисловие
5 1 Предисловие Благодарим Вас за приобретение аппарата Canon imageRUNNER ADVANCE C2230i/C2225i/C2220i/C2220L. Внимательно прочитайте данное Руководство перед началом работы с аппаратом, чтобы ознакомиться с его возможностями и максимально эффективно использовать его многочисленные функции. Сведения...
Страница 8 - Как пользоваться данным Руководством; ОСТОРОЖНО; ЗАПОМНИТЕ
6 Предисловие 1 Глава Как пользоваться данным Руководством Символьные обозначения, используемые в данном Руководстве Приведенные ниже символы используются в данном Руководстве для описания процедур, ограничений, мер предосторожности при обращении с аппаратом и указаний, которые необходимо выполнять ...
Страница 9 - Русский; Торговые марки
Русский 7 Предисловие 1 Глава Торговые марки MEAP и логотип MEAP являются торговыми марками компании Canon Inc. В данном изделии используется универсальная технология масштабирования шрифтов (UFST) ® по лицензии корпорации Monotype Imaging, Inc. UFST® является торговой маркой корпорации Monotype Ima...
Страница 10 - Как установить Электронное руководство
8 Предисловие 1 Глава Как пользоваться данным Руководством (Электронное руководство) Как установить Электронное руководство ■ ● Для установки Электронного руководства следуйте приведенным ниже указаниям. ■ ❏ Windows 1. Установите компакт-диск с Электронным руководством в дисковод компьютера.2. Выбе...
Страница 11 - Главная страница Электронного руководства; Выполнение поиска
Русский 9 Предисловие 1 Глава Главная страница Электронного руководства 2 1 3 4 5 6 7 8 9 10 11 12 Выбор по функциям Приводится описание каждой функции и способа эксплуатации. [В начало] Отображается главная страница Электронного руководства. [Карта сайта] Отображается карта сайта Электронного руков...
Страница 12 - Юридические комментарии; ВНИМАНИЕ
10 Предисловие 1 Глава Юридические комментарии Название изделия По правилам безопасности необходимо зарегистрировать имя изделия. В некоторых регионах продажи аппарата может быть зарегистрировано следующее название(я) в круглых скобках. • imageRUNNER ADVANCE C2230i/C2225i/C2220i/ C2220L (F163100) Тр...
Страница 13 - Стандарт информационной; Авторское право
Русский 11 Предисловие 1 Глава Директива R&TTE Данное оборудование (F163100) отвечает основным требованиям Директивы ЕС 1999/5/EC и разрешено к использованию в ЕС. (Только для моделей с функцией факсимильной связи.) (Только для Европы) Canon Inc./Canon Europa N. V. Стандарт информационной безопа...
Страница 14 - ПРИМЕЧАНИЕ
12 Предисловие 1 Глава Программное обеспечение, к которому применимы другие условия Подробные сведения и соответствующие лицензионные условия см. в Электронном руководстве на компакт-диске, прилагаемом к этому изделию. Если Вам требуется определенный исходный код используемого в данном продукте прог...
Страница 15 - Важные указания по технике безопасности; Установка; Источник питания
Русский 13 Предисловие 1 Глава Важные указания по технике безопасности Перед началом работы с аппаратом прочтите внимательно главу “Важные указания по технике безопасности”. Обратите внимание на эти указания, поскольку они предназначены для того, чтобы предотвратить травмирование пользователей и дру...
Страница 16 - Обращение с аппаратом
14 Предисловие 1 Глава ЗАПОМНИТЕ Оставьте свободным место вокруг розетки питания, чтобы вилку можно было легко отсоединить от нее. Если вокруг розетки находятся какие-либо предметы, то это может затруднить отключение аппарата в случае необходимости. Обращение с аппаратом ОСТОРОЖНО • Не пытайтесь раз...
Страница 17 - Обслуживание и осмотр
Русский 15 Предисловие 1 Глава • Лазерный луч может нанести вред организму человека. Так как генерируемое принтером лазерное излучение полностью сосредоточено в объеме, закрытом защитными кожухами и наружными крышками, лазерный луч не проникает наружу ни на одном из этапов эксплуатации аппарата поль...
Страница 18 - Расходные материалы; Другие предупреждения
16 Предисловие 1 Глава ВНИМАНИЕ • Блок термозакрепления внутри аппарата и участок вокруг него могут сильно нагреваться при эксплуатации. При удалении замятой бумаги или при осмотре внутренней части аппарата следите за тем, чтобы не касаться блока термозакрепления и окружающих его компонентов, поскол...
Страница 19 - Выбор места установки и обращение с аппаратом; Меры предосторожности при; Запрещается устанавливать
Русский 17 Предисловие 1 Глава Выбор места установки и обращение с аппаратом В этом разделе приводятся меры предосторожности при выборе места установки и обращении с аппаратом. Рекомендуем прочитать этот раздел, прежде чем приступать к эксплуатации аппарата. Меры предосторожности при установке ■ ■ З...
Страница 20 - Выберите безопасный источник
18 Предисловие 1 Глава • Если связь недоступна, обратитесь к авторизованному дилеру Canon. В зависимости от местной специфики или телефонного соединения может не удаться выполнять обмен данными. В таком случае обратитесь к местному авторизованному дилеру Canon. • Не снимайте выравнивающие опоры аппа...
Страница 23 - Резервное копирование/экспорт данных; Данные, для которых можно выполнить импорт/экспорт всех данных
Русский 21 Предисловие 1 Глава Резервное копирование/экспорт данных Во встроенной памяти аппарата хранятся различные данные, такие как принятые данные, адресная книга и параметры меню Параметры/Регистрация. В случае неполадок в работе памяти эти данные могут быть потеряны. Следует регулярно выполнят...
Страница 24 - Другие данные, которые можно импортировать/экспортировать
22 Предисловие 1 Глава ■ ● Другие данные, которые можно импортировать/экспортировать Можно обмениваться данными с этим аппаратом и другими аппаратами, которые не поддерживают функцию Импортировать/Экспортировать все. Данные Ссылки Сведения о меню Быстрое меню Электронное руководство > Быстрое мен...
Страница 26 - Возможности этого аппарата; Революционная работа с документацией с помощью; Клиентский; приведена на следующих страницах.
24 Последовательность основных операций 2 Глава Возможности этого аппарата Революционная работа с документацией с помощью эволюционирующего универсального аппарата 3 2 4 1 3 2 4 1 Интернет Оригинал Копир./ Печать И-факс Эл. почта Факс Отправить Компьютер в пределах компании Файловый сервер Эл. почта...
Страница 28 - Последовательность настройки параметров для; Вход в систему в качестве
26 Последовательность основных операций 2 Глава Последовательность настройки параметров для использования желаемых функций Вход в систему в качестве администратора Для того чтобы можно было указывать параметры, необходимо войти в систему аппарата в качестве администратора. Существует два способа вхо...
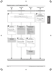
Страница 29 - Подключение к сети/Соединение USB; AppleTalk
Русский 27 Последовательность основных операций 2 Глава Подключение к сети/Соединение USB TCP/IP AppleTalk Netware Соединение USB С помощью сетевого кабеля С помощью кабеля USB Параметры сети ● Нажмите клавиши → [Предпочтения] → [Сеть]. Укажите [Подтв. изменения парам. подключ. к сети], [Параметры д...
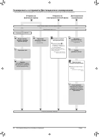
Страница 30 - Сканировать и сохранить/Доступ к сохраненным файлам; Использование функции Супер-ячейка в сети
28 Последовательность основных операций 2 Глава Сканировать и сохранить/Доступ к сохраненным файлам • При использовании imageRUNNER ADVANCE C2230i/C2225i/C2220i Для печати файлов в формате PDF требуется Модуль принтера PS или Комплект прямой печати (для PDF/XPS). (Если используется Модуль принтера P...
Страница 31 - Отправка факсов/Печать; Дистанционная передача/Дистанционный прием факсов
Русский 29 Последовательность основных операций 2 Глава Отправка факсов/Печать Необходимое дополнительное оборудование: В зависимости от используемой функции факса требуется факсимильная плата или Модуль удаленного факса. В зависимости от используемой функции печати требуется дополнительное оборудов...
Страница 32 - Сканировать и отправить/Дистанционное сканирование; Отправка на
30 Последовательность основных операций 2 Глава Сканировать и отправить/Дистанционное сканирование Необходимое дополнительное оборудование: В зависимости от используемой функции требуется дополнительное оборудование. Отправка на файловый сервер Отправка по электронной почте/И-факсу Дистанционное ска...
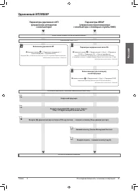
Страница 33 - Параметры удаленного ИП
Русский 31 Последовательность основных операций 2 Глава Удаленный ИП/MEAP Параметры удаленного ИП (управление аппаратом с компьютера) Параметры MEAP (управление приложениями с компьютера с помощью службы SMS) Вход в систему аппарата в качестве администратора Подключение к сети: TCP/IP Включение удал...
Страница 34 - Компоненты и их назначение; Вид снаружи
32 Последовательность основных операций 2 Глава Компоненты и их назначение В этом разделе приводятся названия и функции всех компонентов аппарата. Более подробные сведения о дополнительных изделиях, компонентах и их назначении см. в Электронном руководстве > Дополнительная продукция/Программное о...
Страница 36 - Внутреннее устройство аппарата
34 Последовательность основных операций 2 Глава Внутреннее устройство аппарата В этом разделе представлен вид внутренней части аппарата imageRUNNER ADVANCE C2220L. ■ ● Если подключены модули Устройство чтения цветных изображений G1, Блок кассетной подачи AF1, 3-лотковое устройство вывода C1*, Внутре...
Страница 37 - Панель управления и сенсорный дисплей
Русский 35 Последовательность основных операций 2 Глава Панель управления и сенсорный дисплей 6 9 10 11 7 8 12 13 15 14 16 17 4 5 3 2 1 19 18 [Главное меню] Служит для вывода на экран Главного меню. Для использования каждой из функций выберите ее на экране Главное меню. Сенсорный дисплей На этом дис...
Страница 38 - Использовать быстрое меню; Выполнение входа в систему/выхода из системы
36 Последовательность основных операций 2 Глава ■ ● Использовать быстрое меню Если для быстрого меню предварительно заданы часто используемые функции, их можно вызвать, нажав кнопку [Быстрое меню]. При использовании службы регистрации отображается экран Быстрое меню, заданный для каждого пользовател...
Страница 39 - Полезные функции экрана Главное меню и сенсорного дисплея; Если сенсорный дисплей выключен; Использование справки
Русский 37 Последовательность основных операций 2 Глава Полезные функции экрана Главное меню и сенсорного дисплея ■ ● Если сенсорный дисплей выключен Если после включения основного питания на сенсорном дисплее ничего не отображается, нажмите . ■ ● Настройка экрана Главное меню С помощью клавиши спра...
Страница 40 - Клавиша основного питания и режима; Как включать основное питание; Выключение аппарата; Клавиша режима Энергосбережение
38 Последовательность основных операций 2 Глава Клавиша основного питания и режима энергосбережения В этом разделе приводится описание порядка использования выключателя основного питания и клавиши Энергосбережение. ОСТОРОЖНО Не подсоединяйте вилку шнура питания к розетке и не отсоединяйте ее мокрыми...
Страница 41 - Получение копии; Установка оригиналов; Выбор функции
Русский 39 Последовательность основных операций 2 Глава Получение копии В этом разделе рассматривается последовательность основных операций копирования. Для использования функции Копирование требуется дополнительно приобретаемый модуль. 1 Установка оригиналов ● Установите оригинал в устройство подач...
Страница 42 - Передача факса; Указание адресата
40 Последовательность основных операций 2 Глава Передача факса В этом разделе рассматривается последовательность основных операций факса. Для использования функции факса требуется дополнительно приобретаемый продукт. 1 Установка оригиналов ● Установите оригинал в устройство подачи или на стекло эксп...
Страница 43 - Отправка отсканированных данных (электронная
Русский 41 Последовательность основных операций 2 Глава Отправка отсканированных данных (электронная почта/И-факс/файловые серверы) В этом разделе описывается последовательность основных операций сканирования и передачи. Для использования функции Сканирование требуется дополнительно приобретаемый мо...
Страница 44 - Хранение отсканированных данных; Выбор места хранения
42 Последовательность основных операций 2 Глава Хранение отсканированных данных В этом разделе приводится описание последовательности основных операций функции Сканировать и сохранить. Для использования функции Сканирование требуется дополнительно приобретаемый модуль. Кроме того, в нем приводится п...
Страница 46 - Доступ к сохраненным файлам; Выбор файла; Запуск печати
44 Последовательность основных операций 2 Глава Доступ к сохраненным файлам В этом разделе рассматривается последовательность основных операций функции Доступ к сохраненным файлам. Здесь в качестве примера рассматривается процедура печати файлов, сохраненных в устройстве памяти. 1 Выбор функции ● На...
Страница 47 - Управление аппаратом с компьютера (Удаленный ИП); Удаленный ИП удобен в следующих ситуациях; Доступ к функции Удаленный ИП с помощью веб-браузера; Проверка состояния задания и указание параметров
Русский 45 Последовательность основных операций 2 Глава Управление аппаратом с компьютера (Удаленный ИП) Удаленный ИП (интерфейс пользователя) — это предустановленное в аппарат программное обеспечение, которое позволяет пользователям осуществлять доступ к функциям аппарата с помощью веб-браузера на ...
Страница 48 - Печать с компьютера; Отображение экрана параметров печати; Задание параметров печати
46 Последовательность основных операций 2 Глава Печать с компьютера Если установить на компьютер драйвер принтера, можно использовать аппарат для печати данных, созданных с помощью прикладных программ. В этом разделе приводится описание последовательности основных операций по печати данных с компьют...
Страница 50 - Загрузка бумаги; Загрузка бумаги в кассету для; Откройте кассету для бумаги.
48 Периодическое обслуживание 3 Глава Загрузка бумаги В этом разделе приводится описание процедуры загрузки бумаги. Загрузка бумаги в кассету для бумаги Если во время печати заканчивается выбранная бумага или бумага в выбранной кассете, на сенсорном дисплее появляется экран с напоминанием о том, что...
Страница 51 - Загрузите стопку бумаги в кассету для; Настройка кассеты для бумаги; Уберите бумагу, загруженную в кассету
Русский 49 Периодическое обслуживание 3 Глава 3 Загрузите стопку бумаги в кассету для бумаги. 3 1, 2 1. Убедитесь в том, что настройка формата бумаги кассеты для бумаги соответствует формату бумаги, загружаемой в кассету. 2. Установите стопку бумаги вдоль правой стенки кассеты для бумаги. 3. Осторож...
Страница 53 - Замена картриджа чернилами для штампа (Устройство чтения; Установите картридж чернилами для
Русский 51 Периодическое обслуживание 3 Глава Замена картриджа чернилами для штампа (Устройство чтения цветных изображений G1) (дополнительное оборудование) Оригиналы, отправляемые через устройство подачи, можно штамповать, чтобы отметить, какие оригиналы уже отправлены. Если штамп становится бледны...
Страница 54 - Замена картриджа с тонером/контейнера для; Замена картриджа с тонером; Извлеките картридж с тонером
52 Периодическое обслуживание 3 Глава Замена картриджа с тонером/контейнера для отходов тонера Замена картриджа с тонером Когда внутри аппарата остается лишь малое количество тонера, на сенсорном дисплее появляется сообщение. Печать можно выполнять, но требуется в ближайшее время приобрести тонер, ч...
Страница 55 - Подготовьте новый картридж с тонером.; Замена контейнера для отходов
Русский 53 Периодическое обслуживание 3 Глава ОСТОРОЖНО Не сжигайте и не бросайте картриджи из-под тонера в открытый огонь, поскольку тонер, оставшийся в них, может воспламениться и стать причиной ожогов или пожара. ЗАПОМНИТЕ Не прикасайтесь к концу картриджа с тонером и не подвергайте его ударам. Э...
Страница 57 - Периодическая чистка; Чистка стекла экспонирования; Чистка устройства подачи
Русский 55 Периодическое обслуживание 3 Глава Периодическая чистка Если оригинал копируется нечетко, необходимо выполнить чистку перечисленных ниже компонентов аппарата. Для получения высококачественных распечаток рекомендуем выполнять чистку этих компонентов один или два раза в месяц. ■ ● Стекло эк...
Страница 58 - Выполните чистку участка прозрачной; Выполните чистку области сканирования; Закройте крышку устройства подачи.
56 Периодическое обслуживание 3 Глава 3 Выполните чистку участка прозрачной пластмассы вверху внутренней крышки. 2 1 1. Выполните чистку участка пластмассы.2. Закройте внутреннюю крышку. ВНИМАНИЕ Закрывая крышку, следите за тем, чтобы не прищемить пальцы, так как это может привести к травме. 4 Выпол...
Страница 59 - Рекомендуемая бумага; Тонер
Русский 57 Периодическое обслуживание 3 Глава Расходные материалы Компания Canon предлагает перечисленные ниже расходные материалы. Для получения более подробных сведений обратитесь к местному авторизованному дилеру компании Canon. Рекомендуем заказывать бумагу и тонер у местного авторизованного дил...
Страница 60 - Чернильный картридж для штампа; Оригинальные расходные материалы
58 Периодическое обслуживание 3 Глава ■ ● Чернильный картридж для штампа Чернильный картридж для штампа используется для штампования оригиналов. Для извлечения и замены чернильного картриджа для штампа используйте пинцет. ■ ● Картридж со скрепками Финишер Картридж со скрепками (Название/форма) Финиш...
Страница 61 - Если отображается сообщение об ошибке/код; Если отображается сообщение; Если отображается код ошибки
Русский 59 Периодическое обслуживание 3 Глава Если отображается сообщение об ошибке/код ошибки. Если отображается сообщение об ошибке Сообщения об ошибке могут появляться на сенсорном дисплее аппарата или в веб-браузере. Сообщения автодиагностики (об ошибке) появляются в следующих случаях: ■ ● когда...
Страница 62 - Сообщение о вызове специалиста по; Если в нижней части экрана отображается; Обращение к местному; Выключите основное питание основного
60 Периодическое обслуживание 3 Глава Сообщение о вызове специалиста по обслуживанию Если произошел сбой и аппарат не может нормально работать, отображается экран с напоминанием о необходимости обратиться к местному авторизованному дилеру Canon. Если отображается экран, подобный приведенному выше, о...
Страница 63 - Настройка режима Ограничение
Русский 61 Периодическое обслуживание 3 Глава 2 Подождите не менее 10 с после выключения индикатора основного питания, а затем снова переведите выключатель основного питания в положение ВКЛ. 2 1 3 (сторона I ) 1. Откройте крышку выключателя основного питания.2. Нажмите выключатель питания сети в пол...
Страница 64 - Места застревания скрепок/замятия бумаги; Места замятия бумаги
62 Периодическое обслуживание 3 Глава Места застревания скрепок/замятия бумаги Замятие бумаги и застревание скрепок могут происходить в перечисленных ниже частях аппарата. Для устранения замятия бумаги см. соответствующий раздел. Подробные сведения о процедуре см. в Электронном руководстве. Места за...
Страница 66 - Места застревания скрепок
64 Периодическое обслуживание 3 Глава Места застревания скрепок Электронное руководство > Problem Solving > Locations of Staple Jams A B 2 1 Сшивающий финишер M1/Финишер для буклетов M1 (приобретается дополнительно) Блок центральной прошивки устройства Финишер для буклетов M1 Внутренний финише...
Страница 67 - Приложение
65 4 Приложение ■ ■ Технические характеристики . . . . . . . . . . . . . . . . . . . . . . . . . . . . . . . . . . . . . . . . . . . . . . . . . . . . . . . . . . . . . . . . . . . . 66 Основной блок аппарата . . . . . . . . . . . . . . . . . . . . . . . . . . . . . . . . . . . . . . . . . . . . . ....
Страница 68 - Технические характеристики; Основной блок аппарата
66 Приложение 4 Глава Технические характеристики Технические характеристики могут быть изменены без предварительного уведомления о вносимых изменениях и о новых версиях. Основной блок аппарата Позиция Технические характеристики Имя Canon imageRUNNER ADVANCE C2230i/C2225i/C2220i/C2220L Тип С раздельн...
Страница 69 - Устройство чтения цветных изображений G1
Русский 67 Приложение 4 Глава Позиция Технические характеристики Система подачи бумаги/Емкость Кассеты для бумаги: Кассета для бумаги 1: 640 листов (64 г/м 2 ), 520 листов (80 г/м 2 ) Кассета для бумаги 2: 680 листов (64 г/м 2 ), 550 листов (80 г/м 2 ) Универсальный лоток: 100 листов (80 г/м 2 ) Объ...
Страница 70 - Устройство чтения цветных изображений G2
68 Приложение 4 Глава Позиция Технические характеристики Масштаб Стандартный формат бумаги: Тот же коэффициент масштабирования 1:1 Уменьшение 1:0,70 (A3 → A4R) 1:0,50 (A3 → A5R) 1:0,25 Увеличение 1:1,41 (A4R → A3) 1:2,00 (A5R → A3) 1:4,00 Коэффициент копирования: 25% – 400% (с шагом 1%) Количество к...
Страница 71 - Сшивающий финишер M1
Русский 69 Приложение 4 Глава Сшивающий финишер M1 Позиция Технические характеристики Формат/Плотность/Тип бумаги Формат: 305 x 457 мм, 320 x 450 мм (SRA3), A3, A4, A4R, A5, A5R, пользовательский формат (99 x 139,7 мм - 320 x 457,2 мм) и конверты Плотность: 64 г/м 2 – 220 г/м 2 Тип: Тонкая, Обычная ...
Страница 72 - Финишер для буклетов M1
70 Приложение 4 Глава Финишер для буклетов M1 Позиция Технические характеристики Формат/Плотность/Тип бумаги Формат: 305 x 457 мм, 320 x 450 мм (SRA3), A3, A4, A4R, A5, A5R, пользовательский формат (99 x 139,7 мм - 320 x 457,2 мм) и конверты Плотность: 64–220 г/м 2 Тип: Тонкая, Обычная 1 (65–82 г/м ...
Страница 73 - Внутренний финишер F1
Русский 71 Приложение 4 Глава Позиция Технические характеристики Вес Приблизительно 75 кг Место для установки включая основной блок (Д х Ш) imageRUNNER ADVANCE C2230i/C2225i/C2220i: 1689 x 680 мм imageRUNNER ADVANCE C2220L: 1689 x 650 мм(при выдвинутых универсальном и вспомогательном лотках) Внутрен...
Страница 74 - Дополнительный лоток внутреннего финишера A1
72 Приложение 4 Глава Позиция Технические характеристики Источник питания/Максимальная потребляемая мощность От основного аппарата/прибл. 39 Вт Габариты (В x Ш x Г) 260 x 590 x 550 мм(при выдвинутом вспомогательном лотке) Вес Приблизительно 14,0 кг(если устройство Дополнительный лоток внутреннего фи...
Страница 75 - Лоток для копий J1
Русский 73 Приложение 4 Глава Лоток для копий J1 Позиция Технические характеристики Формат/Плотность/Тип бумаги Формат: A3, A4, A4R, A5R Плотность: 64–120 г/м 2 Тип: Тонкая, Обычная 1 (65–82 г/м 2 ), Обычная 2 (83–99 г/м 2 ), Обычная 3 (100–105 г/м 2 ), Восстановленная, Цветная, С перфорацией, Докум...
Страница 76 - Функция Отправить; Функции сканирования; Функции электронной почты и И-факса
74 Приложение 4 Глава Функция Отправить ■ ● Функции сканирования Позиция Технические характеристики Протокол связи FTP (TCP/IP), SMB (TCP/IP), WebDAV Формат данных TIFF, JPEG, PDF, XPS, OOXML (PowerPoint) Разрешение 100 x 100 точек на дюйм, 150 x 150 точек на дюйм, 200 x 100 точек на дюйм, 200 x 200...
Страница 77 - Сетевая среда; Технические характеристики аппаратных средств; Параметры принтера; Технические характеристики программного обеспечения
Русский 75 Приложение 4 Глава Сетевая среда ■ ● Технические характеристики аппаратных средств Сетевой интерфейс 10Base-T/100Base-TX/1000Base-T (RJ-45) ■ ● Технические характеристики программного обеспечения Поддерживаемый протокол TCP/IP Тип кадра: Ethernet II Приложения печати: LPD/Raw/IPP/IPPS/FTP...
Страница 78 - Часто задаваемые вопросы
76 Приложение 4 Глава Часто задаваемые вопросы В1 Требуется срочно получить копию, однако это невозможно, так как выполняется большое задание на копирование. A С помощью режима Прерывание можно временно остановить текущее задание на копирование и назначить приоритет срочному копированию. На экране Г...