Ballu BHC-U15A-PS - Инструкция по эксплуатации

Ballu BHC-U15A-PS

Тепловая завеса Ballu BHC-U15A-PS - инструкция пользователя по применению, эксплуатации и установке на русском языке. Мы надеемся, она поможет вам решить возникшие у вас вопросы при эксплуатации техники.

Если остались дополнительные вопросы — свяжитесь с нами через контактную форму.

1 Страница 1
2 Страница 2
3 Страница 3
4 Страница 4
5 Страница 5
6 Страница 6
7 Страница 7
8 Страница 8
9 Страница 9
10 Страница 10
11 Страница 11
12 Страница 12
13 Страница 13
14 Страница 14
15 Страница 15
16 Страница 16
17 Страница 17
18 Страница 18
19 Страница 19
20 Страница 20
21 Страница 21
22 Страница 22
23 Страница 23
24 Страница 24
25 Страница 25
26 Страница 26
27 Страница 27
28 Страница 28
Страница: / 28

Содержание:

  • Страница 2 – Используемые обозначения; Требования, несоблюдение которых может при-; ПРИМЕЧАНИЕ; Содержание; Свидетельство о приемке
  • Страница 5 – Монтаж завесы; Варианты монтажа; Технические характеристики
  • Страница 6 – Горизонтальный монтаж на транспортировочные кронштейны; Модель завесы
  • Страница 7 – Горизонтальная установка
  • Страница 8 – Переустановка теплообменника; Подключение теплоносителя; Подключение к электрической сети
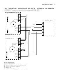
  • Страница 9 – Электрические схемы; Далее приведены электрические схемы завес:; PDF created with pdfFactory Pro trial version
  • Страница 13 – возможности регулировки производительности).
  • Страница 14 – Управление прибором; Управление завесами пультом BRC-W
  • Страница 16 – Поиск и устранение неисправностей; Примечание; Уход и обслуживание; Для контроля работы завесы необходимо
  • Страница 17 – приведенной в Таблице 4.; Транспортирование и хранение
  • Страница 18 – Сделано в России; Гарантия; Товар сертифицирован на территории
  • Страница 22 – ГАРАНТИЙНЫЙ ТАЛОН; ТИП
  • Страница 26 – сохраняется у клиента; на гарантийное обслуживание; на гарантийное обслуживание
Загрузка инструкции

BHC-U20W55-PS

BHC-U15W40-PS

BHC-U20A-PS

BHC-U15A-PS

Руководство

по эксплуатации

Гарантийный талон

Воздушно-тепловая завеса

Перед началом эксплуатации прибора внимательно

изучите данное руководство и храните его в доступном месте.

Code-128

"Загрузка инструкции" означает, что нужно подождать пока файл загрузится и можно будет его читать онлайн. Некоторые инструкции очень большие и время их появления зависит от вашей скорости интернета.

Краткое содержание

Страница 2 - Используемые обозначения; Требования, несоблюдение которых может при-; ПРИМЕЧАНИЕ; Содержание; Свидетельство о приемке

Используемые обозначения ВНИМАНИЕ! Требования, несоблюдение которых может при- вести к тяжелой травме или серьезному повреж- дению оборудования. ОСТОРОЖНО! Требования, несоблюдение которых может при- вести к серьезной травме или летальному исходу. ПРИМЕЧАНИЕ 1. В тексте данной инструкции воздушно-те...

Страница 5 - Монтаж завесы; Варианты монтажа; Технические характеристики

5 Технические характеристики ВНИМАНИЕ! В случае первого запуска или запуска после слива теплоносителя необходимо удалить остатки воздуха из теплообменника. Удаление воздуха осуществляется при помощи ослабления резьбовой заглушки. Монтаж завесы ВНИМАНИЕ! • Перед проведением монтажных работ необходимо...

Страница 6 - Горизонтальный монтаж на транспортировочные кронштейны; Модель завесы

6 Монтаж завесы Горизонтальный монтаж на транспортировочные кронштейны Горизонтальный монтаж на шпильки М6 и настенные кронштейны L Слив теплоносителя выпуск воздуха подвод/отвод теплоносителя Всасывание Нагнетание 300 min 655 387 176 480 66 49 15 8 отв. А2 А1 А3 А2 B1 B2 A1 A2 A3 A2 Модель завесы Р...

Характеристики

Другие модели - Тепловые завесы Ballu

Все тепловые завесы Ballu