Автомобили Fiat ALBEA 2010 - инструкция пользователя по применению, эксплуатации и установке на русском языке. Мы надеемся, она поможет вам решить возникшие у вас вопросы при эксплуатации техники.
Если остались вопросы, задайте их в комментариях после инструкции.
"Загружаем инструкцию", означает, что нужно подождать пока файл загрузится и можно будет его читать онлайн. Некоторые инструкции очень большие и время их появления зависит от вашей скорости интернета.

68
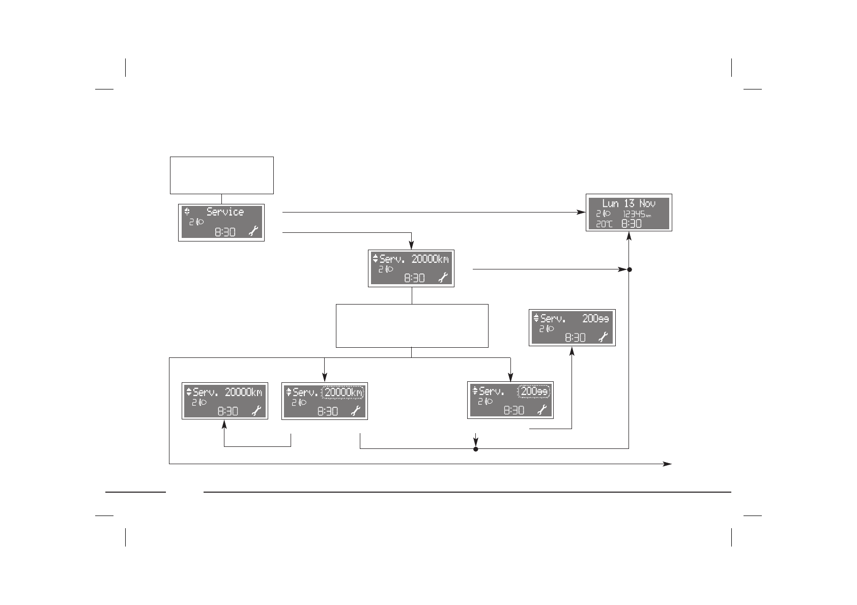
ëàíîâîå òåõîáñëóæèâàíèå
òà ôóíêöèß ïîçâîëßåò âûâîäèòü íà ýêðàí ïðîáåã, âûðàæåííûé â êèëîìåòðàõ èëè äíßõ, îñòàâøèéñß äî î÷åðåäíîãî ’.
„ëß âûâîäà ñâåäåíèé íåîáõîäèìî âûïîëíèòü ñëåäóþùåå:
R
Q
R
O
N
O
N
R
Q
Q
R
‘ì. "„èàãíîñòèêà ïðè âêëþ÷åíèè"
è "„îñòóï ê ñòðàíèöå ìåíþ"
‚îçâðàò ê ïðåäûäóùåé
àêòèâíîé ñòðàíèöå, íàïðèìåð:
‘òðàíèöà ìåíþ
‚îçâðàò ê ñòðàíèöå ìåíþ
‚îçâðàò ê ñòðàíèöå ìåíþ
Šëàâèøàìè
N
/
O
îòðåãóëèðóéòå ãðîìêîñòü
àêóñòè÷åñêîãî ñèãíàëà (rogerbeep Ð ñèãíàë
îêîí÷àíèß).
–èôðû âûáðàííîãî çíà÷åíèß ìèãàþò.
ïðîäîëæåíèå
Q
= àæàòèå ìåíåå äâóõ ñåêóíä êëàâèøè MODE
R
= àæàòèå áîëåå äâóõ ñåêóíä êëàâèøè MODE
