Автомобили Fiat ALBEA 2010 - инструкция пользователя по применению, эксплуатации и установке на русском языке. Мы надеемся, она поможет вам решить возникшие у вас вопросы при эксплуатации техники.
Если остались вопросы, задайте их в комментариях после инструкции.
"Загружаем инструкцию", означает, что нужно подождать пока файл загрузится и можно будет его читать онлайн. Некоторые инструкции очень большие и время их появления зависит от вашей скорости интернета.

66
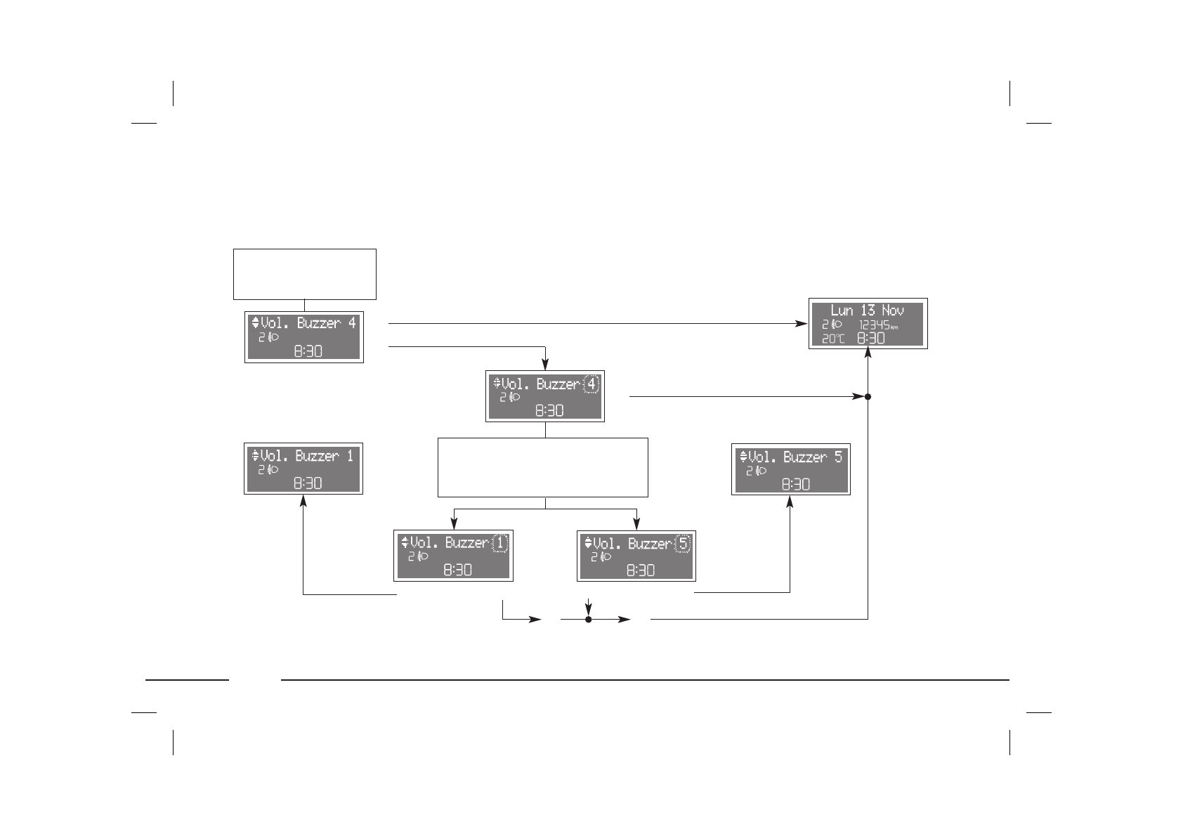
åãóëèðîâêà ãðîìêîñòè ñèãíàëà ïðåäóïðåæäåíèß èëè íåèñïðàâíîñòè
òà ôóíêöèß îáåñïå÷èâàåò ðåãóëèðîâêó ïî 8 óðîâíßì ãðîìêîñòè çâóêîâîãî ñèãíàëà (çóììåðà), ïðåäóïðåæäàþùåãî èëè
ñîîáùàþùåãî î íåèñïðàâíîñòè. ‡âóêîâîé ñèãíàë ìîæíî ðåãóëèðîâàòü ïî ãðîìêîñòè èëè îòêëþ÷èòü. „ëß îòêëþ÷åíèß
çâóêîâîãî ñèãíàëà âûâåäèòå êëàâèøàìè
N
è
O
óðîâåíü çâóêà íà 0. ‚ûïîëíåíèå ðåãóëèðîâêè îñóùåñòâëßåòñß, êàê ïîêàçàíî
íà ñõåìå.
R
Q
R
O
N
O
N
Q
Q
Q
Q
R
R
Q
= àæàòèå ìåíåå äâóõ ñåêóíä êëàâèøè MODE
R
= àæàòèå áîëåå äâóõ ñåêóíä êëàâèøè MODE
‘ì. "„èàãíîñòèêà ïðè âêëþ÷åíèè"
è "„îñòóï ê ñòðàíèöå ìåíþ"
‚îçâðàò ê ïðåäûäóùåé àêòèâíîé
ñòðàíèöå, íàïðèìåð:
‘òðàíèöà ìåíþ
‚îçâðàò ê ñòðàíèöå ìåíþ
‚îçâðàò ê ñòðàíèöå ìåíþ
Šëàâèøàìè
N
è
O
îòðåãóëèðóéòå ãðîìêîñòü
àêóñòè÷åñêîãî ñèãíàëà (çóììåðà).–èôðû âûáðàííîãî
çíà÷åíèß ìèãàþò.
