Автомобили Fiat ALBEA 2010 - инструкция пользователя по применению, эксплуатации и установке на русском языке. Мы надеемся, она поможет вам решить возникшие у вас вопросы при эксплуатации техники.
Если остались вопросы, задайте их в комментариях после инструкции.
"Загружаем инструкцию", означает, что нужно подождать пока файл загрузится и можно будет его читать онлайн. Некоторые инструкции очень большие и время их появления зависит от вашей скорости интернета.

65
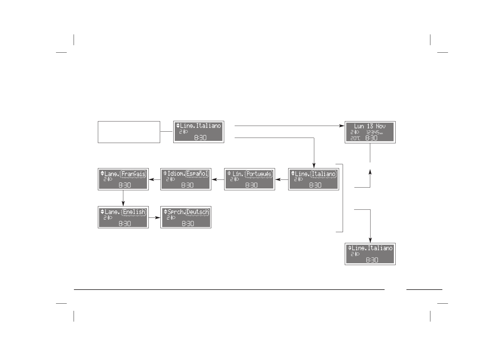
‚ûáîð ßçûêà
‘îîáùåíèß íà äèñïëåå ìîãóò âûâîäèòüñß íà íåñêîëüêèõ ßçûêàõ (èòàëüßíñêîì, ïîðòóãàëüñêîì, èñïàíñêîì, ôðàíöóçñêîì,
àíãëèéñêîì, íåìåöêîì). „ëß âûáîðà íóæíîãî ßçûêà âûïîëíèòå ñëåäóþùåå:
R
O
N
O
N
O
N
O
N
O
N
O
N
Q
Q
Q
R
‘ì. "„èàãíîñòèêà ïðè âêëþ÷åíèè" è
"„îñòóï ê ñòðàíèöå ìåíþ"
‚îçâðàò ê ïðåäûäóùåé àêòèâíîé
ñòðàíèöå, íàïðèìåð:
‚îçâðàò ê ñòðàíèöå ìåíþ
Q
= àæàòèå ìåíåå äâóõ ñåêóíä êëàâèøè MODE
R
= àæàòèå áîëåå äâóõ ñåêóíä êëàâèøè MODE
‘òðàíèöà ìåíþ
