Автомобили Fiat ALBEA 2010 - инструкция пользователя по применению, эксплуатации и установке на русском языке. Мы надеемся, она поможет вам решить возникшие у вас вопросы при эксплуатации техники.
Если остались вопросы, задайте их в комментариях после инструкции.
"Загружаем инструкцию", означает, что нужно подождать пока файл загрузится и можно будет его читать онлайн. Некоторые инструкции очень большие и время их появления зависит от вашей скорости интернета.

63
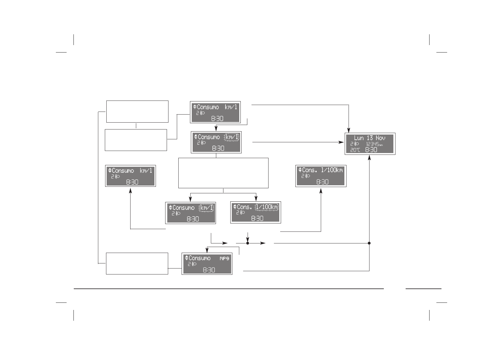
…äèíèöà èçìåðåíèß ðàñõîäà òîïëèâà
òà ôóíêöèß ïîçâîëßåò âûáðàòü åäèíèöó èçìåðåíèß êîëè÷åñòâà èçðàñõîäîâàííîãî òîïëèâà (êì/ë, ë/100 êì èëè mpg) íà
îñíîâàíèè ïðåäâàðèòåëüíî çàäàííîé åäèíèöû èçìåðåíèß ðàññòîßíèß (êì ëèáî ìèëè, ñì. âûøå ðàçäåë "…äèíèöà èçìåðåíèß
ðàññòîßíèß"). ‚ûáîð ôîðìàòà îñóùåñòâëßåòñß, êàê ïîêàçàíî íà ñõåìå.
R
Q
R
Q
R
O
N
Q
Q
O
N
Q
Q
R
R
‘ì. "„èàãíîñòèêà ïðè âêëþ÷åíèè" è
"„îñòóï ê ñòðàíèöå ìåíþ"
…ñëè âû çàäàëè êì
‚îçâðàò ê ñòðàíèöå ìåíþ
Šëàâèøàìè
N
è
O
çàäàéòå òðåáóåìóþ åäèíèöó
èçìåðåíèß ðàñõîäà òîïëèâà (êì/ë èëè ë/100 êì).
–èôðû âûáðàííîãî çíà÷åíèß ìèãàþò.
‚îçâðàò ê ñòðàíèöå ìåíþ
‚îçâðàò ê ïðåäûäóùåé
àêòèâíîé ñòðàíèöå, íàïðèìåð:
…ñëè âû çàäàëè ìèëè
Q
= àæàòèå ìåíåå äâóõ ñåêóíä êëàâèøè MODE
R
= àæàòèå áîëåå äâóõ ñåêóíä êëàâèøè MODE
