Страница 3 - РУССКИЙ; ПРЕДУПРЕЖДЕНИЕ
3 -RU РУССКИЙ СодержаниеИнструкция по эксплуатации ПРЕДУПРЕЖДЕНИЕ ПРЕДУПРЕЖДЕНИЕ .............................. 6ВНИМАНИЕ ............................................. 6МЕРЫ ПРЕДОСТОРОЖНОСТИ ............ 7Диски, воспроизводимые на этом устройстве ........................................... 8 Приступ...
Страница 6 - Инструкция по эксплуатации; НЕ РАЗБИРАТЬ И НЕ ИЗМЕНЯТЬ.
6 -RU Инструкция по эксплуатации УСТАНАВЛИВАЙТЕ ДАННЫЙ ПРОДУКТ ТАКИМ ОБРАЗОМ, ЧТОБЫ ВОДИТЕЛЬ НЕ МОГ ВИДЕТЬ ЭКРАН, ЕСЛИ АВТОМОБИЛЬ НЕ ОСТАНОВЛЕН И НЕ ЗАДЕЙСТВОВАН СТОЯНОЧНЫЙ ТОРМОЗ. Просмотр водителем телевизионных программ или видео в процессе вождения опасен. Неправильная установка этого продукта п...
Страница 8 - Диски, воспроизводимые; Воспроизводимые диски
8 -RU Принадлежности для дисков На рынке доступны различные принадлежности для защиты поверхности дисков и улучшения качества звучания. Однако большинство из них влияет на толщину и/или диаметр диска. Использование таких принадлежностей может привести к тому, что диск перестанет соответствовать стан...
Страница 9 - DualDisc; ALL
9 -RU Диски, воспроизведение которых не поддерживается DVD-ROM, DVD-RAM, CD-ROM (за исключением файлов MP3/WMA/AAC), фото CD и т. д. DualDisc Это устройство не поддерживает стандарт DualDisc.Использование дисков стандарта DualDisc может повредить устройство и привести к повреждению самого диска при ...
Страница 10 - Терминология дисков; Обращение с USB-накопителями; ВНИМАНИЕ
10 -RU Использование дисков DVD-R/DVD-RW/DVD+R/DVD+RW • Это устройство поддерживает воспроизведение дисков, записанных в стандартных форматах DVD-Video (только для DVD-R/DVD-RW). • Обратите внимание, что нефинализированные диски (созданные для воспроизведения на проигрывателях DVD-дисков только с фу...
Страница 12 - Комплектация; Приступая к работе
12 -RU Комплектация • Головное устройство ..........................................................1• Кабель питания ..................................................................1• Монтажная корзина...........................................................1• Ключ для кронштейна..................
Страница 13 - Настройка уровня громкости; Работа с сенсорной панелью
13 -RU Включение и выключение питания Во время движения автомобиля некоторые функции устройства недоступны. Перед выполнением этих операций остановите автомобиль в безопасном месте и включите стояночный тормоз. 1 Нажмите кнопку SOURCE/ , чтобы включить питание устройства. • Устройство можно включить...
Страница 15 - Прослушивание радио; Радио
15 -RU Пример основного экрана FM-радио Здесь отображается номер предварительной настройки и частота радиостанцииКнопка [DX SEEK] * 1 : отображает список выбора режимов настройки.Кнопка [PTY SEARCH] * 2 : поиск станции по настройке типа программы (PTY), см. “Настройка типа программы (PTY)” (стр. 16)...
Страница 16 - Работа RDS
16 -RU Включение и выключение режима AF (альтернативных частот) RDS (Radio Data System) — это система радиоинформации, использующая поднесущую частоту 57 кГц обычного FM-радиовещания. Функция RDS позволяет принимать различную информацию, например, сведения о ситуации на дорогах, названия станций, и ...
Страница 18 - Воспроизведение; Повторное воспроизведение
18 -RU Пример основного экрана MP3/WMA/AAC Кнопка [ ]: Cм. стр. 29 CD: Здесь отображается текст дорожки * /текст диска * . • Если информация о дорожке и диске отсутствует, здесь отображается сообщение “NO TEXT”. MP3/WMA/AAC:В случае наличия информации ID3-тега после отображения имени файла в верхней...
Страница 21 - Воспроизведение диска; DVD; Отображение экрана режима DVD
21 -RU Пример основного экрана DVD Video Кнопка [ ] : переход к экрану навигации. Кнопка [ ] : отображение экрана выбора SETUP. Кнопка [ ] : переход в полноэкранный режим. Отображается тип воспроизводимого диска (DVD VIDEO). Здесь отображается информация DivX ® . • При нажатии кнопки [ ] на экране р...
Страница 22 - В случае отображения экрана меню
22 -RU 1 Нажмите кнопку SOURCE/ . Откроется экран SOURCE для выбора источника. 2 Коснитесь [Disc] * . Появится экран Disc. Вставьте диск лицевой стороной вверх. Начнется воспроизведение диска. После подключения оптического проигрывателя Alpine DVD вставьте диск в проигрыватель DVD/CD, после этого на...
Страница 23 - Отображение экрана главного меню
23 -RU Если диск DVD содержит два или более эпизода, открывается экран главного меню. Коснитесь кнопки [TOP MENU] на основном экране режима DVD. Откроется экран главного меню. • Для получения сведений о выполнении необходимых операций см. “В случае отображения экрана меню” на стр. 22. Если диск DVD ...
Страница 24 - Замедленное воспроизведение
24 -RU Приостановка воспроизведения (Pre Stop) Для приостановки воспроизведения нажмите кнопку остановки. Позиция, в которой произошла остановка, будет сохранена в памяти. 1 Нажмите кнопку [ ] один раз во время воспроизведения. Отобразится сообщение “Pre Stop”. 2 Коснитесь кнопки [ / ] в режиме Pre ...
Страница 26 - Переключение угла просмотра; Переключение из меню диска
26 -RU Переключение угла просмотра Если диск DVD содержит сцены, снятые с разных углов, требуемый угол можно выбрать во время воспроизведения. 1 Во время воспроизведения нажмите кнопку [P1/2] * . Строка функций изменится соответствующим образом. * Вид экрана может отличаться в соответствии с диском ...
Страница 27 - Информация о дисках DivX; Настройка звука
27 -RU Информация о дисках DivX DivX ® представляет собой (программный) кодек для сжатия движущихся изображений с сохранением качества с использованием высокой степени кодирования. • Официальный сертифицированный продукт DivX ®. • Воспроизводит все версии видео DivX ® (включая DivX ® 5) со стандартн...
Страница 29 - Функция поиска; Функция одновременного
29 -RU Настройка уровня сабвуфера Этот пункт отображается, если в разделе “Включение и выключение сабвуфера” установлено значение ON. 1 Коснитесь строки заголовка Subwoofer. Откроется экран настроек сабвуфера. 2 С помощью кнопок [ ] и [ ] Level настройте вывод сабвуфера. Диапазон значений: 0 – 15 На...
Страница 30 - Отмена функции “Simultaneous”
30 -RU 2 Коснитесь кнопки [Rear]. Откроется экран выбора изображения на заднем мониторе. • Эту функцию не удастся использовать, если для параметра “Настройка выходного сигнала изображения/звука” (стр. 41) в настройках системы установлено значение OFF. • Если коснуться кнопки [Main] на экране выбора ...
Страница 31 - Настройка; проигрывателя; Изменение настроек языка
31 -RU Операция настройки DVD- проигрывателя 1 Коснитесь кнопки [ ] на основном экране. Откроется экран SETUP для выбора настроек. 2 Коснитесь строки заголовка Source Setup. Откроется экран Source Setup. 3 Коснитесь строки заголовка DVD Setup. Откроется экран DVD Setup. 4 Нажмите кнопку [ ] или [ ] ...
Страница 32 - Настройка языка субтитров; Изменение настроек экрана ТВ
32 -RU Используется для выбора языка субтитров, отображаемых на экране. Элемент настройки: SUBT. Language Значения: Auto / EN / JP / DE / ES / FR / IT / SE / RU / CN • При установке значения “Auto” используется первый из записанных языков субтитров. Воспроизведение на языке, не входящем в список ото...
Страница 33 - Настройка источника; Настройка радио
33 -RU Выполнение настройки источника 1 Коснитесь кнопки [ ] на основном экране. Откроется экран SETUP для выбора настроек. 2 Коснитесь строки заголовка Source Setup. Откроется экран Source Setup. 3 Коснитесь строки заголовка нужного режима настройки. DVD Setup * 1 / Radio Setup / BLUETOOTH Setup * ...
Страница 34 - Настройка дисплея; Настройка подсветки дисплея
34 -RU Операции по измененнию настроек дисплея 1 Коснитесь кнопки [ ] на основном экране. Откроется экран SETUP для выбора настроек. 2 Коснитесь строки заголовка Display Setup. Откроется экран настройки дисплея. 3 Нажмите кнопку [ ] или [ ] и т. д., чтобы изменить настройки требуемого элемента. Наст...
Страница 35 - Выполнение настройки Visual EQ; Выбор цвета подсветки шрифта; Visual EQTM
35 -RU Если установить значение ON, строка функций будет скрыта, если в течение 5 секунд не выполняется никаких действий для источника радио, USB и т.д. Чтобы отобразить строку функций, слегка коснитесь экрана. Элемент настройки: Function Guide Fade Значения: OFF / ON • В режиме воспроизведения DVD ...
Страница 37 - Общие настройки; Отображение времени; Настройка летнего времени
37 -RU Операции по изменению основных настроек 1 Коснитесь кнопки [ ] на основном экране. Откроется экран SETUP для выбора настроек. 2 Коснитесь строки заголовка General Setup. Откроется экран общих настроек. 3 Коснитесь кнопки [ ], [ ] или строки заголовка элемента настройки, чтобы изменить его нас...
Страница 38 - Настройка уровня звукового сигнала; Переключение на русский шрифт
38 -RU Эту настройку можно выполнить, если для параметра “Setting the Beep” установлено значение ON. Элемент настройки: Beep Level Значения: от 0 до + 15 Функция прокрутки работает в том случае, если введен текст компакт-диска, имя папки, имя файла или информация тега. Элемент настройки: Auto Scroll...
Страница 39 - Системные настройки
39 -RU Операции с системными настройками 1 Коснитесь кнопки [ ] на основном экране. Откроется экран SETUP для выбора настроек. 2 Коснитесь строки заголовка System Setup. Появится экран настройки системы. 3 Нажмите кнопку [ ] или [ ], чтобы изменить настройки требуемого элемента. Настройки: Camera IN...
Страница 40 - Настройка режима навигации; Настройка прерывания навигации; Настройка режима AUX
40 -RU Настройка направляющей камеры заднего вида Можно настроить положение направляющей камеры заднего вида. Дополнительный элемент настройки: Guide Line Adjustment 1 Коснитесь строки заголовка Guide Line Adjustment. Появится экран настройки направляющей. 2 При касании стойки направляющей, которую ...
Страница 41 - Настройка режима переднего AUX
41 -RU После установки для данного элемента значения AUX коснитесь строки заголовка AUX2 IN, после чего можно будет установить значения для дополнительных элементов настройки. Настройка режима имени AUX2 Дополнительные элементы настройки: PrimaryЗначения: AUX / DVD / GAME / TV / DVB-T / NAV. • Выбра...
Страница 42 - О BLUETOOTH
42 -RU Настройка перед использованием BLUETOOTH – это беспроводная технология, которая позволяет устанавливать связь между мобильным устройством или персональным компьютером на небольших расстояниях. С помощью этой технологии можно осуществить вызов по мобильному телефону с использованием функции “С...
Страница 43 - Настройка BLUETOOTH; Операция настройки BLUETOOTH
43 -RU Настройка BLUETOOTH Шаги 1 – 5 являются общими для различных функций BLUETOOTH. Для получения дополнительной информации см. описание отдельной функции. • Не удастся выполнить операцию настройки BLUETOOTH во время вызова или на аудиоисточнике BLUETOOTH. • Когда параметр BLUETOOTH IN установлен...
Страница 44 - О функции телефона “Свободные руки”
44 -RU Отображение названия поставщика услуг телефонной связи Элемент настройки: Service Provider Отобразится название поставщика услуг подключенного устройства с поддержкой BLUETOOTH. Если устройство с поддержкой BLUETOOTH не подключено, отобразится сообщение “ID UNSENT”. • Названия некоторых поста...
Страница 45 - Прием вызова; Завершение вызова; Функция повторного набора; Функция ожидания вызова
45 -RU Прием вызова Входящие вызовы сопровождаются звуком входящего вызова и отображением сообщения (имя вызывающего абонента/номер телефона). Коснитесь кнопки [ ]. Вызов будет принят. • Индикатор (сила сигнала): Во время вызова этот индикатор показывает уровень текущего сигнала мобильного телефона....
Страница 46 - Операция переключения вызовов; Журнал вызовов
46 -RU Операция переключения вызовов Эта функция позволяет начать передачу звука с мобильного телефона на динамики машины при выполнении вызова. Во время вызова коснитесь кнопки [ ], чтобы переключить звук вызова между устройством и мобильным телефоном. • В зависимости от мобильного телефона эту опе...
Страница 48 - Функция BLUETOOTH Audio; Голосовой набор номера
48 -RU Совершить вызов можно, введя номер с помощью экрана цифровой клавиатуры устройства. Эл емент настройки: Dial Input Пример экрана Dial Input Откроется экран цифровой клавиатуры. Наберите (введите) телефонный номер, а затем коснитесь кнопки [Call]. Будет выполнен вызов. • О цифровой клавиатуре ...
Страница 49 - Переключение на экран; Работа камеры; Воспроизведение видеоизображения с; Навигационная
49 -RU При подключении дополнительной камеры заднего вида изображение с нее можно выводить на монитор. • Обязательно установите для параметра “Camera IN” значение “ON”, прежде чем использовать камеру заднего вида. См. раздел “Настройка входа режима камеры заднего вида” на стр. 39. Включение экрана к...
Страница 50 - Дополнительное
50 -RU Работа с дополнительным устройством (приобретается дополнительно) Для управления устройствами, подключенными к разъему AUX1, AUX2 или переднему разъему AUX, выполните описанную ниже процедуру. • При попытке активировать дополнительное устройство во время движения на экране отобразится предупр...
Страница 51 - Функция раздела
51 -RU Режим сканирования 1 Нажмите кнопку [P1/3]. Откроется строка функций. 2 Коснитесь кнопки [SCAN], чтобы начать процедуру автоматического сканирования. • Для получения дополнительной информации см. руководство пользователя устройства TUE-T20 0DVB (продается отдельно). Работа меню видео устройст...
Страница 53 - Поиск нужной композиции; Выбор нужной папки
53 -RU Поиск нужной композиции USB-накопитель может содержать сотни композиций. Организация композиций по спискам воспроизведения облегчает поиск нужной композиции.Используйте собственную иерархию режима поиска, чтобы сузить поиск с помощью представленной ниже таблицы. * Для поиска списков воспроизв...
Страница 55 - Поиск по имени исполнителя
55 -RU • Если на iPod/iPhone воспроизводится композиция во время подключения к данному устройству, ее воспроизведение продолжится после подключения. • Если в имени исполнителя, названии альбома, жанра, композитора, заголовков, созданных с помощью iTunes, содержится слишком много символов, могут возн...
Страница 56 - Информация
56 -RU Воспроизведение в случайном порядке (M.I.X.) Функция Shuffle в iPod отображается как на экране устройства IVE-W530BT. В оспроизведение альбомов в случайном порядке : Воспроизведение в случайном порядке альбомов проигрывает все композиция альбома по порядку, затем случайным образом выбирает сл...
Страница 62 - Технические характеристики; LASER PRODUCT
62 -RU Технические характеристики МОНИТОР FM-ТЮНЕР MW-ТЮНЕР LW-ТЮНЕР USB * Частотная характеристика может отличаться в зависимости от программного обеспечения устройства кодирования/скорости передачи бит. CD/DVD Оптический звукосниматель РАЗДЕЛ BLUETOOTH ОБЩИЕ РАЗМЕР КОРПУСА Срок службы данного изде...
Страница 63 - Установка и соединения; Предупреждение
63 -RU Установка и соединения Чтобы правильно использовать устройство, перед его установкой и подключением ознакомьтесь с информацией из данного руководства, представленной ниже, а также на стр. 6 – 10. Предупреждение ВЫПОЛНЯЙТЕ ПРАВИЛЬНЫЕ ПОДКЛЮЧЕНИЯ. Неправильное подключение может привести к возго...
Страница 64 - Установка
64 -RU Установка Основной блок должен быть установлен с наклоном не более 30 градусов по отношению к горизонтальной плоскости. 1 Снимите монтажную корзину с основного блока (см. “Удаление” на стр. 64). Вставьте монтажную корзину в приборную панель и зафиксируйте его с помощью нажимных пластин. 2 Есл...
Страница 65 - Установка микрофона
65 -RU <ЯПОНСКИЕ АВТОМОБИЛИ> Отсоедините лицевую панель, прикрепите заземляющий провод устройства к оголенной металлической поверхности с помощью винта ( * ), уже закрепленного на корпусе автомобиля.Прикрепите оригинальный монтажный кронштейн с каждой стороны IVE-W530BT с помощью винтов, входя...
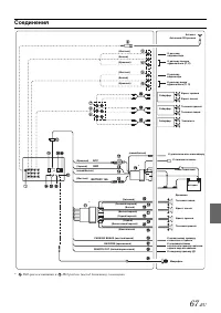
Страница 67 - Соединения
67 -RU Соединения * ISO-разъем питания и ISO-разъем (выход динамика) совмещены. (Красный) Сабвуфер Сабвуфер Сабвуфер Фронт. правый Фронт. левый Тыловой правый Тыловой левый Усилитель К разъему выхода аудиосигнала (П, Л) К разъему входа аудиосигнала (П, Л) К разъему видеовыхода К разъему видеовхода (...
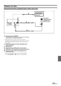
Страница 69 - Пример системы
69 -RU Пример системы Подключение iPhone/iPod с поддержкой видео и камеры заднего вида Входной разъем CAMERA Используйте при подключении дополнительной камеры заднего вида с помощью разъема RCA. • Установите значение “ON”, как описано в разделе “Настройка входа режима камеры заднего вида” (стр. 39),...
Страница 71 - About the Rules of Bluetooth Electromagnetic
71 -RU Интерфейсный кабель AV/RCA (4-полюсный миниразъем AV к разъему 3-RCA) (продается отдельно)Используемый 4-полюсный миниразъем AV Обозначение соединений данной системы: • Данная конфигурация не является стандартной для имеющихся в продаже разъемов AV. Перед покупкой проверьте совместимость. Вхо...