Alpine CDE-W203Ri - Инструкция по эксплуатации

Alpine CDE-W203Ri

Магнитола Alpine CDE-W203Ri - инструкция пользователя по применению, эксплуатации и установке на русском языке. Мы надеемся, она поможет вам решить возникшие у вас вопросы при эксплуатации техники.

Если остались дополнительные вопросы — свяжитесь с нами через контактную форму.

1 Страница 1
2 Страница 2
3 Страница 3
4 Страница 4
5 Страница 5
6 Страница 6
7 Страница 7
8 Страница 8
9 Страница 9
10 Страница 10
11 Страница 11
12 Страница 12
13 Страница 13
14 Страница 14
15 Страница 15
16 Страница 16
17 Страница 17
18 Страница 18
19 Страница 19
20 Страница 20
21 Страница 21
22 Страница 22
23 Страница 23
24 Страница 24
25 Страница 25
26 Страница 26
27 Страница 27
28 Страница 28
29 Страница 29
30 Страница 30
31 Страница 31
32 Страница 32
33 Страница 33
Страница: / 33

Содержание:

  • Страница 2 – эксклюзивный дистрибьютор; Представительство в России:; Г арантийный ремонт; СЕРВИС-ЦЕНТР “СтудиоСаунд Сервис”; Эксклюзивный импортер
  • Страница 3 – РУССКИЙ; Настройка Bluetooth; Настройка соединения Bluetooth; Настройка звука; Регулировка уровней сигналов
  • Страница 4 – Настройка визуального представления; Воспроизведение данных MP3 (PLAY; Внешнее устройство; Включение и выключение режима Mute; Управление USB-накопителем; Информация
  • Страница 5 – Руководство по использованию; МЕРЫ; ПРЕДУПРЕЖДЕНИЕ
  • Страница 8 – Обращение с USB-накопителями; ОСТОРОЖНО
  • Страница 9 – Список компонентов; Первоначальный запуск системы; Настройка уровня громкости; Настройка времени; Приступая к работе
  • Страница 10 – Регулировка подсветки; Прослушивание радио; Радио
  • Страница 11 – RDS
  • Страница 12 – Настройка PI SEEK
  • Страница 13 – Воспроизведение
  • Страница 14 – Повторное воспроизведение
  • Страница 15 – Поиск по именам файлов/папок; Быстрый поиск
  • Страница 16 – Терминология
  • Страница 17 – Настройка регулировки нижних частот; Настройка регулировки; Настройка центральной низкой частоты
  • Страница 18 – Настройка фильтра верхних частот; Включение/выключение; Отображение текста; Настройка центральной высокой частоты; Другие функции
  • Страница 19 – Отображение времени
  • Страница 20 – НАСТРОЙКА
  • Страница 23 – Подключение USB-накопителя; содержащихся в USB-накопителе
  • Страница 24 – Поиск нужной композиции
  • Страница 25 – Функция прямого поиска
  • Страница 26 – При возникновении трудностей; Основные функции
  • Страница 27 – Звук
  • Страница 28 – UNIT ERROR; Режим Bluetooth
  • Страница 29 – Технические характеристики; CLASS 1
  • Страница 30 – Установка и соединения; Предупреждение; ВЫПОЛНЯЙТЕ ПРАВИЛЬНЫЕ ПОДКЛЮЧЕНИЯ.; Осторожно
  • Страница 31 – Установка
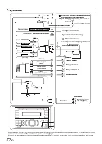
  • Страница 32 – Соединения
Загрузка инструкции

Designed by ALPINE Japan

68-14470Z09-A

EN

DE

FR

ES

IT

SE

NL

RU

PL

GR

MP3/WMA/AAC CD Receiver

CDE-W203Ri

• OWNER’S MANUAL

Please read before using this equipment.

• ANVÄNDARHANDLEDNING

Innan du använder utrustningen bör du läsa
igenom denna användarhandledning.

• BEDIENUNGSANLEITUNG

Lesen Sie diese Bedienungsanleitung
bitte vor Gebrauch des Gerätes.

• GEBRUIKERSHANDLEIDING

Lees deze aanwijzingen aandachtig alvorens
dit toestel te gebruiken.

• MODE D’EMPLOI

Veuillez lire avant d’utiliser cet appareil.

• РУКОВОДСТВО ПО ЭКСПЛУАТАЦИИ

Прочтите настоящее руководство перед

началом использования оборудования.

• MANUAL DE OPERACIÓN

Léalo antes de utilizar este equipo.

• INSTRUKCJA OBSŁUGI

Prosimy zapoznać się z tą instrukcją przed
przystąpieniem do użytkowania urządzenia.

• ISTRUZIONI PER L’USO

Si prega di leggere prima di utilizzare il
attrezzatura.

• ΕΓΧΕΙΡΙΔΙΟ ΧΡΗΣΤΗ

Παρακαλούμε διαβάστε το πριν

χρησιμοποιήσετε τη συσκευή.

ALPINE ELECTRONICS MARKETING, INC.

1-1-8 Nishi Gotanda,

Shinagawa-ku,

Tokyo 141-0031, Japan

Phone 03-5496-8231

ALPINE ELECTRONICS OF AMERICA, INC.

19145 Gramercy Place, Torrance,

California 90501, U.S.A.

Phone 1-800-ALPINE-1 (1-800-257-4631)

ALPINE ELECTRONICS OF CANADA, INC.

777 Supertest Road, Toronto,

Ontario M3J 2M9, Canada

Phone 1-800-ALPINE-1 (1-800-257-4631)

ALPINE ELECTRONICS OF AUSTRALIA PTY. LTD.

161-165 Princes Highway, Hallam

Victoria 3803, Australia

Phone 03-8787-1200

ALPINE ELECTRONICS GmbH

Frankfurter Ring 117, 80807 München, Germany

Phone 089-32 42 640

ALPINE ELECTRONICS OF U.K. LTD.

Alpine House

Fletchamstead Highway, Coventry CV4 9TW, U.K.

Phone 0870-33 33 763

ALPINE ELECTRONICS FRANCE S.A.R.L.

(RCS PONTOISE B 338 101 280)

98, Rue de la Belle Etoile, Z.I. Paris Nord Il,

B.P. 50016, 95945 Roissy Charles de Gaulle

Cedex, France

Phone 01-48638989

ALPINE ITALIA S.p.A.

Viale C. Colombo 8, 20090 Trezzano

Sul Naviglio (MI), Italy

Phone 02-484781

ALPINE ELECTRONICS DE ESPAÑA, S.A.

Portal de Gamarra 36, Pabellón, 32

01013 Vitoria (Alava)-APDO 133, Spain

Phone 945-283588

ALPINE ELECTRONICS (BENELUX) GmbH

Leuvensesteenweg 510-B6,

1930 Zaventem, Belgium

Phone 02-725-13 15

R

FOR CAR USE ONLY/NUR FÜR AUTOMOBIL GEBRAUCH/POUR APPLICATION AUTOMOBILE UNIQUEMENT/PARA USO EN
AUTOMÓVILES/SOLO PER L’UTILIZZO IN AUTOMOBILE/ENDAST FÖR BILBRUK/ALLEEN VOOR GEBRUIK IN DE AUTO/

ТОЛЬКО

ДЛЯ ИСПОЛЬЗОВАНИЯ В АВТОМОБИЛЯХ

/

DO UŻYCIA TYLKO W SAMOCHODZIE

/

ΓΙΑ ΧΡΗΣΗ ΜΟΝΟ ΣΕ ΑΥΤΟΚΙΝΗΤΟ

"Загрузка инструкции" означает, что нужно подождать пока файл загрузится и можно будет его читать онлайн. Некоторые инструкции очень большие и время их появления зависит от вашей скорости интернета.

Краткое содержание

Страница 2 - эксклюзивный дистрибьютор; Представительство в России:; Г арантийный ремонт; СЕРВИС-ЦЕНТР “СтудиоСаунд Сервис”; Эксклюзивный импортер

TRIA International, Ltd. эксклюзивный дистрибьютор http://www.tria.ru Main office: 185 North Redwood Drive, ste 120, San Rafael California 94903 USA Tel.: 415.444.0820 Fax.: 415.499.8120 Представительство в России: Россия, 109088, Москва, ул. Угрешская, 14, стр.1, офис 414 Тел.: 7 495. 221.6465 Факс...

Страница 3 - РУССКИЙ; Настройка Bluetooth; Настройка соединения Bluetooth; Настройка звука; Регулировка уровней сигналов

РУССКИЙ 1 -RU СодержаниеРуководство по использованию ПРЕДУПРЕЖДЕНИЕ ПРЕДУПРЕЖДЕНИЕ .............................. 3ОСТОРОЖНО .......................................... 3МЕРЫ ПРЕДОСТОРОЖНОСТИ ............ 3 Приступая к работе Список компонентов ................................... 7Включение и выключе...

Страница 4 - Настройка визуального представления; Воспроизведение данных MP3 (PLAY; Внешнее устройство; Включение и выключение режима Mute; Управление USB-накопителем; Информация

2 -RU Настройка визуального представления Настройка прокрутки текста .................... 19Настройка прокрутки (TEXT SCR) ........ 19Демонстрационный режим ........................ 19 MP3/WMA/AAC Воспроизведение данных MP3 (PLAY MODE) ....................................................... 19 Внешн...

Характеристики

Другие модели - Магнитолы Alpine

Все магнитолы Alpine