Страница 2 - СЕРВИС-ЦЕНТР “СП Саунд Сервис”; Официальный продавец
TRIA International, Ltd. Эксклюзивный дистрибьютор Маркетинговое представительство в России: Россия, 109088, Москва, ул. Угрешская, 14, стр.1, офис 414 www.tria.ru Тел.: 7 495. 775.59.60 Факс: 7 495. 775.59.66 Гарантийный ремонт СЕРВИС-ЦЕНТР “СП Саунд Сервис” Россия, Москва, 115201 2-ой Южнопортовый...
Страница 3 - Содержание; РУССКИЙ
3 -RU Содержание РУССКИЙ Руководство по использованию ПРЕДУПРЕЖДЕНИЕ ПРЕДУПРЕЖДЕНИЕ ...................................... 6ОСТОРОЖНО ................................................ 6МЕРЫ ПРЕДОСТОРОЖНОСТИ .................... 6 Приступая к работе Список компонентов ....................................
Страница 4 - Меню SETUP
4 -RU Содержание РУССКИЙ Меню SETUP Настройка .................................................................. 23 Общие настройки .............................................. 24 Отображение времени ..........................................24Настройка отображения часов..........................2...
Страница 5 - Информация; Установка и соединения
5 -RU Содержание РУССКИЙ USB-накопитель (приобретается дополнительно) Воспроизведение файлов MP3/WMA/AAC с USB-накопителя (приобретается дополнительно) .................... 34Подключение USB-накопителя (приобретается дополнительно) .................... 34 Подключение USB-накопителя ....................
Страница 6 - Руководство по использованию; ПРЕДУПРЕЖДЕНИЕ
6 -RU Руководство по использованию ПРЕДУПРЕЖДЕНИЕ Этот символ обозначает важные инструкции. Их несоблюдение может привести к серьезному телесному повреждению или смерти. НЕ ПРЕДПРИНИМАЙТЕ НИКАКИХ ДЕЙСТВИЙ, КОТОРЫЕ МОГУТ ОТВЛЕЧЬ ВАС ОТ БЕЗОПАСНОГО ВОЖДЕНИЯ АВТОМОБИЛЯ. Любые действия, отвлекающие вн...
Страница 8 - О носителях, которые можно воспроизводить; ОСТОРОЖНО
8 -RU Об обращении с компакт-дисками (CD/CD-R/CD-RW) • Не касайтесь поверхности. • Не подвергайте диск воздействию прямых солнечных лучей.• Не наклеивайте наклейки или ярлыки.• Чистите диск в случае его запыления.• Убедитесь в отсутствии выбоин на кромках диска.• Не используйте имеющиеся на рынке пр...
Страница 9 - Список компонентов; Приступая к работе
9 -RU • Запуск воспроизведения файлов с USB-накопителя происходит с некоторой задержкой. Если на USB-накопителе записан файл незвуковых форматов, то для запуска его воспроизведения или поиска может потребоваться значительное время. • Это устройство может воспроизводить файлы с расширениями “mp3”, “w...
Страница 10 - Включение и выключение питания; Выбор источника; Настройка уровня громкости
10 -RU Включение и выключение питания Нажмите SOURCE , чтобы включить питание устройства. Примечание • Устройство можно включить, нажав любую другую кнопку за исключением . Нажмите и удерживайте кнопку SOURCE не менее 2 секунд, чтобы выключить устройство. Примечание • При первом включении пи...
Страница 11 - Прослушивание радио; Радио
11 -RU Прослушивание радио 1 Нажмите SOURCE , чтобы выбрать режим TUNER. 2 Нажимайте кнопку BAND несколько раз, пока не будет выбран нужный радиодиапазон. F1 (FM1) F2 (FM2) F3 (FM3) MW LW F1 (FM1) 3 Нажмите TUNE A.ME , чтобы выбрать режим настройки. DX SEEK (удаленный режим) SEEK (м...
Страница 12 - Функция поиска частоты; RDS
12 -RU Функция поиска частоты Эта функция позволяет выполнять поиск радиостанции по частоте. 1 Нажмите ENTER в режиме радио, чтобы включить режим поиска радиостанции по частоте. Загорится индикатор “ ”. 2 Поверните Rotary encoder , чтобы выбрать значение частоты. 3 Нажмите ENTER , чтобы вклю...
Страница 13 - Режим PI SEEK; Автоматическая настройка времени
13 -RU 4 Повернув Rotary encoder , выберите для режима AF (альтернативные частоты) значение ON или OFF. 5 Нажмите и удерживайте кнопку AUDIO/SETUP (только для модели CDE-W235BT) не менее 2 секунд или нажмите кнопку SETUP (только для модели CDE-W233R), чтобы вернуться к обычному режиму. Примечания • ...
Страница 14 - Прием информации о трафике; Воспроизведение
14 -RU Прием информации о трафике 1 Нажмите и удерживайте кнопку BAND TA не менее 2 секунд, должен загореться индикатор “TA”. 2 Нажмите кнопку или , чтобы настроиться на нужную станцию, передающую информацию о трафике. Если приемник настроен на станцию, передающую информацию о трафике, горит и...
Страница 15 - Многократное воспроизведение; Режим поиска имени папки
15 -RU 4 Чтобы приостановить воспроизведение, нажмите . Чтобы возобновить воспроизведение, нажмите кнопку еще раз. 5 Чтобы извлечь диск, нажмите кнопку . Примечания • Не удаляйте компакт-диск во время цикла его извлечения. Не загружайте более одного диска за раз. Несоблюдение этого требования ...
Страница 16 - Режим поиска имени файла
16 -RU 1 Во время воспроизведения файлов MP3/WMA/AAC нажмите кнопку ENTER , чтобы активировать режим поиска. Загорится индикатор “ ”. 2 Повернув Rotary encoder , выберите режим поиска имени файла, а затем нажмите кнопку ENTER . 3 Выберите нужный файл, поворачивая Rotary encoder . 4 Нажмите ...
Страница 17 - Терминология
17 -RU Поддерживаемые файловые системы Данное устройство поддерживает диски, отформатированные под файловые системы ISO9660 Level 1 или Level 2.В рамках стандарта ISO9660 существуют некоторые ограничения, о которых следует помнить.Максимальная глубина вложения папок равна 8 (включая корневой каталог...
Страница 18 - Настройка звука
18 -RU * Рисунок относится к модели CDE-W235BT. * Рисунок относится к модели CDE-W233R. Настройка параметров уровня сабвуфера/низких частот/средних частот/высоких частот/баланса (между левым и правым)/фейдера (между фронтом и тылом)/тонкомпенсации/настроек по умолчанию 1 Несколько раз нажмите AUDIO/...
Страница 19 - Настройка регулировки низких частот; Настройка средних частот
19 -RU 4 Повернув Rotary encoder , измените настройки параметра и нажмите ENTER . (например, выберите SUBW ON или SUBW OFF) 5 Нажмите и удерживайте кнопку AUDIO/SETUP (только для модели CDE-W235BT) не менее 2 секунд или нажмите кнопку SETUP (только для модели CDE-W233R), чтобы вернуться к обычном...
Страница 20 - Настройка регулировки высоких частот; Настройка фильтра высоких частот
20 -RU * Такую настройку также можно выполнить, нажав кнопку AUDIO/SETUP (только для модели CDE-W235BT) или кнопку AUDIO (только для модели CDE-W233R). См. в разделе “Настройка параметров уровня сабвуфера/низких частот/средних частот/высоких частот/баланса (между левым и правым)/фейдера (между фронт...
Страница 21 - Отображение текста; Внешнее устройство; Другие функции
21 -RU при низких значениях уровня громкости можно слышать сигнал сабвуфера. Подключение к внешнему усилителю (POWER IC) Если подключен внешний усилитель, то качество звука можно улучшить, отключив питание встроенного усилителя. Элемент настройки: POWER IC Значения: ON (начальная настройка) / OFF ...
Страница 22 - Использование входного разъема AUX; Настройка меню параметров; Об отображении индикаторов; О текстовом режиме
22 -RU *2 ID3-тег/WMA-тегЕсли в файле MP3/WMA/AAC содержится ID3-тег/WMA-тег с информацией, то эта информация ID3 выводится на экран (например, название композиции, имя исполнителя или название альбома). Все остальные данные тега игнорируются. *3 В зависимости от подключенного мобильного телефона ос...
Страница 23 - Настройка
23 -RU Режим телефона (режим запрета звонков) (только для CDE-W235BT): PHONE SET *9 VOL LV ADJ *10 DIMMER *3 Режим телефона (режим звонков) (только для CDE-W235BT): SPK SWITCH *11 VOICE MUTE *12 CALL WAIT *13 CALL SOUND *14 END CALL *15 VOL LV ADJ *10 DIMMER *3 *1 Параметры настройки...
Страница 24 - Отображение времени; Настройка режима AUX SETUP; Настройка режима AUX NAME; Общие настройки
24 -RU GENERAL: CLOCK ADJ *3 CLOCK CLOCK MODE CYRILLIC AUX SETUP AUX NAME *4 INT MUTE *5 PLAY MODE DEMO DISPLAY: ILLUM DIMMER SCROLLTYPE TUNER: AF *6 REGIONAL *7 PI SEEK *8 AUTO CLOCK *9 iPod: IPOD LIST *1 См. в разделе “Настройка звука” на стр. 18. *2 Только для модели CDE...
Страница 25 - Демонстрация; Регулировка подсветки; Настройка режима поиска iPod/iPhone; Настройка отображения
25 -RU Воспроизведение файлов MP3/WMA/AAC (PLAY MODE) Данное устройство способно воспроизводить данные звукового компакт-диска и данные MP3/WMA/AAC (записанные в формате Enhanced CD (CD Extra)). Однако в некоторых случаях при воспроизведении компакт-дисков расширенного формата возможны трудности. В ...
Страница 26 - Настройка перед использованием; О BLUETOOTH
26 -RU * Рисунок относится к модели CDE-W235BT. Настройка перед использованием BLUETOOTH - это беспроводная технология, которая позволяет устанавливать связь между мобильным устройством или персональным компьютером на небольших расстояниях. С помощью этой технологии можно осуществить вызов по мобиль...
Страница 27 - НАСТРОЙКА BLUETOOTH; Настройка устройства BLUETOOTH
27 -RU Примечания • Если не удалось выполнить подключение, отобразится “FAILED”. • После успешного согласования два устройства будут повторно автоматически согласованы при включении зажигания автомобиля. Однако может произойти сбой согласования. Если произошел сбой повторного автоматического согласо...
Страница 28 - Настройка Visible Mode
28 -RU • В зависимости от подключенного мобильного телефона индикаторы c (заряд батареи), i (сила сигнала) и h (сообщение) могут не отображаться. • Если были зарегистрированы все 3 положения, четвертое устройство зарегистрировать не удастся. Чтобы зарегистрировать другое устройство, сначала удалите ...
Страница 29 - Настройка языка меню BLUETOOTH
29 -RU Можно выбрать использование этих функций в соответствии со следующим параметром. Элемент настройки: SENDER ID Дополнительные элементы настройки: MSG ALERT / CALLER ID Значения: ON (начальная настройка) / OFF Настройка индикатора текстового сообщения ON/OFF (MSG ALERT) Если выбран вариант ...
Страница 30 - Функция телефона Hands-Free; Выбор динамика для вывода сигнала
30 -RU Для вывода сигнала с телефона можно выбрать подключенный в машине динамик. Элемент настройки: SPEAKER SL Значения: ALL (начальная настройка) / FRONT-L / FRONT-R / FRONT-LR ALL: Звук будет выводиться через все динамики машины. FRONT-L: Звук будет выводиться только через передний левый динами...
Страница 31 - Набор номера из журнала входящих вызовов
31 -RU DIALLED: Журнал набранных номеров RECEIVED: Журнал принятых вызовов MISSED: Журнал пропущенных входящих вызовов PHONE BOOK: Телефонная книга Если для параметра “BT MENU” установлено значение “DEUTSCH”. SPRACHWAHL / GEWAEHLT / ANGENOMMEN / VERPASST / TEL-BUCH Если для параметра “BT MENU” устан...
Страница 32 - Набор номера из телефонной книги; Функция ожидания вызова
32 -RU Набор номера из телефонной книги С мобильного телефона на устройство можно загрузить до 1000 имен (не более 5 номеров для каждого имени). Выберите имя из списка телефонной книги и выполните вызов. Элемент настройки: PHONE BOOK Примечания • Порядок отображения списка зависит от настройки “PB...
Страница 33 - Использование BLUETOOTH Audio; Операция переключения вызовов
33 -RU 1 Нажмите любую из preset buttons (1 through 6) , для которой назначен номер, сохраненный в памяти телефона. Отобразится информация (имя/номер), сохраненная в предустановленной станции. 2 Нажмите ENTER или f . Произойдет набор предварительно установленного номера. Во время вызова можно нас...
Страница 34 - Подключение USB-накопителя
34 -RU Воспроизведение файлов MP3/WMA/AAC с USB-накопителя (приобретается дополнительно) В таблице ниже приведены типы файлов, которые можно воспроизводить на каждой модели при подключении USB-накопителя, содержащего файлы формата MP3/WMA/AAC. 1 Нажмите SOURCE , чтобы переключиться в режим USB AU...
Страница 35 - Подсоединение iPod/iPhone
35 -RU О файлах MP3/WMA/AAC, содержащихся в USB-накопителе Воспроизведение данных MP3/WMA/AAC Сначала выполняется подготовка, а затем сохранение файлов MP3/WMA/AAC на USB-накопителе. Это устройство может распознавать на USB-накопителе не менее 100 папок и 100 файлов в папке. Воспроизведение может ок...
Страница 36 - Настройка управления iPod
36 -RU Примечания • iPhone, подключенный к данному устройству, можно использовать как iPod. С помощью интегрированного модуля Bluetooth iPhone можно использовать в качестве устройства с функцией “Свободные руки”. • При подключении к устройству можно также использовать функции Интернет и телефона iPo...
Страница 37 - Поиск нужной композиции; Функция поиска по алфавиту
37 -RU Поиск нужной композиции Устройство iPod/iPhone может содержать тысячи композиций. Для удобства с помощью этого устройства можно выполнять поиск по разным критериям с помощью функции поиска, как показано далее.Каждая музыкальная категория имеет свою собственную иерархию. Используйте режим поис...
Страница 38 - Функция прямого поиска
38 -RU Функция прямого поиска Функция прямого поиска может использоваться для более эффективного поиска альбомов, композиций и т.д. В режиме PLAYLIST/ARTIST/ALBUM/SONG/PODCAST/GENRE/COMPOSER/AUDIOBOOK можно быстро обнаружить любую композицию. В данном режиме поиска нажмите любую из preset buttons (1...
Страница 39 - При возникновении трудностей; Основные функции
39 -RU Многократное воспроизведение Для данного устройства iPod/iPhone можно выбрать только повтор воспроизведения одной композиции. Повторное воспроизведение одной композиции: Постоянно повторяется воспроизведение одной композиции. 1 Нажмите a /REPEAT 4 . Данная композиция будет постоянно воспроизв...
Страница 40 - Звук; ля мо
40 -RU Не удается вставить компакт-диск. • Компакт-диск уже вставлен в CD-плеер.– Извлеките компакт-диск и удалите его. • Компакт-диск вставлен неправильно. – Убедитесь в том, что компакт-диск вставлен в соответствии с инструкциями из раздела “Эксплуатация CD-плеера”. Невозможно выполнить перемотку ...
Страница 41 - Индикатор USB-накопителя; NO DEVICE; NO SUPPORT; Индикаторы в режиме iPod
41 -RU • Подключено несовместимое USB-устройство.– Подключите совместимое USB-устройство. • USB-накопитель не подключен. – Убедитесь в том, что USB-накопитель правильно подключен, а кабель не изогнут чрезмерно. • Музыкальные композиции (файлы) не записываются на USB-накопитель.– Подключите USB-накоп...
Страница 42 - Технические характеристики; CLASS 1
42 -RU Технические характеристики FM-ТЮНЕР MW-ТЮНЕР LW-ТЮНЕР CD-ПЛЕЕР USB * Частотная характеристика может отличаться в зависимости от программного обеспечения устройства кодирования / скорости передачи битов. BLUETOOTH (только для модели CDE-W235BT) СЧИТЫВАНИЕ СИГНАЛА ОБЩИЕ РАЗМЕР КОРПУСА Примечани...
Страница 43 - ВЫПОЛНЯЙТЕ ПРАВИЛЬНЫЕ ПОДКЛЮЧЕНИЯ.
43 -RU Установка и соединения Чтобы правильно использовать устройство, прочитайте следующие разделы и см. в разделе “Руководство по использованию” на стр. 6 для получения информации о надлежащем использовании. ПРЕДУПРЕЖДЕНИЕ ВЫПОЛНЯЙТЕ ПРАВИЛЬНЫЕ ПОДКЛЮЧЕНИЯ. Неправильное подключение может привест...
Страница 44 - МЕРЫ ПРЕДОСТОРОЖНОСТИ; Установка
44 -RU МЕРЫ ПРЕДОСТОРОЖНОСТИ • Обязательно отсоедините кабель от отрицательного (−) полюса аккумулятора перед установкой устройства CDE-W235BT/CDE-W233R. Это сводит к минимуму вероятность повреждения устройства в случае короткого замыкания. • Провода с цветовой кодировкой должны подключаться в соо...
Страница 45 - Удаление
45 -RU 2 Если автомобиль оборудован кронштейном, вставьте длинный болт с шестигранной головкой в заднюю панель устройства CDE-W235BT/CDE-W233R и наденьте на болт резиновый колпачок. Если автомобиль не оборудован кронштейном, укрепите на главном блоке металлическую монтажную полосу (не предоставляетс...
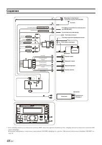
Страница 46 - Соединения
46 -RU Соединения * Если сабвуфер выключен (установлено значение OFF), выход для передних динамиков. Если сабвуфер включен (установлено значение ON), выход сабвуфера.Подробную информацию о включении и выключении (ON/OFF) сабвуфера см. в разделе “Включение/отключение сабвуфера (ON/OFF)” на стр. 20 AU...
Страница 47 - Declaration of Conformity
47 -RU About the Rules of Bluetooth Electromagnetic Radiation Regulation Declaration of Conformity Микрофон (в комплекте) (только для модели CDE-W235BT) Антенный разъем Вывод выходного прерывателя звука (розовый/черный) Не используется для CDE-W235BT. Вывод удаленного включения (синий/белый)...