Yamaha YNT345 1530 - Инструкция по эксплуатации

Yamaha YNT345 1530

Yamaha YNT345 1530 - инструкция пользователя по применению, эксплуатации и установке на русском языке. Мы надеемся, она поможет вам решить возникшие у вас вопросы при эксплуатации техники.

Если остались дополнительные вопросы — свяжитесь с нами через контактную форму.

1 Страница 1
2 Страница 2
3 Страница 3
4 Страница 4
5 Страница 5
6 Страница 6
7 Страница 7
8 Страница 8
9 Страница 9
10 Страница 10
11 Страница 11
12 Страница 12
13 Страница 13
14 Страница 14
15 Страница 15
16 Страница 16
17 Страница 17
18 Страница 18
19 Страница 19
20 Страница 20
Страница: / 20

Содержание:

  • Страница 2 – THR30II Wireless THR10II Wireless THR10II; Справочное; Благодарим за покупку продукта Yamaha.; Главные особенности; Принадлежности; Введение
  • Страница 3 – Панель управления; Это кнопка питания устройства.; Светодиодный графический экран; Показывает все настройки и состояния усилителей THR-II.; Функция тюнера; Настройка считается точной, когда в центре экрана; Названия и функции; y u i; THR30II Wireless
  • Страница 4 – Настройка функции Extended Stereo
  • Страница 5 – Для усиления каждого эффекта поворачивайте регулятор вправо.; Регулирует общую громкость гитарного звука.
  • Страница 6 – Задняя панель; О настройках по умолчанию; УВЕДОМЛЕНИЕ
  • Страница 7 – Пример подключения (усилитель THR30II Wireless); соответствующий кабель. Убедитесь, что кабель надежно подключен.; Меры безопасности при использовании разъема USB; Подключение; Bluetooth
  • Страница 8 – Питание; Использование адаптера питания; Чтобы включить питание, нажмите и удерживайте кнопку питания [; Проверка уровня заряда батареи
  • Страница 9 – может быть невозможна.; передатчика Relay G10T.
  • Страница 10 – Подключение к смарт-устройству; Настройка режима сопряжения усилителя THR-II; в верхней части СВЕТОДИОДНОГО ГРАФИЧЕСКОГО ЭКРАНА не; Настройка Bluetooth на смарт-устройстве; . Нажмите и удерживайте; Нажмите
  • Страница 11 – Настройка Bluetooth MIDI; Коснитесь значка Bluetooth на дисплее.; Запуск приложения THR Remote; Запустите приложение THR Remote на смарт-устройстве.
  • Страница 12 – Подключение к компьютеру; Настройка и эксплуатация
  • Страница 13 – Выполнение записи с помощью ПО Cubase AI; Системные требования ПО Cubase AI; Для получения последней информации см. веб-сайт Steinberg ниже.; Установка ПО Cubase AI; Подключение к усилителю THR-II; Установите приложения THR Remote на компьютер.; Настройка и эксплуатация после установки; ), нажмите и удерживайте необходимую кнопку
  • Страница 14 – Нет питания; Звук не выводится через Bluetooth; Устранение неполадок
  • Страница 15 – Tap Tempo невозможно установить; • Когда функция Extended Stereo отключена,; Низкий уровень громкости; • Храните усилитель THR-II Wireless при; • Заряжайте батарею каждые шесть месяцев
  • Страница 16 – Технические характеристики; Встроенные эмуляции усилителя; Встроенные эффекты; Характеристики
  • Страница 17 – Если адаптер питания не используется; Мигает
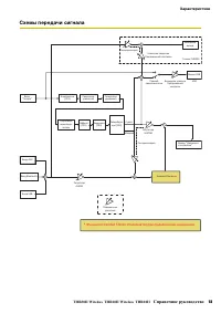
  • Страница 18 – Схемы передачи сигнала
  • Страница 19 – Список моделирования усилителей; Мощный, винтажный тон с поздним завершением.
Загрузка инструкции

THR30II Wireless THR10II Wireless THR10II

Справочное

руководство

1

RU

Справочное руководство

Гитарный усилитель

Содержание

Введение ...............................................................................2

Главные особенности................................................................ 2

Принадлежности ....................................................................... 2

Названия и функции ............................................................ 3

Панель управления.................................................................... 3

Задняя панель ............................................................................ 6

Подключение ........................................................................ 7

Пример подключения (усилитель THR30II Wireless) ............... 7

Питание ...................................................................................... 8

Беспроводное подключение к гитаре (доступно только

для усилителей THR-II Wireless) ....................................... 9

Подключение к смарт-устройству ......................................... 10

Подключение к компьютеру ................................................... 12

Устранение неполадок ..................................................... 14

Характеристики ................................................................. 16

Технические характеристики ................................................. 16

Список состояний светодиодного индикатора кнопки

питания THR30II Wireless, THR10II Wireless* ................. 17

Схемы передачи сигнала ........................................................ 18

Список моделирования усилителей ...................................... 19

"Загрузка инструкции" означает, что нужно подождать пока файл загрузится и можно будет его читать онлайн. Некоторые инструкции очень большие и время их появления зависит от вашей скорости интернета.

Краткое содержание

Страница 2 - THR30II Wireless THR10II Wireless THR10II; Справочное; Благодарим за покупку продукта Yamaha.; Главные особенности; Принадлежности; Введение

THR30II Wireless THR10II Wireless THR10II Справочное руководство 2 Благодарим за покупку продукта Yamaha. Он представляет собой исключительно универсальный и компактный гитарный усилитель, разработанный для использования в домашней обстановке, на репетиционных базах и в других местах — практически г...

Страница 3 - Панель управления; Это кнопка питания устройства.; Светодиодный графический экран; Показывает все настройки и состояния усилителей THR-II.; Функция тюнера; Настройка считается точной, когда в центре экрана; Названия и функции; y u i; THR30II Wireless

THR30II Wireless THR10II Wireless THR10II Справочное руководство 3 Панель управления q [ ] (Кнопка питания)/Светодиодный индикатор кнопки питания Это кнопка питания устройства. Когда питание включено, светятся светодиодный индикатор кнопки питания, индикатор выбранного типа усилителя и индикатор пит...

Страница 4 - Настройка функции Extended Stereo

THR30II Wireless THR10II Wireless THR10II Справочное руководство 4 Названия и функции  Функция Tap Tempo (собственный темп) Когда выбран эффект ECHO или ECHO/REV с помощью регулятора [ECHO/REV] !2 , можно задать темп задержи, постучав (более двух раз) по переключателю.  Настройка функции Extended ...

Характеристики

Другие модели - Yamaha